冶建协〔2021〕47号
关于公布 2021年度冶金建设行业工程
勘察设计和计算机软件
优秀成果的通知
各有关单位:
中国冶金建设协会于2021 年7月,组织完成了 2021 年度冶金建设行业工程勘察设计成果的评价。共评选出 2021 年度冶金建设行业工程勘察优秀成果 97 项,其中:一等奖 23 项,二等奖 47 项,三等奖27 项;计算机软件项目优秀成果35项,其中:一等奖10项,二等奖16项,三等奖9项;工程设计优秀成果奖283项,其中:一等奖 65 项,二等奖 139 项,三等奖79 项;现予以公布(获奖项目名单详见附件)。协会将向获奖项目及完成项目的主要人员颁发证书。
特此通知。
附件:
1、2021年度冶金建设行业工程勘察优秀成果奖项目名单
2、2021年度冶金建设行业工程计算机软件优秀成果奖项目名单
3、2021年度冶金建设行业工程设计优秀成果奖项目名单
中国冶金建设协会
二○二一年七月二十六日
|
附件1: 2021年度冶金建设行业工程勘察优秀成果奖项目名单 |
|
序号 |
项目名称 |
申报单位 |
项目主要人员 |
结果 |
|
1 |
冬奥广场及首钢工业遗址公园区域空中绿色生态廊道项目管廊架测绘 |
北京首钢国际工程技术有限公司 |
徐朋祥、王爱萍、周婷、李晓龙、范值慎、弓箭舰、银振华、李德良、王春友、王金炎、周瑞仙、陈国平、张畅、王绍雨 |
二等奖 |
|
2 |
首钢园区4#高炉地块(SG-N-3-002)建筑结构、布局三维扫描测绘 |
北京首钢国际工程技术有限公司 |
徐朋祥、李铮、于华、段若非、王春友、韩建新、张畅、张鹏、汪平瞻、张铁斌、王金炎、周瑞仙 |
三等奖 |
|
3 |
首钢园区北区多规合一三维数字化 |
北京首钢国际工程技术有限公司 |
张铁斌、赵逸凡、银振华、刘光、王爱萍、王金炎、王绍雨、袁芳、唐艳、刘莹、曲径幽 、范值慎、王春友 |
一等奖 |
|
4 |
郑州市中牟县郑汴新区引黄灌区调蓄工程山体结构设计 |
中国京冶工程技术有限公司 |
辛鸿博、赵静波、李明、贾娟、高艳平、李志毅 |
二等奖 |
|
5 |
大空港配套商业项目启动区基坑支护工程 |
中国京冶工程技术有限公司 |
张俊、姜晓光、黄致兴、王召磊、马卓、任晓光、吴旭君 |
二等奖 |
|
6 |
网络科技信息大厦基坑支护设计 |
中国京冶工程技术有限公司 |
张俊、姜晓光、王召磊、任晓光黄致兴、曹文昭、张兴杰、骆永生、杨晶明、王鑫、谢谱发、李亚、徐海洋、朴云逸、朱海兰 |
一等奖 |
|
7 |
2018P02地块边坡支护及永久边坡工程 |
中国京冶工程技术有限公司 |
黄清祥、林振德、*云陈**彬、陈建勋、马德强、陈泱 |
三等奖 |
|
8 |
奉化中学迁建工程、锦溪书院新建工程及配套中央广场工程项目 |
宁波冶金勘察设计研究股份有限公司 |
胡佳雨、马荣辉、孙汉、马文辉、黄程奎、潘鑫、杨旭东、高晨、梁骁、李春茂、艾亚涛、张宏旭、谭勇军、文福利、陈建荣 |
一等奖 |
|
9 |
河庄街道城乡一体化安置小区项目的岩土工程勘察(详勘) |
宁波冶金勘察设计研究股份有限公司 |
朱敢为、林甲涛、翟江峰、林剑波、陈建荣、汤彬彬、王磊、潘鑫、胡佳雨、孟小芳、马荣辉、郭桢、孙汉、倪治宝 |
一等奖 |
|
10 |
2025(中国)智造谷项目 |
宁波冶金勘察设计研究股份有限公司 |
朱敢为、林甲涛、郭桢、翟江峰、林剑波、陈建荣、汤彬彬、张丽红、潘鑫、胡佳雨、孟小芳、马荣辉、孙汉、倪治宝 |
二等奖 |
|
11 |
宁波市鄞州区人民法院诉讼服务中心建设项目 |
宁波冶金勘察设计研究股份有限公司 |
朱敢为、潘旭东、郭桢、齐炎林、王和坤、唐江、章凯骅、高晨、陈建荣、张丽红、黄冠琦、李永好、文福利、黄程奎、倪治宝 |
三等奖 |
|
12 |
苏家农民高层公寓安置房项目 |
宁波冶金勘察设计研究股份有限公司 |
林甲涛、翟江峰、林剑波、陈建荣、汤彬彬、王芳、潘鑫、胡佳雨、孟小芳、马荣辉、郭桢、孙汉、倪治宝 |
二等奖 |
|
13 |
余姚市农村宅基地及房屋不动产权籍调查服务采购项目(子包一) |
宁波冶金勘察设计研究股份有限公司 |
蔺岩、汪裕森、于姗姗、白国锋、施浩泽、李朦、蔡利波、张笑帅、乐东、郎韬怀、沈华、张春朋、彭继会、朱建中、刘冉 |
二等奖 |
|
14 |
宝钢马迹山港一、二期锚地及航道(含港池)测量工程 |
宁波冶金勘察设计研究股份有限公司 |
蔺岩、杨立新、步东亮、周海涛、于姗姗、代云锋、张笑帅、王云龙、王华龙、刘旭东、唐宇、康柱、刘军军、程二园、施浩泽 |
一等奖 |
|
15 |
宁波市自然资源和规划局镇海分局各类勘测、测绘招标项目-土地供应勘测定界 |
宁波冶金勘察设计研究股份有限公司 |
李睿鑫、屈莹、王欣欣、孙艳国、曹雪楠、梁晨、郭建锋、丁慧源、辛欣、魏永飞、刘伟、张笑帅、徐人杰、郭晨宇、蔺岩 |
三等奖 |
|
16 |
台州东部新区涂面整理及软基处理PPP项目一期、二期涂面整理工程沉降及变形监测项目 |
宁波冶金勘察设计研究股份有限公司 |
刘军廷、蔺岩、屈莹、周琦、周子冬、吴冰男、曹雪楠、张鹏、姚燕雷、于姗姗、刘伟、艾亚涛、杨帆、代云锋、张春鹏 |
二等奖 |
|
17 |
天然气管道复测及改线图纸整合项目 |
宁波冶金勘察设计研究股份有限公司 |
王云龙、周海涛、步东亮、张春朋、谷宏占、王博、李起旺、代云锋、严吴、蔺岩 |
二等奖 |
|
18 |
国华故城一期100MW风电场项目1:2000地形图测绘服务 |
宁波冶金勘察设计研究股份有限公司 |
蔺岩、刘冉、张笑帅、艾亚涛、周晓忠、代云锋、徐军、徐人杰、白国锋、沈华、刘军廷、屈莹、程二园、王华龙、谷宏占 |
三等奖 |
|
19 |
宁波市康宁医院原地改扩建项目(二期) |
宁波冶金勘察设计研究股份有限公司 |
张伟迪、周磊、饶建良、金凯凯、陆贤达、宋波、陈建荣、毕懿洁、汤彬彬 |
三等奖 |
|
20 |
宁波市工程性地面沉降Ⅰ等、Ⅱ等水准点第十期及分层标监测 |
宁波冶金勘察设计研究股份有限公司 |
许晖、吕新达、刘伟、魏永飞、王云峰、施浩泽、于姗姗、代云锋、孙英杰、李睿鑫、屈莹、屈润泽、赵楠、张笑帅、曹雪楠 |
二等奖 |
|
21 |
山西太钢保税综合服务有限公司新建仓储物流基地项目 |
山西太钢工程技术有限公司 |
张春卿、路慧军 郭陟、马 宁 杨 梅、马爱萍 常 红 |
二等奖 |
|
22 |
重庆八中数据谷实验中学 |
中冶建工集团有限公司 |
王军、刘从学、刘建、吕道义、尚华、胥柯、冯益权、刘光洪、蒙苇、崔宏伟、黎侃、甘宇 |
二等奖 |
|
23 |
万州经开区长兴路下段(二期)土石方及边坡工程 |
中冶建工集团有限公司 |
刘建、刘昌钟、孙志崇、罗必强、彭阳、陈波涛、吴兴州、吴舜笛 |
三等奖 |
|
24 |
河北钢铁集团滦县司家营铁矿有限公司第二尾矿库岩土工程勘察 |
中冶沈勘秦皇岛工程设计研究总院有限公司 |
李刚、王路亮、马应男、王平、赵朕、于跃、王磊、王超、冯俊超、李洪星、王文军、李洋洋、孟祥博、陶景龙、刘佳慧 |
二等奖 |
|
25 |
台塑河静钢铁厂2×500m2烧结工程烧结一期新建工程岩土工程详细勘察 |
中冶长天国际工程有限责任公司 |
杨正文、杨柳、钟志均、楚义华、李明辉、文耀进、陈杰平、杨建思、黄轶 |
一等奖 |
|
26 |
山西长治垃圾发电厂 |
北京爱地地质勘察基础工程公司 |
王自文、李强、张纯波、魏尚军、张士鹏、黄英刚、刘来新、孙剑、李福顺、杨波、陈春、施玉岩、张江鹏、刘永旺、高福亭、曹莹 |
一等奖 |
|
27 |
新建北京至雄安新区城际铁路雄安站站房及相关工程(JXZF-2标段)基坑自动化监测工程 |
北京爱地地质勘察基础工程公司 |
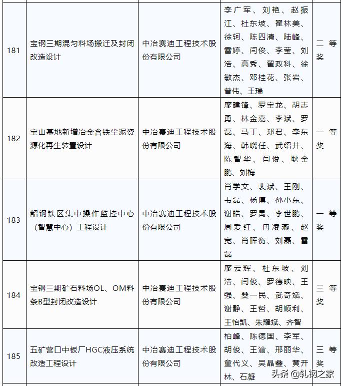
王自文 张波 赵颖鸿 陈春 曹金涛 张少杰 周 涛 王江妹 高福亭 王瑞征 付艳 汪海岩 谭壮 刘永旺 曹丙华 |
二等奖 |
|
28 |
中关村科技园区石景山园北Ι区1605-649地块B23研发设计用地项目(勘察、基坑支护及地基处理) |
北京爱地地质勘察基础工程公司一分公司 |
王自文、魏尚军、郭丹、孙桂珍、郭利、王成真、孙剑、张娇、刘连生、张晓成、聂和林、靖超,施建秋、郭洪生、陈金祥 |
二等奖 |
|
29 |
北京首钢餐厨垃圾收运处一体化项目边坡变形及建筑物沉降监测 |
北京爱地地质勘察基础工程公司 |
王自文 赵颖鸿 陈春 曹金涛 张少杰 刘博文 刘连生 王江妹张克全 高福亭 王帅 王建成 况碧海 伍学工 葛韬元 |
二等奖 |
|
30 |
北京电影学院怀柔新校区一期工程二标段项目基坑支护及桩基础工程 |
北京爱地地质勘察基础工程公司 |
王自文、李强、耿捷攀、李福顺、赵岩、李芳、孙宇亮、陈春、张焕、王磊亭 |
三等奖 |
|
31 |
辽宁宝来化工有限公司轻烃综合利用项目桩基工程 |
中勘冶金勘察设计研究院有限责任公司 |
张春刚、田丽辉、王哲英、王振泉、杨书涛、王安成、付勇、孙东岭、张术来、王默、高王建、张春波、张海东、高国伟、张骁 |
一等奖 |
|
32 |
首钢滑雪大跳台中心(1607-060地块F#楼等21项)电厂酒店护坡桩工程 |
中勘冶金勘察设计研究院有限责任公司 |
李福申、王哲英、金洪利、韩彦海、罗刚、解西成、徐涛、周思广、金惠宁、王松、阴世宁、史少博、张文生、张培研、申 厚 |
二等奖 |
|
33 |
中化泉州100万吨/年乙烯及炼油项目乙烯装置及相关单元桩基检测工程 |
中勘冶金勘察设计研究院有限责任公司 |
张海江、马连辉、马立仁、任新底、张根东、甄元涛、李福来、董辉、赵彦哲、张旭、张德 |
二等奖 |
|
34 |
本溪钢铁(集团)矿业有限责任公司南芬铁矿四期采场边坡稳定性评价 |
中勘冶金勘察设计研究院有限责任公司 |
李福申、王哲英、王广和、王*志宏**、王慧珍、王增福、黄广明、张伟、王建、李天龙、李亚伟、李亚川、孙运环、解伯军、刘志超 |
一等奖 |
|
35 |
太原钢铁(集团)有限公司矿业分公司尖山铁矿排土场检测及稳定性分析 |
中勘冶金勘察设计研究院有限责任公司 |
李强、谭志斌、隗新、杨军明、张士卡、张全恒、张立鹏、左帅、赵凤岐、姜士磊、薛效兴、冀红、刘号、杨颖杰、刘涛 |
一等奖 |
|
36 |
曹妃甸区复杂环境深厚淤泥质土基坑支护 |
中勘冶金勘察设计研究院有限责任公司 |
李福申、王哲英、何海峰、葛玉祥、赵永昌、王玉来、谢建文、陈峰、焦永伟、侯占松、李晓鹏、邢龙飞 、时晓岩、许晓飞、李志军 |
二等奖 |
|
37 |
高碑店市双辛产业集中区总体规划(2018-2035年)环境影响评价 |
中勘冶金勘察设计研究院有限责任公司 |
赵文辉、谢建文、张继新、郎森森、刘刚、刘超、吴磊、于凯、史歌、曹晟阳、张尧、玉涵、郑晓静、刘闪闪、吴昊 |
三等奖 |
|
38 |
*疆新**绿洁源生态环保科技有限责任公司油田危险废弃物处置利用项目环境影响评价报告 |
中勘冶金勘察设计研究院有限责任公司 |
刘群、肖巍、唐林川雄、朱巧丽、杨洁、冯莉、王黎波、刘志远、于晨、晏欢 |
三等奖 |
|
39 |
涞水金隅冀东环保科技有限公司地块2020年度土壤环境自行监测报告 |
中勘冶金勘察设计研究院有限责任公司 |
赵文辉、谢建文、侯聪聪、田丽花、郝小红、张尧、谢一琳、吴昊、王艳霞、王蓓、曹瑜洁、周翌焱、崔杏云、鲁爱华、王宝燕 |
三等奖 |
|
40 |
复地•汉正街建设项目勘察 |
中南勘察基础工程有限公司 |
贺建飞、李晓锋、吴鹏琴、宋伟琦、周 杰 |
二等奖 |
|
41 |
新建琴断口D地块建设项目(保和·明珠湾)勘察及基坑设计 |
中南勘察基础工程有限公司 |
权 威、吴鹏琴、胡励耘、黄剑红、朱浦栋、熊 欢 |
一等奖 |
|
42 |
孔雀城航天府•滨江苑勘察工程 |
中南勘察基础工程有限公司 |
黄聪、冯凌、张钰、王崇建、李玉芳、高宏章 |
二等奖 |
|
43 |
联想武汉基地(光谷新发展国际中心)基坑支护及桩基工程 |
中南勘察基础工程有限公司 |
李进勇、曾夏生、韩素军、赵洪虎、白江宏、刘宗继、周杰、杨晓莹、向秋荻、胡文榜、冯 勇、唐建勇 |
二等奖 |
|
44 |
大冶市大志山铜矿帷幕注浆防治水工程 |
中南勘察基础工程有限公司 |
汪克江、韩竹东、汪金钗、朱远胜、祁信业 |
一等奖 |
|
45 |
嘉鱼江澜赋一期(高层)桩基工程 |
中南勘察基础工程有限公司 |
田乐、董东、廖浩旻、王明刚、徐亮、姚红刚、刘宏 |
三等奖 |
|
46 |
北湖大港青山区段扩建工程 |
中南勘察基础工程有限公司 |
黄亮、胡励耘、冯凌、王少良、徐忠、成家淦、王书宇、聂付松、梁瑜、王斌、王顺培、廖仁江 |
三等奖 |
|
47 |
白玉山明渠(武钢氧气公司~北湖)排水工程勘察 |
中南勘察基础工程有限公司 |
韩竹东、卜烜靖、汪杰、乐应、张勋 |
三等奖 |
|
48 |
宜昌国际广场桩基础工程 |
中南勘察基础工程有限公司 |
胡长友、朱静涛、孔令山、王磊、柳文、朱威、吴远康、宋义俊、陆克俭 |
三等奖 |
|
49 |
孝昌县城东教育城桩基工程 |
中南冶勘资源环境工程有限公司 |
何忠泽、 刘 阳、 文吉英、 罗高英、 朱静涛、 朱 健、 李 俊、 王 亮 |
三等奖 |
|
50 |
成都大魔方咬合桩(大陀螺与新建地下室基坑支护)设计及施工 |
中冶成都勘察研究总院有限公司 |
胡均升、董尚云、唐喜青、李智勇、李耀家、彭涛、高晓峰、任东兴、邓宇 |
二等奖 |
|
51 |
成都冶兴润达新型建材有限公司青白江生产基地建设项目 |
中冶成都勘察研究总院有限公司 |
周建伟、许可、赵文鹏、李兵、王文亨、李耀家、彭涛、高晓峰、邓国瑞 |
二等奖 |
|
52 |
江山原筑1-15#楼及地下车库基桩检测工程 |
中冶成都勘察研究总院有限公司 |
刘进波、姒良、赵国志、马德翠、覃钦平、何兴建 |
二等奖 |
|
53 |
年产2万吨锂电三元正极材料前驱体项目地质勘察 |
岩土三公司 |
李耀家、邓宇、曾一兵、王建、刘建、赵元磊 |
二等奖 |
|
54 |
粮库低温储备库升级改造项目——仓房木屋架承载力检测鉴定 |
四川冶金建筑工程质量检测有限公司 |
侯会军、马德翠、王本均、尚巧灵、刘耀阳、黄新、朱寒冰 |
三等奖 |
|
55 |
抚顺罕王毛公铁矿有限公司排土场现状勘察及稳定性分析项目 |
中冶沈勘工程技术有限公司 |
毛新福、刘威、吴迪、廖斌、魏可峰、辛利伍、王生春、宋剑、刘利华、杨宇威、何昕、陶立波、秦志远、李一凡、祁越 |
三等奖 |
|
56 |
华润置地沈阳万象府项目二期桩基工程 |
中冶沈勘工程技术有限公司 |
李建军、张国杰、付佳、王正我、杨振宇、张祥雨、王晗、梁成、张立波、于有强、孟庆宇、吕科蓄、吴迪、郭凯、杨宇威 |
三等奖 |
|
57 |
锦西石化分公司碧海公司长输管道隐患整改工程—勘察、测量及地下管线探测工程 |
中冶沈勘工程技术有限公司 |
辛全伟、艾龙、余洋、辛利伍、王家伟、冯伟、李大明、孙涛、刘志山、关晓白、岳玉梅、马强、董鑫、张煜、张岩 |
二等奖 |
|
58 |
浙江石油化工有限公司4000万吨/年炼化一体化项目一期工程检测项目 |
中冶沈勘工程技术有限公司 |
孙涛、赵文军、任维军、尹智强、孙传印、岳廷文、刘志山、董良昊、刘小枫、张德志、冀华、洪巍、丁晓明、杨立鹏、吕志浩、王生春 |
一等奖 |
|
59 |
轧钢厂高线深基坑支护工程项目 |
中冶沈勘工程技术有限公司 |
胡小江、武钰华、刘伟、赵然、李鹤、刘德龙、张小翔、王首昊、黄金业、张祥雨、潘长心、宋殿坤、王一、王帅、杨斌 |
二等奖 |
|
60 |
沈阳市运河水系综合治理工程勘察及设计(三标段:新开河长江街以西、南运河、卫工明渠截污清淤) |
中冶沈勘工程技术有限公司 |
孙建德、岳 帅、辛利伍、穆 星、班凤阳、吴铁映、姚腹良、魏文赫、赵 峰、林 森、王 特、李振军、张瑞鹏、孙继业、高冬红 |
一等奖 |
|
61 |
本钢集团板材炼钢厂8号铸机工程深基坑支护和监测 |
中冶沈勘工程技术有限公司 |
马强、王彦哲、刘伟、赵然、朱源、关跃、吕龙、熊贵、梁斌、王兵、赵培、刘绍文、辛全伟、岳玉梅、黄宪礼 |
二等奖 |
|
62 |
中国黄金集团内蒙古矿业有限公司乌山铜钼矿尾矿库东区工程地质勘察 |
中冶沈勘工程技术有限公司 |
毛新福、吴迪、刘威、李建军、吕海栋、杨宇威、张祥雨、班凤阳、辛利伍、王家伟、刘利华、李新、宋剑、赵彪、郭凯 |
三等奖 |
|
63 |
本钢板材股份有限公司冷轧高强钢改造工程 |
中冶沈勘工程技术有限公司 |
任多慧、辛利伍、穆星、郭鹏双、刘国贵、岳玉梅、宋 剑、陶立波、孙继业、赵然、王博、李大明、张华奎、丛振中、孙涛 |
一等奖 |
|
64 |
兵器工业集团精细化工及原料工程项目水资源论证 |
中冶沈勘工程技术有限公司 |
陶立波、王俊博、张 跃、王世波、刘 威、李朝阳、刘延溪、霍 岩、汲广麟、张 煜、何 昕、张祥雨、张 岩、初 壮、郭 鹏 |
二等奖 |
|
65 |
霍邱县城区征迁安置房(育英嘉苑小区)建设项目基坑支护深化设计、施工及地下室排水、CFG桩及褥垫层施工工程 |
中冶沈勘工程技术有限公司 |
辛全伟、余洋、艾龙、刘伟、王家伟、董鑫、冯伟、孙涛、葛军、刘国贵、许春兴、李云发、岳玉梅、李大明、吕龙 |
三等奖 |
|
66 |
西宁市1:2000地形图测绘三期项目 |
中冶沈勘工程技术有限公司 |
左春雷、佟德军、杨勇毓、迟博中、王海峰、魏可峰、丁晓明、杨立鹏、黄雯泽、苏欣宇、李大明、王志、刘九阳、韦书剑、吴宪莹 |
三等奖 |
|
67 |
林州市农村房屋不动产登记项目 |
中冶沈勘工程技术有限公司 |
佟德军、张国华、孙振鹏、丁晓明、杨勇毓、王海旭、黄雯泽、何昕、王海峰、倪林、李大明、王志、王东明、郑贺、熊贵 |
二等奖 |
|
68 |
河南省生态环境无人机协助执法巡检项目 |
中冶沈勘工程技术有限公司 |
王夺、左春雷、魏可峰、孙振鹏、迟博中、杨立鹏、倪林、王海旭、何昕、苏欣宇、李大明、王志、甄莹、张孝帅、刘鹏 |
二等奖 |
|
69 |
宝钢德盛不锈钢有限公司煤气阀门智慧制造总成 |
中冶集团武汉勘察研究院有限公司/中冶智诚(武汉)工程技术有限公司 |
刘力、奚泱、景欣欣、任才、李雁波、饶恒、王道楠、汪翼舟 |
一等奖 |
|
70 |
宝钢湛江钢铁有限公司2020年贮矿管理监测、检测项目 |
中冶集团武汉勘察研究院有限公司 |
马德彪、田红平、万超杰、郭红波、杨友森、蔡国光、于波、胡小川、吴涛、管飞跃、张明涛、沈弦、徐裕新、刘哲、范彬 |
二等奖 |
|
71 |
湛江钢铁地理信息共享服务平台 |
中冶智诚(武汉)工程技术有限公司/中冶集团武汉勘察研究院有限公司 |
汪福来、田阔、杨恒、胡伟路、周达、陈龙、李思蒲、王凯、刘义德、韩宇、刘琳敏 |
二等奖 |
|
72 |
武钢供排水管线智能管理 |
中冶集团武汉勘察研究院有限公司 |
田阔、汪畅、岑子政、梁俊、王妮、熊嘉诚、曾成、周达、刘义德、熊红伟、程时运 |
一等奖 |
|
73 |
厄瓜多尔米拉多铜矿2000万吨/年采选项目(东)排土场详勘 |
中冶集团武汉勘察研究院有限公司 |
徐牧明、岳进松、杨云、曾治国、曹小宇、陈洪全、杜雄、姚鹏飞、唐征宏、陈定安、白石磊、孙丽娜 |
一等奖 |
|
74 |
南京“地球之窗+X”旅游度假区项目地质勘察 |
中冶集团武汉勘察研究院有限公司 |
王宗魁、赵建海、刘 续、周仁、白云鹏、屈家旺、潘志军、官琦、阳小良、姚小波、雷志娟、于沉香 |
二等奖 |
|
75 |
联合钢铁(大马)集团公司关丹联合企业全厂地质详勘工程 |
中冶集团武汉勘察研究院有限公司 |
潘志军、张大磊、李进平、吕柏林、王辉、尚晶、何承厚、陶冬艳、雷志娟、文凤超、钟景华、孙璐 |
一等奖 |
|
76 |
江西德兴铜矿五号(铁罗山)尾矿项目(水文)地质详勘 |
中冶集团武汉勘察研究院有限公司 |
崔军、王超雄、周开挥、周仁、赵明堂、白云鹏、叶银英、何晓晴、程祖益、潘永祥、阳小良、董恒营、李博、郑王佳琪、谢雨晨 |
一等奖 |
|
77 |
奥山汉口澎湃城项目场地岩土工程勘察 |
中冶集团武汉勘察研究院有限公司 |
赵明堂、许明能、王小章、王 辉、丁洪元、赵旭荣、李志强、黄晓航、熊建华、刘 康、黎 明、汪 超、谢志远、郑 俊、韩渊明 |
二等奖 |
|
78 |
归元寺8a地块桩基和基坑支护工程 |
中冶集团武汉勘察研究院有限公司 |
王晓东、姚东珂、余火忠、严稳平、陈晓波、钱静、郝晓亮、尹玉龙、王欣、陈欢、陈耀斌、辜文卫 |
二等奖 |
|
79 |
居住、商业服务业设施项目(招商凤凰湖)基坑支护及土方工程 |
中冶集团武汉勘察研究院有限公司 |
丁洪元、陈斌、章正、刘军、尹俊峰、昌钰、谢亮、刘航、薛海朝 |
一等奖 |
|
80 |
万科云城项目(一期)基坑支护工程 |
中冶集团武汉勘察研究院有限公司 |
丁洪元、陈斌、徐永刚、刘军、李强、昌钰、李亮、张兴峰、高栋、曹重、李会 |
二等奖 |
|
81 |
云南红塔滇西水泥股份有限公司宾川分公司宾川洪水塘日产6000吨水泥熟料生产线项目勘察、桩基工程 |
中冶集团武汉勘察研究院有限公司 |
邓学灯、赵旭荣、郑金、刘森、王辉、吴金龙、崔亮亮、胡亚杰、朱洪平、赵耀璐、王宗、程畅 |
二等奖 |
|
82 |
鞍钢集团矿业弓长岭有限公司选矿分公司排土场边坡现状稳定性评价岩土工程勘察 |
鞍钢集团矿业设计研究院有限公司 |
孟凡亮、滕忠羽、王忠红、李海臣、赵洪达于开波、*德江张**、占晓明、刘春田、赵付权 |
二等奖 |
|
83 |
山东钢铁集团有限公司日照钢铁精品基地项目岩土工程详细勘察(二标段) |
山东正元建设工程有限责任公司 |
张洪飞、张福军、刘潍坊、张昭雷、张利生、谢孔金、郑全明、孟毅、于清善、宋彬斌 |
一等奖 |
|
84 |
安徽马钢罗河矿业有限责任公司补充水文地质勘探工程勘察 |
山东正元建设工程有限责任公司 |
滕涛、戚向阳、马长付、周伟胜、王明忠、 魏祥江、李建立、谢军、李红、邵洪波 |
二等奖 |
|
85 |
山东鲁北海生生物有限公司1#、2#赤泥库岩土工程勘察 |
山东正元建设工程有限责任公司 |
宋云龙、纪永彬、张洪飞、魏祥江、张利生、孟毅、于清善、王霞、徐秋林、陈永坡 |
二等奖 |
|
86 |
济南市轨道交通R2线一期工程三标段勘察工程 |
山东正元建设工程有限责任公司 |
张利生、沙晓明、谢孔金、董宇、王檄霖、 孙现波、宋云龙、郑全明、于清善、王霞 |
一等奖 |
|
87 |
新华学府上园项目岩土工程勘察 |
山东正元建设工程有限责任公司 |
靳晓明、张战胜、卢士涛、李亮亮、刘军熙、郑全明、刘晓旦、王晓丰、张钦雷、王卫 |
二等奖 |
|
88 |
刘岭铁矿有限公司尾矿库闭库工程岩土工程勘察 |
山东正元建设工程有限责任公司 |
王群策、姚福艳、卢士涛、张战胜、张利生、孟毅、张钦雷、靳晓明、刘晓旦、刘全峰 |
二等奖 |
|
89 |
淄博绿城百合花园项目二期紫薇园(10#~16#住宅楼、沿街商业、换热站及地下车库) |
山东正元建设工程有限责任公司 |
任仲林、李光莹、张卫东、周航、王博、 师长荣、翟磊、朱忠魁、崔向东、曲萍 |
二等奖 |
|
90 |
新兴•御蓝山项目3、4、7、8、10、11、13、15、17、19#住宅楼、1~3#配套公建及地下车库 |
山东正元建设工程有限责任公司 |
纪永彬、薛怀敏、张利生、郑全明、孙斌堂、于清善、王霞、徐秋林、张钦雷、陈永坡 |
三等奖 |
|
91 |
鲁能泰山都会城五区项目岩土工程勘察 |
山东正元建设工程有限责任公司 |
李亮亮、刘晓旦、靳晓明、王群策、鲁建平、刘军熙、郑全明、张钦雷、卢士涛、张星辰 |
三等奖 |
|
92 |
华润置地兴隆片区F5、F6、F7地块详勘工程岩土工程勘察 |
山东正元建设工程有限责任公司 |
宋云龙、崔向东、张洪飞、张利生、孟毅、 于清善、张洪扬、郭佳凝、高飞、丁强 |
二等奖 |
|
93 |
海天辰韵1-7#楼岩土工程勘察 |
山东正元建设工程有限责任公司 |
孟波、张涛、李洪春、郑全明、刘军熙、高胜德、金承满、乔治勇、张建彬、吕言文 |
三等奖 |
|
94 |
北京市密云县冯家峪镇四个自然村泥石流灾害治理工程勘查 |
中基发展建设工程有限责任公司 |
魏龙云、*秀丽王**、李长荣、陈海瑞、张明 |
一等奖 |
|
95 |
北京市废弃矿山生态环境修复治理项目(2015年度)佛子庄岭西村板岩厂、北京市北塔石板厂治理区 |
中基发展建设工程有限责任公司 |
李长荣、张明、张志强、陈海瑞、刘彬彬、贾琦、唐洪茂、孙丰强 |
二等奖 |
|
96 |
冬奥会保障晋冀蒙监测能力提升项目通州分项钻孔施工 |
中基发展建设工程有限责任公司 |
孙站柱、张成会、苗会超 |
三等奖 |
|
97 |
三河经济开发区污水管道截流干管工程——污水截流干管工程勘察 |
中基发展建设工程有限责任公司 |
张成会、孙站柱、*秀丽王**、刘艳秋、徐雷、赵建华 |
三等奖 |
附件2:
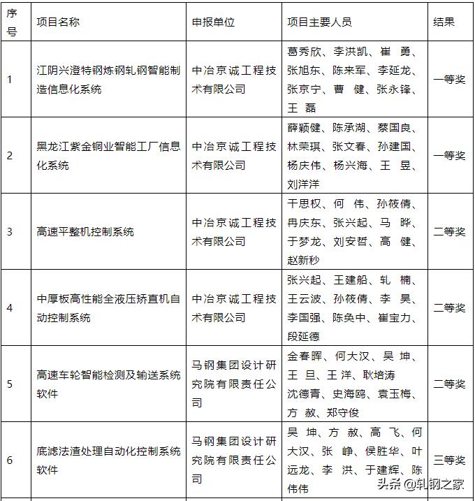
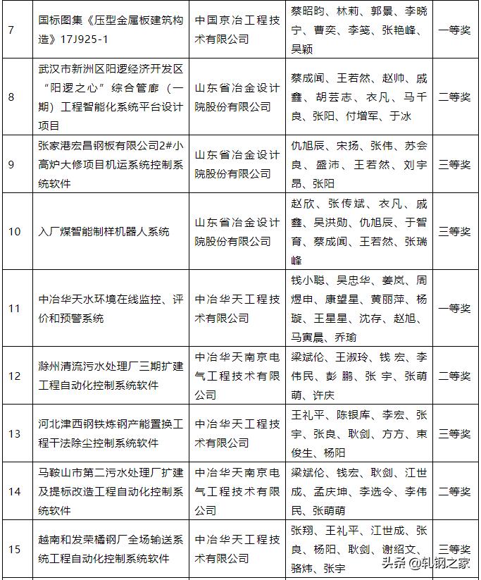
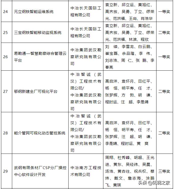
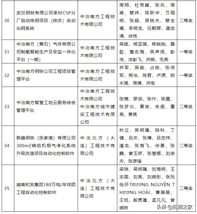
2020年度冶金建设行业计算机软件项目优秀成果奖项目名单





附件3:
2021年度冶金建设行业工程设计优秀成果奖项目名单
|
序号 |
项目名称 |
申报单位 |
项目主要人员 |
结果 |
|
1 |
唐山港曹妃甸港区煤码头二期工程堆场封闭条棚设计 |
中冶京诚工程技术有限公司 |
江世哲、董 超、毕 成、成维根、刘 佳、荣 哲、窦 林、白聚会、邱井林、袁 锋、王 宏、林 洋、国忠岩、于 征、李韫鑫 |
一等奖 |
|
2 |
大港发电厂煤场封闭EPC项目工程设计 |
中冶京诚工程技术有限公司 |
张玉明、董 超、刘 佳、田 里、邱 峰、成维根、林 洋、刘丙亮、郭 晋、张 妍、马炳成、王 卿、张志达、魏玉杰、邓大鹏 |
二等奖 |
|
3 |
于家堡金融区03-21地块工程项目(商务写字楼) |
中冶京诚工程技术有限公司 |
王大治、尚志海、李家富、余海群、田华英、卢昕、曹春玲、格日勒、梁兴旺、闫思凤、尚浇华、曹 丽、李 强、王 丹、范洪伟、熊 凯、辛丽娟、李宏凯、陈苏娜、唐 建 |
二等奖 |
|
4 |
北京星光影视设备科技股份有限公司生产科研基地 |
中冶京诚工程技术有限公司 |
万晓峰、尚志海、李家富、卢昕、闫思凤、格日勒、梁兴旺、尚浇华、郝 翠、艾巧慧、刘 芳、李秋利、程万腾、康 迪、吴树军、高 妍、景燕南、刘新洲、刘 晓、唐 建 |
二等奖 |
|
5 |
吴忠市城市东部地下综合管廊一期工程 |
中冶京诚工程技术有限公司 |
陈 思、蒋晓昊、宋 宁、齐临冬、侯建强、王莎莎、刘轶群、史冬玲、李冬梅、付龙均、周辉颖、刘 锴、张 怡、许晓征、常海花、杨灵洁 |
一等奖 |
|
6 |
黑龙江建龙钢铁有限公司污水综合处理回用工程 |
中冶京诚工程技术有限公司 |
朱明巍、姜 楠、马天楠、马路乾、谷守扬、王佳美、齐 涛、张 杰、*党** 敏、孙家乐、孙志国、张劲松、尹 航、张 颖、马 静 |
二等奖 |
|
7 |
石家庄正定新区起步区存量综合管沟工程 |
中冶京诚工程技术有限公司 |
郝勇兵、尹力文、施行之、范 伟、蒋晓昊、荣 哲、程少南、刘 哲、李 怀、张正红、郭 晋、周辉颖、李冬梅、周春丽、朱旭颖、刘 佳、张 宁 |
一等奖 |
|
8 |
宁乡湘钢梅塞尔气体产品有限公司528TPD液化空分项目 |
中冶京诚工程技术有限公司 |
杨伟明、何 颖、林韶宁、周梦柳、韩国祯、叶小虎、吴英军、安红妍、刘银娜、李冬梅、郭 翔、耿 玲、曹宝平、许晓征、张 妍 |
二等奖 |
|
9 |
河南济源钢铁(集团)有限公司2号80MW高温超高压煤气发电工程 |
中冶京诚工程技术有限公司 |
丁勇山、杨明华、王艳红、*党** 楠、王荣雷、张 鑫、杨 磊、古冬青、付秀阁、曹韦韦、王 征、韩双双、吕 宾、刘红霞、姚 雷 |
二等奖 |
|
10 |
海城市恒盛铸业有限公司1×30MW超高温超高压煤气发电总承包工程 |
中冶京诚工程技术有限公司 |
温志刚、宋著坤、张晓凯、张荣宇、王 印、李在月、姚进京、韩文卓、孙 超、贾子楠、郜宏斌、田 宏、杨 光、郑 维、左松伟 |
三等奖 |
|
11 |
云霄县将军大道北段道路工程 |
中冶京诚工程技术有限公司 |
张振智、刘长锒、晏志良、张锐超、张金明、赵旭升、游传勇、勾美玉、林娜萍、傅晓玲、印红云、林震红、杨志民、何海亮、王 寅 |
二等奖 |
|
12 |
青龙炉料公司实施球团烟气氧化脱硝技术示范工程 |
唐钢国际工程技术股份有限公司 |
安连志、赵 彬、方 堃、李明新、刘家麟、周继瑞、李建明、赵 屾、徐玉龙、张 凯、吴 鹏、黄 超、刘志群、陈莹健、刘润泽 |
一等奖 |
|
13 |
河钢产业升级及宣钢产能转移项目厂前区办公楼EPC总承包工程 |
唐钢国际工程技术股份有限公司 |
安连志、胡秋昌、李云鹏、李海潮、孔雪静、李 玮、吴 凯、杨宏楠、李朝阳、王楠楠、王东宇、郭丽娟、刘志群、李宇硕、王昱喆 |
一等奖 |
|
14 |
宝粤气体湛江钢铁与中科炼化能源互供循环经济工程 |
宝钢工程技术集团有限公司 |
杨静、邹小珍、陆克文、曹海霞、赵春欢、雷晨、李娟、蔡佳佳、周红燕、于继丽、马芳芳、周晓岩、于文静、宋炯、宋宏斌、丁榕、孙灵满、李达、武欣、王会芳 |
一等奖 |
|
15 |
圆方坯产线电炉除尘系统综合改造 |
宝钢工程技术集团有限公司 |
武欣、吴碧容、郝嫦文、肖国威、李颖、陈杨波、顾伟香、张浩、翁主平、章寒昕、刘晶、李岚萍、周小红、张帆、孙晓光 |
二等奖 |
|
16 |
武钢金资公司钢渣二次加工中心项目 |
宝钢工程技术集团有限公司 |
刘平、高坤俊、李嵩、任朝军、王益平、徐黄宽、廉红利、霍春华、刘晶晶、魏兰、吴俊龙、沈其杰、梁会元、严旦乐、张洁、管纬、王亚慧、李燕红、李敏 |
一等奖 |
|
17 |
湛江钢铁三冷轧成品跨先行建设工程 |
宝钢工程技术集团有限公司 |
孙永丽、严江生、王海东、孙思杰、李鹏程、武士军、潘娟、张倩茜、黄红梅、胡雨丹、王卫航、黄红华、耿浩亮、王倩煜、李虎、徐蔚岚 |
二等奖 |
|
18 |
宝钢大厦装修项目 |
宝钢工程技术集团有限公司 |
肖志刚、杜玮、徐豆豆、葛凌文、张锦、程直、徐涛、李万祺 |
二等奖 |
|
19 |
宝山钢铁股份有限公司电厂1、2、3号机组锅炉烟囱环保适应性改造工程 |
宝钢工程技术集团有限公司 |
李海燕、何涛、法永生、唐尧、周沉、胡雨丹、严瑛、戚忠 |
二等奖 |
|
20 |
宝钢股份宝山基地新建产成品集中验单放行中心工程 |
宝钢工程技术集团有限公司 |
项艳艳、李琳、宋健、葛炎、徐江、周功博、周海兵、刘钟、黄迪、戴伟军、孙灵满 |
三等奖 |
|
21 |
产成品库C跨行车无人化改造工程设计 |
宝钢工程技术集团有限公司 |
唐晓进、胡南、张宏宇、徐江、李勇、刘钟、胡雨丹、李虎、顾培韻、丛征、刘茂华 |
三等奖 |
|
22 |
电炉圆坯铁路运输适应性改造 |
宝钢工程技术集团有限公司 |
刘茂华、张晓丽、法永生、陈杨波、周功博、童建平、施菊贤、郑志胜、陆克文、陈玉娇、陆俊君、乔杨、孙灵满 |
三等奖 |
|
23 |
宁波钢铁有限公司烧结余热利用工程 |
宝钢工程技术集团有限公司 |
林文佺、刘伟、龚洁军、张帆、刘艳军、黄英、张大力、史志成、王欢、孙鹏、肖国威 |
一等奖 |
|
24 |
山东钢铁集团有限公司日照钢铁精品基地项目(一期)海水淡化厂工程 |
北京首钢国际工程技术有限公司 |
张磊、寇彦德、马昕、刘华利、范淼、汤中发、陈玉、侯雪峰、曹美宁、李昕昕、孙博宇、黄明利、周亮、明辉、李西林 |
二等奖 |
|
25 |
首钢京唐二期总图运输系统工程设计 |
北京首钢国际工程技术有限公司 |
侯俊达、向春涛、李永忠、马伟强、段晓彤、周颂明、尚国普、刘 青、韩斌、刘春勇、王金荣、孙好好、王浩宇、张博涵、黄鑫、谭彬、张双丞 |
二等奖 |
|
26 |
首钢京唐钢铁联合有限责任公司二期燃气蒸汽联合循环发电工程 |
北京首钢国际工程技术有限公司 |
李长兴、罗斌、寇彦德、徐迎超、庞森、李晴、杨立清、魏涛 、刘青、戚伟、谷海强、赵良武、李兆新、吉永平、刘红 |
一等奖 |
|
27 |
首钢京唐钢铁联合有限责任公司二期热法海水淡化工程 |
北京首钢国际工程技术有限公司 |
寇彦德、张东铭、罗斌、史晓东、范淼、徐迎超、麻艺炜、商宇光、戚伟、杨钊、王宇佳、周福青、陈玉、刘华利、王森林 |
二等奖 |
|
28 |
太钢集团袁家村铁矿球团烟气治理+余热回收技术研究与应用 |
北京首钢国际工程技术有限公司 |
李长兴、王波、颜晓光、刘东生、高松森、孙照燕、杨帆、张亮、刘远征、王飞、王夏书、徐慧静、徐欣、杨震、韩斌 |
二等奖 |
|
29 |
首钢京唐钢铁联合有限责任公司危险废物智能监控工程 |
北京首钢国际工程技术有限公司 |
杨钊、刘恩辉、吴双云、邵威弟、王夏书、王志远、马顺芳、徐健、李增辉、吴天昊 |
二等奖 |
|
30 |
首钢京唐公司二期一步原料场封闭球团料场封闭工程 |
北京首钢国际工程技术有限公司 |
张磊、张渊、吴晓龙、刘巍、王程、周福青、杨晓明、韩革、崔乾民 |
三等奖 |
|
31 |
中国邮政储蓄银行金融后台服务中心(一期) |
中国二十冶集团有限公司 |
傅建邦、戴银宝、任德鑫、赵阜东、马华伟、孙 晶、耿梅、吴时节、王文果、蔡正一、巩少林、张美玉、石佳佳、刘莹、王瑶 |
一等奖 |
|
32 |
北区钢渣处理综合利用工程 |
马钢集团设计研究院有限责任公司 |
陈家庆、赵强、张伟健、 耿云慧、吴坤、陈伟伟、张雪莹、侯胜华、鲁明东、李进春、张 霞、李 峰、胡莉芬、倪嵬、殷余宝 |
二等奖 |
|
33 |
毛里求斯圣皮埃尔科特多沃综合体育中心项目-游泳馆 |
中国京冶工程技术有限公司 |
郑春林、房鹏鹏、张煜、王宏斌、黄羿、邱胜光 |
二等奖 |
|
34 |
沙钢集团厂区综合环境品质提升 |
中国京冶工程技术有限公司 |
蔡昭昀、林莉、刘明辉、于长刚、段邦禹、庹航、尹璐、张晴晴、李雯、成龙 |
三等奖 |
|
35 |
中国智能医药物流网络华东枢纽项目 |
中国京冶工程技术有限公司 |
林莉、李爽、王晓哲、王丽莉、李秀敏、刘浩、吴颖、张煜、张小红、陈欣、谢铂、叶河秀、李抗、贾计勋 |
三等奖 |
|
36 |
华恒建设大厦地下室基坑支护工程 |
宁波冶金勘察设计研究股份有限公司 |
张程宝、张慧、徐云龙、王磊、刘佩锟、凌燕、宋骋轩、毛杰、吕雄韬、李钦彬、郭桢 |
二等奖 |
|
37 |
山东钢铁股份有限公司莱芜分公司新建2×480m2烧结机活性焦脱硫脱硝设施总承包工程 |
山东省冶金设计院股份有限公司 |
汤楚贵、刘光辉、孙玉涛、王文、王岩、陈志军、张坤、董经付、陈壮善、谢宜佳、曲开文、申航嘉、戚鑫、段崇涛、刘鑫、高志全、王亭亭、娄载强 |
一等奖 |
|
38 |
沙钢集团安阳永兴特钢有限公司低质余热能源高效梯级综合利用项目总承包工程 |
山东省冶金设计院股份有限公司 |
秦国顺、申航嘉、孔祥玉、韩宝金、徐启明、常晓莉、孙婷、孙晓玥、路琪、李慧、王宁、楚哲园、周玉祥 |
三等奖 |
|
39 |
山东钢铁股份有限公司莱芜分公司新旧动能转换集中空压机站工程 |
山东省冶金设计院股份有限公司 |
李光欢、宋雷鸣、林成、范翔、徐海敏、李承强、刘磊、孔德胜、黄宝琛、陈晓曦、王卫华、陈阳春、李虎 |
三等奖 |
|
40 |
莱芜钢铁集团银山型钢有限公司型钢区1#65MW高温超高压发电项目 |
山东省冶金设计院股份有限公司 |
陈学宾、李海凤、李光欢、卢长鹏、卢占庆、黄宝琛、孔德胜、张鹏、徐冉、赵静、戈昕、谢宜佳、刘荣会、周玉祥 |
三等奖 |
|
41 |
山东钢铁集团日照钢铁精品基地项目冷轧区域110kV变电站 |
山东省冶金设计院股份有限公司 |
蔡峻云、陈立伟、申航嘉、王瑞、张燕、周明、李承强、李慧、杨琪、周亚辉、高超、刘金泉、曲宏阳、郑梅、杜芳 |
二等奖 |
|
42 |
江苏沙钢集团宏昌钢板有限公司原料烧结二车间除尘系统改造工程 |
山东省冶金设计院股份有限公司 |
徐启明、张 鹏、何 飞、张彩霞、刘金泉、李鹏、孙晓玥、*立军王**、张传斌、孔祥玉、袁文富、李 洁、孙珊珊、周玉详、展 翔 |
三等奖 |
|
43 |
太钢加工厂渣场环境综合治理项目 |
山西太钢工程技术有限公司 |
李新春、王 晶路慧军、武春江 杨 梅、雷 震 杨 帅、宋 璐 张 扬、唐 春 白云燕、李遇春王更超、王彦虎 吴小艳 |
一等奖 |
|
44 |
山西太钢不锈钢股份有限公司炼铁厂三烧烟气超低排放改造工程 |
山西太钢工程技术有限公司 |
赵德生、李 强 张向锋、任会宾 杨 丰、曹淑娟宋 璐、程 昭 李 哲、梁 彤 杨英良、张 凯张志刚、宁新建 杜亚亢、王 瑞 唐 春 |
一等奖 |
|
45 |
炼钢二厂南区转炉增加湿电除尘项目 |
山西太钢工程技术有限公司 |
白云燕、王立群张向锋、宫 鑫孔玉柱、朱佩璋罗晋钢、杨英良李 强、秦春荣胡 婕、吴敬梅冯莉君 |
三等奖 |
|
46 |
2015年公司集中供热扩网改造项目 |
山西太钢工程技术有限公司 |
张谭庆、王立群朱佩璋、张向锋高烨明、张 峰李 郁、梁晓杰武春江、魏启明黄立国、马晓文杜亚亢、武义峰胡 婕 |
二等奖 |
|
47 |
永川区新区体育馆工程EPC总承包 |
上海宝冶集团有限公司 |
张贵文、杨娜、武玉花、陈实、李元超、唐亚、李凯、吴天河、寿朝晖、邹杰、王跃武、王英鸽、邹永安、孟得中、邓辉明、李自强 |
一等奖 |
|
48 |
顾村世界外国语学校新建工程 |
上海宝冶集团有限公司 |
任春莉、潘嘉琪、武玉花、李元超、秦松峰、吴锋、郭昌奇、顾正洋、张城雨、安明涛、邹杰、邓义仙、王红兵、马兆兵、邓辉明、韩洁 |
二等奖 |
|
49 |
山东阳光电力有限公司新建30MW生物质热电联产项目 |
天津华冶工程设计有限公司 |
霍振宇、王 政、陶志军、董利利、孙 娜、李 睿、郭业光、王 新、任洪亮、王云峰、刘晓晴、王睿卿、丁宝成、衣海凤、王李捐 |
三等奖 |
|
50 |
内江市星明能源有限公司发电机组能效提升项目(80MW) |
天津华冶工程设计有限公司 |
霍振宇、王 政、李世岭、孙伟华、王睿卿、任洪亮、张 艳、赵 杰、王李捐、丁宝成、郭业光、陈兰英、郭昶、李 深、魏 青 |
三等奖 |
|
51 |
广西盛隆冶金有限公司产业升级技术改造项目2×360m2烧结工程余热发电 |
天津华冶工程设计有限公司 |
霍振宇、詹秀文、 王 政、崔建庚、 杨海军、李永亮、 杜嘉庆、翟青峰、 刘 鑫、张 伟、 朱庆雷、赵晓东、 陈晓波、陈梦晓、 刘 丁 |
一等奖 |
|
52 |
亿利洁能科技(武威)有限公司2×75t/h+2×6MW微煤雾化蒸汽锅炉热电联产建设项目 |
天津华冶工程设计有限公司 |
霍振宇、詹秀文、王 政、李永亮、杨海军、张玉刚、张 帆、吕磊、杜嘉庆、邱俊英、陈 丽、翟青峰、房晓龙、刘 鑫、陈晓波 |
二等奖 |
|
53 |
唐山东华钢铁企业集团有限公司产能置换升级改造项目烧结系统-烧结余热发电工程 |
天津华冶工程设计有限公司 |
陈晋垣、詹秀文、 李世岭、詹佳明、 李晓琪、王李娟、 刘晓晴、肖连静、 芦柘燊、任洪亮、 赵 楠、 张晓云、白国栋、陈岚亭、 袁桂伏 |
三等奖 |
|
54 |
山西潞宝集团焦化有限公司煤棚封闭项目工程 |
天津华冶工程设计有限公司 |
陈晋垣、王 政、詹秀文、霍振宇、张 伟、贾国恒、张子佑、韩峥峥、王胜素、闫 强、房晓龙、陈富晓、谢杭彬、张 成、高宣 |
三等奖 |
|
55 |
一汽大众基地零部件企业热水管网一期工程(设计) |
天津华冶工程设计有限公司 |
陈晋垣、王 政、杜嘉庆、郭业光、刘 杰、王胜素、赵 杰、张慧杰、衣海凤 |
三等奖 |
|
56 |
天津石化双安里等11个小区供热“一户一环”维修改造项目 |
天津华冶工程设计有限公司 |
陈晋垣、王 政、 詹佳明、郭业光、 李世岭、赵 杰、王李娟、孙伟华、 肖连静、芦柘燊、 陈兰英、董利利、王睿卿、王阔年、 王胜素 |
三等奖 |
|
57 |
德清县求是高级中学迁建工程项目 |
浙江省工业设计研究院 |
沈飞儿、李达欣、王焕珍、朱吟、周贤中、桂益君、曹瑜、钟坤、陈义、洪伟刚、桂*民泽**、戚丽娟、孔海涛、应王群、王丽华 |
二等奖 |
|
58 |
六安索伊大厦 |
浙江省工业设计研究院 |
田鹤云、宋毅、陶彦合、柴永俊、吴晓帆、吴俊杰、于浩、苏勤军、项震炜、周斐、薛思越、严美霞、宣仲国、葛伟伟、姜继全 |
一等奖 |
|
59 |
萧政储出【2016】25号地块商品住宅(设配套公建)项目 |
浙江省工业设计研究院 |
李翔、郑波、刘敏、吴奇隆、韩宇辰、刘海、徐有俊、祝诗璇、何艳、李循锐、申勋财、屠明良、桂泽明、孙鹏、胡辉、 |
三等奖 |
|
60 |
杭政储出【2015】48号地块住宅(设配套公建) |
浙江省工业设计研究院 |
黄佩莉、鲁丽娜、邵彬彬、毛泽丰、孟骏君、朱俞昌、徐时全、李小华、毛伟、张军军、张雷敏、刘阳、孔海涛、孙鹏、应王群、 |
二等奖 |
|
61 |
平湖市2017-43号地块 |
浙江省工业设计研究院 |
周文宁、严执政、甘晶、孔海涛、王贝贝、马莹、沈力、吕嫣、胡梦菲、屠双鎏、俞迪、黄超、孙鹏、洪伟刚、张雷敏、 |
二等奖 |
|
62 |
#4鼓风机组缩容改造项目 |
中冶东方工程技术有限公司 |
徐岩松、李大泽、胡万鹏、赵磊强、刘正明、赵 悦、王美英、马永珍、鲍文廷、杨婧茹、王玉林、张小冬、许政、刘瑜 |
三等奖 |
|
63 |
承德承钢钒钛冷轧薄板有限公司钒钛高强冷轧板项目焦炉煤气净化加压和焦炉煤气制氢总承包项目 |
中冶东方工程技术有限公司 |
邱建宏、王亚蕊、韩娟、颜志刚、田敏、孙冠男、张奎春、刘茜、朱海松、于艳梅、马飞、刘瑜 |
二等奖 |
|
64 |
建龙西林钢铁有限公司4#5#高炉外接料口除尘站项目 |
中冶东方工程技术有限公司 |
张如海、郑运兴、石志强、王鹏、王博雅、林永恒、赵辰、杨军瑞、王志远、张卫、顾雪霏、单先鹏、于春波、苏媛、白莲 |
一等奖 |
|
65 |
广西盛隆冶金有限公司产业升级技术改造项目公辅单元-全厂空压站PC总承包 |
中冶东方工程技术有限公司 |
徐岩松、王阳、鲍文廷、马永珍、赵磊强、胡万鹏、于艳梅、何新慧、张卫、杨婧茹、李端、赵 悦、刘瑜、刘丹妮 |
三等奖 |
|
66 |
青岛商业海容冷链股份有限公司三期工程 |
中冶东方工程技术有限公司 |
刘溢、刘新星、王宁、周海涛、王伟诚、富迪、李朝慧、冯国红、孙阳、杨志娟、康阿青、史瑞萍、万丽萍、魏玉琴、陈玙 |
二等奖 |
|
67 |
嘉陵江路第三小学(八里庄小学)工程 |
中冶东方工程技术有限公司 |
刘溢、斯琴毕丽歌、李莹、王宁、周海涛、冯国红、单先鹏、李志伟、张琪、张云鹏、刘金霞、康阿青、王志远、姜洋、金玉成 |
二等奖 |
|
68 |
福建三钢闽光股份有限公司雨污分流改造工程 |
中冶华天南京工程技术有限公司 |
吴冬祥、赵杨新星、张越、李叶澄、郑菲、孙斌、刘炀、曹辉、翟倩茹、李思璐、刘书荣、徐玉荣、云万里、陈开斌 |
二等奖 |
|
69 |
常州东方特钢有限公司原料场环保提升改造工程 |
中冶华天南京工程技术有限公司 |
韩震、姜海波、叶俊、王兴福、林源、张鹏飞、余军、雷旭东、甄军、刘书荣、羌晓丹、杜阳、马超、尚垚华、戴超 |
三等奖 |
|
70 |
中天钢铁集团有限公司综合原料场环保改造工程 |
中冶华天南京工程技术有限公司 |
罗龙、姜海波、林源、罗照军、王知学、王兴福、张鹏飞、陈锋、洪昌文、王剑飞、徐玉荣、李鑫、尚垚华、戴超、韩大华 |
三等奖 |
|
71 |
天长市合群河、银定河黑臭水体整治工程 |
中冶华天南京工程技术有限公司 |
李叶澄、朱光宇、冯喆、甘露、冯植飞、翁永年、鲁林飞、朱红生、吴述园、程玉洁、费晓昕、许坤、韩旭、张萌萌、周殿文 |
二等奖 |
|
72 |
来安县汊河污水处理厂提标及扩建工程 |
中冶华天工程技术有限公司 |
薛攀、郭强、刘冠鹏、史小雪、何宇虹、刘晓辉、韦庆白、杨妙帆、张岚、钱宏、李伟民、张萌萌、童敏、徐浩远、郭红 |
二等奖 |
|
73 |
马鞍山市第二污水处理厂扩建及提标改造工程 |
中冶华天南京工程技术有限公司 |
赵乐浒、薛攀、陈旭斌、韩飞超、陈桐、王刚、王文凤、於仲清、顾艳梅、李龙、王步翔、雷旭东、李伟民、张萌萌、张博欢 |
二等奖 |
|
74 |
马鞍山市中心城区水环境综合治理PPP项目—马鞍山市第二污水处理厂溢流应急工程 |
中冶华天工程技术有限公司 |
韩飞超、朱红生、冯植飞、王忠敏、王刚、陈桐、王文凤、范勇、徐鹏飞、经华、李洋洋、赵骏、曾学良、李晶、韦庆白 |
二等奖 |
|
75 |
马鞍山市中心城区水环境综合治理PPP项目—雨山河水环境综合治理工程 |
中冶华天工程技术有限公司 |
韩飞超、朱红生、韩新平、吴述园、邢超、夏钱华、杨睿、刘伟、甘霖、骆守鹏、周麒麟、张健、李晶、赵骏、王兆亮 |
一等奖 |
|
76 |
天津新八大里地区七贤南里B地块(7-11)、C地块(7-13)、D地块(7-14) |
中冶华天工程技术有限公司 |
王静、徐延康、栾敏敏、胡子伟、雷建华、徐勇、常昊阳、高洋、邹晓青、安晓红、郑翠琼、秦方、许睿、王敏惠、董洪运 |
一等奖 |
|
77 |
联峰钢铁(张家港)有限公司原料场1-7#高炉焦炭堆场封闭项目 |
中冶华天南京工程技术有限公司 |
林源、孙永久、傅强、陈翔、许祥、余军、张鹏飞、苏高尚、周殿文、韩旭、陈锋、李明勇、周文仲、童敏、李永生 |
三等奖 |
|
78 |
中天钢铁集团有限公司高炉富氧环保技改工程配套60000m3/h制氧项目 |
中冶华天南京工程技术有限公司 |
徐华祥、龙志峰、胡海燕、颜士颖、杨猛、徐创科、尚垚华、邓敏、吴冬祥、严佩祥、陈锋、李静、潘亚男、李鑫、邹安 |
一等奖 |
|
79 |
马钢炼焦总厂集装箱运输智能化环保改造工程(EPC) |
中冶华天工程技术有限公司 |
凌云、李东、黄小东、夏鹏飞、宋前顺、黄国绍、范佳、朱海贵、彭获锋、尚启文、毛翔、李静、丁高龙、庞博、翟倩如 |
二等奖 |
|
80 |
防城港钢铁基地项目(一期)炼铁系统1号、2号高炉喷煤工程 |
中冶华天南京工程技术有限公司 |
孙刘恒、杨继敏、刘华庆、韦福苗、王绪鹏、黄培真、常凤、杨绪平、童敏、赵杨新星、王荣生、张紫晓、周同心、洪昌文、尹洁 |
二等奖 |
|
81 |
湖北金盛兰冶金科技有限公司原料场密闭式自动化大棚工程 |
中冶华天南京工程技术有限公司 |
孙永久、余军、程锴、许祥、傅强、林源、苏高尚、徐岳伦、张鹏飞、张岚、范雪、吴向伟、李明勇、羌晓丹、童敏 |
三等奖 |
|
82 |
龙泉龙渊公园及地下空间开发项目(一期) |
中冶华天南京工程技术有限公司 |
刘可、徐勇、常昊阳、安晓红、王敏惠、许睿、雷建华、焦宝峰、段春辉、董志利、刘晓语、江悦、刘莉、张晓、赵萍 |
二等奖 |
|
83 |
万山红大酒店装修建设项目设计、施工、重要设备(EPC)总承包 |
中冶建工集团有限公司 |
李安奎、钱金虹、龙霞、周才美、赵伟、段文方、张法国、张飞、韦家义、徐伟、刘建、王曦、吴海松、甘宇、左颖 |
二等奖 |
|
84 |
银川滨河新区国际科教城数字化图书馆 |
中冶建工集团有限公司 |
贠捷 张海 赵玉萍 武晶晶 翟学和 李玲 姚建伟李静 杨永刚 于雅春赵伟 张智轶 谷智 钱金虹 陈孜虎 |
三等奖 |
|
85 |
沙文生态科技产业园望达标准厂房二期设计施工总承包工程 |
中冶建工集团有限公司 |
刘建、李安奎、蒋国明、任现良、杨元秀、韩丽光、张斌、赵彬、张飞、徐铤、余来洋、陈科、任玄峰、杨洋、何廷宏 |
二等奖 |
|
86 |
贞丰县2016年者相镇安置点易地扶贫搬迁工程(一、二期) |
中冶建工集团有限公司 |
刘建、刘从学、李安奎、魏奇科、蒋国明、张润清、江璐、余来洋、苏俊、杨洋、张斌、赵彬、张飞、王曦、熊高全 |
三等奖 |
|
87 |
黔江区官坝人行天桥工程 |
中冶建工集团有限公司 |
邱宝昌、韦川平、李伟、覃学才、赵一帆、王洛川、袁代巧、邹玥、王伟权、邱文跃、金树轩、冯千桃、金秋实、孙帅、李玲 |
三等奖 |
|
88 |
迁安市九江煤炭储运有限公司1×100MW超高温亚临界煤气发电工程 |
中冶南方都市环保工程技术股份有限公司 |
熊敬超、陈宏波、向绪洲、郝炜、胡松、唐美琼、施璐、罗强、谭成成、陈杰、陈抒、王竑昊、兰洋、陈海兵、徐彬、华宗伟、郑睿、熊华 |
一等奖 |
|
89 |
越南和发榕桔综合钢厂2×60MW发电项目一期工程 |
中冶南方都市环保工程技术股份有限公司 |
熊敬超、*周杨**赓、肖汉平、李立峰、刘更生、周谦、刘浩然、尹海彪、陈心语、刘磊、王小龙、苏雪泽、袁学鸿、徐少伟、熊健、龙娟、王建伟、董岗 |
二等奖 |
|
90 |
武汉市紫霞观生活垃圾简易填埋场生态修复工程 |
中冶南方都市环保工程技术股份有限公司 |
熊敬超、文天放、焦婕、张虎成、肖国俊、谢鹏、叶振亚、黄超34074、石德升、蔡成球、田靓、唐小龙、王平、归强、龚浩 |
一等奖 |
|
91 |
广西盛隆冶金有限公司产业升级技术改造全厂公辅单元--2×360m2烧结烟气脱硫脱硝 EPC 总承包工程 |
中冶南方都市环保工程技术股份有限公司 |
熊敬超、宋自新、胡鑫、罗海兵、李啸、陶惠祥、夏龙、张兵、秦峰、陈昊、徐超、李军伟、施飞、吴启任、高祥、*焱熊**军 |
一等奖 |
|
92 |
湖州垃圾焚烧发电四期扩建工程项目 |
中冶南方都市环保工程技术股份有限公司 |
熊敬超、宋自新、胡文杰、朱飞、姚明志、刘耀、姚莉丽、姜静、吴丹、庞路、李敏、王恒、熊全军、芦江、赵圆 |
一等奖 |
|
93 |
湖北金盛兰冶金科技有限公司焦化酚氰废水工程 |
中冶南方都市环保工程技术股份有限公司 |
熊敬超、肖汉平、宋自新、刘更生、樊飞勇、张立宏、高智荣、龚浩、吴朝阳、孙东刚、陈涛、李博峰、邓小军、邓文、高源、潘常艳、刘丽娜 |
二等奖 |
|
94 |
南京南钢产业发展有限公司资源综合利用项目 |
中冶南方都市环保工程技术股份有限公司 |
熊敬超、毛秀钦、陈世凯、廖申丁、彭锐、占成伟、余超、饶楚、雷平、李姝婷、魏力、李瑛捷、陈丽娜、陈小平、陈帆、董岗 |
二等奖 |
|
95 |
连云港亚新钢铁有限公司污水处理厂中水回用工程总承包项目 |
中冶南方都市环保工程技术股份有限公司 |
熊敬超、向绪洲、孙勇、黎俊华、李大鹏、王朋、崔鹏、陈海兵、张灯、陈龙、赵凤英、王竑昊、黄争、周进、林文任(连云港亚新钢铁有限公司) |
二等奖 |
|
96 |
河北中众泰德节能科技有限公司1×110MW超高温亚临界煤气发电工程 |
中冶南方都市环保工程技术股份有限公司 |
张春辉、占胜峰、曾浩、王静、许杰、高菲、凌朔怡、尹将帅、吴成、丁晶、刘承鑫、沈志鹏、罗文、雷俊、廖申丁、陈念、朱龙登、熊尾、黄争 |
一等奖 |
|
97 |
福建大东海实业集团有限公司1×93MW高温超高压中间再热煤气发电工程 |
中冶南方都市环保工程技术股份有限公司 |
张亚伟、向敏、占成伟、闫新、谭成成、邓余海、罗瑶、罗小东、鄢亚涛、柯广、李瑞婉、高菲、周晟、朱龙登、周路 |
二等奖 |
|
98 |
绵阳市生活垃圾焚烧发电项目扩建工程 |
中冶南方都市环保工程技术股份有限公司 |
聂永俊、黄丹、吴华、姚莉丽、黄家伟、吴迪、庞路、朱峰、谭艳青、荣刚、汪波、王孝光、李护权、徐新星 |
三等奖 |
|
99 |
广西盛隆冶金有限公司产业升级技术改造项目公辅单元-煤气发电(5#煤气发电站) |
中冶南方都市环保工程技术股份有限公司 |
杨明、张楠、钱小武、刘磊、彭锐、陈成、周坤10093、牛晖、胡忠、邓小军、熊健、朱浩、李瑛捷、王丰、谢姗姗 |
一等奖 |
|
100 |
唐山东华钢铁企业集团有限公司1x80MW煤气高效发电二期工程 |
中冶南方都市环保工程技术股份有限公司 |
廖申丁、刘建华、雷俊、金鑫、刘维伟、田浩臣、冯泽嵩、郑艳芳、袁学鸿、姚莉丽、李庆国、孔祥宇、陈雅琪、潘常艳、朱丹 |
二等奖 |
|
101 |
广西盛隆冶金有限公司产业升级技术改造项目全厂公辅单元—全厂水处理项目 |
中冶南方都市环保工程技术股份有限公司 |
吴朝阳、孙东刚、孔祥宇、王朋、龚燕芳、罗小东、张灯、邓余海、罗文、凌朔怡、黄争、陈念、徐新星、朱丹、王铁刚 |
二等奖 |
|
102 |
绵阳市污水处理厂污泥处置项目 |
中冶南方都市环保工程技术股份有限公司 |
黎俊华、汪迪、孙东刚、吴朝阳、秦继平、谭艳青、姚莉丽、吴华、苏雪泽、陈洋、黄争、李庆国、黄成、谢姗姗、梁仕明 |
三等奖 |
|
103 |
亚新隆顺特钢中水处理站改造项目 |
中冶南方都市环保工程技术股份有限公司 |
刘波、郑宇、吴朝阳、陈丽娜、郑睿、罗文、高源、陈念、罗小东、鄢亚涛、吴成、白福平、苍宏波、李护权 |
二等奖 |
|
104 |
罗源闽光综合原料场一期总承包项目 |
中冶南方武汉钢铁设计研究院有限公司 |
周玲丽,高洁,唐静,王春花,甘杰,李志鹏,崔庆峰,叶晓舟,薛耀华,李漓,夏凯,张宏伟,李蓓,赵敏,宰雅茜、戚杰 |
二等奖 |
|
105 |
条材厂丁字跨电机修复区域改造项目 |
中冶南方武汉钢铁设计研究院有限公司 |
郑承霞、黄振、江辉、卢军、杨超、吴珍珍、冯庆涛、张宏伟、周旋、殷路伟、龚俊玲 |
三等奖 |
|
106 |
太钢炼钢二厂南区转炉增加湿式除尘项目湿发电除尘系统设计 |
中冶赛迪工程技术股份有限公司 |
梁广、桑杭武、刘国华、谢建、贾彩清、张斌、蓝飞、王树乾、卫恩泽、周启强、李畅、刘惠、杨德书、欧倍 |
三等奖 |
|
107 |
秦皇岛中冶德贤公馆项目土石方、护坡、降水、桩基工程 |
中冶沈勘秦皇岛工程设计研究总院有限公司 |
李刚、王平、赵朕、王路亮、李洋洋、孟祥博、冯俊超、戴岩、陶景龙、于跃、马应男、崔家玮、李洪星、冯密林、刘佳慧 |
三等奖 |
|
108 |
燕钢铁路卸车系统A2转运站及105、107通廊支护工程 |
中冶沈勘秦皇岛工程设计研究总院有限公司 |
李洋洋、王平、孟祥博、赵朕、王路亮、于跃、冯俊超、李洪星、马应男、王晓辉、刘佳慧、詹微、单喜磊、崔家玮、汪洋 |
二等奖 |
|
109 |
东海道(栖云山路-鄱阳湖路)热力一次网工程 |
中冶沈勘秦皇岛工程设计研究总院有限公司 |
杨瑞波、刘德强、常文静、戴亭、杨静、迟宝、岳玲玲、王伊鸣、韩明波 |
三等奖 |
|
110 |
黄海道(栖云山路-千岛湖路)热力一次网工程 |
中冶沈勘秦皇岛工程设计研究总院有限公司 |
杨瑞波、戴亭、刘德强、常文静、杨静、岳玲玲、张志远、迟宝、汪登峰、任顺利、冯密林、冯俊超、王伊鸣韩明波 |
三等奖 |
|
111 |
乌海超高压供电局指挥中心一期工程建设项目 |
中冶西北工程技术有限公司 中冶华天南京工程技术有限公司 |
倪日新、于广明、魏建桐、朱江、黄超、李飞、赵国忠、张书渊、胡文斌、冯丹、杨艳芳、傅晨阳、王海光、付宇晨、史可 |
二等奖 |
|
112 |
包头中海·河山郡(北区)项目 |
中冶西北工程技术有限公司 |
倪日新、于广明、魏健桐、朱芳、王贾予沛、闫志榜、张月、张书渊、杜佳乐、杨艳芳、张益燔、韩冠男、朱培贤、杨扬、杨洁 |
二等奖 |
|
113 |
鄂尔多斯市电业局计量中心及智能库房、综合实训基地、职工体能综合训练中心 |
中冶西北工程技术有限公司 |
倪日新、于广明、李学根、杨宏、张雯婷、王瑞峰、马瑛皓、姜鹏飞、刘轩、张益燔、杨艳芳、程强、贾春涛、郝树珍、王馨阅 |
三等奖 |
|
114 |
固阳县热电联产供热工程项目工程设计 |
中冶西北工程技术有限公司 |
刘建国、闫耀峰、周小三、王强、张少鹏、石佶超、高鑫、姜*光春**、徐若程、冀志强、白云、李秀、靳江浩、王建平、郭波 |
三等奖 |
|
115 |
山东济宁盛发焦化有限公司KDON-11000空分装置工程 |
中冶西北工程技术有限公司 |
岳雷、陈丽娟、李康、于丽杰、刘钊、田春雷、谷佳丽、叶华圣、*立军王**、菅涛、董岩、徐文佳、赵静、姜*光春**、班娜 |
三等奖 |
|
116 |
*疆新**昆仑钢铁有限公司5万m3转炉煤气柜及附属设施工程 |
中冶西北工程技术有限公司 中冶华天南京工程技术有限公司 |
李康、岳雷、黄坤麟、刘钊、丁德林、陈丽娟、刘鹏刚、班娜、马庆宇、吕浚宸、李秀、董岩、谷佳丽、黄琳琳 |
三等奖 |
|
117 |
晋南钢铁集团有限公司2×220m²烧结烟气活性炭脱硫脱硝工程 |
湖南中冶长天节能环保技术有限公司 |
陈红、邓增军、刘昌齐、李进中、翟鑫、刘果、谢琦、庄新玉、陈添乐、唐凯锋、肖海娟、琚大建、刘嘉乐、曹波、金科 |
二等奖 |
|
118 |
武汉钢铁有限公司炼铁厂 四烧烟气脱硫脱硝工程 |
中冶长天国际工程有限责任公司 |
叶恒棣、胡臻、董树林、郑艳妮、周丹、周红平、李威、陈瑶、谌欣、徐欣怡、杨恺、刘军、柳胜利、黄婉君、金科 |
一等奖 |
|
119 |
株洲市云龙污水处理厂及配套管网工程(一期) |
中冶长天国际工程有限责任公司 |
黄伏根、陈瑶、周玲君、刘义、杨柳、张桦、谭亚军、刘建华、李晶、欧佩红、张秀敏、樊星灿、肖海娟 |
二等奖 |
|
120 |
宝山钢铁股份有限公司三烧结烟气超低排放适应性改造工程 |
中冶长天国际工程有限责任公司 |
陈红、徐忠、石展豪、谭玮其、熊师、陈卓、尹志强、琚大建、赵冰怡、刘果、王政、刘嘉乐、余功冰、黄婉君 |
二等奖 |








































