昨日
经过多方征集
南安市委、市政府
2021年为民办实事项目正式出炉
共12件60项
计划总投资23.7亿元
“
22所小学进行课后延时服务
升级改造溪美第一市场
完成危桥改造5座
新建近1100路视频监控
完成洪梅镇卫生院综合楼
乐峰镇卫生院公卫楼主体封顶
建设一栋6层老年公寓
扶持、建设5个儿童之家
……
这些项目,听起来就很亮眼有木有?
”
这些实事涉及教育、医疗卫生、社会保障、保障性安居工程、城乡基础设施、城乡服务设施、思想文化建设、“关爱女孩”“食品放心”工程、“平安南安”、防灾减灾、乡村建设等方面。
让我们一起打开
这份民生大礼包吧!
0
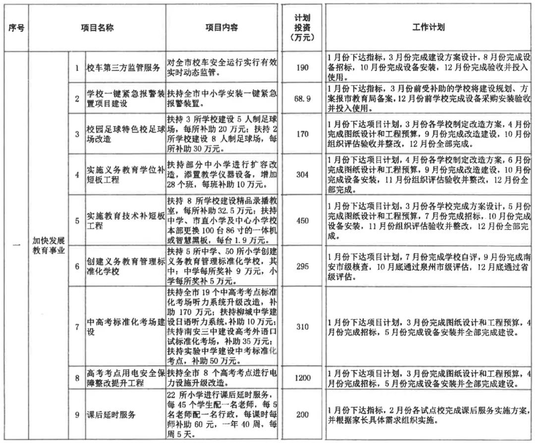
加快发展教育事业

加快发展教育事业方面——
1. 将实行校车第三方监管服务,对全市校车安全运行实行有效实时动态监管;
2. 扶持全市中小学安装一键紧急报警装置;
3. 改造校园足球特色校足球场,包括扶持3所学校建设5人制足球场、2所学校建设8人制足球场;
4. 实施义务教育学位补短板工程,扶持部分中小学进行扩容改造,添置教学仪器设备;
5. 实施教育技术补短板工程,扶持8所学校建设精品录播教室,扶持中学、市直小学及中心小学校本部更换100台86寸的一体机或智慧黑板;
6. 扶持5所中学、50所小学创建义务教育管理标准化学校;
7. 实施中高考标准化考场建设,扶持全市19个中高考考点标准化考场听力系统升级改造,扶持柳城中学建设日语听力系统,扶持南安三中建设高考外语口试标准化考场,扶持实验中学建设中考标准化考点;
8. 扶持全市8个高考考点进行电力设施升级改造;
9. 22所小学进行课后延时服务。
0
加快发展医疗卫生事业

加快发展医疗卫生事业方面——
1. 计划2021年续建完成洪梅镇卫生院综合楼主体封顶,总层数7层;
2. 完成乐峰镇卫生院公卫楼主体封顶及装修,总层数4层;
3. 完成新建霞美镇卫生院食堂宿舍楼,总层数7层。
4. 提升村级医疗卫生服务能力,对全市20家村卫生所(室)的房屋建设、设备购置、人员配置和正常运转提供支持。
5. 购买“守护公共安全、一元民生计划”保险,以全市常住人口为保障对象,每人1元保费,进行全市突发公共卫生事件统保,提升政府应对突发公共卫生事件应对能力和受灾群众救助。
6. 继续推广配置自动体外除颤器(AED)“救在身边”工程,在人口密集场所配置自动体外除颤器30台(简易型)。
7. 贯彻落实城乡居民医保一体化政策,实现应保尽保,全民参保。
0
提升社会保障水平
加快建设保障性安居工程

提升社会保障水平方面——
1. 实施城乡居民基本养老保险;
2. 建设老年人养护院,包括建设一幢6层老年公寓、一幢6层综合楼;
3. 扶持30名具有南安户籍、在法定劳动年龄段内,持有有效残疾人证并在本市行政区域内通过创办经济实体、社会组织等形式实现创业的残疾人;
4. 补助100名具有南安户籍、持有有效残疾人证、家庭经济困难、就业年龄段未就业的重度精神残疾人;
5. 为具有南安市户籍、2021年3月31日前持有有效残疾人证的各类残疾人购买意外伤害保险;
6. 落实上级关于特殊群体有线数字电视优惠活动,免收低保户、特困人员、革命五老人员有线电视收视费用。
加快建设保障性安居工程方面——
1.将补助20户农村低保户安居房建设;
2.补助40户无居住房或居住危房的贫困残疾人家庭在原宅基地上改建、异地新建房屋;
3.补助33户现居住房屋有较严重破损,但尚有居住价值、适宜修缮的贫困残疾人家庭进*房行**屋修缮。
0
改善城乡基础设施

改善城乡基础设施方面——
1. 将对溪美街道旧教师新村、柳城街道运输公司生活住宅区等2个老旧小区进行改造;
2.开展中心城区老旧小区及安置房管道施工,至2021年年底完成600户立管施工;
3. 实施城乡供水一体化管网改造及延伸工程,其中市政供水管网改造5千米,农村供水管网延伸20千米。
4. 实施电信5G及配套建设项目;
5. 实施移动5G网络覆盖建设;
6. 实施移动光宽带覆盖建设项目;
7. 实施南安联通云池数据中心建设。
0
改善城乡服务设施


改善城乡服务设施方面——
1. 将升级改造溪美第一市场;
2. 智慧诉讼服务一体化(一期);
3. 融媒体可视化广播系统建设项目;
4. 新建1个具有示范效应的婴幼儿照护机构;
5. 在3个文旅重要景区试点设置红十字博爱驿站;
6. 开展全域旅游乡镇游客服务中心建设补助项目;
7. 建设20套全民健身设施;
8. 在城西湿地公园南侧,建设3个社会足球场地(其中1个11人制,2个8人制);
9. 建设11处口袋公园;
10. 婚姻登记档案数字化建设。
0
加强思想文化建设
实施“关爱女孩”行动

加强思想文化建设方面——
1. 实施百姓书房“1+10”提升计划,扶持建设1个城市智慧书房和10个“百姓书房”;
2. 组织100场传统戏曲进基层;
3. 对存在火灾隐患的23处市级*物文**保护单位实施电气线路套管敷设、安全用电监测安装等智慧安全用电项目;
4. 对10处*物文**建筑抢险加固或保护修缮项目进行资金补助。
实施“关爱女孩”行动方面——
1. 在全市留守、流动儿童较聚集,有一定条件的村(社区)扶持、建设5个“儿童之家”;
2. 建设计生二女困难户安居房40户40座。
0
提升“食品放心”工程质量动

提升“食品放心”工程质量方面——
1. 实施治理“餐桌污染”建设“食品放心工程”,开展食用农产品、成品粮、食用油、肉制品、蛋制品、瓶(桶)装水等重点食品安全监督抽检;
2. 对准入的食品生产小作坊予以资金补助。
3. 继续对19个乡镇(街道)市场监管所食品安全快检室进行改造提升。
0
深化创建“平安南安”活动

深化创建“平安南安”活动方面——
1. 实施市基层社会治理智慧平台无人机技防项目;村居“雪亮工程”升级维护和社会化视频监控联网;
2. 为本辖区内南安户籍且在辖区内居住的住户及外来人口在南安辖区内居住且办理居住证满一年的人员投保平安家庭惠民保险;
3. 新建近1100路视频监控(含人像卡口及车辆卡口),升级维护城市安全信息系统项目一至七期视频监控。
0
提升防灾减灾水平
实施乡村建设行动

提高防灾减灾水平方面——
1. 完成危桥改造5座;
2. 将列入省级养护数据库的农村公路纳入灾毁保险投保范围;
3. 完善全市522名护林员定位*机监手**控系统;
4. 实施农房保险制度、开展自然灾害公众责任保险;
5. 全市共279处临水临崖增设护栏、路口“五有工程”建设、道路开口隐患整治及其他道路隐患整治。
实施乡村建设行动——
培训高素质农民500人。
这么多好事
都是民生大事
和每一个南安市民息息相关
必须给个大拇指!
记者:苏明明