一、招生计划
根据我校实际,报临沂市教育局批准,我校2020年招收特长生具体专业、人数如下(考生只能从下面专业中选取一项报考)

二、报名条件
1.声乐:形象较好,女生身高要求1.60米以上,男生身高要求1.70米以上。有突出的声乐特长且获得市级一等奖及以上特长荣誉、奖励者。
2.器乐:形象较好,女生身高要求1.60米以上,男生身高要求1.70米以上。有突出的器乐特长且获得市级一等奖及以上特长荣誉、奖励者。
3.播音主持与表演:形象较好,女生身高要求1.60米以上,男生身高要求1.70米以上。有突出的播音主持或戏剧表演特长且获得市级一等奖及以上特长荣誉、奖励者。
4.书法:有突出的书法特长且获得市级一等奖及以上方可报名。
5.体育:男生不低于1.65米,女生不低于1.58米。田径特长生能达到学校规定的测试标准者(测试标准见附件);有突出的篮球、足球特长者;初中阶段获得国家二级运动员及以上称号者。以上三项荣誉至少有一项方可报名。
6.舞蹈(含体育舞蹈):品学兼优,有良好的音乐、舞蹈素质、五官端正,身高女1.63米以上,男1.70米以上。有突出的舞蹈特长且获得市级一等奖及以上特长荣誉、奖励者。
7.科技创新:(1)初中阶段在国家、省级教育部门、科协、电子学会主办的机器人竞赛中获得省级一等奖或国家二等奖以上奖项;(2)初中阶段获省信息学奥赛二等奖以上奖项; (3)初中阶段在国家教育部公布的竞赛白名单中的机器人、编程竞赛获国家一等奖。
8.航空专业:身体素质过硬,文化成绩优异(中考成绩要达到四中录取分数线),对飞行有较强的兴趣和愿望,思维敏捷、反应灵活、动作协调、性格开朗、有敢为精神。
三、报名考试时间及流程:

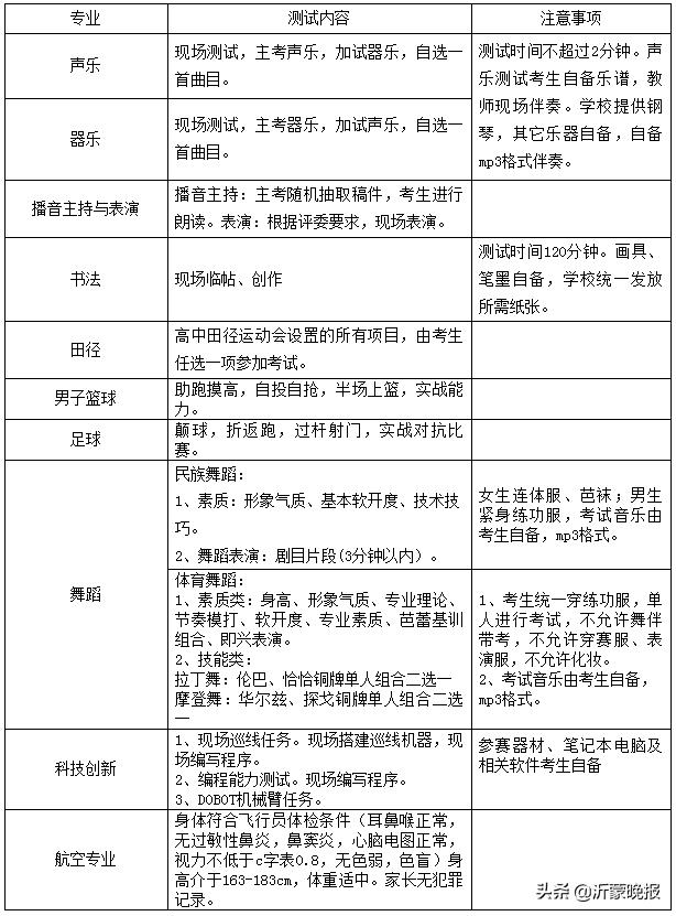
四、 测试 内容及注意事项:

五、录取及要求:
1、专业测试合格者名单通过学校网站公示,同时在学校张贴公示。
2、录取资格:中考成绩不低于2020年我校高一录取分数线50分。航空专业,中考成绩达到录取分数线。
3、录取原则:按照综合成绩由高到低依次录取;综合成绩相同的情况下,按照文化课成绩成绩由高到低录取;文化课成绩相同的情况下,结合学生专业成绩和中考成绩,根据专业特长情况,综合考虑,本着“择优选拔,宁缺毋滥”的原则择优录取。专业成绩总分为100分,文化课成绩换算成百分制分数[(考生实际中考成绩÷2020年中考总成绩)×100]。综合成绩=文化课换算分数×80%+专业课成绩×20%。初中阶段获得国家二级运动员证书或运动成绩已经达到二级运动员以上标准的学生,或有特别突出的专业特长,在省内外已经产生较大专业影响的考生,学校报上级审批,可适当降分录取。
注:有“特别突出的专业特长”的考生界定需同时具备:(1)专家评审组一致认可且有联名推荐理由;(2)在政府主管部门、教育主管部门举办的省级及以上比赛中获得重要奖励(各考级机构、社会团体、私营机构等颁发的获奖证明等均无效)。(3)考生特长水平在省内外已产生较大影响。
4、已经被学校特长生录取的考生,不再参与普通生的录取。
5、凡被我校录取的特长生,入校后必须参加相关专业培训并代表学校参加各种比赛活动。进校后拒不服从学校安排的,学校将上报主管部门取消该生学籍。
温馨提示:
- 请报考校校特长生考试的考生及时关注学校网站并保持联系电话畅通。前来参加考试时请按防疫要求,提供健康绿码并佩戴口罩。
咨询电话:0539—7302916 0539—7302905
注意事项:
1、本次测试采取网上报名,报名时间:7月19日10:00-7月20日 24:00,过时系统将自动关闭。
2、报名网址: http://www.sdlysz.com/e/member/index.aspx?s=1&type=reg (电脑和移动端均可)
3、首次请先注册。注册时一定要根据注册要求,详细填写内容。注册成功后,信息如有修改可以在规定时间内登录进行修改。
登陆后点击左侧资料修改进行修改即可(信息提交无误,无需更改的请忽略此信息)
登陆地址:http://www.sdlysz.com/e/member/index.aspx?s=1&type=login
4.报名时每人限报一个专业(其中舞蹈专业请在备注中填写民族舞蹈或者体育舞蹈,科技创新三选一)。
5、报名结束后,用你的注册名和密码重新登陆即可查看是否注册完成;
6、具体事宜请参考招生简章。