【复习目标】
1.了解并初步实践化学实验研究的一般过程,掌握化学实验的基本方法和技能。
2. 掌握常见物质检验的方法。
【考点过关】
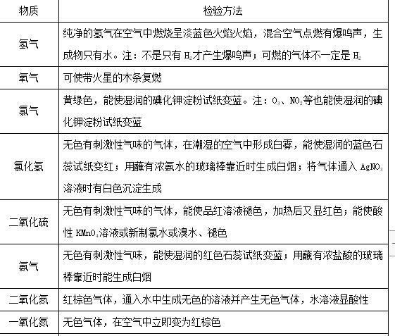
检验的类型

离子检验


气体检验


*能官**团检验

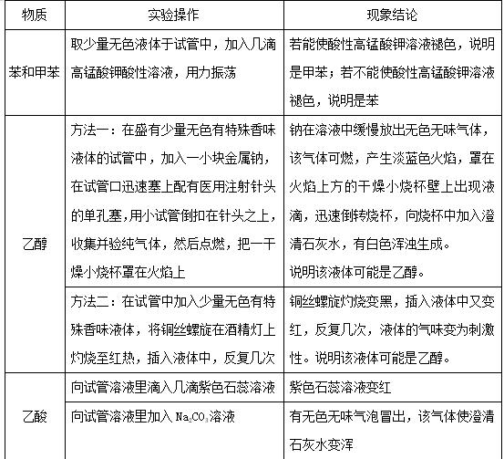
重要有机物鉴别



实验操作、现象与结论常考点归纳:




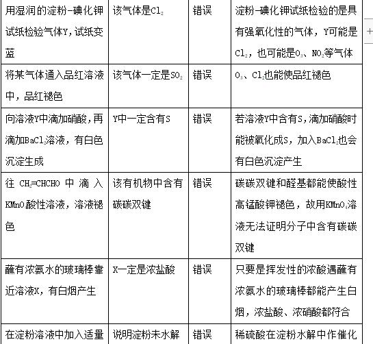
【巩固演练】下列方法正确的是 。
①用*水氨**鉴别Al3+、Mg2+和Ag+
②用Ba(NO3)2溶液鉴别Cl-、SO42—和CO32—
③加入AgNO3溶液,生成白色沉淀,加稀盐酸沉淀不溶解时,可确定有Cl-存在
④检验某溶液是否含有SO42—时,应取少量该溶液,依次加入BaCl2溶液和稀盐酸
⑤取少量溶液X,向其中加入适量新制氯水,再加几滴KSCN溶液,溶液变红,说明X溶液中一定含Fe2+
⑥某钾盐溶于盐酸,产生能使澄清石灰水变浑浊的无色无味气体,说明该钾盐为K2CO3
⑦某气体能使湿润的红色石蕊试纸变蓝,该气体水溶液一定显碱性
⑧仅用AgNO3溶液便可鉴别亚硝酸钠和食盐
⑨通入Cl2后,溶液变为深黄色,加入淀粉溶液后溶液变蓝,可确定有I-存在
⑩加入Ba(NO3)2溶液,生成白色沉淀,加稀盐酸后沉淀不溶解时,可确定有SOeq \o\al(2-,4)存在

酸后会转化为BaSO4沉淀,⑩错误。
答案:⑦⑨
【过关演练】
向四支试管中分别加入少量不同的无色溶液进行如下操作,结论正确的是 ( )

下列有关物质检验的实验结论正确的是 ( )

3. 下列依据相关实验得出的结论正确的是 ( )
A. 向某溶液中加入稀盐酸,产生的气体通入澄清石灰水,石灰水变浑浊,该溶液一定是碳酸盐溶液
B. 用铂丝蘸取少量某溶液进行焰色反应,火焰呈黄色,该溶液一定是钠盐溶液
C. 将某气体通入溴水中,溴水颜色褪去,该气体一定是乙烯
D. 向某溶液中滴加KSCN溶液,溶液不变色,滴加氯水后溶液显红色,该溶液中一定含Fe2+
4. 向四支试管中分别加入少量不同的无色溶液进行如下操作,结论正确的是 ( )

下列实验操作与预期实验目的或所得实验结论一致的是( )

6. 下列是某同学设计的物质鉴别方案:①用NaOH溶液鉴别:NH4Cl、AlCl3、FeCl3、MgSO4、NaHCO3五溶液;②用HCl鉴别:NaAlO2、Na2S2O3、K2CO3、Na2SiO3、Na2S五溶液;③用水鉴别:NH4NO3、NaOH、BaSO4、Cu(NO3)2、Na2O2五固体;④用Ba(OH)2溶液鉴别:FeSO4、CuCl2、Na2SO4、NH4Cl、NH4NO3五溶液;⑤用FeCl3溶液鉴别:KI、Na2SO3、Na2CO3、Na2SO4、NaOH五溶液。在不用其他试剂且不加热的情况下,上述实验方案中能够将五种试剂都鉴别出的方案有( )
A.②③⑤ B.①②③⑤ C.②③④⑤ D.全部
7. 下列实验现象与对应结论不正确的是 ( )

8. (2016届豫晋冀三调)四氯化钛(TiCl4)是制取航天航空工业材料——钛合金的重要原料。实验室以TiO2和CCl4为原料制取液态TiCl4的装置如图所示(部分夹持装置省略)。

已知:①制取TiCl4的反应原理为TiO2(s)+CCl4(g)eq \o(=====,\s\up7(△))TiCl4(g)+CO2(g)。②有关物质的性质如下表:

请回答下列问题:
(1)仪器N的名称是________,仪器A中盛装的试剂是___________________。
(2)检查装置气密性的方法是_____________________________________。反应前通入N2的目的是________________________________________________。
(3)装置B中热水的作用是_________________________________________。
(4)欲分离D中的液态混合物,所采用操作的名称是_______________________。
(5)TiCl4还可由TiO2、焦炭和氯气在加热条件下反应制得,同时有气体生成,请设计实验方案探究气体中是否同时含有CO和CO2两种气体:___________________________________。
9. Na2SO3·7H2O是食品工业中常用的漂白剂、抗氧化剂和防腐剂。该小组同学用Na2SO3与浓硫酸制备SO2,并把SO2通入NaNO3溶液中,他们为了检验产生的气体是NO还是NO2,设计了如下实验装置:

(1)设计装置A的目的是_______________,能够说明达到此目的的现象为______________。
(2)当(1)目的达到后,打开分液漏斗活塞,反应一段时间后,将注射器里的空气注入集气瓶D中,看到无色气体变为红棕色,请写出SO2通入NaNO3溶液发生反应的化学方程式:________。
(3)请指出该套装置的不足之处:_____________________________________。
Ⅱ.已知:H2S K1=9.1×10-8 K2=1.1×10-12 H2SO3 K1=1.54×10-2 K2=1.02×10-7
(1)一小组同学将Na2SO3 ·7H2O隔绝空气加热至恒重,质量变化如图所示:

该小组同学分别取A、B两个温度下的等质量的固体溶于等量水并测量其水溶液的pH,发现B点溶液的pH大于A点溶液的pH。对此实验结果,该小组同学认为A、B两点对应温度下发生了不同反应,则A温度下发生的反应为___________。B温度下发生的反应为____________。
(2)B点时,该物质完全反应,请选择最佳试剂验证B温度下产物的成分。可选用试剂有:盐酸、稀硫酸、BaCl2 、AgNO3溶液。________________________。
10. 某班同学用如下实验探究Fe2+、Fe3+的性质。回答下列问题:
(1)分别取一定量氯化铁、氯化亚铁固体,均配制成0.1 mol·L-1的溶液。在FeCl2溶液中需加入少量铁屑,其目的是____________________________________。
(2)甲组同学取2 mLFeCl2溶液,加入几滴氯水,再加入1滴KSCN溶液,溶液变红,说明Cl2可将Fe2+氧化。FeCl2溶液与氯水反应的离子方程式为_____________________。
(3)乙组同学认为甲组的实验不够严谨,该组同学在2 mL FeCl2溶液中先加入0.5 mL 煤油,再于液面下依次加入几滴氯水和1滴KSCN溶液,溶液变红,煤油的作用是____________。
(4)丙组同学取10 ml 0.1 mol·L-1KI溶液,加入6 mL 0.1 mol·L-1 FeCl3溶液混合。分别取 2 mL 此溶液于3支试管中进行如下实验:①第一支试管中加入1 mL CCl4充分振荡、静置,CCl4层显紫色;②第二支试管中加入1滴K3溶液,生成蓝色沉淀;③第三支试管中加入1滴KSCN溶液,溶液变红。实验②检验的离子是________(填离子符号);实验①和③说明:在I-过量的情况下,溶液中仍含有________(填离子符号),由此可以证明该氧化还原反应为________。
(5)丁组同学向盛有H2O2溶液的试管中加入几滴酸化的FeCl2溶液,溶液变成棕黄色,发生反应的离子方程式为________________;一段时间后,溶液中有气泡出现,并放热,随后有红褐色沉淀生成。产生气泡的原因是_________,生成沉淀的原因是_____________(用平衡移动原理解释)。
11. (2016届广西三市联考)某研究性学习小组的同学为了探究NO的性质、进行了如下实验。

(1)甲同学设计了图甲装置进行实验,观察到集气瓶中收集到无色气体,由此确定铜和稀硝酸反应生成NO气体。甲同学的推断______(填"正确"或"不正确"),理由是___________。
(2)乙同学不同意甲同学的推断,他观察到图甲装置圆底烧瓶中的气体不是无色。为此乙同学设计了图乙装置进行实验,步骤为:①在大试管中放入适量石灰石,加入过量稀硝酸;②待石灰石反应完全,将铜丝浸入过量的稀硝酸中;③一段时间后,观察到大试管中气体始终为无色,收集反应产生的气体;④待集气瓶充满气体后从水槽中取出、敞口正放桌面,观察到瓶口气体颜色有变化,证明稀硝酸与铜反应生成NO。步骤①的作用是____________;步骤④瓶口气体的颜色变化是______________________________________。
(3)当过量的铜与稀硝酸完全反应后,再加入20%的稀硫酸,铜片上又有气泡产生,稀硫酸的作用是________(填正确选项的编号),反应的离子方程式是_____________。
a.还原剂 b.氧化剂 c.酸化 d.提供热能
(4)某些资料认为NO不能与Na2O2反应。丙同学提出质疑,他认为NO易与O2发生反应,应该更容易被Na2O2氧化。查阅资料:①2NO+Na2O2===2NaNO2;②6NaNO2+3H2SO4(稀)===3Na2SO4+2HNO3+4NO↑+2H2O;③酸性条件下,NO能被MnOeq \o\al(-,4)氧化生成NOeq \o\al(-,3)。
丙同学在乙同学的实验基础上,用下图所示装置探究NO与Na2O2的反应。

①C装置中碱石灰的作用是_________________;F装置中反应的离子方程式为______。
②充分反应后,检验D装置中是否发生反应2NO+Na2O2===2NaNO2的实验操作是___________。
参考答案
1.解析:A项结论不正确,可能含有Ag+;B项结论错误,可能含有K+,钾元素的焰色必须透过蓝色钴玻璃才能观察到;D项操作错误,滴加几滴稀NaOH溶液,加热,氨气才能逸出来。答案:C
2.解析:A选项产生的白色沉淀有可能是氯化银,所以溶液中还可能含有Ag+,A错误;碱性气体NH3可以使湿润的红色石蕊试纸变蓝,使湿润的蓝色石蕊试纸变红的是酸性气体,C错误;D选项实验操作错误,检验醛基的正确操作是将少量某有机物滴加到新制氢氧化铜中,并用酒精灯加热片刻,若未见红色沉淀生成,则有机物不含醛基。答案:B

C
4.解析:A,结论错误,可能含有Ag+或者SO32—等;C,错误,火焰呈黄色,说明溶液中有Na+,该溶液可能是NaOH;D项指示剂描述错误。答案:B
5.解析:钾盐还可以是KHCO3,A错误;Mg(OH)2消耗溶液中H+致使溶液pH变大,Fe3+可转化为沉淀而除去,B正确;当溶液中含有Ag+时,会产生AgCl沉淀,有同样的实验现象,C错误;制得的乙烯中可能含有SO2杂质气体,该气体也可使酸性高锰酸钾溶液褪色。答案:B
6.解析:当将所用试剂分别逐滴加入待检试剂时,①中五试剂的现象分别为:刺激性气体放出、先白色沉淀后溶解、红褐色沉淀、白色沉淀、无现象;②中五试剂的现象分别为:先白色沉淀后溶解、有气体和黄色沉淀、有无色无味气体放出、有白色沉淀、有臭鸡蛋气味气体放出;③中五试剂的现象分别为:溶解且降温、溶解且升温、不溶解、溶解形成蓝色溶液、反应且放出气体;④中五试剂的现象分别为:白色沉淀变为红褐色、蓝色沉淀、白色沉淀、刺激性气体放出、刺激性气体放出,故NH4Cl和NH4NO3不能鉴别出来;⑤中五试剂的现象分别为:无色变为褐色、溶液变浅绿色、有红褐色沉淀和气体生成、溶液呈棕黄色(Fe3+颜色)、红褐色沉淀。答案:B
7.解析:常温下,Cu与浓硫酸不反应,A错误。答案:A

澄清石灰水)。
答案:(1)圆底烧瓶 碱石灰(或其他合理答案)(2)关闭止水夹K,在装置E中加入水浸没长导管下端,在水槽M中加入热水,装置E的长导管口有气泡产生,移去水槽M,一段时间后,导管中形成一段水柱,则说明装置气密性良好(或其他合理答案) 排除装置中的空气,保证反应在无氧无水环境下进行(3)使CCl4汽化 (4)蒸馏(5)将气体先通过澄清石灰水,若石灰水变浑浊再通过足量NaOH溶液,干燥后再通入装有灼热CuO的玻璃管中,若澄清石灰水变浑浊且玻璃管中有红色固体生成,则气体中同时含有CO与CO2两种气体(或其他合理答案)
9. 解析:Ⅰ.(1)装置A能制取CO2气体,目的是排除整套装置中的空气,防止对实验产生干扰;排除完装置中的空气的CO2气体,遇到E装置中的澄清石灰水,会出现浑浊现象;(2)集气瓶D中,看到无色气体变为红棕色,说明SO2与NaNO3溶液发生反应生成的是NO气体,该反应的化学方程式为3SO3+2NaNO3+2H2O===Na2SO4+2NO+2H2SO4;(3)由于SO2、NO、NO2均为有毒气体,不能排放到大气中,应有尾气处理装置。Ⅱ.(1)已知:H2S K1=9.1×10-8 K2=1.1×10-12H2SO3 K1=1.54×10-2 K2=1.02×10-7H2S的酸性弱于H2SO3,S2-的水解程度大于SOeq \o\al(2-,3),对应的盐溶液的碱性强,pH大,说明A点生成的是Na2SO3,B点生成的是Na2S,A温度下发生的反应为Na2SO3·7H2Oeq \o(=====,\s\up7(△))Na2SO3+7H2O;B温度下发生的反应为4Na2SO3eq \o(=====,\s\up7(>600 ℃))3Na2SO4+Na2S;(2)验证Na2S和Na2SO4用的试剂为稀盐酸和BaCl2溶液,具体步骤为取B温度下的固体产物少许,放入试管中加水溶解,向溶液中加入足量盐酸有臭鸡蛋气味气体产生,再加BaCl2溶液有白色沉淀生成,则证明产物为Na2S和Na2SO4。
答案:Ⅰ.(1)排除整套装置中的空气,防止对实验产生干扰 E中澄清石灰水出现浑浊
(2)3SO2+2NaNO3+2H2O===Na2SO4+2NO+2H2SO4(3)无尾气处理装置Ⅱ.(1)Na2SO3·7H2Oeq \o(=====,\s\up7(△))Na2SO3+7H2O4Na2SO3eq \o(=====,\s\up7(>600 ℃))3Na2SO4+Na2S(2)取B温度下的固体产物少许,加入试管中加水溶解,向溶液中加入足量盐酸有臭鸡蛋气味气体产生,再加BaCl2溶液有白色沉淀生成,则证明产物为Na2SO4和Na2S
10.解析:(1) 亚铁离子具有还原性,能被空气中的氧气氧化,所以在配制的FeCl2溶液中加入少量铁屑的目的是防止Fe2+被空气氧化。(2) Cl2可将Fe2+氧化成Fe3+,自身得电子生成Cl-,反应的离子方程式为2Fe2++Cl2===2Fe3++2Cl-。(3)煤油的作用是隔绝空气,防止空气中的氧气将Fe2+氧化,产生干扰。(4) 根据Fe2+的检验方法,向溶液中加入1滴K3 溶液,生成蓝色沉淀,一定含有Fe2+,则实验②检验的离子是Fe2+;碘易溶于CCl4,在CCl4中呈紫色,Fe3+遇KSCN溶液显血红色,实验①和③说明,在I-过量的情况下,溶液中仍含有Fe3+,由此可以证明该氧化还原反应为可逆反应,反应为2Fe3++2I-

2Fe2++I2。(5)H2O2溶液中加入几滴酸化FeCl2溶液,溶液变成棕黄色,发生的离子方程式为H2O2+2Fe2++2H+===2Fe3++2H2O,铁离子的溶液呈棕黄色;一段时间后,溶液中有气泡出现,并放热,随后有红褐色沉淀生成,产生气泡的原因是反应产生的Fe3+是H2O2分解的催化剂,促使H2O2分解生成O2,同时H2O2分解反应是放热反应,并促进了Fe3+水解平衡Fe3++3H2O

Fe(OH)3+3H+向正向移动,产生较多Fe(OH)3,聚集形成沉淀。
答案:(1) 防止Fe2+氧化 (2) 2Fe2++Cl2===2Fe3++2Cl- (3) 隔绝空气(排除氧气对实验的影响) (4) Fe2+ Fe3+ 可逆反应 (5) H2O2+2Fe2++2H+===2Fe3++2H2O Fe3+催化H2O2分解产生O2 H2O2分解反应放热,促进Fe3+的水解平衡正向移动

中生成无色气体NO,NO遇空气变红棕色。
答案:(1)不正确 NO2能与水反应生成NO,无论铜与稀硝酸反应生成的是NO还是NO2,集气瓶中收集到的气体都是NO(2)排净装置内的空气 无色变成红棕色(3)c 3Cu+2NOeq \o\al(-,3)+8H+===3Cu2++2NO↑+4H2O(4)①吸收CO2和水蒸气 5NO+3MnOeq \o\al(-,4)+4H+===5NOeq \o\al(-,3)+3Mn2++2H2O②取D装置中产物少许于试管中,加入稀硫酸(或稀盐酸),若产生无色气体,且遇到空气变红棕色,则2NO+Na2O2===2NaNO2发生,若气体不变色,则该反应未发生