
一、起因
2023年5月31日,国家统计局公布了2023年5月份中国采购经理指数(MPI)运行情况。

国家统计局公布2023年5月份PMI数据,数据来源与国家统计局网站

2023年5月份制造业、非制造业、服务业和建筑业PMI,数据来源于国家统计局网站

2023年5月份综合PMI,数据来源于国家统计局网站
数据显示:
(1)2023年5月份,制造业采购经理指数(PMI)为48.8%,比上月下降0.4个百分点,低于临界点,制造业景气水平连续两月小幅回落,低于荣枯线(50%)。
(2)经季节调整后的制造业、非制造业、建筑业、服务业和综合PMI均呈现下降趋势。
对国家统计局PMI数据的解读,市场普遍认为偏悲观的态度。
然而,时隔一日,2023年6月1日财新发布5月财新中国制造业采购经理指数(PMI)录得50.9,较4月回升1.4个百分点,时隔两个月重回扩张区间。对财新PMI数据的解读,市场却表现偏乐观情绪。

同为PMI,为何两个数据一个偏悲观,一个偏乐观?
数据公布后,读者的感受大相径庭?
需要深入研究这两个PMI之间的关系。
下文从基本概念入手,详细、深入解读这两个PMI数据指标。
基本概念
(1)PMI
PMI是英文“Purchasing Managers' Index”的缩写,中文译为“采购经理指数”。
PMI是经济监测的先行指标,反映经济的变化趋势。无论对于政府部门、金融机构、投资公司,还是企业来说,在经济预测和商业分析方面都有重要的意义。
PMI指数可以分为两类:(1)单个行业PMI,如:制造业PMI、非制造业PMI、服务业PMI、建筑业PMI等等;(2)综合PMI,在单个行业PMI的基础上,计算得出综合PMI。
PMI的编制过程主要包括基础数据生成和指标计算。
- 不同PMI的基础数据生成,有不同的方法和具体的数据项,比如问卷调查、样本抽样等;
- PMI的计算有加权和不加权计算方法。单个指数采用扩散指数方法,综合指数采用加权综合指数方法。
PMI计算的结果为百分数的形式表示,默认省略百分号,介于0~100。
PMI以月为频率计算和发布。
(2)荣枯线
通常,PMI以50为荣枯分水线。
PMI高于50%,表示经济扩张的信号;
PMI低于50%表示经济下降,接近40%,则有经济萧条的迹象;
PMI略大于50,说明经济处于缓慢增长阶段,PMI略小于50说明经济在慢慢走向衰退。
国家统计局PMI和财新PMI
(1)关于国家统计局PMI
2005年,中国物流与采购联合会开始向全球发布中国采购经理指数,当时有700多家企业为受调群体,此后受调样本不断增加。
2012年,国家统计局参与联合发布。
国家统计局PMI包括四个单一行业(制造业,非制造业、服务业和建筑业)PMI和一个综合PMI,均有各自的数据来源、采样方法和和计算方法。
- 国家统计局PMI分类指数的计算方法
制造业采购经理调查指标体系包括生产、新订单、新出口订单、在手订单、产成品库存、采购量、进口、主要原材料购进价格、出厂价格、原材料库存、从业人员、供应商配送时间、生产经营活动预期等13个分类指数。
非制造业采购经理调查指标体系包括商务活动、新订单、新出口订单、在手订单、存货、投入品价格、销售价格、从业人员、供应商配送时间、业务活动预期等10个分类指数。分类指数采用扩散指数计算方法,即正向回答的企业个数百分比加上回答不变的百分比的一半。由于非制造业没有合成指数,国际上通常用商务活动指数反映非制造业经济发展的总体变化情况。
- 国家统计局制造业PMI指数的计算方法
制造业PMI是由5个扩散指数(分类指数)加权计算而成。5个分类指数及其权数是依据其对经济的先行影响程度确定的。具体包括:新订单指数(权数为30%)、生产指数(权数为25%)、从业人员指数(权数为20%)、供应商配送时间指数(权数为15%)、原材料库存指数(权数为10%)。其中,供应商配送时间指数为逆指数,在合成制造业PMI指数时进行反向运算。
- 国家统计局综合PMI指数的计算方法
综合PMI产出指数由制造业生产指数与非制造业商务活动指数加权求和而成,权数分别为制造业和非制造业占GDP的比重。
(2)关于财新和财新PMI
财新传媒有限公司成立于2009年12月10日,注册地位于北京市朝阳区。
财新是提供财经新闻、高端金融数据和资讯的全媒体集团,包括《财新网》、《财新周刊》、财新《中国改革》、《比较》、财新视听、财新图书、财新会和产品策划中心等多层次的业务平台,涵盖中英文媒体、提供优质新闻资讯服务。
财新网站地址: https://www.caixin.com/
财新PMI,准确的名称为“财新中国通用制造业 PMI”,是财新传媒赞助并冠名,英国财经信息服务公司IHS Markit(被标普收购)编制。
2010年~2015年7月份,由汇丰赞助并冠名,Markit编制,称为“汇丰中国制造业PMI”。
2015年8月份至今,由财新传媒赞助并冠名,IHS Markit编制,更名为“财新中国通用制造业PMI”。
2016年,IHS Markit和Markit合并后成为IHS Markit公司。
2020年11月,标普全球公司收购了IHS Markit公司。
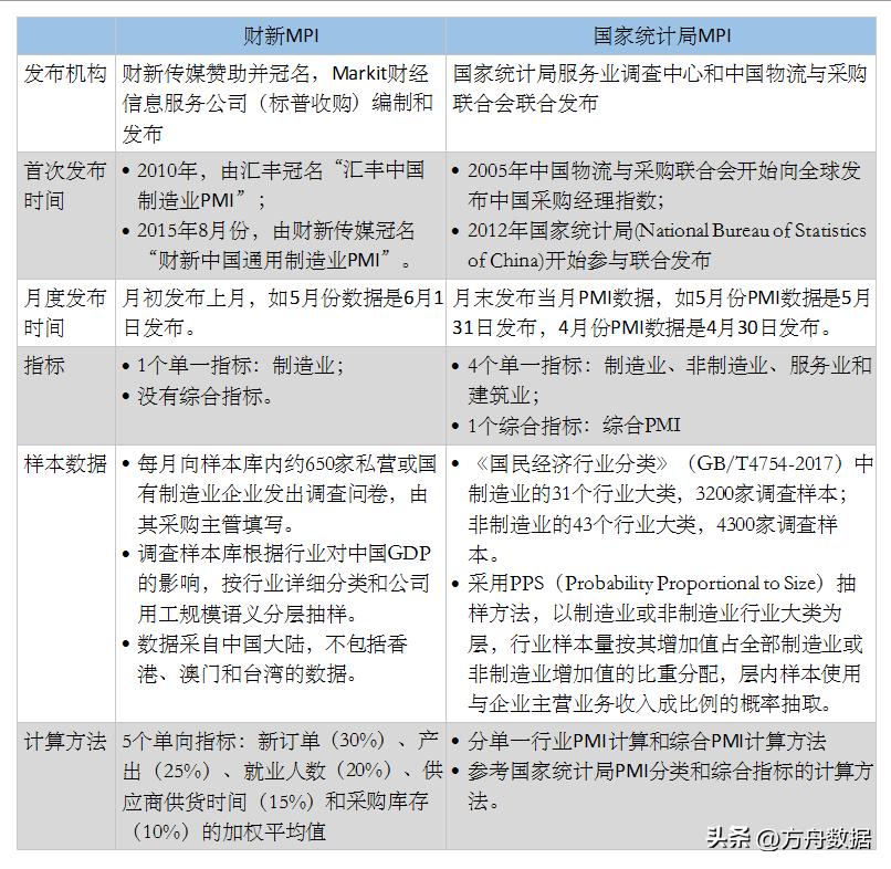
(3)国家统计局PMI和财新PMI比较
国家统计PMI和财新PMI的比较如下。

总结:
(1)两者共同点
财新PMI和国家统计局PMI都是检测中国经济的先行指标。如果把中国经济的冷热程度比作水温,那么财新PMI和国家统计局PMI就是衡量水温的温度计,只不过这两只温度计在制作的原材料、制作工艺、功能等方面有所不同。
两者均是按月发布,即每个月给中国经济量一次体温。
国家统计局制造业PMI计算的分类指标和权重与财新PMI是一样的,但由于基础数据来源和采用标准不同,即便是同一月份,两者计算出来的数值也是不同的。
(2)两者不同点。
国家统计局PMI数据当月末发布,而财新PMI次月初发布;
国家统计局PMI包括1个综合PMI和4个单一行业PMI,而财新PMI具体对标的是国家统计局制造业PMI,两者的数据来源、样本数量、采样标准和计算方法均有所不同。