大连足球公开招聘 (大连人招聘主教练)

大连人足球俱乐部教练招聘,大连人招聘主教练

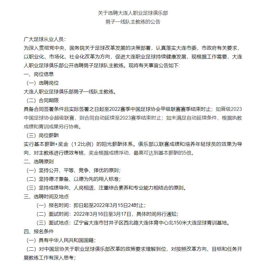
大连人俱乐部公开对外招聘新赛季的球队主教练,根据《足球报》的报道,截止到招聘截止当日,俱乐部一共收到了6份报名简历,其中,包括了谢晖、黎兵、贾秀全,以及前辽宁名将玉面杀手大张玉宁,不过也有消息称,前国足主帅李铁也向大连人投递了简历,但这个消息尚未得到官方证实。大连人的选帅小组已经对竞聘人选展开评估,将于3月20号正式对外公布新帅人选。大连人的选帅小组已经对竞聘人选展开评估,将于3月20号正式对外公布新帅人选。

大连人足球俱乐部教练招聘,大连人招聘主教练

李铁,贾秀全两位前男足和女足的风云主帅出现在应聘名单中,球迷们再也坐不住了,整个评论区炸了:

  1. 谢辉说:我不会像上港那样花120亿个中超冠军,我行
  2. 李霄鹏:等等我
  3. 还是贾秀全比较好。在中超带河南,带女足。足球圈有人脉。有个性,好好管管这些小刺头
  4. 我服了,到现在居然还有看好他俩的,真服了
  5. 李铁最搞笑,全场大喊大叫
  6. 李铁的头发又要忙活起来了
  7. 董路居然没有去应聘, 完全是足球界一巨大损失……
  8. 换李铁,是找裁判要点球吗?
  9. 吹头发确实强
  10. 贾秀全挺好的,他会赚钱
  11. 李铁当球探,会做买卖,懂经纪
  12. 冯潇婷最适合!携男足队长余威上任,在我国海参最佳产地,定能过关蘸酱,大放异彩
  13. 这简历就是给李铁准备的
  14. “假指导”比较合适,大连人没球星,他不需要球星…
  15. 假锈拳真的不行呀,千万别霍霍大连了,看到他真心添堵啊
  16. 我选巩汉林
  17. 想说迟尚斌,才发现迟指导已经驾鹤西去
  18. 贾秀全一个赛季能给大连送回业余联赛
  19. 王健林:钱我是投了,场地我也给你们了,教练你们定吧,贾的真不了
  20. 贾总指挥插着口袋,气质非凡,一看就是国字头教头

大连人足球俱乐部教练招聘,大连人招聘主教练

大连人足球俱乐部教练招聘,大连人招聘主教练