11月25日,2022赛季中国足球超级联赛第27轮将率先展开争夺,其中上海申花将与老对手北京国安进行本赛季第二回合“京沪大战”,而这也将是申花在晋江主场的“首秀”。

两队本赛季首回合交锋,申花老将于汉超利用个人能力单骑闯关,攻入了一粒漂亮的远射。随后,吴曦直塞禁区,于汉超突破过程中被梅米舍维奇绊倒,主裁果断判罚点球,巴索戈一蹴而就,帮助申花扩大战果。易边再战,国安持续对申花形成压制,可始终得势不得分。伤停补时阶段,替补登场的于大宝射门击中立柱,国安错失进球良机。最终,申花在客场2:0力克北京国安。


主场输给上海申花后,北京国安俱乐部宣布聘任荷兰人斯坦利·门佐为一线队新任主教练。接下来的3轮联赛中,北京国安取得了1胜2平的成绩。第21轮联赛,北京国安客场挑战上海海港。上半场第21分钟,高天意利用角球机会混战破门,攻入个人国安生涯处子进球。最终,国安1:0小胜海港。


4天后,北京国安回到主场迎战卫冕冠军山东泰山。上半场,高天意禁区外围远射破门,帮助北京国安取得领先。随后,山东泰山利用混战,由外援克雷桑扳平比分。易边再战,张稀哲前场左路主罚任意球到禁区后点,于大宝包抄头球破门,国安再次取得领先。第74分钟,高天意头球破门梅开二度,国安扩大领先优势。然而终场前,山东泰山连扳两球,将比分定格为3:3。


在接连战胜长春亚泰、广州队以及河南嵩山龙门取得三连胜后,北京国安在主场迎来了领头羊武汉三镇。此役,首发出战的张玉宁完成了代表北京国安的第100次出场,然而比赛结果对于他以及国安而言是苦涩的。武汉三镇的邓涵文、埃德米尔森在上下半场各入一球,国安最终0:2告负。随后与武汉长江交锋,国安凭借阿德本罗、王刚和姜祥佑的进球3:1取胜。


本周一(11月21日),北京国安客场挑战目前深陷保级泥潭的广州城队。上半场第4分钟,张玉宁近距离头球破门,北京国安取得领先。随后,王刚助攻姜祥佑禁区线上低射破门,北京国安将比分扩大为2:0。易边再战,于大宝因为对卡尔多纳犯规,被主裁判红牌罚下。少一人作战的国安在比赛最后时刻又遭打击,曹永竞禁区内手球犯规,吉列尔梅主罚点球命中,广州城扳回一球。不过终场,北京国安还是以2:1收下胜利。联赛26轮战罢,北京国安13胜7平6负暂列积分榜第6位。


明晚(11月25日),北京国安将迎来本赛季与上海申花的第二回合较量。首回合比赛,国安在主场0:2告负。申花近期状态不佳,已经遭遇了3连败,因此国安渴望战胜申花完成复仇。赛前,国安主教练斯坦利·门佐提到,自己看过了两支球队的首回合交手,认为国安在比赛中出现了两个不应该的失误,从而导致了失球。双方再度交锋,斯坦利表示会要求队员们主导比赛,避免不必要的失误。

作为北京国安的现任主教练,斯坦利很清楚“京沪大战”的意义,指出这对于球员、球迷来说都是振奋人心的。上海申花与北京国安都是中国联赛里历史最长的球队之一,这样两支球队比赛,肯定会成为焦点。对于国安的备战情况,斯坦利表示球队准备得不错,球员们的身体状态都不错,也都对比赛充满渴望。虽然队长于大宝被禁赛,但其他球员也有很强的竞争力,大家对于这场比赛十分期待。

同样在本周一,上海申花客场挑战天津津门虎。开场不到3分钟,朴韬宇禁区外远射破门,帮助天津队取得领先。随后,于汉超右路传中,杨旭禁区内甩头攻门得手,申花扳平比分。半场结束前,申花通过前场任意球机会,由于汉超头球接力破门,但越位在先进球无效。

易边再战,申花后场出现失误,田依浓接队友传球,禁区外世界波破门,天津队再度取得领先。常规时间结束前,申花禁区外长传策动攻势,朱建荣禁区内头球摆渡,吴曦近距离侧身射门却打偏。全场比赛战罢,申花1:2不敌天津津门虎,遭遇7轮不胜。

赛后,申花主教练吴金贵说道,比赛中双方有攻有守,场面非常胶着。但在对方四外援的压力下,场上球员在关键球处理上不是很合理。输给天津津门虎之后,申花在联赛中已经吞下3连败,最近7轮更是3平4负未尝胜绩。对于球队近期的成绩,吴金贵表示这是帮助年轻球员迅速成长而要付出的代价,希望球队能有更大的进步。

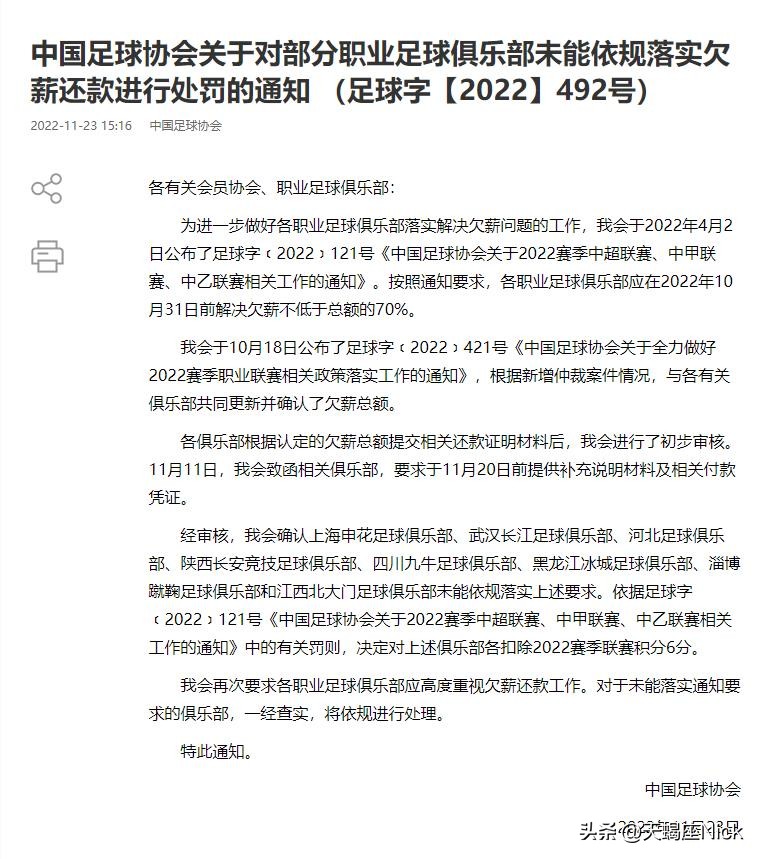
结束与天津津门虎的比赛后,申花最近的连续客场征程暂时画下休止符。本赛季再次对阵北京国安,申花将迎来在晋江主场的“首秀”。不过就在比赛前,申花收到了一条不好的消息。11月23日,中国足协发布公告,表示由于未能依规落实欠薪还款要求,决定对上海申花足球俱乐部等3家中超俱乐部以及5家中甲俱乐部各扣除2022赛季联赛积分6分。这也是继2013赛季因为“假球风波”被扣6分之后,申花队史第二次遭到扣除联赛积分的处罚。

根据该公告,为进一步做好各职业足球俱乐部落实解决欠薪问题的工作,中国足协于今年4月2日公布了《中国足球协会关于2022赛季中超联赛、中甲联赛、中乙联赛相关工作的通知》。按照通知要求,各职业足球俱乐部应在2022年10月31日前解决欠薪不低于总额的70%。同时,中国足协又于今年10月18日公布了《中国足球协会关于全力做好2022赛季职业联赛相关政策落实工作的通知》,根据新增仲裁案件情况,与各有关俱乐部共同更新并确认了欠薪总额。各俱乐部根据认定的欠薪总额提交相关还款证明材料后,中国足协进行了初步审核。11月11日,中国足协致函相关俱乐部,要求于11月20日前提供补充说明材料及相关付款凭证。经审核,上述8家俱乐部未能依规落实要求,于是便被中国足协处以扣除2022赛季联赛积分6分的处罚。中国足协强调,各职业足球俱乐部应高度重视欠薪还款工作。对于未能落实通知要求的俱乐部,一经查实,将依规进行处理。

26轮战罢,上海申花取得了11胜9平6负积42分的成绩,原本应当排名联赛第8位。在扣除6个联赛积分后,申花的排名被梅州客家和天津津门虎反超,落到了积分榜第10位。与目前排名联赛第16位的广州队相比,申花仍高出22个联赛积分,在还剩8轮的情况下保级应该无虞。

对于球队遭到扣分处罚,吴金贵感到非常惊讶,表示赛季至今全体队员都在全力以赴训练和比赛,球队的分数是全队努力拼搏获得的,队员们一边被欠薪,一边还被扣分,这样的处罚对队员们有些不公平,但或许会激发出球队的斗志。他认为这类处罚应该做得更智慧一些,相关各方应该多沟通来解决问题,寻求更好的解决方法,而不是简单的处罚,这对于俱乐部的投资人也不公平。

上海申花俱乐部由于未能按照相关规定向球员支付薪资而遭到扣除联赛积分的处罚,其根本还是源自俱乐部自年初开始的股权改革工作至今仍无法完成。不过,在本赛季第二回合“京沪大战”前,吴金贵透露俱乐部的股改工作一直在推进,目前已经获得了政府相关主管领导的审批,进行得非常顺利,俱乐部全体人员始终坚信会有好的结果。

而谈及申花的备战工作,吴金贵表示球队在联赛第23轮后做出了一些改变,整体打法上更加主动了一些,但是由于人员使用上的困难,战术部署受到了较大影响。加上比赛密集,路途辗转,球队目前训练时间不多,但是大家积极从各个方面进行调整,针对对手特点做好部署,全力打好这场比赛。“北京国安是一支非常强的球队,因此我们会做一些新的调整,务实地做好自己,打好比赛。”

比赛时间:2022年11月25日19:30(北京时间)
比赛场地:晋江市足球训练中心体育场