5月31日,南湖区、秀洲区、经开区相继公布2023年学区划分。
主要变化有: 1、经开区学区划分跟今年2月留出的优化方案有不同,绿城育华长水实验学校未按先前进行小范围划分 ,而是涵盖了府南社区、由拳社区、长水社区、联星社区、嘉南社区、槜李社区、石堰社区、中南社区、建成社区、庆丰社区和东栅街道文贤社区临时划入。 2、绿城育华双溪湖实验学校投入使用,计划招生4个班,180人,学区范围跟此前征求意见稿相同。 3、经开实验教育集团,跟此前留出消息相同,范围内现有的五所学校:经开实验学校、城南中学、城南中心小学、姚家荡实验中学、姚家荡实验小学将组建为嘉兴经开实验教育集团,实行统一集团化管理,共担城南教育重任。
4、实验小学新增亚欧校区,主要包括亚欧社区这几个小区:天骄花苑、上郡、风雅熹园、花溪地、锦麟澜湾;
5、蔚蓝花园不再纳入北师大/南湖国际施教范围, 学区为实验小学东校区,尤其是实验小学亚欧校区开办后,将接纳东校区分流学生。
来看具体划分。
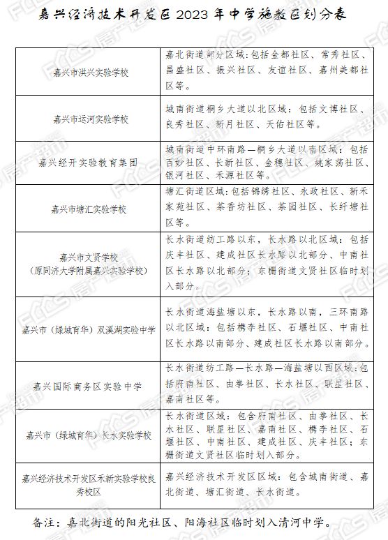
01经开区




———————————————— 经开区施教区范围示意图 嘉兴市洪兴实验学校 嘉北街道部分区域:包括金都社区、常秀社区、昌盛社区、振兴社区等。
嘉兴市阳光小学
嘉北街道部分区域:包括阳光社区、阳海社区、振兴社区等。
嘉兴经开实验教育集团
城南街道中环南路一桐乡大道以南区域:句括百妙社区、长新社区、金穗社区、姚家荡社区、银河社区、禾源社区等。
嘉兴市运河实验学校
城南街道桐乡大道以北区域:包括文博社区、良秀社区、新月社区、天佑社区等。
嘉兴市塘汇实验学校
塘汇街道长纤塘以北区域:包括锦绣社区、永政社区、新禾家苑社区等。
嘉兴市茶园小学
塘汇街道长纤塘以南区域:句括茶香坊社区、茶园社区、长纤塘社区等。
杭州师范大学附属嘉兴经开实验小学—花园校区
长水街道纺工路以西、长水路以北区域:包括府南社区、由拳社区等。
杭州师范大学附属嘉兴经开实验小学—丰园校区
长水街道海盐塘以西、长水路以南区域:包括长水社区、联星社区、嘉南社区等。
杭州师范大学附属嘉兴经开实验小学—槜李校区
长水街道商务大道以西、长水路以南区域:包括槜李社区、石堰社区、中南社区长水路以南部分、建成社区长水路以南部分。
嘉兴市文贤学校(原同济大学附属嘉兴实验学校)
长水街道纺工路以东,长水路以北区域:包括庆丰社区、建成社区长水路以北部分、中南社区长水路以北部分:东栅街道文贤社区临时划入部分。
嘉兴市(绿城育华)长水实验学校
长水街道区域:包含府南社区、由拳社区、长水社区、联星社区、嘉南社区、槜李社区、石堰社区、中南社区、建成社区、庆丰社区;东栅街道文贤社区临时划入部分。
嘉兴经济技术开发区禾新实验学校(良秀校区、平东校区、万历校区)
嘉兴经济技术开发区区域:包含城南街道、嘉北街道、塘汇街道、长水街道。02南湖区

嘉兴市秀城实验教育集团(钧儒小学)计划学生数280,计划班级数7
嘉兴南湖实验学校计划学生数280,计划班级数7
————————————————
南湖区施教区范围示意图
嘉兴市实验小学(科技城校区)
东至高白夫港(原曹家桥港)、西至三环东路、北至广益路、南至由拳路。包括:亚欧社区(新东方花园、御上江南、润泽名邸);
亚欧社区区域其他新建并交付使用的住宅小区内户籍适龄儿童,2022年由区教体局统筹安排。
嘉兴市实验小学(亚欧学校)
东至高白夫港(原曹家桥港)、西至三环东路、南至科技大道、北至由拳路;以及东至华清路、西至高白夫港(原曹家桥港)、南至由拳路、北至科华路。
包括:亚欧社区(天骄花苑、上郡、风雅熹园、花溪地、锦麟澜湾)
清华附中嘉兴实验学校(小学)(统筹)
2023年由区教体局统筹安排;
南湖区东部城区其他学校溢出的房户一致适龄儿童。
清华附中嘉兴实验学校(初中)(统筹)
2023年由区教体局统筹安排;
1、亚欧社区:具有统筹区域内户籍且符合入学条件的适龄少年选择该校或另一所统筹学校中的1所进行填报,当报名人数超过招生计划数时,按分类分批及落户时间等条件录取,未能录取的户籍生由区教体局根据周边学校学位情况统筹安排。
2、南湖区东部城区其他学校溢出的房户一致适龄少年。
北京师范大学南湖附属学校
东至三环东路,南至广益路,西至二环东路,北至南溪路。 包括:东栅街道的云东社区、中港社区、格林社区(不含蔚蓝花园)、南江社区、九曲社区、新南社区(中山怡和园临时划入);
嘉兴南湖实验学校(原嘉兴南湖国际实验学校)
委托招生区域:北京师范大学南湖附属学校(小学)施教区。
注:委托区域内具有施教区户籍且符合入学条件的适龄儿童按志愿先后填报该校和原施教区学校。当报名人数超过招生计划数时,按分类分批及落户时间等条件录取,未能录取的将由区教体局将根据周边学校学位情况统筹安排。
嘉兴市实验小学(西校区)
东至太平桥港,西至马家港,南至新塍塘,北至朱冠浜。 包括:嘉州美都、百墅花园、盛大花园。
嘉兴市实验小学(东校区)
东至中环东路,南至中环南路,西至海盐塘,北至南堰河;蔚蓝花园
包括:南湖街道的云都社区、文星社区,蔚蓝花园
东北师范大学南湖实验教育集团
东至亚中路,南至广益路,西至三环东路,北至平湖塘。
包括:亚太社区、广益社区。
嘉兴市省身教育集团
东至桥东街、徐王村,南至铁路,西至中山路桥、环城河至禾兴北路接东升路转建国北路,北至二环北路。
包括:北京路社区、航明社区、解放路社区、虹桥社区、凌塘社区、菜花泾社区、秋泾桥社区等;
嘉兴市光明小学起始年段2022学年起暂停招生,起始年段由嘉兴市省身学校统一招生,今后根据学位情况适当调整。
嘉兴市秀城实验教育集团 吉水小学
1.东至运河,南至运河,西至中环西路,北至竹桥港。包括西丽社区、明月社区、秀运社区。
2.东至小桥港,南至文昌路,西至中环西路,北至运河。包括:文昌社区、运南社区。
嘉兴市秀城实验教育集团 钧儒小学
东至中环东路,南至南堰河,西至东塔路、农翔路,北至平湖塘。
包括:农翔社区(农翔路以东)、桂苑社区、万洲社区。
嘉兴市秀城实验教育集团 三水湾小学
东至吴泾桥转甪里街转东塔路、农翔路,南至南堰河转海盐塘到中环南路,西至南湖大桥东侧,北至铁路、长板塘。
包括:南湖社区、烟雨社区、南溪社区、枫杨社区、民北社区、农翔社区(农翔路以西)。
嘉兴市行知小学
东至西南湖,南至中环南路,西至中环西路接文昌路转小桥港,北至环城河。
包括:城南社区、真合社区、王安社区、松鹤社区。
嘉兴市辅成教育集团(南校区)
老环城河以内。包括:瓶山社区、百福弄社区、丁家桥社区、南杨社区、子城社区(紫阳社区、城东社区)。
嘉兴市辅成教育集团(北校区)
1.东至建国北路,南至三元路,西至三官塘,北至二环北路。
2.东至建国北路接东升路转禾兴路,南至环城河,西至新塍塘转斜港、太平桥港,北至三元路。
包括:西马桥社区、穆河社区、清华社区、清河社区、月河社区、百花社区、花园社区(斜港以东)。
嘉兴市艺术小学
东至京杭运河,南至竹桥港,西至陆家桥港,北至新塍塘。 包括:栅堰社区、电子社区、竹桥社区。
嘉兴市东栅中心小学
东栅街道的云阳社区、双溪社区、化东社区等;七星街道的湘城社区、湘都社区等;
南湖区七星中心小学
江南新家园社区、三家浜社区、湘南社区、湘湖社区、博山村、东进村、大树村等。
各镇小学
各镇以辖区范围为施教区进行招生。
备注
1.东栅街道文贤社区临时划入嘉兴文贤学校;
2.新嘉街道花园社区(东升苑、新秀苑等斜港以西区域)划入友谊小学,斜港以东划入辅成小学北校区;
3.施教区内报名人数超过学校招生计划时,按照适龄儿童户籍迁入时间先后顺序、房屋产权证取得先后顺序、实际入住年限等条件进行录取;
4.施教区的划分今后因规划布局、招生容量、新建学校等因素进行调整,请慎将现施教区作为购房依据。 03秀洲区
————————————————
秀洲区
施教区范围示意图
嘉兴秀湖学校(上海世外教育附属学校)
新城街道辖区内竹管泾港以东,新桥港以南,秀湖路以西,新塍塘河以北范围。
浙师大附属秀洲实验学校
新城街道辖区内秀湖路以东,牛溪洋、雁泾港以南,北郊河以西,新塍塘河以北范围内的东升社区、秀湖社区、成秀社区(仅含九里花苑)、九里村(含*迁拆**安置在金盛花苑小区)、木桥港村、义庄村。
浙师大附属高照实验学校
1.加创路以西范围内的高照街道高桥社区、泾港社区、新义村、高家桥村、荫家桥村;
2.新塍镇陡门村、火炬村、大通村。
嘉兴市长虹实验学校(浙江师范大学附属学校)
1.王江泾镇辖区内的金鱼桥村、沈家桥村、收藏村、宇泗浜村、北胜湾社区、金盛花苑临时划入;
2.区教育体育局统筹安排。
部分范围示意图
上外秀洲外国语学校
小学学区范围:加创路以东,新塍塘河以南,北郊河以西,运河以北范围内的新城街道中山社区、殷秀社区和高照街道运河社区、运秀社区、秀清社区、秀洪社区、洪高社区、陶泾村、象贤村。
初中学学区范围:加创路以东,新塍塘河以南,昌盛路以西,运河以北范围内的新城街道亚都社区、春晓社区、中山社区、殷秀社区和高照街道运河社区、运秀社区、秀清社区、秀洪社区、洪高社区、陶泾村、象贤村。
小学学区范围示意图
秀洲实验小学
北郊河以东,昌盛路以西,运河以北范围内的新城街道亚都社区、春晓社区。
嘉兴市友谊小学
友谊社区、花园社区(花园小区、东升苑)、金域兰庭。
各镇小学
镇域学区范围。