都说一个女生
很久都不囔囔减肥了
她是瘦了吗?
不!她已经胖到不敢吭声了

所以啊,8月不减肥
9月、10月、11月、12月…徒伤悲哦
现在好消息来了!
魔都马上就要迎来
8月8日的全民健身日

为了这一次健身日
魔都近千个市民健身中心、市民健身房、
市民球场等体育健身设施
向!市!民!免!费!开!放!
部分经营性场馆也将积极参与
为市民提供免费开放时段

8月8日当天
上海各大健身馆、游泳馆、
网球馆、羽毛球馆...统统免费!!!
所有场馆都给你们打听好了~
还不赶紧约起来!
(注意查看免费开放时间)
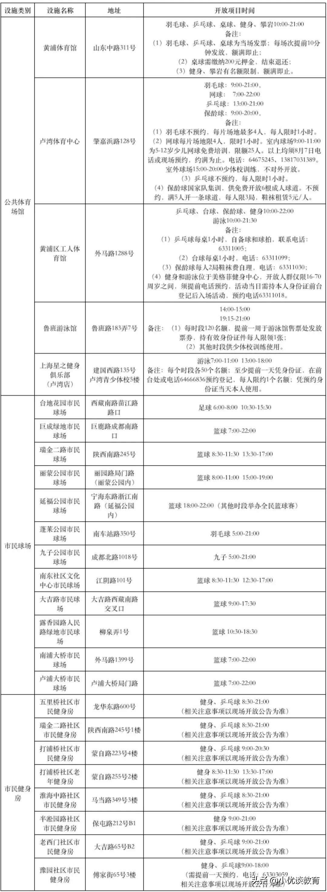
黄浦区

静安区

徐汇区

长宁区

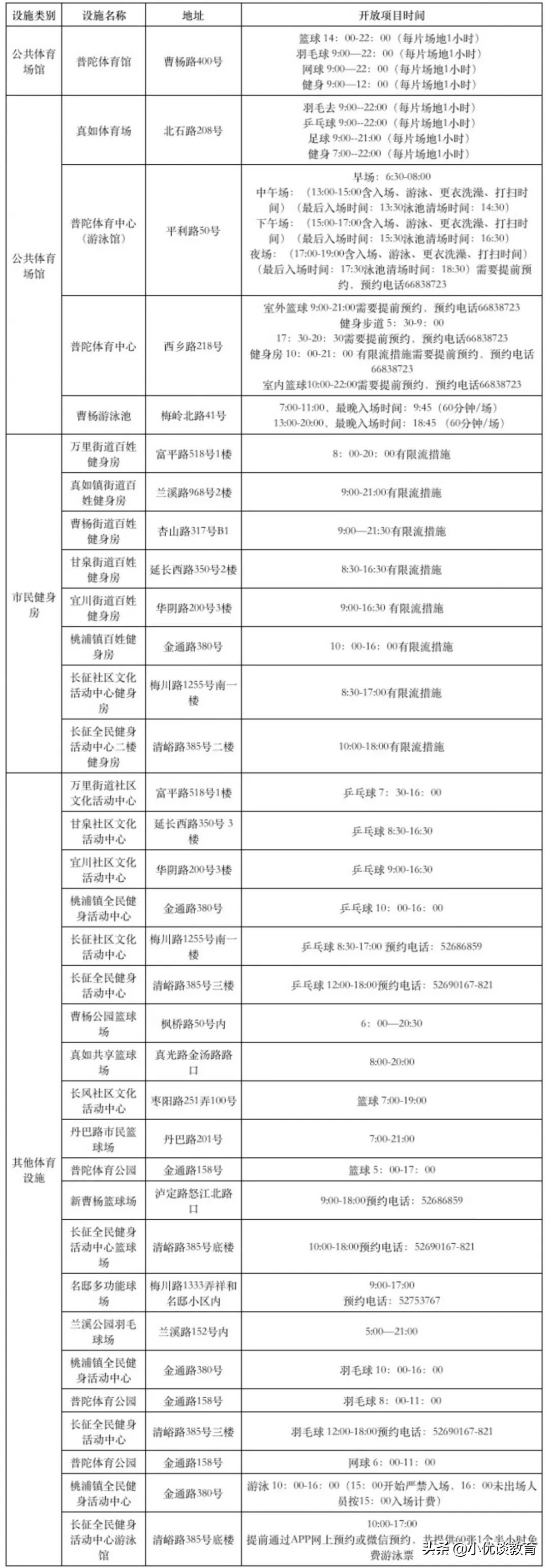
普陀区

虹口区

杨浦区

宝山区

闵行区

嘉定区

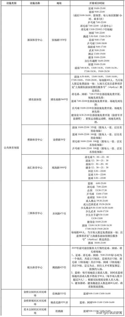
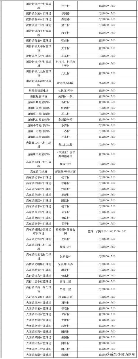
浦东新区








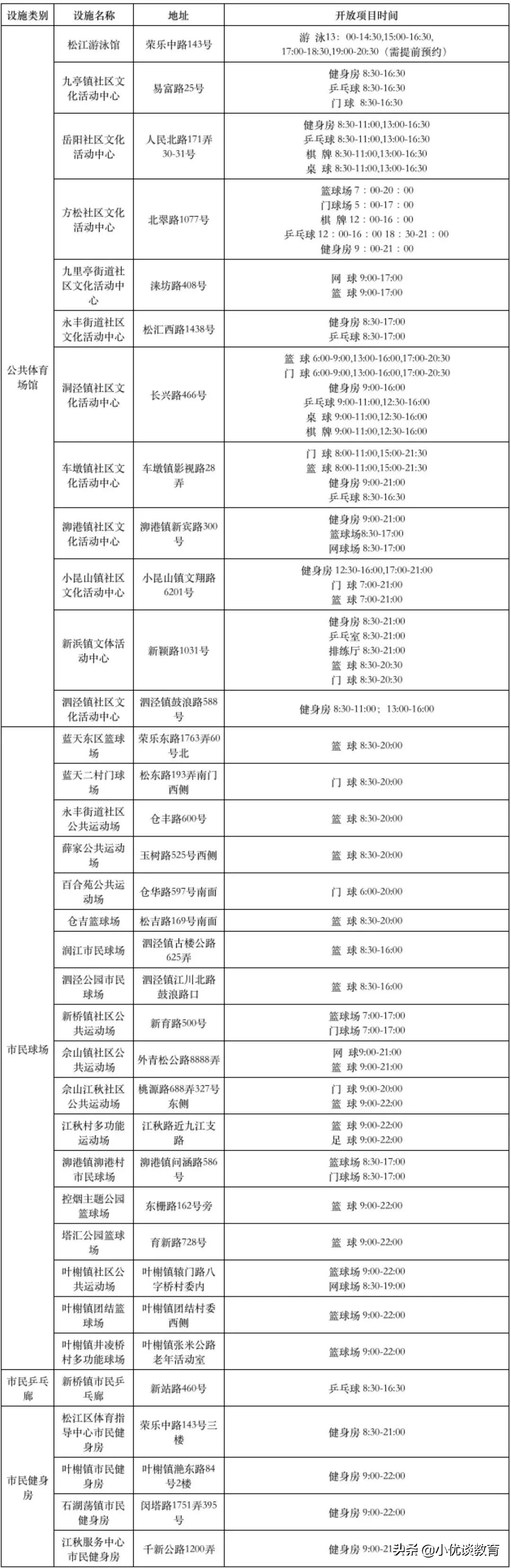
松江区

青浦区

奉贤区

崇明区

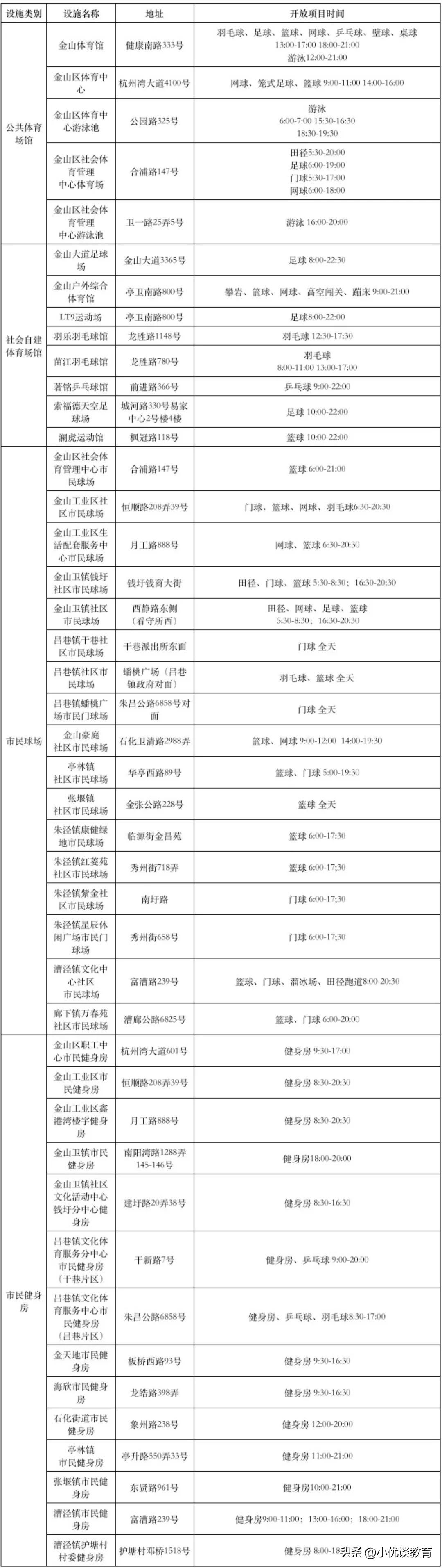
金山区

看完这么多免费的项目
数一数那就是一大笔开支
真正的感受到
生活在大魔都真幸福!