5184广东考试服务网温馨提醒:广东省2019年夏季普通高校招生录取工作已于7月7日正式开始,重要时间节点已为你整理好!
2019年高考录取时间表
2019普通文理类考生的录取日程:
提前批
1、录取时间:7月7日到7月12日
2、各院校第一次投档情况公布时间:7月7日
3、征集志愿时间:7月11日开始
本科批次
1、录取时间:7月13日到7月31日
2、各院校第一次投档情况公布时间:7月16日
3、征集志愿时间:7月22日开始
专科批次
1、录取时间:8月1日到8月12日
2、各院校第一次投档情况公布时间:8月2日
3、征集志愿时间:8月5日开始

在本公众号回复“录取日程”
即可查看下方文件完整版
广东省2019年夏季普通高校招生录取工作日程表
中考成绩陆续公布,同学们查到分数了吗?今天,叮叮把已出分数线的地市整理汇总,方便大家查看。
资讯汇总
即将公布分数地区:深圳(7月10日)、广州(7月12日)、汕头(7月12日)。
可查分数地区:清远、东莞、惠州、珠海、*江阳**、云浮、肇庆、梅州、佛山、河源、潮州、揭阳、汕尾、湛江、茂名、韶关、江门、中山。
已公布分数线地区:东莞、揭阳、云浮、梅州、清远、茂名、江门、湛江、惠州、肇庆、佛山。
查分方式

查询时间:
7月12日
查询方法:
- 登录“广州招考”,点击右下“中考”,进入个人信箱查询。
- 通过“广州招考”微信公众号(微信号:gzszkb)查询。
查询入口:
http://gzzk.gz.gov.cn/

查询时间:
7月10日
查询方法:
- 登录“深圳招考网”,点击“成绩查询”。
- 进入深圳市招考办官方微信公众号(微信号:szzkb82181999)查询。
查询入口:
http://servers.51a.gov.cn/Web/zkcj.aspx

查询时间:
7月12日
查询方法:
- 登录“汕头教育信息网”查询。
查询入口:
http://yun.stedu.net/

各地市已出中考分数线汇总
揭阳市
今年中考报名人数70067人,高中阶段学校及五年一贯制公费定向招生计划共74133人,其中普通高中40500人,中职33300人,公费定向333人。揭阳一中普通生招生计划1456人,其中统招生、指标生各728人;揭阳二中招生计划1100人,其中普通生统招生、指标生各522人,特长生56人;揭阳一中榕江新城学校招生计划1400人,其中普通生1344人,特长生56人。
2019年揭阳市普通高中录取最低控制分数线
揭阳第一中学
普通生录取最低控制分数线为统招生 763分,指标生 743分。
揭阳二中
普通生统招生 645分,指标生 625分;
美术特长生 500分,美术术科合格;
音乐特长生 492分,音乐术科合格。
揭阳一中榕江新城学校
普通生580分
体育、美术、音乐特长生435分,术科合格。
揭阳第三中学
2019年高一级新生招生录取分数线为585分
揭阳岐山中学
2019年高一新生招生录取规定:

东莞市
6日上午9时,东莞市教育局发布了各大高中学校的录取分数线。东莞中学第一志愿731分,低于695将无缘传统公办“五大校”。
今年参与中考的初三考生数为51916人,考生人数增加近9000人。试卷难度方面比去年有所下降,中考考生各科总分平均分比2018年高出30分以上,高分段考生人数也比去年有明显的增加。
东莞2019年高中阶段学校招生录取工作已于日前开始,列入第一批录取的公办普通高中、民办普通高中(含公费生、自费生和国际班)及中高职三二分段班、中职出国留学班的最低录取分数线已划定。
根据志愿顺序,按照综合素质评价等级和学业考试成绩从高分到低分录取的原则,这部分学校的最低录取分数线见附表。
东莞中学、东莞中学松山湖学校、东莞市第一中学、东莞实验中学、东莞高级中学等五所学校名额分配到校的最低分数不得低于本校面向全市招收本市户籍考生的最低录取分数线50分,东莞外国语学校自主招生的最低分数不得低于本校面向全市招收本市户籍考生的最低录取分数线50分。
2019年东莞市普通高中录取最低控制分数线





云浮市
2019年云浮市普通高中录取最低控制分数线
各县(市、区)教育局,邓发纪念中学:
根据《关于下达2019年云浮市高中阶段学校指导性招生任务的通知》(云教职〔2019〕12号)和《关于印发2019年云浮市初中学业考试与高中阶段学校招生工作意见的通知》(云教招〔2019〕2号)等文件精神,云浮市2019年普通高中学校录取工作坚持择优录取和公平、公正、公开的原则,市中考工作领导小组根据考生志愿、招生计划、考试成绩、综合素质评价等级等情况划定录取分数线。现将第一批、第二批各招生学校录取最低分数线公布如下:
第一批次:县(市、区)属重点中学、民办学校(参公收费生、民办收费生)

第二批次:县(市、区)属重点中学“指标到校”

清远市
2019年清远市普通高中录取最低控制分数线
各县(市、区)招生考试委员会、教育局,有关学校:
2019年清远市普通高中各学校高一新生录取最低控制分数线已划定,经市招生考试委员会研究决定,现公布如下:
华师附中推荐最低分数线:清城区803.1分,清新区774.4分,佛冈县780.5分,连山县755.4分,连南县772.2分,英德市802.2分,阳山县777.5分,连州市788.7分。
广东茂名幼儿师范专科学校:英德市635.5分,连州市621.7分。
清远市第一中学:清城区745.8分,清新区715.5分,佛冈县726分,阳山县689.6分,连山县726.7分,连南县706.7分,英德市742.4分,连州市710.8分。体育特长生617.3分(综合分)。
华侨中学:清城区670.2分。省实模式班:清新区701.8分,佛冈县715.8分,阳山县671.3分,连山县708.6分,连南县695.8分,英德市718.8分,连州市703.2分。音乐特长生641.3分(综合分),美术特长生684.2分(综合分)。
清远市第二中学:清城区629.1分。广州二中实验班:清新区674.6分,佛冈县676.1分,阳山县631.3分,连山县705.2分,连南县678.1分,英德市657.2分,连州市694.7分。体育特长生562.8分(综合分),音乐特长生610.3分(综合分),美术特长生640.6分(综合分)。
清远市第三中学:清城区591.9分。广铁班:清新区608.3分,佛冈县607.9分,阳山县600.4分,连山县683.5分,连南县649分,英德市619.2分,连州市630.4分。音乐特长生495分(综合分),美术特长生535分(综合分)。
特长生成绩=中考成绩×60%+术科统考成绩×8.3×40%(其中8.3为中考总分与术科总分相差的倍数)
源潭中学:571.2分。
梓琛中学:549.6分。
清远市体育学校:497.1分。
清远市广铁一中(万科城)外国语学校:680.1分。
清远市博爱学校:657.5分。
清远盛兴中英文学校:500分。
清远市第一中学实验学校:500分。
清新区第一中学:577.9分。
清新区第三中学:506.6分。
清新区滨江中学:471分。
恒大足球学校:350分。
清新区凤霞中学:500分。
英德中学:650分。
英德市一中:576.1分。
英德市二中:536.5分。
英德市田家炳中学:492分。
英东中学:454.1分。
英西中学:444.5分。
连州市连州中学:528.8分。
连州市二中:451.3分。
佛冈中学、佛冈一中:492.9分。
阳山县南阳中学:435.5分。
阳山县阳山中学:441分。
连山中学:377.5分。
连南县民族高级中学:369.1分。
为确保招生计划的完成,普通高中最低录取分数线原则上不低于350分,在最低录取控制分数线内未完成招生任务的,报清远市招生考试委员会审批后可由各县(市、区)教育局和市直学校(或民办高中)适当调整录取控制分数线。
梅州市
2019年梅州市普通高中录取最低控制分数线

普通高中录取工作将于7月8日开始,第一批学校录取,安排在7月8日、9日进行,第二批学校录取,安排在7月10日进行,第三批学校录取,安排在7月11、12、13日进行。


茂名市
2019年茂名市普通高中录取最低控制分数线
经研究,2019年市直属学校高中阶段学校招生各批次录取最低分数线如下:
一、茂名市第一中学录取最低分数线
等级成绩:5A、3B、2C;
升学总分:681分。
二、省一级学校(茂名市第十六中学、茂名市第十七中学)录取最低分数线
等级成绩:6B、4C;
升学总分:505分。
三、茂名市属中等职业学校(含市属高职三二分段招生)和民办高中面向全市招生,由学校根据生源情况和招生计划,自行确定分数线,报茂名市招生办备案。
茂名市教育局
2019年7月8日
江门市
2019年江门市普通高中录取最低控制分数线

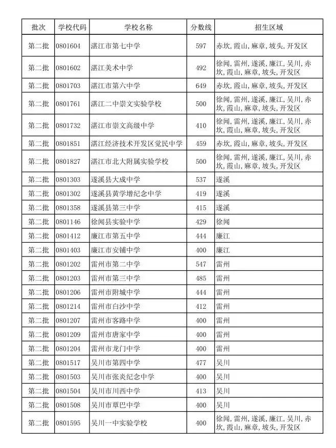
湛江市
2019年湛江市普通高中录取最低控制分数线
▼











肇庆市
2019年肇庆市普通高中录取最低控制分数线
肇庆中学
(一)普通正取生录取分数线:端州区考生第一志愿报考广东肇庆中学,学业考试总分647.1分以上(含647.1分),并且综合素质五项(道德品质、英语口语、科学实验操作、信息技术、生物和地理)评价考试至少有两个*级A**,且道德品质必须B级以上(含B级)。
(二)“指标到校”生录取最低控制分数线:学业考试总分617.1以上(含617.1分),由各中学按成绩、志愿及“指标到校”数从高分到低分推荐择优录取,并具备以下条件:
1、取得我市中考报考资格。
2、必须具有所在初中学校3年完整学籍,且参加肇庆市2019年高中阶段学校招生考试。
3、综合素质五项(道德品质、英语口语、科学实验操作、信息技术、生物和地理)评价考试中至少两个*级A**,思想品德等级必须在B级以上(含B级),其它都在C级以上(含C级)。
(三)广东肇庆中学大旺实验学校报名资格线:620分(含620分)
肇庆新区实验学校
628.6分(含6628.6分)
肇庆市第一中学
(一)普通正取生录取分数线:端州区考生第一志愿报肇庆市第一中学,学业考试总分620分以上(含620分),并且综合素质五项(道德品质、英语口语、科学实验操作、信息技术、生物和地理)评价考试至少两个*级A**,道德品质必须B级以上(含B级),其它都在C级以上(含C级)。
(二)“指标到校”生录取最低控制分数线:学业考试总分590分以上(含590分),由各中学按成绩、志愿及“指标到校”数从高分到低分推荐择优录取。
端州中学
(一)普通正取生录取分数线:端州区考生平行志愿顺序报肇庆市端州中学,学业考试总分538分以上(含538分),并且综合素质五项(道德品质、英语口语、科学实验操作、信息技术、生物和地理)评价考试至少有两个B级;
(二)“指标到校”生录取最低控制分数线:学业考试总分508分以上(含508分),由各中学按成绩、志愿及“指标到校”数从高分到低分推荐择优录取。
肇庆一中、端州中学
“指标到校”生条件
1、肇庆市端州区属学校应届初中毕业生,并且是经学籍管理部门正式注册的学生。
2、综合素质五项(道德品质、英语口语、科学实验操作、信息技术、生物和地理)评价考试,道德品质评价必须为*级A**,其余各项评价不能有D级。
3、在校学习期间无违法行为,无被学校纪律处分记录。
4、初中毕业前必须在端州区属同一所中学连续入读2学年以上(出具证明证实是随军调动或干部正常调动入本区的子女除外)。
普通高中招生端州区考生
平行志愿各校录取分数线
普通高中招生录取,综合素质五项(道德品质、英语口语、科学实验操作、信息技术、生物和地理)评价考试至少有两个B级;并且学业考试总分达到录取学校分数以上。
1、肇庆市第六中学:学业考试总分560.5分以上(含560.5分)。
2、肇庆市百花中学:学业考试总分465分以上(含465分)。
民办(民办机制)学校
1.肇庆市加美学校:学业考试总分550分以上(含550分)
2.肇庆学院附属中学:学业考试总分595分以上(含595分)
3.肇庆市外国语学校:学业考试总分595分以上(含595分)
有学校按考试志愿择优录取
请各考生记住以下录取时间
1.广东肇庆中学、肇庆市第一中学录取时间:7月8日至18日。
2.其他各类中学录取时间:7月13日至20日。
其他需注意的事项:各类中学依规定时间通知学生报到注册,被录取新生不依时报到注册,又未经申请批准延缓注册的,不保留学位。

惠州市
2019年惠州市普通高中录取最低控制分数线
惠州一中2019分数线:651.4分
(2018年626.3分,涨分25.1分)
惠州中学2019分数线:621.2分
(2018年557.8分,涨分63.4分)


佛山
佛山一中680分
石门中学689分
顺德一中676分
……
提前批最低录取控制分数线根据各层次的招生计划以1:1为比例确定,具体内容公布如下:
提前批第一层次“佛山一中等9所学校普通生、广东实验中学”面向全市招生3906人,比去年增加133人,其最低录取控制分数线671分。在此分数线之上,部分学校的招生计划未完成,市招生办根据考生志愿的先后顺序从高分到低分录取的原则,以5分为一个分数段依次降分投档,直到该学校招生计划完成为止。
9所提前批学校继续安排普通生计划的50% 招收指标生,其中佛山一中指标生面向全市招生,其他8所学校指标生面向本区招生。佛山一中等9所学校指标生计划共3603人,完成2481人,剩有1122个指标转普通生计划招收。
指标生转普通生最低录取控制线665分,在此分数线之上,仍有部分学校的招生计划未完成的,根据考生志愿的先后顺序从高分到低分录取的原则,以5分为一个分数段依次降分投档,直到该学校招生计划完成为止。
2019年佛山市普通高中录取最低控制分数线
▼
提前批第二、第三层次
学校录取标准

提前批第二层次指标生
分配到各初中学校录取标准

▲第二层次,佛山一中指标生最低录取控制分数线不低于该校普通生录取分数线15分以内。未完成计划总计 262 个,转入第四层次面向全市招生。
提前批第三层次指标生
分配到各初中学校录取标准

▲第三层次,8所高中学校面向区内招生的指标生,各学校录取分数线控制在不低于该校普通生录取分数线15分以内。未完成计划总计 1122 个,转入第四层次面向全市招生。
提前批第四层次
学校录取标准

▲第四层次,佛山一中等9所学校指标生计划未完成转为普通生(面向全市招生)最低录取控制分数线665分。在此控制分数线以上未完成招生计划的学校,按考生志愿先后顺序从高分到低分录取的原则,以5分为一个分数段依次降分投档录取,直到该学校招生计划完成为止。
提前批第五层次
学校录取标准

编辑:叮叮
来源:5184广东考试服务网综合自高中生来了及网络,版权归原作者所有,如有侵权,请联系本号删除。
