品牌三问是品牌与顾客最重要的沟通。品牌经营者若能清晰准确地回答这三个问题,可以大幅度提高沟通效率,让品牌快速到达顾客心智中的正确位置。
01
品牌三问与定位的基本方法
当顾客首次听说一个陌生的品牌时,他通常会问三个问题:
第一个问题是: 你是什么? 答案就是品牌所归属的品类,品类是定位理论的核心概念之一,也是本节课要讲解的重点。
第二个问题是: 有何不同? 答案就是品牌对顾客有意义的竞争性差异,这个差异在定位理论中称之为“特性”。
第三个问题是: 何以见得? 答案就是让品牌差异化显得可信的证据,这种证据在定位理论中称之为“信任状”。
品牌三问是品牌与顾客最重要的沟通。顾客面对新品牌本能地想知道这三个问题的答案,因为这是顾客了解一个品牌最省力、最高效的方式,品牌经营者清晰准确地回答这三个问题,能够大幅度提高沟通效率,让品牌快速到达顾客心智中的正确位置。

1.品牌三问之一
品牌第一问:你是什么?
答案就是品牌所归属的品类。品类分为强势品类和弱势品类,这对于实践的指导意义非常强,但是现实中我们看到了很多悲剧,很多创始人在创业时,缺乏相关的理论知识,选择了不清晰的品类或者弱势品类。
关于品类,还有一个重要的知识是品类分化。
品类分化是新品类和新品牌的主要来源。开创和主导一个新品类,则是打造强势品牌的最佳途径。品类理论的提出者里斯先生的研究表明,绝大部分强势品牌都是在品类兴起的初期打造出来的。
因为新品类开创的时候,竞争比较少,而且新品类在公关上,获得了大量免费的传播,同时也有时间去完善。但进入一个成熟的品类,如果没有足够的创新,你也很难获得有效的传播的,也很难获得顾客的关注。
新品类的出现,带来了大量的定位机会,例如各种各样的特性,从物理特性到市场特性。
那么,品类的分化到底怎么回事?什么叫做品牌分化的动力学?
品类的分化,遵循着一定的规律,和物种的分化很相似。
首先,品类的进化更好的满足了顾客需求,对品类的需求就会越来越大,但也会变得众口难调。 比如随着鞋子的进化,穿鞋的人越来越多。但不同人对鞋子有不同的要求,比如有的要求柔软,有的要求结实,有的要求透气,有的要求防水,有的要求时尚,个性化需求其实是无止境的。
当品类总规模很小时,个性化需求就达不到经济上可行的规模,所以没有人去生产;但品类成长到足够大规模时,个性化需求也能达到经济可行规模,就会有企业针对该小众需求去做差异化的产品,当差异化大到一定程度时,顾客就会认为新产品是不同的品类,这叫做认知隔离,这就产生了“认知隔离”。
什么叫做“认知隔离”?把这个东西拿出来,顾客说这是新东西,和原来所有东西不一样。
认知隔离既要从事实层面也要从认知层面去创建。这个跟物种的形成是一样的,物种形成的标志是什么?生殖隔离。物种之间产生了生殖隔离就产生了新物种。驴和马也可以交配,产生出来的骡子不可以继续繁殖。
由于顾客是由众多个体组成的,不会一致行动,所以存在品类分化标准不统一,分化程度不统一的现象。而且存在品类不完全分化的现象,因为每个顾客关注的关注度是不一样的。
例如,在葡萄酒重度消费人群中,葡萄酒已经分化成黑皮诺、解佰纳、赤霞珠、气泡酒、贵腐酒、干白、冰酒等品类。而在小白顾客中葡萄酒也许只分化成了红葡萄酒、白葡萄酒两个品类。
我们看看鞋子的例子,这个品类现在属于极度抽象的品类。因为这种分化是没有止境的,品类完全分化之后,原来的品类就变成了抽象品类。

早些年运动鞋是一个具体品类,一双运动鞋什么运动都能穿。但现在运动鞋已经变成了抽象品类,如果家人让你去买一双运动鞋,你多半要问“什么运动鞋”,球鞋、跑鞋还是旅游鞋?早些年一双球鞋什么球都能打,但现在连球鞋也变成抽象品类了,它分化成了足球鞋、篮球鞋、羽毛球鞋、网球鞋、高尔夫球鞋等。
用什么标准来分化?可以通过年龄,例如分化出来的童鞋,但是并没有继续分化,说明需求差异不够大。还有老人鞋。现在老年人越来越多,需求也越来越不同,所以老人鞋分化越来越多。
如果按材质,早期的鞋都是草鞋,布鞋,皮鞋,皮鞋又继续分化为男鞋、女鞋,不断分化。但是现在按照材质也没有进一步分化出其他的材料,未来不知道会不会有哪种材料强大到可以单独分化成某种鞋。
还有按照结构形式,可以分为拖鞋、凉鞋、沙滩鞋,我把沙滩鞋从凉鞋里面分化出来了,可以有的人会有疑问,但是这不是问题,因为分化路径不统一,人的感知也是不一样的。分化没有唯一答案,它只是启化我们去把握分化的规律,然后预见性地判断有什么新的机会。企业家是干什么的?最重要的是发现新品类的机会。
新品类不是凭空产生的,找不到根就很麻烦。 昨晚还有人在定位群里问,格瓦斯的产品力很强的一个品类,但是为什么品类一直没做起来?格瓦斯这个品类是没有根的,它是从哪个品类里面分化出来的呢?是从某种饮料还是某种酒里面分化出来的?
后来讨论的结果是,它应该从啤酒里面分化,叫零度啤酒。其实到海外找找看,好多国家的零度啤酒已经很发达了,是很强大的品类了,比如说日本有很多零度啤酒。但是你叫格瓦斯就很难。娃娃哈推格瓦斯也没成功,因为它没有遵从品类分化的规律。
品牌三问随着我的文章已流传甚广,但有人自作主张地将第一问改成了“你是谁”,结果反而产生误导。“你是什么”答案指向品类,是物而非人;但“你是谁”则暗示一个人格化的答案,偏离品类。更有甚者,将第一问改成“我是谁”,连沟通对象的暗示也没了,变成了自言自语。因此品牌三问的问法最好一字不改。
2.品牌三问之二
品牌第二问:有何不同?
顾客知道了你的品牌“是什么”之后,接下来最想知道的就是“有何不同”?顾客关心如何做出选择,谁和谁有什么不一样,你的品牌与竞争对手有什么区别,这个区别不能自说自话,而必须是顾客理解并认可的有意义的竞争性差异。
有不少品牌自以为回答了有何不同,但顾客听来却莫名其妙。是否有效回答了“有何不同”这一问,主要标准就是看顾客会否追问“那又怎样”?比如,面对“恒大冰泉,一处水源供全球”的广告,大多数顾客都会困惑“那又怎样”,因为对顾客来说“一处水源供全球”没有意义,显然不如“每一瓶水都来自长白山冰川”。
我在电梯看到华为荣耀的广告“是时候换双镜头手机。”我认为这个广告不及格。为什么换双镜头手机,有什么好处?它没交代。直到我后来看到了OPPO双镜头广告,才知道原来双镜头拍人更美,我才知道双镜头还有这个价值。虽然我不是它的目标受众,基本上不玩自拍,但是我涨知识了,知道双镜头的价值,转介绍的时候也会说出去。
其实别看荣耀整体上做的很成功,但并不代表每一个动作都是有效的,至少在框架传媒广告上,它就浪费了很多钱。
寻找定位的最重要工具就是顾客心智地图,通常是我们寻找差异化的一个工具。
首先,画成三个同心圆。在内圈写上你的品牌归属的品类。以洗发水的心智地图为例,内圈写上“洗发水”三个字。然后在中圈写上你的品牌和各个洗发水品牌,比如飘柔、潘婷、海飞丝、伊卡璐、康王、霸王、清扬、奥妮等等。
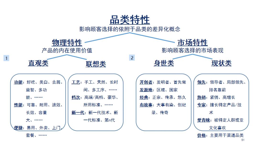
然后在外圈写出每个品牌所占据的定位概念,这种定位概念也叫做“特性”,呼应着前面我们学过的知识点:“品牌是品类及其特性的代表”。品类特性是依附于品类而存在,影响顾客选择的差异化概念。
找出所有竞争品牌的定位是工作量最大的一步,因为需要做调查研究。
心智调研的方法很多,可以聘请专业市场调查机构,也可以自己做顾客访谈。这里推荐一种简便快速的调查方法,叫做“广告考察法”。你去找一找那些品牌的广告或者用搜索引擎搜一下,看它过去广告诉求是不是稳定在说一个广告概念,再看看它有没有足够的市场份额,如果它有足够市场份额,并且长期在强调一个概念,你就可以判断它基本上占据了这个定位。
洗发水基本上让联合利华和宝洁垄断了,他们的品牌总体都是有定位的。比如说飘柔代表头发柔顺,海飞丝代表去屑,潘婷代表营养。
去屑这个特性比较强大,还继续有小小的分化,比如说康王主打药物去屑,实际上是处方药,选择的渠道是药店。
奥妮其实一度做的相对成功,占据了黑发的定位,因为宝洁、联合利华都是老外,对黑发无感,但是奥妮成功以后就开始挥刀自宫了,先是定位柔顺,结果广告铺开后效果不升反降,后来奥妮开始说“长城永不倒,国货当自强”,结果下滑更多了,最后持续亏损,卖给小护士。现在已经不知道是几线品牌了。
洗发水还有什么特性可以占据?可能是止痒。因为好像没有什么品牌在打。但是也要看止痒的需求有多大,如果太小也很难支撑。
前面洗发水用到的基本上都是物理特性,是产品的内在使用价值。其实很多时候我们很难在物理特性上找出显著的差异化。这个时候怎么办?还有一类特性叫做“市场特性”。
什么是市场特性?能够影响一部分顾客选择的市场表现。
我们只要去一线观察销售人员他们怎么搞定顾客,就可以发现有很多时候不需要说物理特性就可以把顾客搞定。
比如,某酸奶品牌一线销售人员会对顾客说:“我们和蒙牛不一样,我们只做酸奶”、“我们是深圳卖得最好的的酸奶”,实践证明这类说法有很强的销售力。“只做酸奶”、“卖得最好”这类能够左右顾客选择的市场表现,就是品类的“市场特性”。

下面我们用科学的方法分而析之,一起来看看什么是市场特性和物理特性。
▌ 物理特性
物理特性是产品的内在使用价值。物理特性可以进一步分类,分为两类:直观类、联想类。
直观类是真实存在并且能够被顾客感知的,例如功能、性能等等。功能比如说美白、好吃、去屑等等;性能有耐用、可靠、速效等等。性能和功能一字之差,有什么差别?性能是功能的强弱问题,而功能是回答有没有的问题。比如说拍照是一个功能,但是拍照像素、对焦这些好不好,反应时间长短等,就是性能的问题。
便捷是另外一个分类,比如说既有功能,性能也不错,但是使用起来麻烦,不够便捷。外卖解决的是便捷性,你的匹萨是外卖的,咖啡也是外卖的,这也是一种价值,因为送上门节省了很多时间。
另外一种特质基于联想,你会想象出它具有优秀的特点。
比如说工艺。如果一件商品说是纯手工的,大部分顾客觉得手工比机器做的好,但真实的情况未必是这样。
还有天然,顾客总觉得天然的更好,这也是联想出来的优点。还有多工序,如果你说采用132道工序,顾客都惊呆了,觉得你特别厉害。还有档次,例如高端、高档或者豪华等等。还有所用标准,比如你说你是欧标、美标,或者有机的标准,都会让顾客联想到你更好。
还有一个是新一代。在技术进步较快的品类中,是更好的替代说法。在技术快速进步的品类,特别是高科技和软件产品,“新一代”是较为常用的差异化概念。比如新一代技术,新一代标准。
比如通讯从2G、3G、4G,马上5G出来了,都是一代代的。英特尔芯片从286、486等等,奔腾从奔一到奔二,都在不断迭代。顾客也更加信任,觉得在不断进步。
对于科技类产品来说,我们一般认为新一代比老一代要好,但是在一些传统产品里,顾客可能会觉得老的更好,更经典。比如说可口可乐推出新配可乐,消费者就不认账,就认经典可乐。
▌ 市场特性
还有一大类是市场特性,是能够影响顾客选择的市场表现。这类特性也分两类:身世类、现状类。
身世类是客观的事实,不可剥夺的,但是现状类是可以剥夺的,因为即使你现在很牛,但是过几年可能就不牛了。
但是出身是改变不了的。身世类不可剥夺的有哪些?
比如说开创者和发明者,奔驰是汽车的发明者,即使它怎么没落了,你也改变不了。当然它还没有没落。奥的斯是安全电梯的发明者,这也是改变不了的。
还有发源地,来自一个具有心智资源的国家或者区域。比如,你是起源于郑州的火锅,我是起源于重庆的火锅,用户会觉得哪个好?
高维学堂的学友李勇以前做教师公考辅导,成为了广西区域品牌,接下来想做一个新的教师招考辅导品牌,那必须注册到北京去,最好在海淀区。如果注册在广西,就很难成为全国的出色的品牌。这就是选择你的出身。我们自然人没有办法选择出身,但我们的品牌是可以选择出身的。
还有经典:正宗、传承、悠久。如果你有特殊的传承,国家颁发了非物质文化传承人,有悠久的历史,顾客就会更加信任你。德州扒鸡有300多年的历史,就会给客户提供安全感,觉得它活了那么久肯定有几把刷子,有历史一定是安全的。
还有就是有故事。珠穆朗玛峰最大的故事是什么?全球第一高峰。如果你跟一些重大的历史事件相关,比如说井冈山,在1949年以前不是什么名山,但是现在它是名山了.为什么?因为它有故事了,全世界最伟大的创业故事从这里开始的。
现状类,就是不管你是什么出身,你现在牛,那我就选择你。
现状类的第一个就是领先。这要划定一个范围,是全球领先、全球领先还是局部领先?有些市场,局部市场就是全球市场,比如有些东西只有中国人才消费,全国领先就是全球领先了。
局部领先也可以是一个区域、一个省、一个市,哪怕是一个县城,只要你是局部领先,有时候对顾客也是有影响的。你是全球最牛的西服定制裁缝店,我就是这条街最牛的裁缝店。
还有排名靠前。不一定说是第一,第二第三甚至全球500强,也很厉害。尤其是2B的,50 0强可以优先获得客户的选择。
还有热销,产品紧俏、供不应求,或者高增长,是快速成长的黑马。 顾客认为热销品牌多半有其过人之处,并且具备谈论价值。购买热销产品往往能彰显顾客信息灵通、引领时尚。比如要排队购买的喜茶、奈雪的茶、鲍师傅糕点。
还有专家,从顾客心智来说,顾客总认为专注于某一个领域或某一个产品的品牌拥有更多的专业知识,更可靠、更放心。你是一个很牛的医生,你的眼科手术做得好,脑科手术也做得好,心脏手术也做得好。但是顾客想做手术,不会找一个什么都会的医生,他就想找一个专门做心脏手术的。因为在顾客的心智中,专家可能比通才更厉害。这也是2B的品牌平常用的。
还有就是受青睐,这是一个非常重要的特性,彰显价值的主要入口,被特定人群或者亚文化喜欢。亚文化有很多,比如说某种信仰人的选择,比如说清真餐厅;有些是时尚潮人的选择,它是彰显价值的主要来源。
还有一个是价格。对于产品品类来说,价格很少成为有效的差异化。但是在渠道品类里面,价格往往是第一杀手,沃尔玛、国美起家的时候都是这种打法,包括淘宝也都是价格杀手。
但是在渠道品类里面,同样的东西卖的更便宜,反而是首要特性。但是在产品品类里,你要打“便宜”就特别难。
物理特性的应用大家凭直觉可以把握,我们来看看市场特性的使用。“局部领先”对顾客的选择有没有影响?有。老乡鸡是安徽最大的连锁快餐,如果你出差到安徽,肯德基吃腻了,你可能会尝尝老乡鸡。
市场特性里面除了“局部领先”还有“排名领先”,领先当然是第一。但是有时候第二也有意想不到的作用。
最有名的案例叫安飞士(Avis),它是美国第二大租车品牌,但一直被领导品牌赫兹(Hertz)压制,难以盈利。在 BBD 广告公司帮助下,安飞士打出了一系列“第二名”广告,比如“安飞士只是第二,为什么选我们?因为我们更努力”,“安飞士只是第二,所以我们把车洗得很干净”,“安飞士只是第二,所以排队时间更短”。“第二名”广告让安飞士实现了盈利和高速增长。
“第二”的打法在中国也有很多实践。蒙牛创业初期也打过广告“蒙牛真诚学伊利,争做内蒙乳业第二”,获得了十多年的高速增长。最新案例是青花郎,它说自己是“中国两大酱香白酒之一”,主打的市场特性也是“第二名”。因各种原因不想喝茅台的顾客,就很有可能选择郎酒。
新潮传媒曾经定位于“新中产社区生活媒体领导者”,试图开创新品类,但教育顾客很难。其创始人在高维课堂上接受了我的建议,重新定位为“电梯媒体第二名”,广告语改成“新潮传媒,中国两大电梯媒体之一;因为是老二,所以更优惠”,给对手造成的压力相比之前明显提升了。定位是否有效,就看竞争对手疼不疼。
2. 品牌三问之三
品牌第三问:何以见得?就是信任状。
你的价值点有何不同,要让顾客相信了以后才能真正左右顾客的选择。
我们看看顾客到底如何相信你的定位。两个餐厅,一家排很长的队,一家门可罗雀。你会选择哪家?我往往不信邪,要去人少的店,但是基本上都是铁定要后悔。
信任状是什么?让品牌定位显得可信的事实和行为。所以说顾客要相信你,其实是一个非常困难的事情,你能提供很多东西,环环相扣的证据让顾客相信。
按照不同事实的构建方式,大致可以分为三种类型,也就是三类信任状。

1. 品牌的有效承诺
一是品牌的有效承诺。 分为显性承诺和隐性承诺。显性承诺是通过广告、招牌等白纸黑字表达出来的,比如说免费试吃、试用、先尝后买、无效退费、无条件退款等等。比如高维学堂的不满意退款。现在越来越多商家是7天无理由退货,这都是显性承诺,让你消除不安全感,在作出选择的时候不犹豫。
还有一些是隐性承诺。 有的东西虽然没有白纸黑字写下来,但是你把自己珍贵的资产拿去质押了,一旦虚假宣传,说的和做的不一样,就会受到巨大的伤害。雷军做手机就相对容易,因为雷军以前公司上市了,大家愿意相信他,投资人也愿意相信他。
还有企业声望的背书。 虽然竞争的基本单位是品牌,但有时候知名企业的声望是可以作为信任状来做的,比如大家看到宝洁出品的东西,你就觉得质量不会差。
还有名人代言。 消费者相信名人会在乎自己的名声,不会有意代言假冒伪劣产品。如果是专业性产品,最好请相关度较高的,比如体育用品请运动明星就比娱乐明星效果更好。无论如何名人代言也是隐性承诺,把声望也押上去了,一般不敢坑蒙拐骗。
还有专用资产。 摊贩卖劳力士手表你不相信,为什么?因为没有专用资产的抵押,比如门店。尤其2B企业,你的工厂也是信任状,花了这么多钱建一个厂,肯定不敢轻易违约。因为跑得了和尚跑不了庙。
2.顾客自行验证
第二类信任装是最关键的“顾客自行验证”。就是不用你说话,顾客能直接感知的。
比如产品,你说你是高端的,但一看设计很LOW,包装很粗陋,顾客很难相信是高端品牌。产品本身就是你的第一个信任状。
还有场所和服务。为什么服务员要招帅哥美女?因为顾客看到你招的人比别人的好看一点,你就相信这个企业的实会强一点,东西也会做得好一点。
还有体验,包含现场体验以及过去的经验。顾客一旦用过你的产品,就什么都骗不了。
还有能见度,包括渠道和媒介。像星巴客、7-11、百果园这样的品类领导品牌,市场能见度就非常高,因为它们各自在中国市场都有数千家门店,所以顾客就容易相信这些品牌是各个品类的领导品牌。
还有关联认知。关联认知要当事实来看待。因为别人脑袋里的东西是客观事实,要改变是很难的,不要做徒劳的事情。比如说核桃补脑,这是中国人的常识,所以六个核桃说“经常用脑,多喝六个核桃”,让品牌的主张显得可信。
只有经过长期科学思维训练或掌握相关科学知识,才能摆脱某些认知事实。许多认知事实即使不是客观事实,也能够顽强的代代相传,因为这些认知事实殖民新大脑的速度快于被人摆脱的速度。
3.可信第三方的证明
第三类信任状是“可信第三方的证明”,包括政府或其它官方组织的认证、专业评价机构的评价或统计、专家型顾客或者有影响力的客户认可、权威著作的记载、与知名企业的业务合作,等等。
典型顾客或者有影响力客户的认可,就是一种信任状。 这是 B2B 类企业最常用的信任状之一。例如,“服务了 30 家 500 强企业”,“服务了 20 家 100 强房企”。对于2B企业,如果有成功案例就更有说服力了。你看咨询机构都拿成功案例说事,失败案例就不会说了。
还有口碑,就是其他顾客、你信得过的朋友、你信得过的KOL的推荐。还有第三方提供的 排行榜等等。
一个品牌名字后面代表着一个定位概念,我们需要环环相扣的信任状。 三大类信任状构成了品牌的多维度立体信任状。在协调一致的立体信任状支持下,品牌定位才能被顾客充分信任,进入顾客心智。
百果园就打造了完整的三大类信任状。
其品牌的可信承诺就是“不好吃三无退款”,“三无”指的是“无理由、无小票、无实物”。 将原来的承诺“不好吃无条件退货”变得更加具体、可信,消除了顾客退款的一切心理的和实际的障碍,让顾客的购买风险下降到几乎为零。
顾客能够自行验证的事实则包括数量众多的门店以及统一的、有档次的门店形象,还有“百果水果确实好吃”的品牌有效承诺。
可信的第三方的证明则包括“2015 年度亚洲果蔬零售商大奖”、“2015 年度中国连锁百强唯一水果企业”、“2018 中国独角兽百强榜”等。
没有受过品牌训练的人很容易受挥刀自宫,产生“负信任状”——损害品牌认知的事实和行动。
比如在圣诞节期间某些店全场8折还没有人买,这已经是不打自招,说明这个品牌滞销,要靠打折才卖得出去。其实你可以说是圣诞专供款,售完即止,或者说是换季,比较容易接受。
值得指出的是,定位圈里有些人把市场特性与信任状混为一谈,误导了一些初学者。例如把市场特性“热销”看作信任状。如果一个品牌宣称自己热销,用这个定位概念来左右顾客的选择。可是顾客怎样才会相信这个说法呢?
这就需要品牌拿出权威的统计数据,比如天猫销量的快速增长、排名的快速提升;或者由顾客自行验证,上街看看是否在排队购买,或者看看媒体报道、朋友圈谈论。因此,热销的概念和热销的事实是两回事。
02
配称的基本方法
驱动品牌在顾客心智中占据某个定位的全部运营活动,在定位理论中都叫做配称。
这样一个高度概括的定义,并不能直接指导品牌的运营活动,必须分而析之,才能让我们获得更加具体的、可操作的知识。
分而析之是最重要的科学方法之一,因为分门别类的过程,是一个认知的深入过程。
1.配称的三种分类
我把配称分为三类,依据分别是是否顾客接触点?是否专用?是否共享?

第一个分类标准,以是否能够直接感知到运营活动或者某个事实为依据。 如果顾客能够直接感知到的运营活动,那叫“界面配称”,否则就是“非界面配称”。界面配称是顾客可以感知的,我们前面说到,顾客自行体验也是信任状的一部分。因此界面级配称是一把手或者 CEO 应该亲自参与并推动的工作,不宜外包。
举个例子,大众汽车公司曾经花费巨资打造了高端轿车品牌——辉腾,在产品推向市场时,汽车行业分析师评价“辉腾极为完美,只有两个缺点,一个在前脸,一个在后脸“。因为辉腾轿车使用了大众的“VW”品牌标志,结果就是辉腾经常被人误当成*萨特帕**,使得品牌彰显价值大打折扣,让很多车主感到郁闷。这也导致辉腾销售惨淡,一直亏损,从未盈利,直到最终不得不停止生产。
与大众汽车相反,丰田汽车公司推出高端轿车品牌雷克萨斯时,就采用了独立配称,重要的界面级配称完全不共用,独立的品牌名、独立的品牌标志、车身设计、4S店等都独立于丰田的其它轿车品牌,这些做法帮助雷克萨斯取得了辉煌成功,成为世界三大豪华车品牌之一。
非界面配称要求低一点,可以共享,可以外包。但是在现今资讯非常发达的时代,人肉搜索非常发达的时代,如果客户知道非界面配称是外包的话,可能也会有一些反应。比如,耐克的鞋子是外包生产的,你觉得很正常。但是如果你知道香奈儿的包包外包给东莞一个作坊的话,可能就会觉得不值了。这个是要考虑的。
界面配称值和非界面配成的一个视角,会给我们带来什么启发?比如说一个烧烤店,顾客坐下来会问你们店的WIFI密码是什么,商家经常设成六个6、八个8等,但是有家烧烤店就很聪明,把密码设置成“全球第一品牌烧烤”的首字母,每一次顾客问你们密码是多少,店小二说“全球第一品牌烧烤”首字母,无形中借这个机会做了广告,还挺自然。
第二个分类就是是否专用? 这些运营活动是不是你的品牌独有的,还是所有品类的竞争品牌都这么做的。只有专用配称才能占用独特的定位,否则只能嘴巴上说说而已。专用配称越多,门槛越高。
比如“农夫山泉,有点甜”的广告,就是一个独特销售主张,因为没有别的品牌这么说过。但农夫山泉无法为“有点甜”这个主张建立专用配称,因为不可能人为添加甜味物质,“有点甜”就成了说说而已。在面临纯净水的激烈竞争时,农夫山泉的广告就变成了“大自然的搬运工”,讲述农夫山泉的勘探员在深山老林里寻找优质水源,开发天然优质水源就成了专用配称。
大家不能轻视通用配称,比如食品安全可能是通用配称,但是这相当于一个入场券。如果不安全你就要出局了。
第三个分类就是是否共享。 从企业战略的角度看,对于多品牌战略的配称还有一个重要的分类标准,就是某项配称被一个品牌还是多个品牌使用。如果只被一个品牌使用,就叫做“独立配称”;如果被多个品牌共用,就叫做“共享配称”。
共享配称主要是范围经济,协同效应的主体来源。传统的多元化没有品牌的概念,现在我们有品牌概念而且还要聚焦,你必须得有比较强的协同效应,比如说宝洁的多个品牌在渠道、生产、物料采购上共享。
通用配称常常是参与市场竞争的基本功,但只有专用配称,才能让品牌占据独特定位;另一方面,一个有效定位,通常也能够推导出一系列专用配称。
有人说做了定位就要花钱,做了定位就要做广告,这是极其危险的思维方式。天图做了配称,但是没有花一分钱广告。这个涉及到配称优化的基本原则。有一下4个原则:

第一,优先调整已经存在的配称。 比如说名片,对于我们一个2B的公司来说是不是必须要印的?在定位之前我们往名片上印什么?现在想起来都觉得汗颜,印的是诚信、专业等,都写一些很虚的信息。做了定位之后,名片正面是天图的Slogan,背面是投资案例的一个个LOGO,信息沟通效率大幅提升。们多花一分钱吗?不会。原来印名片是20块钱一盒,现在还是20块钱一盒,但是传递的信息就不一样了。
第二,优先强化专用配称,从天图的角度来说,我们之前不写专业文章或者做媒体投放,我们就是有投资就披露一下。 现在我们开始撰写关于定位和品牌的专业文章,在跟媒体沟通或者参加行业论坛的时候开始有了焦点,就是我们的定位:天图只做消费者。聚焦于一个点,长期传播下去,品牌就慢慢提升了。
第三,优先改善界面配称。 比如你的包装、门店等等。连锁店企业把门面稍微改一下,就能提升进店率,业绩也会大幅改善。还有就是视觉锤。
第四,要慎重对待高投入配称。 第一个就是广告,前段时间我们投资的企业接触了某位大咖,要花几千万请他做咨询。做了咨询后,还要花巨大的钱去做广告。这个太危险了,我赶紧用定位理论体系跟他梳理,发现本来要做的事情都没做好,其实只要稍微改变一下,无论是触达率、转化率都可以倍数级提升。还有重大固定资产投入,也是太危险了。这些都要特别小心。
天图做了定位以后没有花一分钱广告,全是把已有的工作做得更有效率一点,经过8年的沉淀,我们的品牌基本上和消费品、投资专家奠定了双向关联,现在很多我们的同行也在宣称自己专注于消费品投资,但是心智已经被我们天图占领了,你要证明自己是消费品投资专家就很难了。
2.周黑鸭该不该养鸭?
这是真实的配称决策。当时周黑鸭的总经理跟我讨论,我劝阻了他们。
周黑鸭不应该养鸭。背后的思考是什么?要看养鸭对于周黑鸭来说是不是一个专用配称。
第一,要看它定位的差异化来源是什么。 周黑鸭的差异化来源于原材料吗?它的鸭子的原材料跟绝味不同吗?不是,周黑鸭买的鸭子和绝味买的鸭子是一样的。而周黑鸭做出来的味道不一样,差异化来源于工艺和配方。
第二,看它的供应是否安全。 周黑鸭上游规模巨大,有各种各样的养殖厂,供应是安全的。
所以,养鸭不是周黑鸭的专用配称,也不是界面级的专用配称。养鸭看起来赚钱,但是要投入资源、时间、精力、金钱,养鸭的投入产出远远不如完善你的产品,完善连锁门店,完善你的信任状。最终,周黑鸭没有养鸭,而是集中精力开店,并获得了高速发展。从经济学的意义来讲,这是专业分工的优势。
3.品牌战略的实施蓝图
关于配称三种分类,让我们对配称看的很清楚。但是真的要上手,还得有更加轻量化的工具:品牌商业模式。这是我们品牌战略实施的蓝图(如图)。

这个图包含了两个环,左边的是企业战略、品牌定位、产品和供应体系。这里大部分是属于战略层面的考虑。
讲到商业模式的时候,很多人没有清晰划分企业战略和品牌战略,所以容易混在一起。企业战略如果是多品牌,就要为每个品牌画商业模式,品牌商业模式的出发点是品牌定位,有了品牌定位才能定义产品。不过,现实中,有很多人做反了,凭着想象做了产品,结果总是做不好。从定位出发定义产品之后,才能定义供应体系。
右边是触达、转化、锁定、扩增,全部是顾客界面的,最重要的四个类型的活动。接下来展开讲。
企业战略、品牌定位、产品不多说了,大家很熟悉了。供应体系这块,我把价值链模型做了大量简化,把价值链主链变成了采购——生产——交付。为什么是交付而不是销售?因为销售在另外一个环里,围绕着触达——转化——锁定——扩增这几个环节实现销售功能,这是另一个体系。
供应体系看起来很简单,但有时候需要商业模式的创新解读,来解决供应体系的瓶颈。 比如,百果园开始全部都是直营门店,但是开到1000家的时候觉得难以为继,在选址、合规、人员的培训和激励方面都碰到瓶颈。
这个时候它通过商业模式的调整,从直营模式变为加盟模式,相当于把门店卖给了员工,让员工成为加盟商。完成了这个转变后,它的增长瓶颈解除了,员工激励也解决了,门店收益平均增长了30%,现在门店3700多家。店长现在变成店主,一字之差就不一样了,从打工的变成主人,主人翁意识也提高了。
再举一个例子,海底捞能够成为千亿市值的餐饮企业,也得益于商业模式的创新。
海底捞能够成为千亿市值的餐饮企业也有商业模式的创新,餐饮是有无数细节,要持续做好是反人性的,人性很容易懈怠。刚创业的时候有激情把每个细节做好,就像搬进新家的时候弄的井井有条,但是要持之以恒做好是反人性的。
餐饮连锁最重要的是店长。海底捞的“师徒制”,成为A类店长以后才可以带徒弟,而且徒弟可以带徒孙。在激励师父的“带徒弟行为”方面,师傅可以分享徒弟店利润的3.1%,以及徒孙店利润的1.5%,再往下就没有了。因为再往下分享的话,激励资源有浪费了,因为这套制度会激励他们自己传下去。
这一套师徒制建立了以后,他们的拓展部门就不用了,因为店长会为徒弟找门店,而且他们说培养店长的速度已经超过了他们开店的速度。
所以,资本市场给了海底捞这么高的估值,因为大家看到了背后的很多东西,看到了海底捞的经营成果,也看到海底捞商业模式创新带来的威力。
接下来看顾客界面的配称活动:触达——转化——锁定——扩张。
首先,我们要对这些顾客进行分类。这里面要跨越鸿沟,《鸿沟理论》这本书提出对高科技产品不同阶段的顾客进行分类,这个我们可以借鉴。
触达、转化是围绕潜在顾客的环节,这些潜在客户甚至对我们一无所知。
潜在顾客和已有顾客之间有一个巨大鸿沟,这个鸿沟是由于上一个客群不能作为下一个客群的信任状。你说早期已经有人用了,但是他不关心,他关心的是跟我一样的人有没有用。
比如,小米是为发烧而生,早期源点顾客是IT理工男,他们就看技术指标,那肯定不是女性顾客的方式。
江小白也有跨越鸿沟的问题,从受年轻人青睐到如何受主流顾客青睐——让喝茅台、五粮液的人喜欢喝江小白,这是一个巨大的鸿沟。当然,江小白也不一定要跨这个鸿沟,等着这些年轻人增长起来,等着喝茅台、五粮液的人过去,但这个时间非常长。
在升级定位里面也提出了品牌战略五阶段,在《升级定位24讲》里说的是四阶段,因为一直在迭代。原点期、扩张期、进攻期、防御期、撤退期,每个阶段面临的客群不同和特征不同,都有变化,但还是有一些共通点的。下面我们具体分而析之。
▌ 触达
首先看触达,就是要接触到顾客,不然机会就没了,互联网把“触达”神化成“流量思维”、“流量池”等等。
触达分为渠道触达和媒介触达,有各种各样的方式(地推、定位广告等等)。
这里有一个“流量红利”的概念。如何判断一个渠道或者媒介还有没有流量红利?如果是新兴的媒介渠道,要烧很多钱来获取流量,这个时候就有流量红利。如果一个媒介已经很挣钱了,就没有流量红利了,例如央视广告。
央视很挣钱,如果你定位不精准,就投放央视的广告的话,大概率是要赔钱,可能就是奥迪开进去,共享单车开出来了。小红书流量很大了,有2亿人使用了,但是还在赔钱,大家还可以在里面淘流量。
视觉锤也是触达的一个重要因素。现在视觉竞争非常重要,我在高铁站看到麦当劳的广告牌,视觉冲击非常大,正面汉堡包的图片占了一半,非常醒目,远远就可以识别出来它干什么的,触达效率非常高。
再看麦当劳下面的一个品牌,图片拍的这么大,你还辨认不出来它干嘛的。告诉大家,这个叫“苏格拉底的茶馆”。苏格拉底不是西方哲学家吗?怎么要开茶馆?这个名字就很有问题,关键是整个装逼很酷,很有设计感,但是在视觉竞争中一败涂地。
在高铁站,租金可是寸土寸金,你花的租金本来就是买流量的,但是顾客看不到你,导致触而不达,流量白白浪费了。
定位广告也是触达的一种方式。
▌ 转化
触达以后就是转化。顾客注意到你以后,会不会变成你的用户,例如下单或者注册等等,最核心的是定位和信任状的呈现。
信任状的呈现有多种方式,比如我们前面说的三种类型的信任状。
比如百果园,一看就是一个有品牌的门店,麦当劳一看就是有品牌的门店。这部分是属于转化,提供信任状,让人感觉这个品牌值得信赖。
转化还有一个方法,就是降低顾客的进入门槛。最好的方式是小包装而非低价,千万不要用低价吸引顾客,因为吸引到的都是羊毛*党**。
举一个例子,有一个生产山茶油的厂商,这是一种比较高档的植物油。一开始产品上市的时候,学金龙鱼做5升装。但是山茶油价格很贵,要花好几百块钱,即使顾客想尝试一下,但是万一不好的话,试错成本太高。后来他们改了策略,改成0.5升装,销量一下大幅增长。
小包装是一个广义的概念,除了产品,服务也可以这样做,例如有一个作业批改的服务商,刚开始的收费模式也是包月、包年的,转化率很低,后来为了降低用户的试错成本,推出7次的试用服务。
这里面特别有启发意义的是高维学堂的学友企业——志公教育。
广西的公考培训竞争很激烈,几个全国品牌杀过去,跟它竞争。它就是通过降低了进入门槛,销量是数量级的倍增。它是怎么做的呢?通过改变交易的手段,我们把它叫做“合约”思维。
之前报名志公的学员都是考不上退款,改变了交易手段后,变成考上了再付全款,甚至再进一步,考上半年再付全款,于是转化率一下剧增。因为参加公考的大多数是大学毕业生,几乎没收入,考上要付全款还要跟家里商量,这就变成了一个集体决策。而考上半年后付全款,学生一个人就可以决策,所以转化率非常高,尤其去给大学毕业生做会销的时候,转化率非常高,数量级的提升。
这就是通过交易结构的改善去提升转化率的。
▌ 锁定
接下来是锁定。一旦用户转化了,就要长期锁定他,让他持续购买。
这里面最重要的就是产品锁定。我们前面说信任状的时候,提到“顾客自行验证”也是关键的信任状。就是不用你说话,顾客能直接感知的。
顾客自行验证,最重要的就是顾客的消费体验,有现场体验也有历史体验,顾客一旦体验过了你的产品以后,好或是不好,他的体验构成了最大的信任状。即使你说的天花乱坠,但是我一体验不是那么回事,这就很糟糕,顾客基本就流失了,甚至产生负面口碑。
咋触达阶段,我们说过,认知大过事实。但是,在转化阶段,认知逼近事实,事实要与认知相符。这里的话,我们不要算计顾客,生意才能长久。要有正确的价值观。
产品锁定是第一个要考虑的,定位不是不重视产品,而是非常重视产品,因为它是锁定中最重要的环节。
锁定的另外一种方式,除了产品之外还有一种就是交易结构:关系锁定。这里面经常用的就是会员制,会员特权不断升级,会员就基本锁定了。
这里面做得最好的就是航空公司的积分卡。一般你的积分变成了金卡,白金卡的时候,你就可以享受很多特权服务,例如贵宾厅、快速通道之类的。这是非常重要的方法。
产品锁定里面有一类产品,顾客需要自己做投入学习成本,这种产品锁定很明显,比如说Windows,因为之前付出了大量的学习成本,即使你现在对它很不满,但是一旦想到要重新学习苹果的系统,还是觉得望而生畏,于是继续用Windows。
▌ 扩增
第四个环节就是扩增。扩增就是老顾客给我们带来新顾客,就是一种“传染机制”或者“裂变机制”。
第一种“传染”叫做“产品传染”,就是顾客不需要做太多的主动配合,产品本就就自带销售功能。这里面经典案例是Hotmail,刚开始的时候没有钱做推广,用户增长缓慢,后来他们对产品做了小调整,让Hotmail服务器发出去的每一封邮件带一个链接,用户点击可以获取Hotmail的免费邮箱服务,获得了大量的增长,一年用户就达到了1000多万,后来以4亿美金别微软收购了。这么一个关键的动作带来了产品“病毒式”的传染。
微信读书在扩增方面有很多创造性的举动,比如说买一赠一、赠一得一、组队抽取无限卡,还有阅读排行榜等等,引入很多社交的玩法。微信朋友圈在我朋友圈的传染速度非常快,基本我朋友圈的一半朋友都关注了微信读书,说明它的传染性很厉害。
另外就是顾客主动的行为参与,例如“口碑传染”。用户用了你的产品觉得很满意就会愿意转介绍,这时候要注意激励手段的问题,有时候用金钱激励反而是非常不好的方式,一旦用金钱激励,本来想转介绍的都不愿意转了,怕被误会你在拿佣金。
这里面要注意社交货币的问题,微信的买一赠一就很有面子,自己花了钱还能送给朋友,而且这还有彰显价值。这里面又要提志公教育,他的学员推荐新学员是一项特权,只有王牌班的学员才能推荐学员,而且有限制,只有三张邀请券。这样一来,王牌班的学员觉得很有面子,发邀请券的时候大家知道他是王牌班的,就更乐意分享了。
4.合约思维 VS 技术思维
在商业模式里面有一个重要的思维方式叫做“合约思维”。
“合约思维”和“技术思维”是两个世界。当我们改变物理世界的时候,技术思维可能比较有效;改变人的行为的时候,往往合约思维比技术思维更加有效。
在座有滴滴的同学,我们还是不避嫌把滴滴的案例拿出来说一下,去年滴滴遇到很大的麻烦——顺风车事件。其实,舆论上大家并不痛恨出了这个事情,因为传统出租车也会出事情,而且更高。但为什么滴滴这么被动呢?因为它的危机处理方式有问题。
大家痛恨滴滴报警机制设计很脑残。比如:人家家长要调取孩子的信息,客服说这是客户隐私数据,你要调取必须先报案。好,去报案,又必须提供车牌……这是一个死循环。
怎么办?用大数据判断调取者的动机吗?用技术思维可以想到用大数据、人脸识别,大数据征信、跟公安局联网等等,这是技术思维,非常难,成本极高。
但是用合约思维其实有很简单很管用的机制。怎么做?例如,用户调隐私信息交1000元保证金,甚至还可以多设置一点点,由被调取人决定最终是否没收还是退还。如果是不良商家想获取信息的话,这样的获客成本太高了,而且就算交了1000元保证金你只能在5分钟后才看到信息。
这5分钟用来干嘛?马上通知被调取人,如果对方拒绝了,那么保证金就被没收。这样既能防止用户信息被滥用,还能解决前面提到的死循环。
通过合约思维,不至于形成死循环。 这个机制能行得通吗?其实已经有人在试了,就是支付宝。
卖家和买家互相不信任,卖家怕发了货买家不付钱,买家怕给了钱对方不发货或货不对版。怎么办?把钱放到支付宝监管起来,买家确认收货后再转到卖家那里,这样的合约设计让没有信任的情况下产生信任,让交易发生。
再讲一个例子,现在垃圾邮件泛滥成灾,每天打开邮箱要从100封垃圾邮件里找出工作邮件,是不是很痛苦?各个邮件服务平台都说吹嘘自己有人工智能反垃圾软件技术、智能语义识别等等,这种技术思维其实都不管用,道高一尺、魔高一丈。
后来有人想到,发邮件付费是不是就能阻挡垃圾邮件?完全可以。
我给同事发邮件,我要付一块钱“邮票”费,但是对方回给我的时候,又可以重用这张邮票,他回过来就把邮票还给我了,这样正常人收发成本基本是平衡的,相当于免费,但是发垃圾邮件者则是只发不收,面临高昂的成本。
这就从非技术思维角度、从合约思维角度提供了一个安全、干净的邮件世界。
现在不仅是垃圾邮件,垃圾短信、垃圾电话都可以借鉴上述合约思维。所以说,改变人的行为,用合约思维比技术思维更有效。
作者 | 冯卫东,天图投资创始合伙人、《升级定位》作者, 投资周黑鸭、百果园、小红书、奈雪的茶、茶颜悦色、三顿半咖啡、江小白、鲍师傅、钟薛高等知名品牌。