
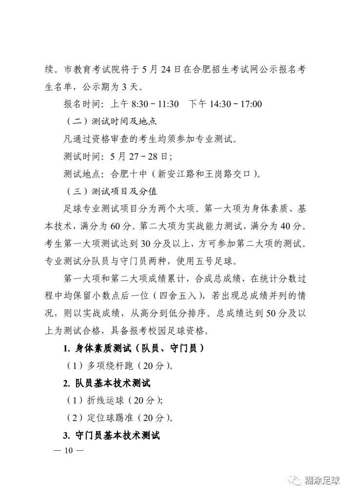
今年合肥市中考校园足球专业测试实施办法比“2002年的第一场雪”来得更晚些,可谓千呼万唤始出来。通知5月16日印发,考试5月27/28日进行。从通知内容来看,有几个特点:
1、时间跨度短,因为测试内容做了较大改变,突击训练提高成绩很难实现
2、身体素质和基本技术测试由之前的四项变为三项,删掉了颠球一项。即多项绕杆跑(20分)、折线运球(20分)、定位球踢准(20分)
3、评分标准大幅度提高。多项绕杆跑满分标准,男子由之前的15.4秒提高到14秒,女子由16.4秒调高到15.4秒;折线运球满分标准,男子由10.4秒提高到8.8秒,女子由11.1秒调高到9.8秒。
4、测试时间由之前的一天增加到两天。这也是吸取以往的经验教训后做出的改进。因为以前标注低、难度小,上午通过测试的人数多。下午的实战往往给不足20分钟,尤其是到抽到最后阶段出场的球员,实战时间很难达到规定的时间标准,很多球员还没进入状态就结束了,这就导致打分出现偏差,让很多家长不满意,也让很多球员灰心,甚至影响6月份的文化课考试发挥。











从本次测试内容的变更、推出测试时间的节点,无不体现出合肥市教育部门力求让测试更公平的良苦用心。从测试标准提高、难度加大到测试时间增加,其实是环环相扣的,目的还是要让经常参加训练和比赛的球员有机会展示自己。
当然最好的方式就是不要考试,因为足球测试的基本技能和技术一旦固定下来,是可以通过一定时间的强化训练得分的;而实战方面,不仅有不同考官喜欢不同风格球员的主观印象分,还有客观上球员状态不好的情况存在。用20分钟来考察一个球员的能力,确实有失偏颇。
从长远来看,如何确保在公平的基础上又能确保推广足球,最好的方式还是运用大数据处理。即建立长期参训球员的数据库。采集从幼儿园阶段就开始参加足球训练的学生数据,包括:参训时间、比赛场次、出场时间、参训单位、球员特点、教练员评价等等,只有积分达到一定的标准才可以获得中考足球特长生考试直通车的名额。数字化时代,享有“科教之城”盛名的合肥市,其教育部门已经在前两年就开始着手布局相关数据库,希望很快就可以让合肥告别“应试足球”的不公平和不科学,不用考试,一切用数据说话!
强烈建议合肥市教育局深化足球“特长生”政策:1、 把足球特长生集中到一至两所,教学质量和口碑好,长期比赛成绩较好的高中,握紧“拳头”争取进入全国八强,为孩子们考上好大学打下必要的报名基础。2、 每年给予一至两所,长期教学质量和口碑好,比赛成绩优秀的高中,不超过3人的特殊入学名额(可参考队员水平,省级冠亚军、全国前八的绝对主力、场均出场时间85%以上),让学校可以根据位置需要,为冲击全省及全国好成绩补齐短板。
我们让孩子走上操场,不能忘记初衷是为了增强体质、健全心理,而不是为了给他们增加负担,更何况毕业前的一次考试,其实根本无法达到考察的目的,只是会给各方带来无尽的压力和不必的焦虑。但是当前的中国足球缺乏文化根基,家长们更多关注足球带给孩子的不仅仅是身体素质的提高,而是足球能给孩子的升学带来多大的帮助。这种功利性思维是整个社会的习惯性思维,因此要推动足球在中国的普及和提高,当前只能通过上层制定激励性的政策进行自上而下的推动,等到全*意民**识到踢球是个人的事情,我踢我的球,关考试什么事时,才是我们真正找到足球的精髓时,也是中国足球真正强大起来时!
