大多数中间总线转换器(IBC)使用一个体积庞大的电源变压器来提供从输入至输出的隔离。另外,它们一般还需要一个用于输出滤波的电感。此类转换器常用于数据通信、电信和医疗分布式电源架构。这些IBC可由众多供应商提供,而且通常可放置于业界标准的1/16、1/8 和1/4砖占板面积之内。
典型的IBC具有一个48V或54V的标称输入电压,并产生一个介于5V至12V之间的较低中间电压,以及从几百W至几kW的输出功率级。中间总线电压用作负载点稳压器的输入,将负责给FPGA、微处理器、ASIC、I/O和其他低电压下游器件供电。
然而,在被称为 “48V Direct” 的许多新型应用中,IBC无需隔离,这是因为上游48V或54V输入已经与危险的AC电源进行了隔离。在很多应用中,热插拔前端设备需要使用一个非隔离式IBC。因此,在许多新型应用中设计了内置的非隔离式IBC,从而显著地缩减了解决方案尺寸和成本,同时还提高了工作效率并提供了设计灵活性。图1所示为一种典型的分布式电源架构。

图 1:典型的分布式电源架构
既然在有些分布式电源架构中允许非隔离式转换,因此对于该应用可以考虑使用单级降压型转换器。它将需要在一个36V至72V的输入电压范围内工作,并产生一个5V至12V输出电压。亚德诺半导体(Analog Devices Inc.;ADI)提供的LTC3891可用于这种方法,该器件在相对低的150kHz开关频率下工作时能提供约97%的效率。当LTC3891工作在较高频率时,由于随着相对高的48V输入电压而出现MOSFET开关损耗,而使效率会有所下降。
一种新方法
一种创新型方法可将开关电容转换器与同步降压互相组合。开关电容器电路将输入电压减小一半之后将其馈入同步降压转换器。这种将输入电压减半并随后降压至期望输出电压的方法可实现较高的效率,或者通过使器件以高得多的开关频率工作,可大幅缩减解决方案尺寸。其他好处包括较低的开关损耗和减低的MOSFET电压冲击,这得益于开关电容器前端转换器固有的软开关特性,使其可实现较低的EMI。图2显示出这种组合是如何构成混合式降压型同步控制器的。

图 2:开关电容+同步降压=混合式转换器
新型高效率转换器
这种混合式转换器结合了开关电容电路与同步降压转换器,可使DC/DC转换器解决方案尺寸相比其他传统降压型转换器替代方案锐减50%之多。这种改善是通过将开关频率提高3倍实现的,因而并未牺牲效率。或者,当工作于相同的频率时,该混合式解决方案能提供高达3%的效率升幅。其他优势包括低EMI辐射(因采用软开关前端所致),非常适合功率分配、数据通信和电信以及新兴48V汽车系统中的新一代非隔离式中间总线应用。
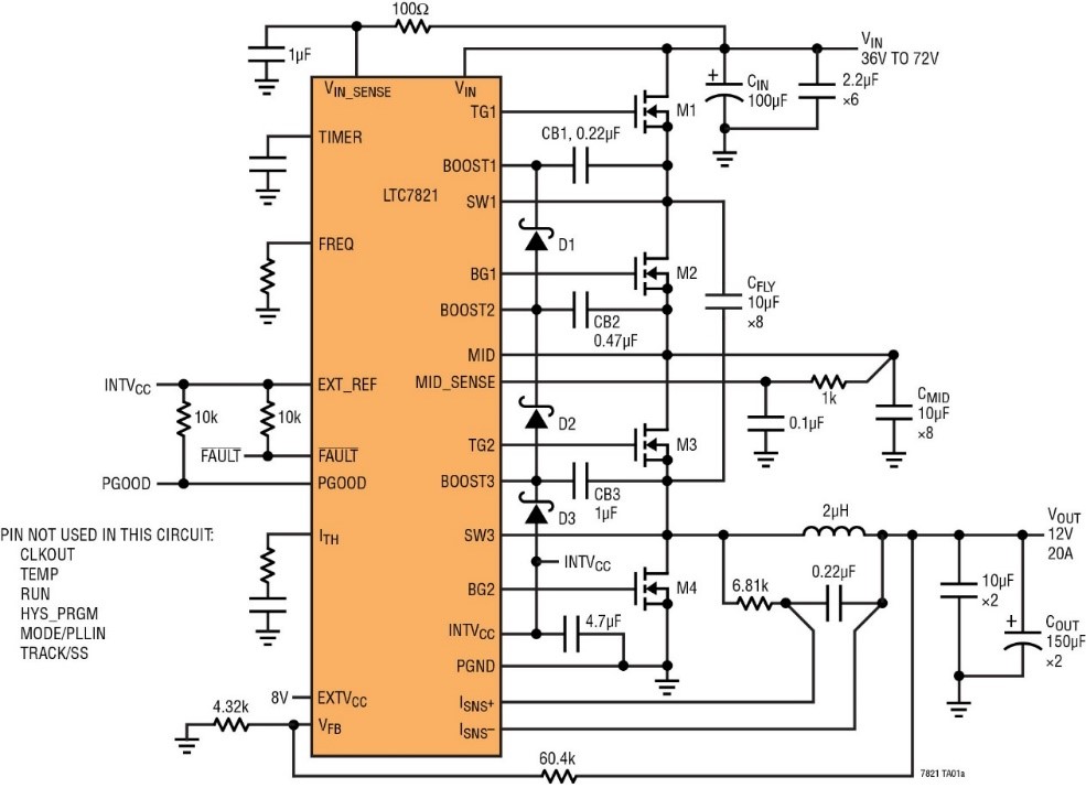
例如在10V至72V(80V绝对最大值)的输入电压范围内工作的LTC7821,其外部MOSFET能以固定的频率(可设置范围为200kHz至1.5MHz)执行开关操作。在典型的48V至12V/20A转换应用中,当LTC7821的开关频率为500kHz时可获得97%的效率。而传统的同步降压型转换器只有以工作频率的1/3执行开关操作才能达到相同的效率,因而不得不使用大得多的磁性元件和输出滤波器组件。LTC7821强大的1Ω N沟道MOSFET栅极驱动器最大限度提高了效率,并能够驱动多个并联的MOSFET以满足较高功率应用的要求。由于该器件采用了电流模式控制架构,因此多个LTC7821能以一种并联的多相配置工作,从而利用其卓越的均流能力和低输出电压纹波实现功率高得多的应用,而不至于产生热点。
LTC7821可执行许多保护功能,以在广泛的应用中实现强大的性能。基于LTC7821的设计还通过在启动时对电容器进行预平衡,消除了通常由开关电容器电路引起的浪涌电流。另外,LTC7821还通过监视系统电压、电流和温度以发现故障,并使用一个检测电阻以提供过流保护。当出现某种故障情况时,该器件停止开关操作并将/FAULT引脚拉至低电平。一个内置定时器可针对适当的重启/重试时间进行设定。其EXTVCC引脚使得LTC7821可依靠转换器的较低电压输出或其他高达40V的可用电源供电,从而降低了功耗并改善了效率。其他特点包括±1%的输出电压准确度(在整个温度范围内)、一个用于多相操作的时钟输出、一个电源良好输出信号、短路保护、单调性的输出电压启动、可选的外部基准、欠压闭锁和内部电荷平衡电路。图3是采用LTC7821将36V至72V输入转换为12V/20A输出时的电路原理图。

图3:LTC7821应用电路原理图,36VIN~72VIN至12V/20A输出
图4中的效率曲线比较了对于将48VIN转换为12VOUT/20A输出的应用,三种不同类型转换器的效率水平,具体如下:
-
运行频率为125kHz的单级降压,采用6V栅极驱动电压(蓝色曲线)
-
运行频率为200kHz的单级降压,采用9V栅极驱动电压(红色曲线)
-
运行频率为500kHz的LTC7821混合式降压,采用6V栅极驱动电压(绿色曲线)

图4:效率比较和变压器尺寸缩减
基于LTC7821的电路在运行频率比其他转换器的工作频率高3倍之多的情况下,提供了与其他同类解决方案相同的效率。这种较高的工作频率导致电感尺寸减小了56%,而总体解决方案尺寸则锐减50%之多。
电容预平衡
当施加输入电压或启用转换器时,开关电容转换器通常具有非常大的浪涌电流,因而有可能导致电源损坏。LTC7821运用了一种专有方案,以在启用转换器PWM信号之前对所有的开关电容实施预平衡。于是,最大限度减小了上电期间的浪涌电流。此外,LTC7821还具有一个可编程的故障保护窗口,以进一步确保电源转换器的可靠操作。这些特性使输出电压实现了平稳的软启动,就像任何其他传统电流模式降压型转换器一样。
主控制环路
一旦电容平衡阶段完成,正常操作随即开始。MOSFET M1和M3在时钟设定RS锁存器时接通,并在主电流比较器ICMP使RS锁存器复位时关断。MOSFET M2和M4随后接通。ICMP使RS锁存器复位时的峰值电感器电流受控于ITH引脚上的电压,该电压是误差放大器EA的输出。VFB引脚接收电压反馈信号,由EA将该信号与内部基准电压进行比较。当负载电流增大时,会引起VFB相对于0.8V基准的轻微下降,这接着又导致ITH电压增加,直到平均电感器电流与新的负载电流相匹配为止。
在 MOSFET M1和M3关断之后,MOSFET M2和M4接通,直到下一个周期的起点为止。在M1/M3和M2/M4的开关切换期间,电容CFLY交替地与CMID串联连接或并联连接。MID 上的电压将大约位于VIN/2。因此,这款转换器的工作就像传统的电流模式转换器一样,并具有快速和准确的逐周期电流限制功能以及针对均流的选项。
结论
将用于使输入电压减半的开关电容电路与一个跟随其后的同步降压转换器相结合(混合式转换器),可使DC/DC转换器解决方案尺寸相比其他传统降压型转换器替代方案锐减50%之多。这种改善是通过将开关频率提高3倍实现的,并未牺牲效率。或者,该转换器也能在与现有解决方案占板面积相似的情况下实现3%的工作效率提升。这种新型混合式转换器架构还提供了其他优势,包括用于降低EMI和MOSFET冲击的软开关切换。当需要高功率时,可利用其主动的准确均流能力,轻松将多个转换器并联起来。
本文来自《电子工程专辑》2018年3月刊,版权所有,谢绝转载