
球队名称:利物浦足球俱乐部
所属国家:英格兰
所属联赛:英格兰足球超级联赛
成立时间:1892年
球队简介
利物浦足球俱乐部(Liverpool F.C.,简称“利物浦”)是一家位于英格兰西北部默西赛德郡港口城市利物浦的足球俱乐部,成立于1892年,是英格兰足球超级联赛的球队之一。
利物浦是英格兰足球历史上最成功的俱乐部之一,也是欧洲乃至世界最成功的足球俱乐部之一。 利物浦一共夺取过19次英格兰顶级联赛冠军、8次英格兰足总杯冠军、9次英格兰联赛杯冠军、15次英格兰社区盾杯冠军、6次欧洲冠军联赛(含欧洲冠军俱乐部杯)冠军、3次欧洲足联欧洲联赛(含欧洲联盟杯)冠军、4次欧洲超级杯冠军以及1次国际足联俱乐部世界杯冠军。

球队荣誉





两次*案惨**

1985年,利物浦再次闯入欧洲冠军杯决赛。比赛在 海瑟尔体育场 举行, 对手是尤文图斯 。在比赛开始前发生了 “海瑟尔*案惨**” :利物浦球迷破坏了用于阻隔双方球迷的围栏并挑衅尤文图斯的球迷。冲突产生的重量最后导致墙壁倒塌,致使39名球迷死亡,其中大多数是意大利人。在比赛中,尤文球员博涅克在禁区外两米远被犯规,裁判吹罚点球,普拉蒂尼主罚命中。凭借这个误判的点球,利物浦0比1输给了尤文图斯。结果英格兰的球队被禁止参加欧洲比赛5年,利物浦被禁赛10年,后更改为6年,14名利物浦球迷被指控误杀 。
*案惨**发生之后,费根辞去了主教练的职务,肯尼·达格利什成为了球员兼主教练。在他的执教下,球队拿到了三个联赛冠军和两个足总杯冠军,并在1985/86赛季拿到了联赛冠军和足总杯冠军的“双冠王”。

但是利物浦的成功却因为另一场灾难—— 希尔斯堡*案惨** 蒙上了阴影:1989年4月15日在一场足总杯半决赛对阵诺丁汉森林的比赛中,近百名利物浦球迷被压死。当天就有94名球迷当场死亡,四天后第95名球迷因伤势过重死于医院,第96名球迷则在4年后一直没有苏醒而死去。在希尔斯堡*案惨**发生后,政府开始全面审查球场安全。 “泰勒报告”建议当局严令各顶级联赛球队必须使用全座席看台。报告称灾难发生的主要原因是因为警察未能控制太过挤迫的场面。1989年的利物浦似乎整个赛季都陷入了“怪圈”,他们在最后一轮主场对阵阿森纳的比赛的最后时刻被对手逆转——最终以净胜球的劣势丢掉了联赛冠军的头衔。 达格利什将失利归咎于希尔斯堡*案惨**,随后由于无法面对此事带来的负面影响于1991年宣布辞职。
接替达格利什的是前利物浦球员格雷姆·索内斯。除了在1992年率队获得足总杯冠军,索内斯没有获得更多的成绩,并很快被前“靴室”成员罗伊·埃文斯所取代。
克洛普时代
(2015年至今)
2015/16赛季,中途接手球队的克洛普率队先后将曼城、切尔西等豪强斩于马下。不仅如此,在面对黑马莱斯特城时,利物浦也1-0绝杀对手。在杯赛赛场,利物浦一路杀入联赛杯决赛,最终在点球大战惜败于曼城。欧洲联赛中,克洛普率领利物浦先后淘汰多特蒙德与比利亚雷亚尔,杀入决赛,但在决赛中被塞维利亚逆转。
2016/17赛季上半程,球队一度紧追榜首切尔西,大有争夺英超冠军之势。但是在遭遇冬季的魔鬼赛程和伤病的打击之后,球队陷入低谷,联赛连续5轮不胜,掉到了争四的队伍中。此后球队及时找回了状态,在接下来的比赛中依然压制住了身后的阿森纳和曼联,最终球队以22胜10平6负积76分的战绩排名英超第四。
2017/18赛季欧冠开赛以来,在主教练克洛普强势追求速度、高压迫的执教理念影响下,利物浦展示了强大的进攻火力。球队从附加赛开始欧冠征程。两回合对阵霍芬海姆,利物浦共打入6球实现双杀。小组赛的前2场比赛,红军主客场先后与塞维利亚和莫斯科斯巴达克战平。从第3场比赛开始,利物浦开启地毯式轰炸模式:客场7比0大胜马里博尔、主场3比0再胜马里博尔、客场3比3战平塞维利亚、主场7比0横扫莫斯科斯巴达克。最终,利物浦在小组赛中3胜3平并取得23粒进球,拿到E组的第一名,时隔九年重返欧冠淘汰赛,并创造了英超球队有史以来在欧冠小组赛中的进球纪录。冬窗,利物浦以打破世界后卫转会费纪录的7500万英镑签入了荷兰中卫菲尔吉尔·范戴克,同时队内核心库蒂尼奥以足坛历史第三的1.6亿欧元的转会费加盟巴塞罗那。
欧冠1/8决赛,利物浦面对波尔图,利物浦打入5球,1/4决赛遭遇曼城,利物浦同样打入5球,而在半决赛对阵罗马,利物浦打入了7球,三轮淘汰赛打入了17球。至此,在14场欧冠比赛里,利物浦轰下了46球,刷新了欧冠单赛季历史上的进球纪录。2018年5月,利物浦打入2018年欧洲冠军联赛决赛,对阵西班牙的皇家马德里。比赛中,对方球员塞尔希奥·拉莫斯将利物浦头号前锋穆罕默德·萨拉赫弄伤退场,并肘击打伤门将洛里斯·卡里乌斯。后者在比赛中的两次失误直接造成两粒丢球。 替补上场的加雷思·贝尔梅开二度,利物浦以1比3告负,遗憾地错失了登顶机会 。赛季末,利物浦分别从摩纳哥和罗马签下后腰法比尼奥和门将阿利松以加强球队防线实力。
2018/19赛季,利物浦在英超联赛全程保持强势,全赛季利物浦仅输掉1场英超比赛,为英超中输球场次最少;仅丢掉22球,丢球数全英超最少。38轮英超取得30胜7平1负,取得利物浦队史第一、全英超历史第三高达97分的成绩,最终以1分之差惜败于全英超历史单赛季积分第二高(98分)的曼城,屈居亚军。欧冠赛场上,利物浦在小组赛以进球多的优势力克那不勒斯出线。淘汰赛中利物浦以3-1的比分淘汰拜仁,6-1淘汰波尔图,4-3逆转巴萨, 最终在2019年欧洲冠军联赛决赛中2比0战胜托特纳姆热刺,时隔14年后再度夺得欧冠冠军 ,以六次夺冠在欧冠夺冠排行榜上超越拜仁和巴萨独占第3位。
队徽

利物浦队徽演变
利物浦标志上最醒目的是盾牌上的利弗鸟,盾牌上部是著名的香克利大门,其上标有利物浦的经典圣歌“You'll Never Walk Alone”。队徽两侧的火焰图案是为了纪念希尔斯堡*案惨**而设,俱乐部希望烈火永远燃烧,球队与*案惨**中的遇难者同在。底部的1892表示球队的建队时间。同时利物浦是英国第一支在球衣上印有赞助标志的职业俱乐部。
球队文化
队歌
利物浦球队的队歌是《You'll Never Walk Alone》。这首歌曲源于由理查德·罗杰斯作曲、奥斯卡·哈姆斯特恩作词的一出百老汇音乐剧《旋转木马》,后来被利物浦音乐家“格里和带头人”乐队收录在他们的专辑中。
自从20世纪60年代这首歌就被利物浦球迷在安菲尔德球场齐声高唱。1982年8月2日为了纪念比尔·香克利,队歌的歌名被“搬到”了香克利大门上。之后这座写有“You'll Never Walk Alone”的香克利大门还成为了利物浦队徽的一部分。
《You'll Never Walk Alone》
https://haokan.baidu.com/v?vid=16606403099580593986&pd=pcshare
队服

最初的主场球衣(1892-1894)
利物浦球队的传统比赛服是红色和白色,但是在球队成立初期,当球队从埃弗顿足球球队接手安菲尔德球场时,他们继承了埃弗顿的蓝色和白色。当时,他们的主场球衣几乎与埃弗顿队的球衣颜色相同。到1894年,利物浦球队开始使用红色上衣、白色短裤作为主场比赛服。
直到20世纪60年代中期利物浦球队才开始改穿全身红色的主场球衣。利物浦的客场球衣则是传统的白色上衣和黑色短裤,也有时是黄色的。然而,在1987年,球队引入了灰色的队服,这套队服一直沿用到球队百年的1991-92赛季,然后被一套绿色的上衣、白色的短裤所取代。在20世纪90年代,经过了一系列的不同颜色的客场球衣的变换,其中包括金色、海军蓝色,明黄色,黑色和灰色,以及淡褐色,球队客场队服又在黄色和白色之间交替变换,直到2008-09赛季,他们又重新穿上了灰色的队服。
从2006年开始,阿迪达斯(Adidas)取代了锐步(Reebok)成为红军的球衣提供商,为此这家体育品牌每年支付利物浦1000万英镑的赞助费用。阿迪达斯曾在1985-1996年间为利物浦队设计球衣。该球队的球衣设计工作还曾交给另外两家公司完成,分别是茵宝(Umbro)(1985年之前)和锐步(1996-2006年)。
利物浦是第一支在队服上印有赞助商标志的英格兰职业足球乐部 ,他们在1979年与日立(Hitachi)达成协议,日立标志在他们的队服上出现。之后他们的赞助商还有:皇冠漆业集团(Crown Paints)、卡迪电器(Candy)、嘉士伯(Carlsberg) 以及标准渣打银行(Standard Chartered Bank)。其中与嘉士伯在1992年签订的合同是英格兰顶级足球联赛中最长的一份合同。与嘉士伯的合约到2010-11赛季结束终止,取代嘉士伯的是赞助商标准渣打银行。
2011-12赛季,美国运动用品制造商勇士体育(Warrior Sports)取代阿迪达斯成为红军的新球衣赞助者,这家美国品牌每个赛季将支付红军2500万英镑的赞助费用,这是阿迪达斯赞助金额的两倍还多。这也使得利物浦超越了曼联签订的每年2350万英镑的合同,成 为英超球队中,球衣赞助收入最高的球队 。得到这份球衣赞助合同后,再加上此前同渣打银行签订的每年2000万英镑的球衣胸前广告合同,利物浦每个赛季将会在球衣方面获得4500万英镑的收入。
2015-16赛季,美国体育用品生产商新百伦(New Balance)以创纪录的价格取代勇士体育,成为红军球衣赞助商。《每日邮报》称新百伦每年支付至少2500万英镑赞助费给利物浦。
2020年1月7日,利物浦官方宣布与耐克(Nike)达成合作,从2020年6月1日起耐克将成为球队球衣赞助商,利物浦与耐克的基础合同为每年3000万镑,可以从每一件官方商品中得到20%的提成,这个因素是双方合同中的关键卖点。 双方合同中有奖金条款,如果利物浦欧冠卫冕,将获得400万镑收益;如果夺得英超冠军,将有200万镑收益。
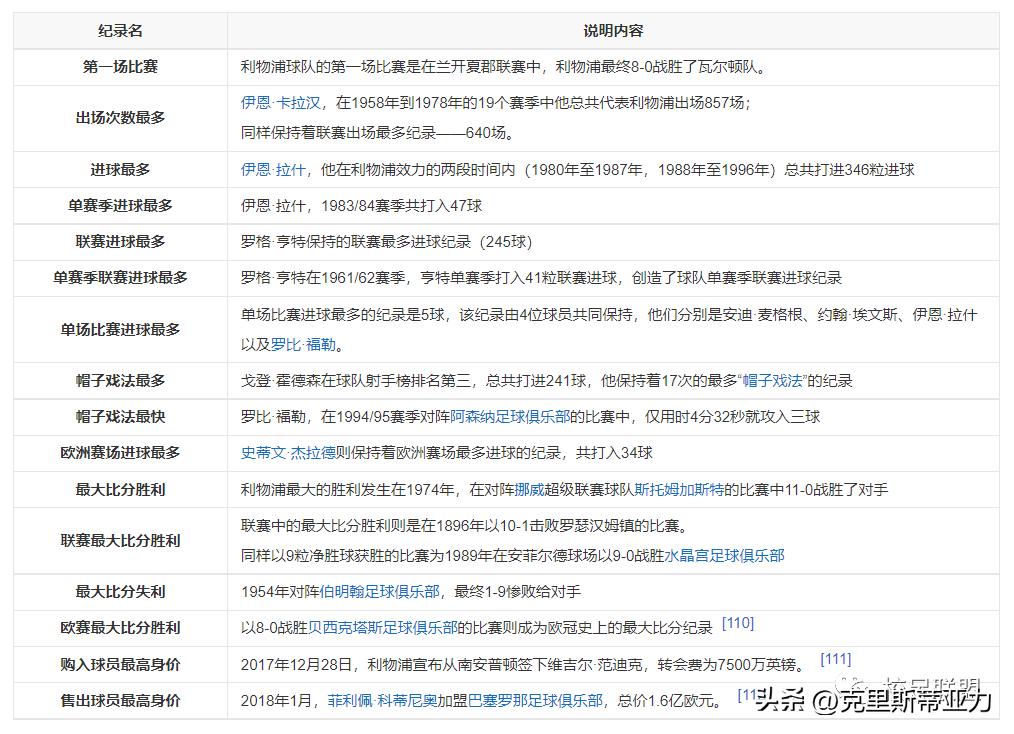
纪录


利物浦队史著名球员