这两天,有人可能要问了,权健是什么?

百度百科的词条上显示,权健是一家主经营保健品的公司,主要产品有鞋垫和负离子卫生巾。
小财也不是很理解,这鞋垫怎么就成了保健品... 而且据说权健的卫生巾还可以治疗妇科病...

就在12月25日,丁香医生发布了一篇题为《百亿保健帝国权健,和它阴影下的中国家庭》(点击查看原文)的文章,提到三年前内蒙古自治区患癌女童周洋的家人让女儿放弃化疗,转而服用权健公司的抗癌产品,最终小女孩病情恶化身亡。
此文迅速刷爆了朋友圈及微博,关注度极高。
权健的老总束昱辉可能做梦也没想到,在2018年还剩6天就要过去的时候,一篇文章将他推上了风口浪尖。12月26日凌晨,权健也发布了声明,称丁香医生发布文章不实,并要求丁香医生撤稿并道歉。

而丁香医生方面迅速回应:“我们不会删稿,对每一个字负责,欢迎来告。” 该文作者表示,“所写的都有证据、录音或书面材料,甚至做了公证。”

丁香医生方面认为,权健公司的整篇声明都在说如何如何“合法”,至于公众关心的“是否有效”闭口不谈。
据北京青年报,武清区市场监管局已注意到,正在核实文章中反映的情况。

26日晚间,丁香医生方面称已经收到了权健方的律师函。


(权健方律师函)
企查查资料显示,权健集团(以下简称权健)坐落于天津市武清区,始创于2004年,是一家立足于健康产业的集团型民族企业,横跨医疗行业、中草药行业、保健品行业、中医药化妆品行业、金融行业、机械行业、体育行业等诸多领域。
信息显示,自2015年1月至今,权健共涉及22起法律诉讼,其中有4起涉及公民身体权、健康权。
企查查信息显示,束昱辉担任了27家公司法人,对外投资21家公司,在外25个任职,52个控股企业。但企查查信息显示,束昱辉有57个关联风险。
01
26日上午,风波未尽
权健千人直销大会载歌载舞

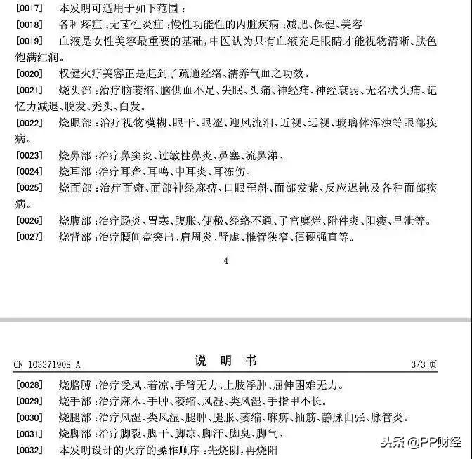
天津权健总经理束昱辉,图:图虫
令人感到疑惑的是,在这风口浪尖的时候,权健公司总公司总部居然还举办了直销体系的千人加盟商大会,现场还载歌载舞,好不热闹。
每日经济新闻记者也奔赴天津武清探访。据实地考查,活动于中午12时开始,此前,权健公司总部礼堂外已有大量参会人员拥挤,场面一度混乱。

图片:每日经济新闻
所有参会人员被要求换上统一配发的紫色文化衫,没有文化衫的将被清除出场地。与此同时,权健公司工作人员开始查验每一个人的入场券。


图片:每日经济新闻
12点57,现场开始*放播**权健宣传片。

图片:每日经济新闻
宣传片中,束昱辉乘坐直升飞机

图片:每日经济新闻
2000人的会场爆满,大量参会人员在后排添加塑料椅子就坐。
13点12分,大会新环节——文艺表演“拍手舞”开始。现场口号“功在华夏,誉满全球”。

图片:每日经济新闻
宣传片介绍,目前权健集团业务已经遍布中国、俄罗斯、韩国、哈萨克斯坦和乌干达等国家。“曾经我们认为火疗就是权健,曾经我们认为治病就是权健。”主持人说到,“为什么我们用了几年的保健品都没效果,为什么一把火就这么神奇呢”?
主持人介绍,权健的秘方产品治好了台上这位来自山东青岛“子琨老师”家人的疑难杂症,此人现在为权健集团“尚德体系”高级别人员。台上“子琨老师”大谈梦想,称不要错过任何机会,不要光说不干实事。

图片:每日经济新闻
现场*放播**新的宣传片,以多个市值下滑的企业为案例,介绍新的经济模式正在迅速淘汰落后者。

图片:每日经济新闻
现场PPT显示,权健集团董事长束昱辉为清华大学工商管理硕士,还展示了公司持有的直销牌照,称权健公司2016启动海外市场,并称公司曾于2018年4月28日在纽约时代广场投放过广告。

传销疑云:
央视《新闻直播间》报道直指权健“拉人头入会,逐级返利”的销售模式。经销商表示:“上提一层,下提二五八层,这不得了,(一个月)十几万。”随后央视引用了《禁止传销条例》,称权健已涉嫌传销行为。
在中国裁判文书网,AI财经社查到了7起涉及权健的传销案判决。一起2016年吉林省蛟河市的判决里,孟某某等四人被判“组织、领导传销活动罪”。
根据历史判决,权健内部有推广奖、培育奖、福利奖、合作奖等多种奖励方式。其中合作奖中,推广人可享受下属第二、五、八层推广奖的10%。这即是央视曝光中“上提一层,下提二五八层”的来源。
根据商务部信息,权健自然医学科技发展有限公司,确实在2013年8月7日拿到了直销经营许可证。但允许直销的产品只包括一系列以“DNA”为开头名称的化妆品、卫生巾/卫生护垫等保洁用品、咀嚼片等保健食品三大种类,不包括任何药品。
02
天价鞋垫、负离子卫生巾和火疗
周洋的父亲周二力说,在跟权健公司周旋期间,他接到过一个威胁电话。
做权健的有几百万人,如果你再这么说,那你就是几百万人共同的敌人。
权健到底有多大,是一个谜。
在天津,有一条道路以「权健」二字命名。
在中超赛场上,有一支以「权健」命名的足球队。
权健公司的一个宣传片称,有数千万人在使用权健公司的产品。
还有遍布在全国各地,大街小巷的权健加盟火疗店。
权健的据点从北上广深和省会城市,一路铺到全国多个县市。
根据新京报的报道,新京报记者获取的一份权健内部资料显示,权健集团旗下现有 7000 多家火疗养生馆。
权健公司创始人束昱辉的传记中说:
束昱辉肩负历史使命和责任,衷心系苍生,殷福泽万民。
束昱辉将权健的成功归功于他搜集的 600 多张中药「秘方」, 他一直宣称权健是一家 「自然医学」公司,而不是保健品公司。
从 2004 年开始起家的权健公司,在短短 14 年的时间内, 迅速成长为一个横跨保健品、医疗、化妆品、金融、体育、房地产多个行业的商业帝国。
根据直销行业杂志《知识经济 · 中国直销》的估算,权健公司的销售业绩从 2013 到 2017 年分别是:
50 亿元、135 亿元、190 亿元、192 亿元、176 亿元。
束昱辉的传记《生命的代价》中提到过秘方最初是如何配制成产品的:
在天津市区的某个小作坊中,只有一台陈旧的小电扇,酷热难耐;
束昱辉和老大爷们组合成了火龙液秘方的生产三人组,他们全天通过手工搅动来复活这个火龙液秘方;
束昱辉的体力几乎每天都濒临透支;
终于在 2004 年的某一天,世界上第一桶用于火疗的火龙液诞生了。
权健的商业帝国,就是从这一项项「撼动世界」的发明开始。
2005 年,权健的招牌火疗问世,束昱辉注册了三项发明专利。
其中「一种用于火疗的实施流程」发明专利写道:
火疗能让脂肪有效转化、分解,有效减肥……
按照发明细节的描述:全身哪里都能烧——
烧眼;烧鼻部;烧耳部;烧腹部;烧背部;烧胳膊;烧手部;烧腿部;烧脚部…….
治疗的疾病从脑部萎缩到到秃头,从耳聋到子宫糜烂,从肾虚阳痿*泄早**到面瘫便秘肩周炎。
火疗的专利说明书
▼

图片来源:说明书截图
如此厉害,权健公司官方的大事记里写道:
火疗一经问世,便呈燎原之势。
权健火疗店,
一位店员正在给客人做火疗
▼

图片来源:经拍摄者授权
除了火疗,束昱辉同时期的另外两项发明也被写进了权健的大事记—— 骨正基(售价上千元的一双保健鞋垫)和负离子卫生巾。
十多年以后,权健公司尽管已经开发了更加丰富的产品线,但保健鞋垫和卫生巾这些早期的发家产品还是被推崇。
2014 年,权健的经销商曾把央视的记者带进库房参观,展示这双形似鞋垫的「骨正基」,介绍这种产品对 O 型腿、睡眠不好、心脏病的奇效。

图片来源:央视截图
这款鞋垫的发明专利里叫做「按摩鞋垫」,没有医疗器械的资质,却卖到 1068 元一双,经销商们自如地宣称各种疗效。
「权健自然医学之父」束昱辉,同时也是「负离子卫生巾」的发明人。
根据权健官网的大事记,2007 年,他们的负离子磁卫生巾问世。
采用了负离子磁 CPU 芯片,能平衡人体、该产品按食品级卫生标准生产。
束昱辉在当年的专利里写道,这款负离子卫生巾有「消灭厌氧菌」「活血化淤」「增强免疫力」的作用。
权健的经销商当初在央视的报道里说,这款卫生巾能治疗前列腺疾病。

图片来源:央视报道截图
时隔 4 年,权健经销商仍告诉我们这款卫生巾可以治疗妇科疾病;卫生巾内还带有芯片,可以防手机辐射。
一位经销商甚至当面吃下了卫生巾内的吸水珠,说「这安全到可以吃」。
10 多年后,权健公司的产品布局更加多元,有多款产品拿到了保健品的标识。
当然,不变的是对产品的包装话术。
比如「本草清液」,这是一款以食品生产许可为标准生产的饮品,售价为 1068 元。
像不像一罐酸梅汤?
▼

图片来源:权健官方网站
根据配料表,一家三甲医院消化内科的主治医生告诉我们:
这款产品本质上就是普通果汁。
在药监局的网站上,我们根据生产许可证编号搜索到该产品。
登记信息显示:
它是一款风味饮料。
但权健的官方客服的电话回复说:
这款产品可以排毒。
服用这款产品后腹泻排出的五颜六色物质,经销商们说:
这些代表人体不同部位排出的毒素。
就在很多人觉得荒诞的时候,权健公司已经以全国各地的火疗加盟店为基点,将它的产品源源不断兜售给了全国人民。
他们将顾客包裹在塑料膜和毛巾里,点燃酒精的熊熊火焰,劝诫说「湿气很重,多做火疗」。
他们卖出了一双双的天价鞋垫,一包包的负离子卫生巾,一瓶瓶的保健排毒饮料。
我们很想知道,数千万使用权健产品的人里面,有多少危重病人?权健的经销商是如何向他们推销这些保健品和食品?
他们有没有像小周洋一家一样因相信权健公司的产品而中断了医院的正规治疗?有没有耽误了病情?
03
武清人眼中的权健:
传销魔爪不向本地人,
肿瘤医院“神医”包治百病
21世纪经济报道记者采访到了一个土生土长的武清人,他的家乡是武清豆张庄乡,而这里也是权健肿瘤医院所在地;还有一个目前权健在职的人员。
传销魔爪不向本地人
权健面前就是104国道,在权健在这里落地之前,这里几乎不会堵车,而权健建立后,这里似乎成了交通枢纽。
对于权健,作为当地人, “心知肚明”却又“讳莫如深”。
“心知肚明”的是,这些人实际上就是权健公司发展或即将发展的“下线”,这也正是传销的最重要特征:主要通过发展下线而非售卖商品赚取主要费用;除此之外,我们也对权健产品的生产原料、工艺和生产中的卫生状况较为了解,所以并不会被其眼花缭乱的宣传手段所迷惑。
而“讳莫如深”则是因为,权健不仅不会将“魔爪”伸向本地人,将之发展成为下线,还能够吸纳大量的当地人进入其工厂工作,因此,当地人的利益不仅不会受到损害,还能由此获得可观的收入,便也就睁一只闭一只眼了。
以前,经常可以看到大巴车载着来自全国各地的乘客来到权健集团“参观”“学习”。于是便形成了一种奇特的景象:在权健肿瘤医院,人流十分集中,有人参观时,人满为患;而无人参观时,门可罗雀。不过,从今年开始,这些大巴逐渐消失了,因为现在除了在豆张庄的总部医院,权健还在全国不少地方开了医院,起到了分流的作用。
“只要有病,吴大夫就敢治”
另外,这里还有一位“神医”,名叫吴葆莹,来医院的不少人都是找这位中医的。
另据一位权健在职人员告诉告诉21世纪经济报道记者,吴葆莹每周一三五到医院上班,疑难杂症,什么都治,只要你有病,吴大夫就敢给你治,其实吃的都是权健的中药,也不知道治得好不好,反正屋里都是锦旗;如果有治坏的,也不能怪大夫治病不行,都是因为吃权健的药,再好的大夫也得给开权健秘方药,不过这的药也有吃好的患者”。
21世纪经济报道记者在权健肿瘤医院的官网上并没有查到这位“神医”的介绍。在百度贴吧名为“权健自然医学ad的个人主页”的一篇文章里,写到这位“神医”,一位叫黄译姿得了系统性红斑狼疮的孩子,在西安儿童医院诊治未果后,经人介绍来到权健肿瘤医院吴葆莹大夫处,两个流程下来,家长就不用为她的病发愁了。
上述在职人员称,在权健医院,经常有赔偿纠纷,不过因为医院很大方,一般都会赔钱处理,所以没有多少人会把医院告上法庭。
据这位在职人员透露,2017年发生也在权健肿瘤医院的一起事故,当事人是个20多岁女孩,卵巢癌,来到医院的时候是早期,然后就在权健住院保守治疗,医院不让她做手术,他们家也是一个亲戚相信权健,结果没有两个月就死在了医院。
与周洋事件不同的是,这位小女孩的父母对女儿的死并没有什么质疑,并未将权健告上法庭,女儿死后,他们便在附近的火葬场将女儿火化了。 “他们是偏远地方来的,很相信权健。”
04
百亿帝国如何炼成?
受骗者讲述被骗历程
我们参加了一场在天津权健总部的招商会,感受到这种商业模式的巨大吸引力,理解了权健经销商们的狂热。
权健位于江苏盐城的另一个会议中心
▼

图片来源:权健官网
2018 年 11 月,在一场名为权健自然医学昱盛体系的创业说明会中,会场塞满了超过千人,参加者都是权健经销商和他们带来希望发展的新人。
会议是各种环节的*脑洗**。
经销商们噙着眼泪,分享权健产品保健治病的传奇,高喊:
我们不是白衣天使,却胜似天使,因为我们让更多人远离病痛和苦难、中华医学的史册上将有我们浓重的一笔。
经销商们在演说时鼓动观众:「未来的千万富豪亿万富豪一方霸主」。
她们分享通过加盟权健致富的故事。
她们家庭经济状况曾经不佳,但加入权健后,她们拿到了每周 5 万的封顶奖金,开上了宝马,实现了购买县城高价房的梦想。
消费 7500 元或更多,你就可以成为权健不同级别的经销商。成为经销商后,你发展的新成员越多,你拿到的奖金也越多。
也许你对这种*脑洗**嗤之以鼻。然而,权健帝国就是这么建立起来的。
我们参加的是权健「昱盛」体系招商会,「昱盛」体系的一位经销商告诉我们, 「昱盛」有 7 万人。
这只是权健商业帝国的冰山一角,权健的经销商有几十个不同的体系。根据权健「永和」「牵手」「百合」等系统的宣传,各团队拥有数万到数十万人不等的规模。
2012 年,早在权健拿到直销牌照以前,一起发生在吉林蛟河的权健案件,就详细揭露了「权健自然医学发展有限公司」的部分商业模式。
权健公司销售团队「人人系统」的最高领导人孟某某等人,由于「按照一定顺序组成层级,以发展人员的数量作为计酬或者返利依据,骗取财物」,被蛟河市检察院指控为传销。
判决书的信息显示:「 人人系统」在两三年内发展下线,涉及人数超过 5000 人,涉案金额达到 720 万元。
判决书上证人秦某某的证言称:
孟某某对上的领导就是权健创始人束昱辉。
最后蛟河市人民法院判处包括权健公司「人人系统」的最高领导人孟某某等在内的四个人组织、领导传销罪。
伴随着权健帝国扩张,越来越多的参与者开始指控它实际上是一种传销模式,洗劫了工薪阶层的家庭财富。
4 个总计近 5 千成员的名为「权健传销揭秘」的 QQ 群,每天都有老成员与新人交流,如何帮助家人远离权健。
受害者讲述被骗经历
▼


图片来源:QQ截图
百度贴吧里的「反权健吧」,累积了超过 1.6 万个帖子。

图片来源:百度贴吧截图
各地的市长信箱和工商部门官网,也有不少对权健传销的投诉和举报。

图片来源:网络截图
当事人常自述是工薪家庭,有家人被*脑洗**,投入数万资金,疯狂发展下线,家庭分崩离析。
周二力后来总怪自己无知,害了女儿,又输了官司。
但无力逃脱的并不只是他。
我们在媒体报道和司法判决书里,统计了近年来各地大约 20 起烧伤严重的权健火疗事故,发现了它们的共同点:
这些事故揭露了权健火疗可能存在的风险和后果——严重烧伤、高昂的治疗费、可怕的后遗症。
经销商通常要为这些事故负责,而权健公司全身而退。
比如山东的许女士,3 年前在一起火疗中双腿严重烧伤,花了 10 多万治疗,至今双腿难以蹲下。
2018 年 7 月,经过两年艰难的官司,法院判决了经销商负赔偿责任,但她的律师告诉我们,后者已经跑路了。
内蒙古一名包姓老人,2016 年在一家火疗馆(权健加盟店)做火疗时,因工作人员操作不当,使其心脏病复发导致死亡。
尽管火疗店经营者认为与其「存在挂靠关系」的权健公司也应承担赔偿责任,但最终法院的判决并未予以支持。
权健火疗导致烧伤新闻
▼

图片来源:网络截图
不只是在火疗烧伤的受害人起诉的案子里,在全国各地公诉机关起诉传销的案子里,权健公司也用不知情的说法,将责任推给了经销商。
2017 年 12 月,一起权健经销商案在贵州六盘水的二审结束,三位权健经销商因传销活动罪被判刑。组织者被控发展下线人员 39 人,组成超过 3 个层级的金字塔传销,涉案金额 164 万。
权健公司在案中提供证词称:其是依法设立的直销企业,对加盟商的销售模式不知情。
受害者坠入深渊,而发明、推广并从中得利的权健公司,总是脱身离开。
中国裁判文书网以“权健火疗”为关键字搜索可见,权健火疗涉多起火疗伤亡事故,共有63个结果出现,以被权健公司占股75%以上的权健自然医学科技发展有限公司为例,该公司曾因生命权、健康权、身体权纠纷被他人起诉。

而以“权健”、“人身伤害赔偿”为关键词,搜出结果则有56个。

每日经济新闻则指出,在中国裁判文书网上,经记者不完全统计,共发现了10起与权健公司火疗事故相关的判决。
在权健发展的大时代,这些是微弱的刺耳声音。
根据天眼查的工商信息,束昱辉控制的权健系公司,目前光注册资本就超过 17 亿,权健系的核心企业和关联企业超过 30 家。
束昱辉控制和关联的公司
▼

图片来源:天眼查截图
直销行业杂志《知识经济·中国直销》估算:权健近年的年销售业绩均超过百亿规模。
资金催生出更多的玩法,更精致复杂的包装技巧。
2014 年,权健收购天津足球俱乐部。董事长束昱辉曾在接受媒体采访时放话:
在中国,没有足够的资金和实力就不要搞足球。
帝国的门面变得更好看了。
不仅如此,束昱辉还获过不少奖项:“中国杰出创新人物”、“中国健康管理行业星光领袖”、“中国(行业)”品牌十大创新人物”、“2014年度中国十大慈善家”、“2015年度中国十大慈善家”、“天津市五一劳动奖章”……
05
2017年纳税3500元!
权健称连续3年直销业绩内资第一
自2015年起,权健集团连续三年蝉联中国直销企业业绩排行榜内资企业第一名。但第一财经记者查询资料发现,2017年权健集团营业总收入0元,纳税总额0.35万元。
该公司官网介绍称,权健集团始于2004年,横跨医疗行业、中草药行业、保健品行业、中医药化妆品行业、金融行业、机械行业、体育行业等诸多领域。记者查阅公开资料发现,权健集团有限公司(下称“权健集团”)注册资本40080万元人民币, 信用风险分类良好。股东束昱辉持股比例51.10%,实缴出资额20480万元。束长京持股48.9%,实缴出资额19600万元。

Wind数据显示,权健集团注册资本超4亿元,法人代表为束昱辉。第一大股东即束昱辉,第二大股东则是其儿子束长京。

目前,束昱辉拥有实际控制权的公司达39家,涉足保健品、医疗、化妆品、金融、体育、房地产、家纺、母婴、商贸、传媒等多个行业。

直销业务方面,公开消息显示,权健医学目前在商务部直销行业管理网站上登记了分支机构10个、服务网点23个。

图片来源:商务部直销行业管理网站

图片来源:商务部直销行业管理网站
此外,查询商务部直销行业管理网站显示,权健医学直销牌照范围内的产品包括3类(化妆品、保洁用品、保健食品),共计40种。其中有30种是化妆品,保健食品有6种,保洁用品4种。

图片来源:商务部直销行业管理网站
在投资版图上,权健集团共投资了23家公司。其中涉及体育、电子商务、文化传播等类型。此外,企查查信息显示,束昱辉关联34家公司,控股企业达52家。束长京关联22家公司,控股2家企业。权健集团关联风险为48条。
权健集团企业自行公示的2017年年报显示,2017年营业总收入是0元,利润总额和净利润数额一样为6952.82万元,纳税总额0.35万元,从业人数是 1个人。2016年度报告显示资产总额54582.6万元,净利润-96.19万元,纳税总额-96.19万元。


权健集团有限公司2017年(上图)、2016年报
值得注意的是,权健集团持股的权健自然医学科技发展有限公司注册资本为34500万元人民币,显示为高新技术企业。
企查查显示,这家公司自身风险37条,关联风险20条,曾因产品责任纠纷案被起诉,以及因生命权、健康权、身体权纠纷案由被起诉,并因对发布虚假广告被处罚过。
事件曝光当日,与权健公司关系密切的上市公司金财互联,收跌3.16%,报7.65元,盘中跌幅一度超过5%。

2016年,权健集团出资4.3亿元参与上市公司原丰东股份的重组。随后,“丰东股份”证券简称变更为“金财互联”。
金财互联2018年三季报显示,公司目前第一大股东为江苏权健东润投资管理有限公司,占公司19.75%的股权,期末持仓参考市值13.47亿元。同期束昱辉持有金财互联5.43%的股份,期末持仓市值3.70亿元。

据每日经济新闻,2018年6月,金财互联实施了“10转6股派0.5元(含税)”的分红方案。至此,束昱辉个人直接持股增至4262.70万股,持股比例仍为5.43%。以金财互联截至12月25日的收盘价(7.90元/股)计算,束昱辉持股市值约3.37亿元,加上133万元(未考虑税费)分红所得,较其当初入股成本缩水近亿元。根据束昱辉当初入股时做出的承诺,其持股将锁定36个月。累计算来,束昱辉的持股在2019年11月下旬才能解禁流通。
不过,由于上市公司当初并未披露束昱辉增资公司控股股东江苏权健东润投资管理有限公司的成本,所以对于束昱辉这笔投资的盈亏情况,外界尚无法得知。
另据证券时报消息,记者致电金财互联,工作人员表示,“公司在业务层面和权健集团没有关联,束昱辉是股东,同时是控股股东权健东润的二股东,但他不参与公司经营,仅为财务投资者,我们也没有见过他。”
06
评论丨权健事件反思
:别拿生命当生意
生命是无价的。
《百亿保健帝国权健,和它阴影下的中国家庭》在朋友圈刷屏,公众的情绪首先是气愤,认为这是践踏生命,很多人又联想到莆田系、鸿茅药酒,也有一些业内人士提出质疑,监管何在?
对于此事,12月26日凌晨,权健也发布了声明,称丁香医生是利用广大民众善良的同情心,博得关注,实现道德绑架,从而达到其不可告人的目的。
实际上,不管是朋友圈还是公众或民众的情绪,实质都是因为对生命的敬畏尊重,对弱者的同情。所不同的是,有人拿生命作为生意,为这生意作为而不择手段。
莆田系不惜重金砸向百度投虚假广告,权健则是以“直销”模式拉病人,结果给诸多家庭带来不幸。
也有人说,这些被骗的人都挺傻的,这么赤裸裸的*局骗**也会上当,也许会是事实,但有些人明知道可能是*局骗**,也想一试,生命是脆弱的,但人都有求生的欲望,当困在迷雾之中,突然前方有一束光,不管指引何方,很多人也都会尝试着跟着走,因为跟着走或许有一线希望。
我们在此前诸多采访中,也遇到这样无助的病患。这也是让一些机构看到了生意的门道,各种噱头林立的机构拔地而起。
事实上,现在的医疗机构因为性质不同,分为公立医院和民营医院,医院本身发展确实需要有营收,但医疗本身具有公益属性,不应该拿着生命当纯生意,更不应该夸大、扭曲事实来做医疗生意。当前要特别防范那些保健品企业以创新医疗名义行医售药而实际耽误患者正常治疗的行为。
//////////
对于故事开头的周二力一家来说,已经没有任何机会了,失去了女儿和房子的一家人,生活翻天覆地。
至今,他把周洋的骨灰留在身边,并保留了几箱和周洋、权健相关的资料,上千张照片记录着女孩的欢笑与不幸。
而权健,还是在 2013 年拿到了直销经营许可证,从此有了护身符。
也是在那一年,束昱辉在接受直销媒体采访时说,要在 5 年内让权健的营业额达到 5000 个亿。
▎本文内容来源于:丁香园(ID:dingxiangwang)、21财闻汇(ID:jiayou21cbh)、Wind资讯(ID:windzxsh)、每日经济新闻(nbdnews)、澎湃新闻(www.thepaper.cn)、第一财经(ID:cbn-yicai)、微博、百度百科、网络,由PP财经(ID:JuliFinance)综合整理发布,转载请注明以上来源。转载的稿件版权归原作者和机构所有,如有侵权,请联系我们删除。欢迎更多读者或媒体投稿合作。