
2月14日情人节这天,中国足协下发了一份《2017年中超联赛、中甲联赛规程的补充通知》,内容是关于U23国内球员的5条新规。从内容上看,与韩国足协对K联赛U23球员的具体要求很接近,这也是中国足协加快本土年轻球员培养的一项重要举措。
其实,2月3日,足协已正式公布了2017赛季联赛规程,但有不少地方需要进一步细化。
中国玩足球的“聪明人”太多,总是像着法子去“钻规则的漏洞”。 好在这次足协吸取“6和9事件“的教训,第一时间出台了效仿韩国K联赛的5条规定,防止中超、中甲各俱乐部钻规则漏洞,进一步贯彻好《中国足球改革总体方案精神》,加快中国足球本土人才的培养力度,促进中国足球和职业联赛的健康可持续发展!

提起“6和9事件”,老球迷都知道,是中国足协官员一手导演的“奇葩”故事。1999年10月,乙级联赛决赛在天津举行,小组赛结束后,毅腾连铁和绵阳丰谷并列第2名,但只能有一支球队晋级8强。 足协官员郎效农提议抽签定生死的方法,具体是让两队代表分选“奇数”、“偶数”,然后各从0至9的数字中抽出一个数字进行相加,如果相加后的得数是奇数,那么选“奇数”的俱乐部队获胜,如果是偶数,那么选“偶数”的球队晋级。 结果,抽签当场选择奇数的毅腾教练王军将纸条交给郎效农后,郎效农全然不顾绵阳俱乐部总经理李海生在场,马上询问王军抽的数字是几,王军的回答是数字“9”,随即,李海生回答道“我也是9”。

正是这个似是而非的9(也可能是6),绵阳队晋级成功。刚开始毅腾人还认为是自己命背,直到后来才有人回过神说:“其实毅腾队抽啥数字都是死,奇数9和偶数6都掌握在对手手里”!当时毅腾老板崔毅非常生气,找到足协和郞效农讨要说法,郎自己也承认工作有失误,规则上存在漏洞。此次事件最后不了了之,崔毅一怒之下也退出足坛。6和9的故事反映出足协办事考虑问题不够周全,不够细致,总是屁股指挥脑袋。

在2月3日出台的2017联赛规程中,虽然也有一些关于U23国内球员的要求,但不够具体,极可能被一些俱乐部钻政策的“空子”,因而足协又下发补充通知,明确了U23国内球员的5条新规,若违规将取消该俱乐部参赛资格、算弃权、减少换人名额甚至更严厉的处罚。
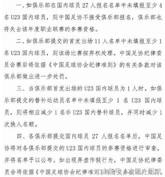
一、 如俱乐部在国内球员27人报名名单中未填报至少4名U23国内球员,则中国足协不接受俱乐部报名,俱乐部也将失去该年度职业联赛的参赛资格。
二、 如俱乐部提交的首发出场11人名单中未填报至少1名U23国内球员,则该场比赛按弃权处理。中国足协纪律委员会赛后将依据《中国足球协会纪律准则》的有关条款对该俱乐部做出进一步处罚。
三、 如俱乐部提交的替补运动员名单中未填报至少1名U23国内球员,则相应减少1名非U23国内替补球员,并同时减少1次换人名额。
四、 各俱乐部提交国内球员27人报名名单后,中国足协将对各俱乐部提交的U23国内球员的参赛资格进行审查,并将名单予以公布。如出现弄虚作假行为,中国足协纪律委员会将依据《中国足球协会纪律准则》的有关条款进行处罚。
五、 在全年联赛中如出现其他特殊情况,中国足协将另行研究处理。

而韩国足协对K联赛U23球员的规定是:比赛前提交18人名单,如果只有1个23岁以下的,就只能交17人名单,如果没有23岁以下的,就只能提交16人名单。23岁以下球员,有1人必须要上场,如果没有上场,就只能换2人。

如此看来,足协这次是动真格的了,为足改叫好!

前些年的中国足球没少进行抽签定乾坤的把戏,还玩过压扑克牌!(木偶人)(图片来源于网络)