近日,武汉市各区陆续公布了中小学划片对口入学服务范围,快看看你家对口哪些学校
江汉区
今日,江汉区教育局公布公办小学入学服务范围。
2020年,因旧城改造,黄陂街小学、清芬路小学暂停招收一年级学生,原对口服务范围内学生临时调整到周边小学入学。
同时,为缓解江汉区北部地区入学矛盾,从2020年起每年根据网上报名摸底情况对服务范围进行调增或调减的动态调整。查询时,可参考各学校公示的服务范围一览表。
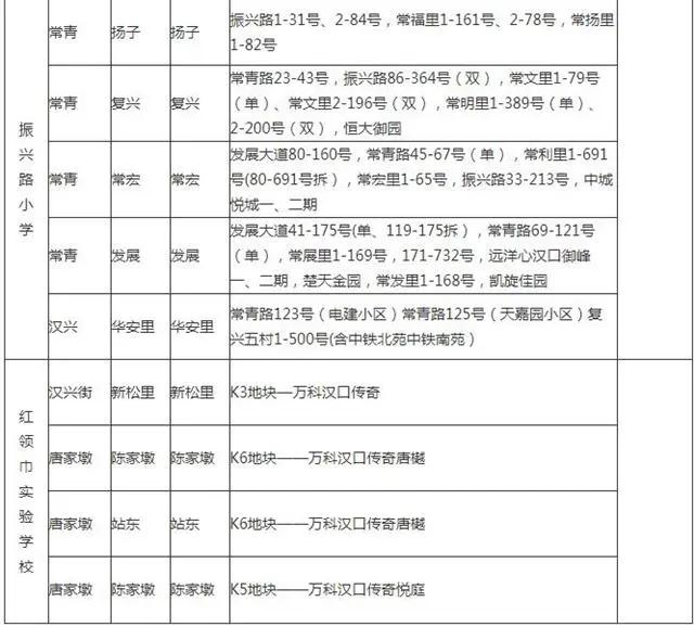
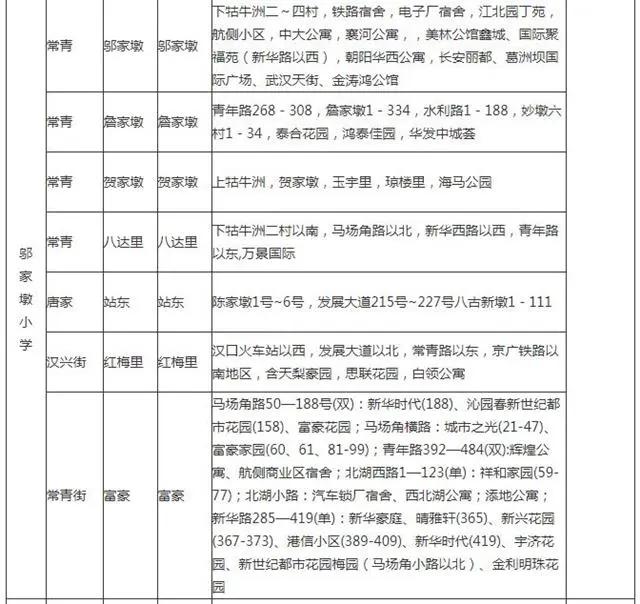
2020年江汉区小学服务范围一览表



















江汉区今年五所初中实施“多校划片”
全区应届小学毕业生均可报武汉一初
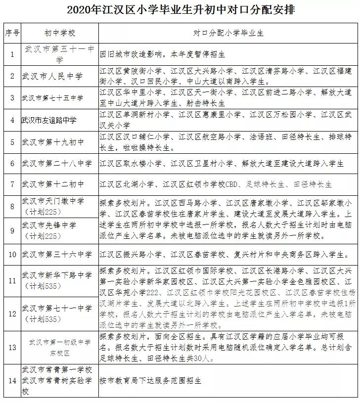
今天,江汉区教育局公布小学毕业生升初中对口分配表。今年,江汉区有5所初中实施“多校划片”,分别是武汉市第一初级中学、新华下路中学、天门墩中学、七十一中、先锋中学。
其中,武汉市第一初级中学面向全区招生。具有江汉区学籍的应届小学毕业生均可报名。报名数大于招生计划数时采用电脑随机派位确定入学名单。总计划含足球特长生、田径特长生共30人。
同时,新华下路中学和七十一中今年探索多校划片。划片范围包括:江汉区红领巾国际学校、江汉区长港路小学、江汉区大兴第一实验小学新华家园校区、江汉区大兴第一实验小学金色雅园校区、江汉区华苑小学、江汉区红领巾学校阳光花园校区、江汉区春苗学校住杨汊湖片学生、发展大道以北跨入学生。上述学生在两所初中学校中选报1所学校,报名人数大于招生计划的学校由电脑派位产生入学名单,未被电脑派位选中的学生就读另外一所学校。
天门墩中学和先锋中学“多校划片”区域包括:江汉区西马路小学、江汉区唐家墩小学、江汉区邬家墩小学、江汉区春苗学校住在唐家墩片学生、建设大道至发展大道跨入学生。上述学生在两所初中学校中选报一所学校,报名人数大于招生计划时由电脑派位产生入学名单。未被电脑派位选中的学生就读另外一所学校。
“实行多校划片的,都是在多所小学里由学生自愿报名,并通过电脑派位的方式录取学生。”江汉区教育局人士称,试行“多校划片”招生模式,目的是让小学毕业生有多种选择,淡化小学之间的差异,为小学择校热降温。

江岸区
6月15日,记者从武汉市江岸区人民政府官网获悉,江岸区教育局已发布2020年江岸区义务段公办学校入学服务范围预安排。
记者通过比对2019年江岸区义务段公办学校入学服务范围预安排后发现,江岸区今年的对口划片基本跟去年保持一致,小学与初中对口划片略有变动。

官网通知截图
此次预安排列表中的“新面孔”,江岸区博雅小学为原江岸区蔡家田小学;武汉市实验博雅小学为原武汉市育才越秀小学;武汉市实验博雅第二小学为武汉市育才实验第二小学。此外,堤角小学的对口划片服务范围新增游湖社区(代管)。


初中对口划片中,六中致诚中学,原本对口的台北路学校(小学部)变为育才第二小学立德校区。

继续开展小升初多校划片
进一步推进优质扩容
江岸新增优质初中学位315个
19日,记者从武汉市江岸区教育局获悉,该区今年进一步推进优质扩容,由学区内部分公办的优质初中和发展中学校进行“品牌联办”,继续开展小升初“多校划片”电脑派位入学试点工作。今年新增初中优质学位315个。
该区中小学现划分为三大学区,即:六初育才学区、二初育二学区和七一长春学区。今年初中优质扩容的主要方式除六初、七一中学在学区内摇号产生一个班之外,继续开展学区内品牌联办,品牌联办分为“紧密型”“融合型”和“竞争型”三种形式。
武昌区
30日,记者从武昌区教育局了解到,“武昌小学入学查询系统”正式上线,市民可以通过登录网页进入查询页面。
通过手机或电脑登入查询系统后,呈现的是武汉市的地图,武昌区所有小学都会显示在地图上,点击武昌行政区任何位置,即可出现对口小学。如果想查询某小学,只要在查询栏输入小学名字,就会显示出该校周边地图。
如果想确认自己所在小区对口哪所小学,只需在地图上点击市民所在小区即。例如,记者点击地图上位于湖北省高级人民法院附近的沙湖明珠小区,即刻显示对口学校为武昌区大东门小学。而点击地图凤凰山社区,地图上显示对口小学为武昌区昙华林小学。
硚口 区
6月29日,硚口区教育局公布小学毕业生升初中对口分配表。
记者看到,今年武汉市十一初级中学除招收崇仁路小学的毕业生外,硚口区汉西小学、东方红小学(东区、南区、西区)、长征小学、崇仁寄宿学校的毕业生可自愿报名并通过电脑派位产生。武汉市第四中学初中部除招收韩家墩小学、山鹰小学、硚口区实验小学的毕业生外,水厂路小学、新合村小学、崇仁路小学新时代校区的应届毕业生可自愿报名并通过电脑派位产生。
















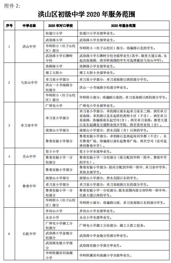
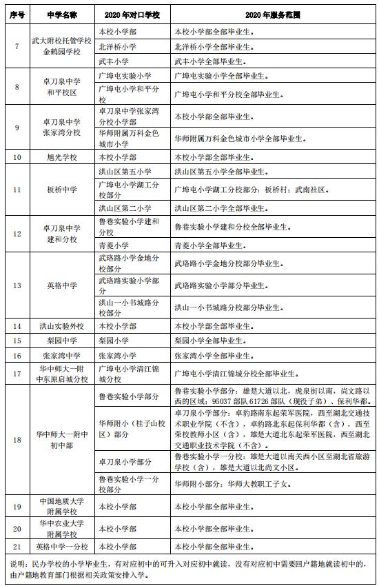
洪山区
小学基本未变,初中增两所
今天上午,洪山区教育局发布了“关于划分义务教育阶段学校2020年服务范围的通知”,记者发现该区小学划片范围基本保持2019年格局,初中新增一所新建学校,另有一所搬到新校址办学,均位于白沙洲片区。
洪山区教育局表示,2020年九年义务教育阶段学校服务范围按照尊重历史、保障公平、就近入学的原则划定,各学校要严格按照划定的范围招生,不得随意缩小或扩大本校的服务范围。同时,地处插花地带的学校在接收适龄儿童入学时,既要参照历史入学情况,又要结合居(村)民的居住实际,接收本区域的学生入学。
洪山区高校众多,一些高校的附属学校教育质量有目共睹。通知中明确,“各高校附属中、小学的招生,原则上仅接纳本单位职工的子女(含第三代)入学,确有富余资源的,可向教育局申请适当招收学校周边的社会生源,招收社会生源的范围由区教育局划定,不得通过考试或变相考试招收学生,不得违规收费。”记者注意到,这和往年的政策也保持一致。
今年洪山区义务教育阶段学校对口划片最大的变化在两所初中上。其中,新建成的华中师大一附中东原启城分校,系洪山区与华师一附*共中**建学校,今秋正式招收7年级学生,2020年服务范围为广埠屯小学清江锦城分校全部毕业生。该校设计规模为36个教学班,提供1944个学位,由华师一附中派出管理团队。
卓刀泉中学张家湾分校为原址重建的新校区,今秋投入使用,设计规模为24个教学班,提供1296个学位。2020年服务范围为本校小学部全部毕业生、华师附属万科金色城市小学全部毕业生。








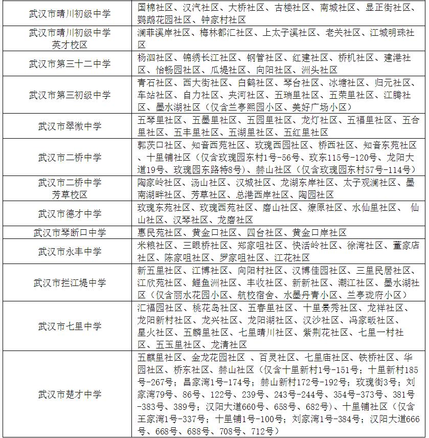
汉阳区
今日,记者从武汉市汉阳区教育局获悉,2020年汉阳区义务教育阶段学校对口服务区域已公布,具体如以下表格:



青山区
29日,《青山区2020年义务教育阶段新生入学管理工作方案》出炉,青山区公布2020年小学及公办初中划片服务范围。
《青山区2020年义务教育阶段新生入学管理工作方案》确定新生对象为具有青山区户籍或青山区居住证的适龄儿童少年,小学新生须年满六周岁(2014年8月31日及以前出生);初中新生为2020年小学应届毕业生。
青山区根据适龄学生人数、学校分布、学校规模、交通状况、社区单元等因素,合理安排学校招生计划,按照确保公平、相对就近入学原则,确定全区义务教育段中小学的服务范围,各小学、初中于6月30日前在学校大门口、相应社区和政府网站等官方媒体向社会公示。
《2020年青山区小学服务范围划分》
按照地理位置自西向东排列,具体为:
钢花小学(园林路校区):124街、127街、128街、绿景苑、美地花园、绿景花园。
钢花小学(三弓路校区):56街、57街、58街、121街、123街、园林星城。
钢都小学:62街、125街、126街、青扬六和、柴林小区、民族新村、奥山世纪城。
钢城一小(友谊路校区):118—120街、122街(冶建花园)、景胜花园、钢洲花园。
吉林街小学(吉林街校区):47街、48街、52街、53街、兰亭雅居、青城国际。
吉林街小学(八大家花园校区):八大家花园(38街、42街、43街)、116街坊辽阳街以北部分、117街、金域花园、新奥风尚、锦绣龙潭、新家园。
钢城一小(武科大校区):青教花园(1、2期)、武冶小区、翠竹苑、49街、50街、51街、65街、和平花苑、宏盈花苑、大华铂金、东兴洲村及和平大道以北建设二路以西园林路以东散居在该区域的适龄儿童。
吉林街小学(江南春城校区):39-41街、44-46街、新奥依江畔园、联泰香域水岸。
钢城十七小:112、114、115街、116街坊辽阳街以南部分。
钢城十九小:107-111街、公园家。
钢城十小:34街、 35街、30街、31街、113街和平科技公寓、玉翠苑小区、江南御景。
钢城九小:22-23街、26-27街、恒大御府。
青翠苑学校:青翠苑、梅竹园、星桥苑、钢花南苑、青城华府(福星惠誉)、东方雅苑及散居在东方红村区域的具青山户籍适龄儿童。
钢城十二小:101、102街、104-106街、绿苑小区、丹青苑、现代花园、滨港路、利加华庭、青山1958。
钢城十二小(冶金校区): 怡兴小区、碧苑花园、楠姆庙、青馨居、青城荟、厂前及散居在该区域内的具青山户籍适龄儿童。
新沟桥小学:18、33街、20-21、24-25、28-29街、印力中心、新桥花园、清扬新桥花园及沿港路。
红钢城小学:13街、14街、车站街、一江景城。
钢城三小:4街、7-10街、11-12街、15-17街、热电倒口湖小区、中交江锦湾。
钢城二小:2-3街、5-6街、19街。
青山小学:青山镇、石化、船厂地区的适龄儿童。
钢城四小: 青宜居、青雅居、长江香樟林、工人村丝茅墩、绿地香树花城、青城阳光。
桥头小学:天兴花园、七星富利天城、临江港湾、青山绿水花园、华通小区、红港二村、青康居、青和居。
武东小学:居住在武东地区适龄儿童。
钢城十一小:白玉山1-2-3街、同兴家园、努力村、北湖名居、北湖花园社区及散居在该区域的适龄儿童。
钢城十三小:白玉山4-5街、07工程宿舍、同兴村、红胜村、五一村、星火村、火官村及散居在该区域的适龄儿童。
钢城十八小:白玉山6-7街、黎明村、向家尾村、群力村、胜强村、北湖及散居在该区域的适龄儿童。
建设中心小学:新集村(部分)、建洲村、工业港村、建设村、胡漖村。
魏家湾小学:新集村(部分)、崇阳村、前锋村、高潮村、四新村、群联村、群利村、新村村。
《2020年青山区公办初中学校服务范围划分》
钢城二中:绿水花园、青宜居、香樟林、临江港湾、七星天兴花园、七星富利天城、青康居、华通小区、建设十路到工人村路周边地区及桥头小学、钢城四小毕业生。
钢城六中:30—38街、42街、43街、47街、48街、110街—115街、青翠苑、梅竹苑、和平公寓、玉翠苑、钢花南苑、东方玉龙居、青城华府、小洲村、仁和路、沙湖港湾、八大家花园、青城国际、康馨大厦、印力中心、江南御景、兰亭雅居、锦绣龙潭、新家园。
钢城八中:58街、62街、121街、123街--128街、柴林花园、康裕苑、青杨*合六**、绿景花园、绿景苑、美地花园及以下地区具有青山学籍的小学毕业生:港东名居、华城广场、铁机村、虹琦花园、大城小院、欧式花园、盛世家园、丽华苑、爱家国际、保利城、才盛景苑、融侨悦府、林湘新苑等。
钢城十一中:22街、23街、26街、27街、104街、107公馆、108街、公园家、恒大御府、新安小区。
钢城十二中:101街、102街、105街、106街、109街、现代牡丹园、现代花园、利加华庭、青城华庭、绿岛小区、悦达新天地及以下地区具有青山学籍的小学毕业生:东方红花园、东方红村、东方雅园、东方丽锦、杨春湖小区、北洋桥新村、北洋桥鑫园、白马鑫居、武汉火车站附近。
钢城十三中:39-41街、44街-46街、三弓路下段及周边地区。
白玉山中学:白玉山1—7街、胡家敦、努力村桂家湾、黎明村、化工区八吉府、陈家湾、群力村、同兴村、攀建社区、红胜村、张家湾、钢城十一小、十三小、十八小六年级毕业生。
红钢城中学:19、20、21街、24街、25街、康盛大厦、绿苑、碧苑、丹青苑、怡兴小区、青馨居、青城荟、楠姆庙社区、沿港路、滨港路及其工业四路以东地区、厂前街小学毕业生。
任家路中学:49街、50街、51街、52街、53街、56街、57街、59街、东兴小区、奥山世纪城、大华、民族新村、青教花园、和平花苑等。
钢花中学:116-120街、122街、景胜花园、钢洲花园、钢都公寓、鹏程国际、星桥苑、建源尚城及以下地区具有青山学籍的小学毕业生:青州花园、金鹤园、山河阁调、青城一品、鑫园、大洲村、花样年花郡、金地自在城等。
青山中学:青山镇、石化、船厂周边地区及青山小学六年级毕业生等。
武东中学:武东周边地区及武东小学六年级毕业生等。
青山区四十九初中:红钢城2街坊--18街坊、28街、29街、红港一村、二村、中交江锦湾、青扬十街、依江畔园、倒口湖、建吾公馆、车站街及其周边地区。
挽月中学:建设村、工业港村、建洲村、新集村、崇阳村等周边地区及建设中心小学、魏家湾小学六年级毕业生等。
江夏纸坊片区
6月17日,江夏区教育局公布《2020年秋季纸坊城区小学一年级招生公告》和《2020年秋季纸坊城区七年级新生入学公告》,记者对比发现,今年江夏纸坊片区各校的招生范围基本不变,同时,对疫情防控一线医务人员子女实行一次性入学优待,在幼升小和小升初时按要求申报后,由区教育局统筹,在学位允许的前提下,按就近就便的原则,优先安排到相对优质的学校入学。
公告显示,对口就近入学分为三种情形:
适龄儿童户籍在学校服务范围内的;
适龄儿童户籍不在学校服务范围内,但其父母在学校服务范围内有房产并且入住的;
因纸坊城区旧城改造、*地征***迁拆**等特殊原因造成家长搬出原居住地的适龄儿童,原则上回原房产所在地服务范围内学校登记入学。
7月9日—15日持相关证件材料到服务范围内学校审核登记。
统筹安排入学分四种情形:
适龄儿童户籍非纸坊城区但属于江夏区,其父母在纸坊城区租住的;
适龄儿童非本区户籍,其父母在纸坊城区租住的;
深入实施“百万大学生留汉创业就业工程”,凡已办理户籍由外地迁入纸坊城区的人员,其子女户籍未随迁并且在纸坊城区租住的;
在纸坊城区租住的港澳台居民随迁子女。
统筹安排入学的适龄儿童的家长需7月25日—29日到纸坊街教育总支登记。江夏区教育局将根据纸坊地区各公办小学学位富余情况,统筹安排这些儿童到纸坊城区或周边的东方小学、胜利小学、东林小学、庙山小学等校就读。
划片范围
1.纸坊一小(1)龙井路以东—文化大道以西--兴新街以南—纸坊大街以北;(2)纸坊大街以南--宁安路以东—滨湖春天小区以西(含滨湖春天小区);(3)青龙山林场。2.纸坊二小(1)兴新街以南—龙井路以西—老武装部以东—纸坊大街以北;(2)纸坊大街以南—宁安路以西—三潭路世纪华庭小区西边路为界;(3)兴新街以北—古驿道以西--熊廷弼街(路)以南—新北路以东。3.纸坊三小(1)熊廷弼路以南—新北路以西—兴新街以北;(铁路以西,以畔山御景小区为划分线,畔山御景以南为三小招生区域,以北为实验小学招生区域)(2)兴新街以南—老武装部以西—纸坊大街以北;(3)纸坊大街以南—三潭路世纪华庭小区西边路为界。4.齐心小学江夏大道以东—纸坊大街以北。5.明熙小学:(1)北华街以南—古驿道以东—老年大学与老农业局之间马路以北—文化大道以西;(2)北华街以南—熊廷弼路以北—文化路以东—江夏大道以西。6.明熙小学城关校区:(1)熊廷弼路以南—纸坊大街以北—江夏大道以西—文化大道以东。(2)老年大学与老农业局之间马路以南—新兴街以北—古驿道以东—文化路以西。7.东湖路学校北华街以北—文化大道以东—谭鑫培路以南—江夏大道以西;8.江夏区实验小学(1)熊廷弼路以北—古驿道以西—北华街以南—武昌大道以东;(2)北华街以北—文化大道以西—兴苑街以南—武昌大道以东;(3)武昌大道以西—兴苑街过铁路涵洞以南—畔山御景小区以北(含畔山御景小区);9.文化路小学(1)兴苑街以北—文化大道以西—武昌大道以东—谭鑫培路以南;(2)武昌大道以东—谭鑫培路以北—污水处理厂以西—星光大道以南;(3)武昌大道以西—兴苑街过铁路涵洞以北—星光大道以南;10.东林小学(特校)(1)纸坊大街以南—滨湖春天小区以东(不含滨湖春天小区);(2)东林村。11.大方学校、广升学校、海淀外校等民办学校招生按市教育局相关文件精神执行。12. 新华联青年城、花山郡片区属于庙山招生范围。
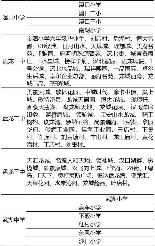
黄陂区




蔡甸区
2020年蔡甸区蔡甸街城关学校服务范围


新洲区
新洲区2020年公办小学新生入学计划及招生范围一览表






新洲区2020年公办初中新生入学计划及招生范围一览表




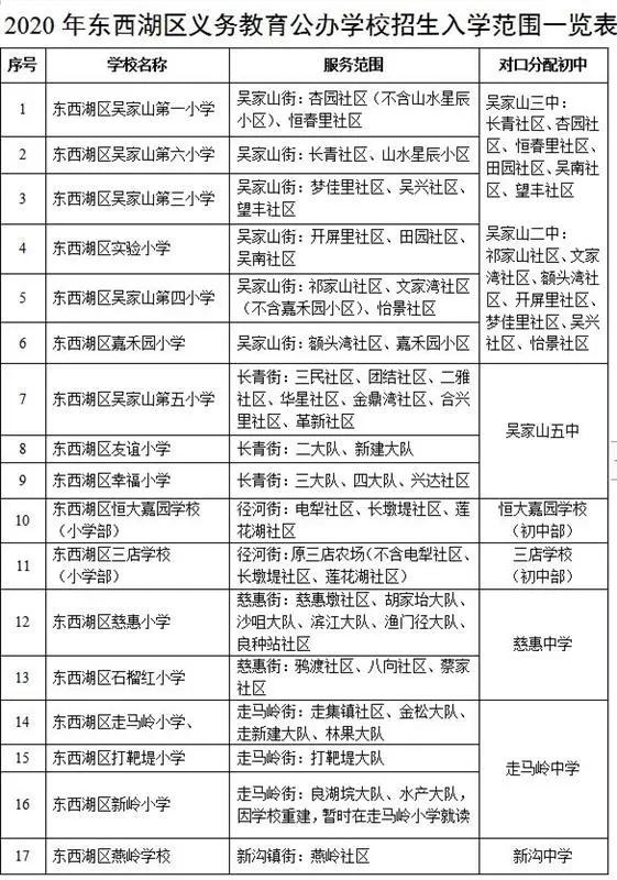
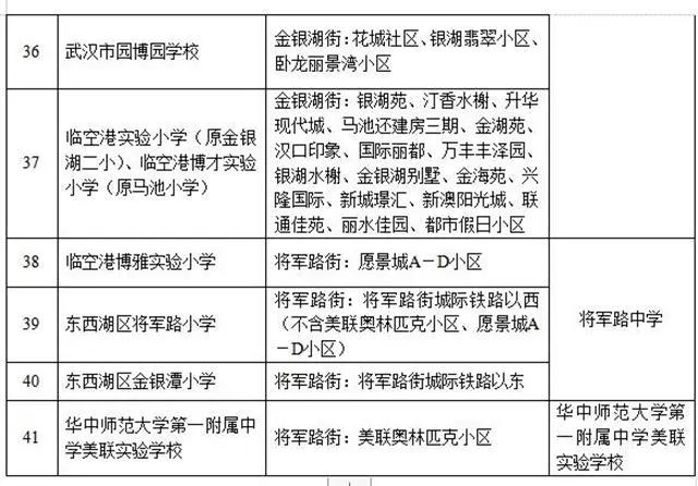
东西湖区
今日,东西湖区教育局公布义务教育公办学校招生入学范围。
鉴于一些社区(小区)人口分布和学校布局具有不均匀性、街区形状具有不规则性,就近入学并不意味着直线距离最近入学。对于户籍和住房地址不一致、大学生留汉(东西湖区)、持有东西湖区有效期内《武汉市居住证》、空户、 搭 户均不作为对口入学依据,由区教育局统筹安排入学。



武汉开发区(汉南区)







东湖风景区
一、公办学校招生范围划分:
一)武汉市张家铺学校(小学部):
东湖生态旅游风景区青王路沿线地区,含龚家岭社区、先锋社区、新武东社区、滨湖社区、鼓架社区、东风社区、建强社区、东湖一渔场、东湖二渔场及白马洲村部分(风景区管辖区域)。
二)东湖风景区东湖小学:
迎宾大道以东,东湖生态旅游风景区双湖桥以北,梨园医院以南含东湖名邸、黄鹂小区、楚世家、东湖林语、东湖山庄及东湖景园和东湖庭园小区部分(在有学位的前提下,适当为迎宾大道以西有需求的学子服务)。
三)东湖风景区华侨城小学(华中师范大学附属华侨城小学):
华侨城小区,东湖景园小区、东湖庭园小区部分。
说明:
1.本次所划定的服务范围只限于招收的新生,不针对插班生。
2. 所划定的服务范围内的新生入学必须同时具备下列条件:①有服务范围内的房产证或相关证明材料;②户口属东湖生态旅游风景区,且户口为本服务范围所属的派出所,③年满6周岁(2013年9月1日——2014年8月31日出生)。
3.进城务工随迁子女的入学按上级相关文件规定执行,由学生家长或其他监护人在规定时间内,持户口本、居住证、务工证(或经营许可证)、租房合同、相关学籍证明,直接到区教育局接受安排,到对口服务学校办理入学手续。
4.本服务范围的划定只限于2020年度,解释权属武汉市东湖生态旅游风景区教育局。
2020年招生计划

民办学校招生范围:面向全市招生,招生计划据实
▲武汉小梅花艺术学校(初中)
▲办学地址:东湖风景区龚家岭青王路62
▲武昌实验寄宿学校(小学班、初中班)
▲办学地址:武汉市黄陂区汉口北大道202号
东湖高新区





