编者按:本文内容取自 绿源集团董事长倪捷先生 的个人微博
4月20日晚参加《一虎一席谈》节目录制,就“禁电”话题辩论,王志安先生是主张禁的。

辩论中,他以一句“我在北京可以骑马上班吗?”的反问让人印象深刻。节目后,王又在个人微博上书面阐述观点(见下图),开宗明义,提出“电动自行车的路权是天然的吗?不是。路权都是通过分配被赋予的”,进而又提出路权分配四原则,言下之意,电动自行车能否“被分配到”路权还很难说。分不到则无路可走,数以亿计的骑车人就要失去通行的权利。

王言一出,很多人很气愤,有人诘问,谁来分配,凭什么只给汽车而不分一点给电动自行车呢?但大多数人只知憋屈,不知如何抗辩。本人的第一反应是王的逻辑*伤杀**力很大,不辩真的不行。如此下去,被他坐实了城市禁电的理论基础和正当性,将真的让电动自行车处于走投无路的境地。
先看王的四项路权分配原则。第一条是道路通行效率,一段同等面积的道路,单位时间内通过的交通人数越多,效率就越高。电动自行车占地不大,速度也不算慢,它本身的通行效率必然很高。王肯定不关心电动自行车本身的通行效率,用这个指标来否定电动自行车估计是另外一个意思,本身的通行效率很高不假,但有些电动自行车容易骑到汽车道上,干扰驾驶,降低了汽车通行效率。若真是如此,解决问题的方法不应该是禁限电动自行车,而是规范电动自行车道,各行其道,减少干扰,如果为了提高汽车的通行效率而禁限电动自行车,一定会导致相当比例的电动自行车交通使用者转向使用汽车,哪怕是转用廉价的微型汽车,汽车交通总量的上升必然会加剧拥堵,酿成汽车通行效率大幅度降低的苦果。因此,即使是从提高汽车通行效率的角度出发,分配并保障电动自行车的路权,使之交通顺畅,也可以起到延缓汽车数量上升的作用,甚至促进部分汽车用户转向快速小型交通,进一步整体提高汽车通行效率,这才是应该采取的合理方案。
第二条,不同交通工具的路权分配是否冲突。不同交通工具的冲突无非两种,一是效率冲突,二是安全冲突。前面已经解决了效率冲突问题,即使是站在汽车的立场上也应该分配给电动自行车合理的路权,以便减少汽车数量,避免拥堵;关于安全冲突,电动自行车交通群体是由行人、自行车、摩托车转化过来的,增加电动车一定会减少两轮车或行人交通。数据表明,从2004年到2013年,汽车作为事故一方的主体地位没有变化,行人和各种两轮车作为事故另一方的结构比例发生很大变化,但两轮车总体的十万人死亡率是大幅度下降的,2004年,电动车占三种两轮车(自行车、摩托车、电动车)的5%时,该群体总的十万人死亡率为9.82,10年后的2013年,电动车占比达到60%,该群体总的十万人死亡率下降为6.99,降幅达28.8%,2013年比2004年减少死亡15411人,从安全冲突的角度看,电动自行车的快速大幅增长,不仅没有增加安全代价,反而减少了两轮车群体的死亡人数;另外,从电动自行车对自行车和行人的安全威胁来看,每年确有不少自行车或行人受伤害于与电动自行车的交通事故,但是由于电动自行车又吸引了大量行人和自行车转入,因此,从2004年到2013年,行人和自行车死于交通冲突的人数是大幅度下降的,2004年为40396人,2013年为18597人,减少21799人,2004年我国行人和自行车交通死亡占总人口的比例为31.1ppm,美国为18.9ppm,比美国高64.6%,到2013年,我国下降为13.7ppm,同年美国为17.4ppm,已经比美国低21.3%。因此,从安全冲突的角度看,大量电动自行车参与交通(总量扩大十倍左右),对两轮车交通事故总量和行人交通死亡人数都出现了大幅下降的表现,分配路权给电动自行车有益无害。


第三条,安全的外部性权衡和比较。我不太明白王志安先生的真实意思,大概是权衡让已经骑电动车的人转为开车、步行或骑自行车,乘公交,可以获得的好处。若是这样,我在第二条中所阐述的观点和数据已经回答了这个问题。
第四条,造成侵害后路权所有人的偿付能力。估计王志安先生不是指因为骑电动自行车的人太穷没有赔偿能力所以不让他们骑车,正常的理解,王是指电动自行车没有办理保险,但车辆已有一定的侵害能力(时速超过20公里,重量超过40公斤),发生冲突容易一走了之。这确实是个问题,正确的做法是积极设计和开办为电动车量身定做的保险,增加保障机制,而不是以此为借口剥夺他们的路权。
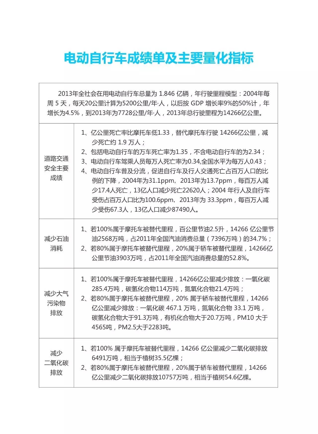
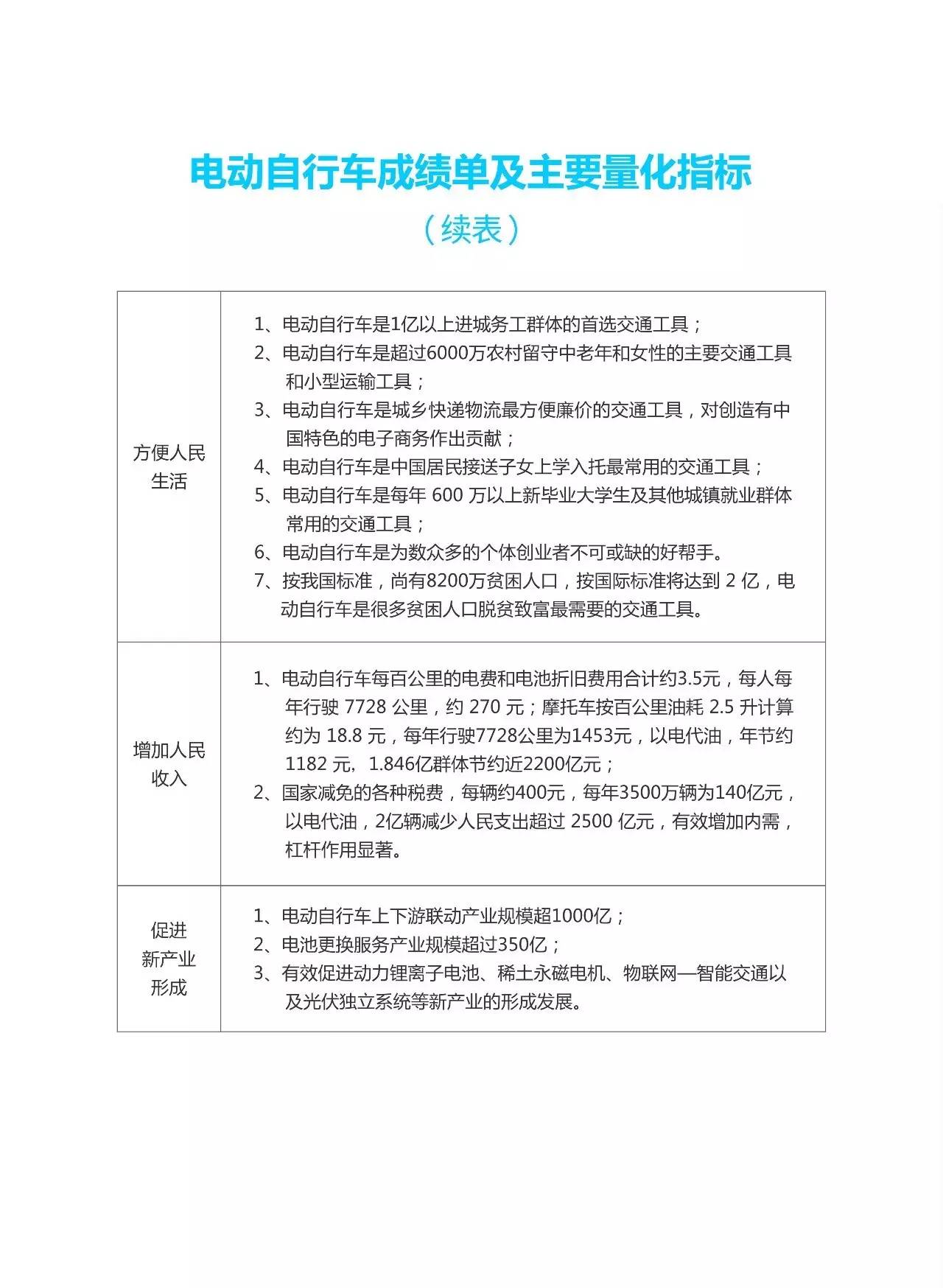
综上所述,即使承认王志安先生提出的路权分配四原则,电动自行车也有理由光明正大地获得路权,绝不可以简简单单的以“我可以骑马上班吗?”反问一下,再抛出一个“路权”分配理论,玄玄地一晃而过就轻松的让电动自行车分配不到路权。况且,真正的大账还没有好好算,随便说几条就值得为电动自行车叫好,详见我2014年写的《电动自行车成绩单》量化指标和结束语,真心希望王志安先生能够更仔细地分析数据,不以一时灵光,做了个别禁电官员的理论帮手,丢失了学者应有的良知。路权之争,关系重大,不敬之处,敬请海涵,欢迎争论。


