重阳登高游玩攻略 (广州重阳登高最佳地点查询)

重阳节快到啦

不少朋友都会选择在明晚登高祈福

哪些登高点会开放?

交通会有什么影响?

登高祈福需要注意什么?

贴心的小布就给大家送上

重阳登高指南!

重阳节去登高最佳方案,广州重阳登高最佳地点查询

全市开放17个登高点

部分登高点夜间不开放

重阳节去登高最佳方案,广州重阳登高最佳地点查询

重阳节期间,安排白云山、越秀山公园、广州塔、火炉山、帽峰山等17个开放登高,其他登高地区实施封山,谢绝游客上山,以免发生意外事故。

注意,17个开放登高点中有部分登高点16日夜间不开放,市民可根据实际情况选择白天或人流不多的时间段错峰登高。

重阳节去登高最佳方案,广州重阳登高最佳地点查询

重阳节去登高最佳方案,广州重阳登高最佳地点查询

白云山暂停集体登山

部分路段实行单向行走

重阳节去登高最佳方案,广州重阳登高最佳地点查询

重阳期间全市各单位不要组织集体登白云山活动。10月16日早上6时至18日凌晨4时,白云山风景区暂停出售白云山月票、半年卡、年卡,暂停办理单位组织的集体登白云山活动。

上述时段,白云山风景区临时门票价格为:

✦景区门票全票10元/人·次,半票5元/人·次;

✦摩星岭门票全票10元/人·次,半票5元/人·次。

✦白云山索道上山单程全票30元/人·次,半票15元/人·次;白云山索道下山单程全票25元/人·次,半票13元/人·次。

重阳节去登高最佳方案,广州重阳登高最佳地点查询

重阳节去登高最佳方案,广州重阳登高最佳地点查询

重阳节去登高最佳方案,广州重阳登高最佳地点查询

重阳节期间(10月16日18时至18日7时),将根据人流情况对前往白云山的游客进行疏导。

✦白云山摩星岭实行单向行走,山南上,山北下,禁止从云梯入口上摩星岭;

✦云天南路、云天北路实行由南向北单向行走(从云天南路上山不登摩星岭的群众只能从云天北路下山,从云梯下摩星岭的群众只能向北下山,从云山北路上山和从云山中路下山的群众禁止从云天北路行走)。

✦17日0时至6时,柯子岭门、157医院门、梅花园门、伍仙桥门和濂泉门售票点暂停售票,群众需由其他入口上山。

✦千尺嶝16日18时至23时前只能上山,23时至24时清空该登山小道上的群众,17日0时至8时只能下山。

✦白云山容量达到安全负荷时,全部售票点将停止售票。同时,除摩星岭、山顶广场外,其他山峰以及无登山路径的山坡暂停开放。

✦白云山21条偏僻小路和照明不足的登山小路夜间暂停开放,风景区将对没有灯光的非正规小路进行封堵。

重阳节去登高最佳方案,广州重阳登高最佳地点查询

重阳节白云山

晚间需封堵小路(门岗)

(可滚动查看)

1、下坑水库坝至六榕寺墓小路(摩星岭)

2、鸿波山庄至柯子岭小路(摩星岭)

3、摩云小路(摩星岭)

4、荡胸亭至摩星岭顶小路(云星路)( 摩星岭)

5、柯子岭小路至云天北路(长寿路)( 摩星岭)

6、城建林小卖部至柯子岭小路( 摩星岭、 鸣春谷)

7、永泰门岗( 广州界至叠翠绿道小路)( 明珠楼)

8、握山村门岗(握山村至孖髻岭至黄婆洞水库小路)(明珠楼)

9、157医院门岗(明珠楼)

10、 冷冻厂门岗( 冷冻厂右侧小路)( 明珠楼)

11、 绿道门岗( 外语外贸大学足球场后山小路)( 明珠楼)

12、 元下田门岗( 明珠楼)

13、 翠竹园停车场云翠绿道口 ( 明珠楼)

14、 北门(云翠绿道)( 明珠楼)

15、桃花涧区域(夜间封闭)(明珠楼)

16、 将军坟至长寿路( 鸣春谷)

17、 长寿路至景泰坑部队( 鸣春谷)

18、 城建林小路岔路口至能仁寺小路(全天封闭)( 鸣春谷)

19、晚望小卖部至麦当劳下方岔路口路段(全天封闭)(鸣春谷)

20、濂泉门岗至伍仙桥防火通道(鸣春谷)

21、云台花园二期( 云台花园)

部分路段临时交通管制

大家尽量搭乘公共交通工具出行

重阳节去登高最佳方案,广州重阳登高最佳地点查询

重阳期间,广州交警将采取以下管制措施:

一、10月16日6:00至18日7:00,除公安执勤、山上驻军和单位、白云山管理局公务车辆及持有特许通行证车辆外,禁止一切机动车辆上白云山。

二、10月16日18:00至18日7:00,除公安执勤、山上驻军和单位、白云山管理局公务车辆、公交车及持有特许通行证车辆外,禁止一切机动车辆进入云山南路(广园路口至白云山南门段)、横枝岗路(隧道南入口以北)、濂泉路(广园东路口以北)、云泉路行驶。

三、10月16日18:00至18日7:00,广园快速路(科韵路口以西)、广园路(禺东西路口至机场路口)、白云大道南、大*钟金**路禁止1.5吨以上货运车辆行驶。

四、10月16日18:00至17日2:00、10月17日18:00至18日2:00,广园路(广州大道北至大*钟金**路口)禁止一切货运车辆行驶。

五、当白云山云台花园周边道路交通出现拥堵时,公安交通管理部门将根据情况对周边道路实施临时管制和分流措施,届时,请广大驾驶人员听从指挥、配合工作,提前绕道行驶。

六、10月16日8:00至18日0:00,除公安执勤、山上单位及持有特许通行证车辆外,禁止一切机动车辆上帽峰山。

重阳节去登高最佳方案,广州重阳登高最佳地点查询

重阳节去登高最佳方案,广州重阳登高最佳地点查询

图片来自:微博网友@玲波媚步

公共交通安排

重阳节去登高最佳方案,广州重阳登高最佳地点查询

云台花园区域公交运营:

10月16日晚将增开7条重阳夜间加班线路。当日18时起,对进入云台花园总站的线路实施前置下客措施,控制候发区域公交线路停靠车辆,减轻周边路段交通压力。

重阳节去登高最佳方案,广州重阳登高最佳地点查询

广州塔、花城广场区域公交:

实施加密发班、加开短线、空车切入等灵活调度措施,并结合现场客流情况,对开行至客村等区域的如约巴士线路进行疏运。

出租车:

在云台花园、广州塔等区域设置4个临时上落客点,通过出租车调度系统发送终端信息提示,引导出租车司机前往参与运输保障。

重阳节去登高最佳方案,广州重阳登高最佳地点查询

交管部门提醒,由于白云山和帽峰山周边公共停车场地有限,请前往两地活动的市民尽量搭乘公共交通工具。市民如需进一步了解重阳节期间公共交通情况,可通过拨打“96900”客服热线、登录广州交通网(www.gzjt.gov.cn)、通过微博@广州交通等方式咨询。

特别提醒

严禁携带火种上山

重阳节去登高最佳方案,广州重阳登高最佳地点查询

公安部门提醒市民,严禁携带危险物品登山,禁止携带烟花、爆竹、氢气球、香烛等一切火种及孔明灯等物品登山。

重阳期间预计登高群众较多,请登高游客按指定路线登山游览,维护治安、交通秩序,不要在登高时追逐打闹、起哄、滋事、斗殴、搞封建迷信活动。

希望市民朋友们不要攀登未开放区域,不要滞留在道路两旁,避免在人多拥挤的地方滞留和聚集。在登高过程中,游客要做到文明礼貌、互让互爱,在一言一行中彰显文明。禁止外来商贩进入登山点、上山路口周边及山上设摊摆卖。

重阳节去登高最佳方案,广州重阳登高最佳地点查询

在白云山登高过程中突然不舒服

这些急救医疗点要记住!

重阳节去登高最佳方案,广州重阳登高最佳地点查询

医疗急救点

重阳节去登高最佳方案,广州重阳登高最佳地点查询

市卫生部门组织7家医院在白云山等地设立急救医疗点,组织11家医院做好二线急救准备。其中,在白云山6个地点设置7个急救医疗点,分别位于:白云索道、山顶公园(2个)、大花坛草坪、观音阁、摩星岭、黄婆洞明珠楼。

市民在白云山风景区如遇到困难,可以拨打白云山24小时服务热线37222222,向景区工作人员求助。

重阳节去登高最佳方案,广州重阳登高最佳地点查询

重阳节不仅仅可以登高祈福

还有丰富的文化活动

等你来!

小布都给你做好笔记了!

重阳节去登高最佳方案,广州重阳登高最佳地点查询

精彩的文化活动

重阳节去登高最佳方案,广州重阳登高最佳地点查询

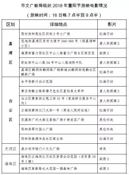
16日晚,在海珠、荔湾、天河、白云区的15个广场免费放映电影。

重阳节去登高最佳方案,广州重阳登高最佳地点查询

重阳节去登高最佳方案,广州重阳登高最佳地点查询

重阳节去登高最佳方案,广州重阳登高最佳地点查询

16至18日,在广东演艺中心(地址:广州大道中1229号)举办“花城咏天籁·唱响新时代--2018广州星海(国际)音乐季合唱群英汇”活动,每天下午、晚上各1场比赛,共有100支合唱队参加。

重阳节去登高最佳方案,广州重阳登高最佳地点查询

重阳节举办活动排期表

(可滚动查看)

重阳节去登高最佳方案,广州重阳登高最佳地点查询

重阳节去登高最佳方案,广州重阳登高最佳地点查询

重阳节去登高最佳方案,广州重阳登高最佳地点查询

编辑 | 黄嘉露

责编 | 龚倩仪

校对 | 黄慧敏

来源 | 穗府信