来源:监理文件
如有侵权,请联系我们删除

小编提示

本文分为两部分:第一部分为监理签字大全;第二部分为施工单位全套报验资料!


二、监理签字指南
一、监理人员签字的意义
监理人员的签字有着丰富的内容和意义。监理人员要签好字,首先必须清楚地明确个人的职责和工作内容,必须充分掌握工作的要点和关键,适宜地提出意见、建议或决定,对工程施工过程中产生的记录进行全面、客观、准确、适宜的评价,以使建设各方及上级部门通过监理人员签字认可的记录全面了解建设项目的情况,对建设项目做出合乎实际的评价。因此监理人员的签字非常重要。
监理人员的签字,与其个人的职责和工作内容有关,也和具体的记录要求有关。为了指导监理人员正确地签好字,特编制本指南。
二、监理人员签字指南
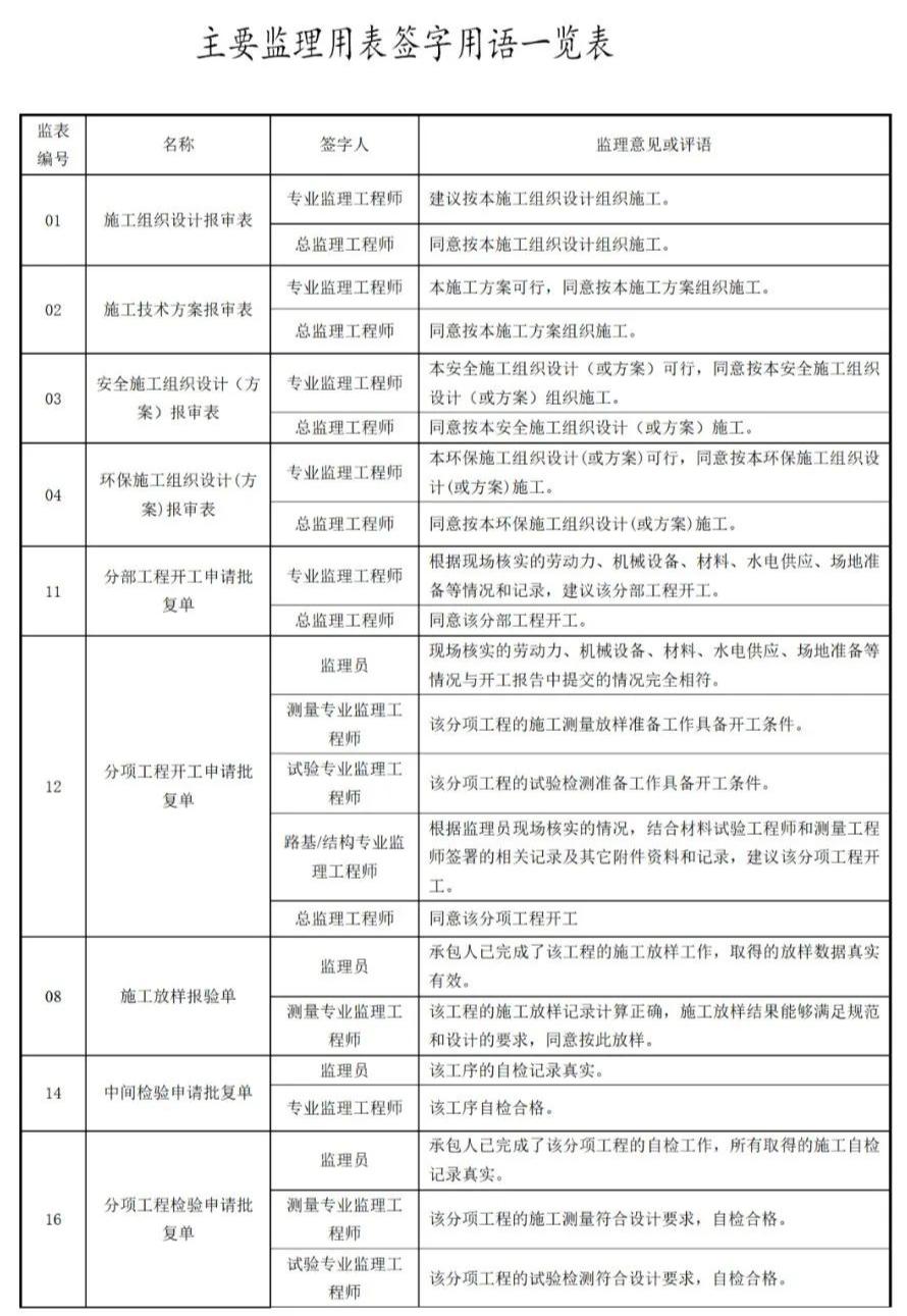
1、核实情况类
●分项工程开工申请批复单(监理员核实情况)
要求监理员核实已经进场的劳动力、机械设备、材料、水电供应情况、场地准备情况等,以证明承包人现场已具备分项工程开工的实际条件。对这类情况的核实,监理员应按照承包人分项工程开工申请批复单提供的数据到现场逐项核实,在核实的基础上签署意见。
建议使用这样的签字:我已对承包人分项工程开工申请批复单附件所列的劳动力、机械设备、材料、水电供应情况、场地准备情况等进行了现场核实,核实结果证实开工报告中提交的XX情况与实际情况完全相符(或完全不相符合,或者说明哪些情况相符、哪些情况不相符)。
●核实承包人索赔基础资料
建议使用这样的签字:我已对XX记录表提供的记录进行了现场核实,结果与XX记录表相符(或不相符)。
2、证明情况类
●证明施工放样情况
监理员应该对施工放样报验单提供的记录进行证实,以供测量专业监理工程师判断。这项工作的作用主要是证明承包人是不是完成了相关的施工放样工作,采用的方法和取得的数据是否属实,有没有编造的情况等。
建议使用这样的签字:我证实承包人确已完成了XX工程的施工放样工作,采用的施工放样方法及取得的放样数据真实有效。
●证明分项工程的检验情况
承包人按照规范要求对分项工程进行系统的自检,在自检合格的基础上向监理工程师提出检验申请。因此,监理员应该首先证明承包人是否确实已经完成了分项工程的自检工作并取得了相关的检测结果,以供专业监理工程师决定。
建议使用这样的签字:我证明承包人确已完成了XX分项工程的自检工作,所有取得的自检记录结果真实有效。
●中间工序检测记录的证明
监理员应证明承包人是否按规范确定的检测方法和要求完成了中间工序的检测并真实地记录了检测结果。
建议使用这样的签字:我证明承包人确已完成了XX工序的各项检测工作,采用的检测方法与规范规定的方法相符,检测结果真实有效。
●落实工作指令要求的证明
当监理工程师向承包人发出工作指令,要求对现场发现的不合格材料、工序、工艺、设备等进行完善时,承包人应按工作指令要求逐项进行落实。监理员有义务证明承包人是否按工作指令的要求完成了相关的工作并保持了相应的记录。
建议使用这样的签字:我证明承包人于XX时间内完成了XX工作指令中要求的XX工作的现场处理/或补充完善工作,提交的记录真实可信。
●证明试验记录的真实性
监理员参与承包人的试验过程,应证明承包人的整个试验过程是否真实,取得的试验记录是否真实可靠。
建议使用这样的签字:我证明承包人确已完成了XX试验工作,取得的数据真实可靠。
如果没有太多的签字空间,则监理员的个人签名同样证明承包人确已完成了XX试验工作,取得的数据真实可靠。监理员对签名确认的结果负责。
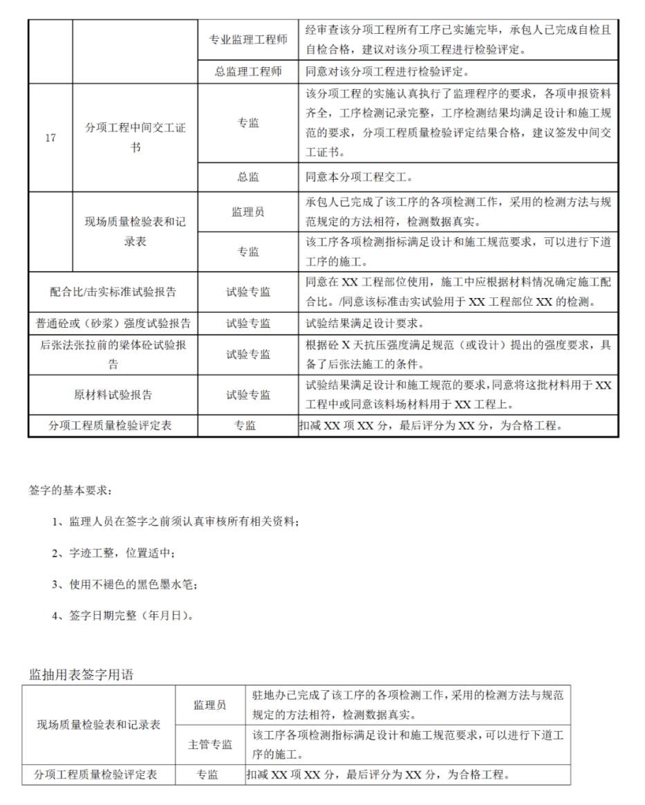
3、审查类签字
●审查施工组织设计或方案
建议使用这样的签字:我审查了承包人关于XX的施工组织设计(或施工方案),审查结果认为本施工组织设计(或施工方案)可行(或不可行),可以(或不可以)作为指导施工的依据,同意(或不同意)按本施工组织设计(施工方案)组织施工。如果不同意,还应提出具体的要求,说明为什么不同意。
2 监理签字指南
●审查施工放样结果
建议使用这样的签字:我审查了承包人关于XX工程的施工放样记录,所有放样记录计算正确(或不正确),精度满足(或不满足)XX规范中XX条款的规定,施工放样结果能够满足规范的要求,同意(或不同意)按此放样。
●审查开工报告
建议专业监理工程师使用这样的签字:我已全面审核了该分项工程开工报告的所有附件资料和记录,根据监理员现场核实的情况,结合材料试验工程师和测量工程师签署的相关记录,建议同意(或不同意)该分项工程开工。
●审查试验检测报告
如果是标准试验报告,例如:混凝土配合比报告,建议使用这样的签字:同意(或不同意)在XX工程部位使用本混凝土配合比报告提供的配比,实际施工中应根据实际情况调整施工配合比。
如果是普通砼(或砂浆)强度试验报告,建议使用这样的签字:试验结果满足(或不满足)设计要求。
如果是后张法预应力张拉留置的砼试验结果,建议使用这样的签字:砼X天抗压强度满足规范(或设计)提出的强度要求,具备了后张法施工的条件。
如果是原材料进场抽检的报告,建议使用这样的签字:试验结果满足(或不满足)设计(或施工规范)的要求,同意(或不同意)将这批材料用于XX工程中。
●审查工序检测记录
建议专业监理工程师使用这样的签字:本工序现场检测取得的数据结果满足(或不满足)设计(或XX规范)的要求,可以进行下道工序的施工。
●审查检验申请批复单
建议专业监理工程师使用这样的签字:经审查,该分项工程所有工序已实施完毕,承包人已完成自检且自检合格,同意对该分项工程进行检验评定。
●审查分项工程评定表
建议专业监理工程师使用这样的签字:扣减XX项XX分,最后评分为XX分,为合格(或不合格)工程。
●审查中间交工证书
建议专业监理工程师使用这样的签字:该分项工程的实施认真执行了(或未执行)监理程序的要求,各项申报资料齐全(或不齐全),工序检测记录完整(或不完整),工序检测结果均满足(不满足)设计(或规范/标准)的要求,分项工程质量检验评定结果合格(或不合格),建议签发(或不签发)中间交工证书。
4、批准类签字
●施工组织设计(或施工方案)的批准
建议组长签字:同意按本施工组织设计(或施工方案)组织施工。
●中间交工证书
建议组长签字:同意本分项工程交工。
●复工指令
建议组长签字:同意XX工程复工。
●暂停施工指令
建议组长签字:同意暂停XX工程的现场施工作业。
●工程变更
建议组长签字:同意变更。
三、注意事项
监理人员的签字过程,实际上就是审核承包人各项记录和报告的过程。通过监理人员的签字,最后应确保所有记录和报告真实地记录了施工过程(或试验检测过程),获得的数据真实可靠,可以作为评价施工质量的依据。
为了达到这一效果,要求承包人按规定时间上报各项记录和报告,监理人员在规定的时间内及时予以签字认可,坚决杜绝将记录和报告集中报监理签字的现象。现场试验或检测记录应尽可能在现场核对签认。
一、监理人员签字的意义
监理人员的签字有着丰富的内容和意义。监理人员要签好字,首先必须清楚地明确个人的职责和工作内容,必须充分掌握工作的要点和关键,适宜地提出意见、建议或决定,对工程施工过程中产生的记录进行全面、客观、准确、适宜的评价,以使建设各方及上级部门通过监理人员签字认可的记录全面了解建设项目的情况,对建设项目做出合乎实际的评价。因此监理人员的签字非常重要。
监理人员的签字,与其个人的职责和工作内容有关,也和具体的记录要求有关。为了指导监理人员正确地签好字,特编制本指南。
二、监理人员签字指南
1、核实情况类
●分项工程开工申请批复单(监理员核实情况)
要求监理员核实已经进场的劳动力、机械设备、材料、水电供应情况、场地准备情况等,以证明承包人现场已具备分项工程开工的实际条件。对这类情况的核实,监理员应按照承包人分项工程开工申请批复单提供的数据到现场逐项核实,在核实的基础上签署意见。
建议使用这样的签字:我已对承包人分项工程开工申请批复单附件所列的劳动力、机械设备、材料、水电供应情况、场地准备情况等进行了现场核实,核实结果证实开工报告中提交的XX情况与实际情况完全相符(或完全不相符合,或者说明哪些情况相符、哪些情况不相符)。
●核实承包人索赔基础资料
建议使用这样的签字:我已对XX记录表提供的记录进行了现场核实,结果与XX记录表相符(或不相符)。
2、证明情况类
●证明施工放样情况
监理员应该对施工放样报验单提供的记录进行证实,以供测量专业监理工程师判断。这项工作的作用主要是证明承包人是不是完成了相关的施工放样工作,采用的方法和取得的数据是否属实,有没有编造的情况等。
建议使用这样的签字:我证实承包人确已完成了XX工程的施工放样工作,采用的施工放样方法及取得的放样数据真实有效。
●证明分项工程的检验情况
承包人按照规范要求对分项工程进行系统的自检,在自检合格的基础上向监理工程师提出检验申请。因此,监理员应该首先证明承包人是否确实已经完成了分项工程的自检工作并取得了相关的检测结果,以供专业监理工程师决定。
建议使用这样的签字:我证明承包人确已完成了XX分项工程的自检工作,所有取得的自检记录结果真实有效。
●中间工序检测记录的证明
监理员应证明承包人是否按规范确定的检测方法和要求完成了中间工序的检测并真实地记录了检测结果。
建议使用这样的签字:我证明承包人确已完成了XX工序的各项检测工作,采用的检测方法与规范规定的方法相符,检测结果真实有效。
●落实工作指令要求的证明
当监理工程师向承包人发出工作指令,要求对现场发现的不合格材料、工序、工艺、设备等进行完善时,承包人应按工作指令要求逐项进行落实。监理员有义务证明承包人是否按工作指令的要求完成了相关的工作并保持了相应的记录。
建议使用这样的签字:我证明承包人于XX时间内完成了XX工作指令中要求的XX工作的现场处理/或补充完善工作,提交的记录真实可信。
●证明试验记录的真实性
监理员参与承包人的试验过程,应证明承包人的整个试验过程是否真实,取得的试验记录是否真实可靠。
建议使用这样的签字:我证明承包人确已完成了XX试验工作,取得的数据真实可靠。
如果没有太多的签字空间,则监理员的个人签名同样证明承包人确已完成了XX试验工作,取得的数据真实可靠。监理员对签名确认的结果负责。
3、审查类签字
●审查施工组织设计或方案
建议使用这样的签字:我审查了承包人关于XX的施工组织设计(或施工方案),审查结果认为本施工组织设计(或施工方案)可行(或不可行),可以(或不可以)作为指导施工的依据,同意(或不同意)按本施工组织设计(施工方案)组织施工。如果不同意,还应提出具体的要求,说明为什么不同意。
●审查施工放样结果
建议使用这样的签字:我审查了承包人关于XX工程的施工放样记录,所有放样记录计算正确(或不正确),精度满足(或不满足)XX规范中XX条款的规定,施工放样结果能够满足规范的要求,同意(或不同意)按此放样。
●审查开工报告
建议专业监理工程师使用这样的签字:我已全面审核了该分项工程开工报告的所有附件资料和记录,根据监理员现场核实的情况,结合材料试验工程师和测量工程师签署的相关记录,建议同意(或不同意)该分项工程开工。
●审查试验检测报告
如果是标准试验报告,例如:混凝土配合比报告,建议使用这样的签字:同意(或不同意)在XX工程部位使用本混凝土配合比报告提供的配比,实际施工中应根据实际情况调整施工配合比。
如果是普通砼(或砂浆)强度试验报告,建议使用这样的签字:试验结果满足(或不满足)设计要求。
如果是后张法预应力张拉留置的砼试验结果,建议使用这样的签字:砼X天抗压强度满足规范(或设计)提出的强度要求,具备了后张法施工的条件。
如果是原材料进场抽检的报告,建议使用这样的签字:试验结果满足(或不满足)设计(或施工规范)的要求,同意(或不同意)将这批材料用于XX工程中。
●审查工序检测记录
建议专业监理工程师使用这样的签字:本工序现场检测取得的数据结果满足(或不满足)设计(或XX规范)的要求,可以进行下道工序的施工。
●审查检验申请批复单
建议专业监理工程师使用这样的签字:经审查,该分项工程所有工序已实施完毕,承包人已完成自检且自检合格,同意对该分项工程进行检验评定。
●审查分项工程评定表
建议专业监理工程师使用这样的签字:扣减XX项XX分,最后评分为XX分,为合格(或不合格)工程。
●审查中间交工证书
建议专业监理工程师使用这样的签字:该分项工程的实施认真执行了(或未执行)监理程序的要求,各项申报资料齐全(或不齐全),工序检测记录完整(或不完整),工序检测结果均满足(不满足)设计(或规范/标准)的要求,分项工程质量检验评定结果合格(或不合格),建议签发(或不签发)中间交工证书。
4、批准类签字
●施工组织设计(或施工方案)的批准
建议组长签字:同意按本施工组织设计(或施工方案)组织施工。
●中间交工证书
建议组长签字:同意本分项工程交工。
●复工指令
建议组长签字:同意XX工程复工。
●暂停施工指令
建议组长签字:同意暂停XX工程的现场施工作业。
●工程变更
建议组长签字:同意变更。
三、注意事项
监理人员的签字过程,实际上就是审核承包人各项记录和报告的过程。通过监理人员的签字,最后应确保所有记录和报告真实地记录了施工过程(或试验检测过程),获得的数据真实可靠,可以作为评价施工质量的依据。
为了达到这一效果,要求承包人按规定时间上报各项记录和报告,监理人员在规定的时间内及时予以签字认可,坚决杜绝将记录和报告集中报监理签字的现象。现场试验或检测记录应尽可能在现场核对签认
三 、监理资料整理需要注意的一些细节
需要注意的几个监理文件:
1、监理规划 在 总监理工程师的主持下编制 、经 监理单位技术负责人 批准,用来指导项目监理机构全面开展监理工作的指导性文件。
2、监理实施细则 根据监理规划,由 专业监理工程师编写 ,并经 总监理工程师批准 ,针对工程项目中某一专业或某一方面监理工作的操作性文件。
3、工地例会 由 项目监理机构主持 的,在工程实施过程中针对工程质量、造价、进度、合同管理等事宜定期召开的,由有关单位参加的会议。
4、施工组织设计(方案) 由 施工单位项目技术负责人组织编制 , 项目经理和企业技术管理部门审核 , 企业技术负责人审批 ;
5、监理工程师通知单 是监理工程师在工程建设过程中向承包单位签发的指令性文件,监理通知单的签发应注意以下内容:
1)通知单中不能使用白话,要用专业术语,并且不能有错别字;
2)提出存在的问题要详细,包括具体部位,具体质量问题及违反规范哪一条;
3)通知单的下发要有时间观念,下发要及时,并同时抄送建设单位;
4)撰写监理通知单时,一方面要坚持原则,分清责任,既要提出问题所在,还要提出解决问题的要求和应当达到的目标;另一方面,内容应准确、完整、条理性强、表达清晰且要符合一定的格式要求。





一、 施工质量验收技术资料通用表
1、“开工报告”审查意见填写: 施工准备工作完成,同意开工。
2、“工程项目施工企业主要管理人员名单”审查意见填写: 同意资格审查。
3、“施工组织设计(施工方案)报批表”监理单位审查意见填写: 经审查该施工组织设计符合有关规范标准和图纸及合同要求,同意按此施工组织设计实施。
4、“施工技术交底记录”监理单位检查结论填写: 符合要求。
5、“新材料、新工艺、新技术、新设备应用申报审批表”审查意见填写: 同意。
6、“隐蔽工程验收记录”监理单位验收结论填写: 同意隐蔽,进入下道工序。
7、“工程报验单”监理单位意见填写: 符合设计要求和规范规定,验收合格。
8、“工程竣工验收报验单”监理单位意见填写: 经预验收,本工程符合我国现行法律、法规、设计文件和有关质量验收规范、标准及施工合同要求。本工程预验收合格。
9、“主要设备开箱检验记录”核查结论填: 同意施工单位检验结果。
10、“分项、分部(子分部)工程通过验收各方会签表”结论填写: 各子分部工程均符合施工质量验收规范要求;质量控制资料及安全和功能检验(检测)报告齐全,合格;观感质量好。
11、“单位(子单位)工程竣工验收参加各方对工程质量的评价书”结论填写: 单位工程竣工验收合格。
12、“××工程观感质量检查记录”核查结论填写: 同意施工单位检查结果,验收合格。
13、“施工现场质量管理检查记录”核查结论填写: 经核查,上述项目符合要求。
14、“××分项工程质量验收记录”监理单位验收结论栏填写: 合格。验收结论栏填写:同意施工单位检查结论,验收合格。
15、“子分部工程质量验收记录”分项工程名称栏验收意见填写: 各子分部工程验收合格;质量控制资料栏填验收意见填写:各子分部工程质量控制资料齐全;安全和功能检验报告栏填写:同意施工单位评定; 观感质量验收栏填写:同意施工单位评定;监理单位栏填写:各子分部工程均符合规范要求,质量控制资料及安全和功能检验(检测)报告齐全,合格,观感质量良好,同意施工单位评定结果,验收合格。
16、“单位(子单位)工程质量竣工验收记录”验收结论在分部工程栏填写: 经各专业分部工程验收,工程质量符合验收标准;质量控制资料栏填写:质量控制资料经检查共×项符合有关规范要求;安全和主要使用功能及抽查结果栏填写:安全和主要使用功能共检查×项符合要求,抽查其中×项使用工程均满足;观感质量验收栏项填:点这免费*载下**施工技术资料观感质量验收为好;综合验收栏填写:经对本工程综合验收,各分项分部工程符合设计要求,施工质量均满足有关质量验收规范和标准要求,单位工程竣工验收合格。
17、“单位(子单位)工程质量控制资料核查记录”结论栏填写: 通过工程质量控制资料核查,该工程资料齐全,有效,各种施工试验,系统调试记录等符合有关规范规定,同意竣工验收。
18、“单位(子单位)工程安全和功能检验资料检查及方案抽查记录”抽查结果填: 合格;结论栏填:对本工程安全、功能资料进行核查,基本符合要求,对单位工程的主要功能进行抽样检查,其检查结果合格,满足使用功能,同意竣工验收。
19、“单位(子单位)工程观感质量检查记录”质量评估栏: 在好或一般格内打对号;观感质量综合评价: 好;结论填工程观感质量综合评价:好,验收合格。

二、 工程质量控制资料表
1、“钢结构××工程质量控制资料核查表”监理单位检查结论填写: 该工程资料齐全、有效,各种施工试验,施工记录等符合规范要求。
2、“原材料、钢构件、配件进场检查验收记录汇总表”监理核验结论填写: 合格;监理单位检查结论填写:记录汇总齐全,符合要求。
3、“原此材料、钢构件、配件进场检查验收记录”验收结果填写: 合格;监理单位核验结论填写:符合设计要求及《钢结构工程施工质量验收规范》(GB50205)的规定。
4、“原材料、钢构件、配件合格证明文件汇总表”监理单位检查结论填写: ××合格证明文件齐全,检查合格。
5、“检验报告、复验、复验报告汇总表”监理单位检查结论填写: 检查所汇总××质量检验报告文件齐全,复试结果合格。
6、“钢结构分部(子分部)工程有关安全及功能的检验和见证的检测项目检查记录”监理单位核查结论填写: 有关安全及功能检验和见证测试项目检查齐全。
7、“焊接材料(焊条、焊丝、焊剂)烘焙记录”监理单位检查结论项填写: 符合要求。
8、“另、配件预(后)热处理记录”监理单位检查结论填写: 符合要求。

三、 建筑与结构工程安全和功能检验或抽查记录
1、“屋面淋水蓄水试验记录”监理结论填写: 符合设计及规范要求。
2、“地下室防水效果检查记录” 监理结论填写: 符合设计及规范要求。
3、“卫生间、厨房、阳台及其他有防水要求的地面泼水、蓄水试验记录” 监理结论填写 :点这免费*载下**施工技术资料 符合设计及规范要求。
4、“抽气(风)道检查记录”结论项填: 符合设计及规范要求。
5、“幕墙及外窗气密性、水密性、耐风压检测报告结论汇总表”对检测报告的结论填: 检测结果合格。
6、“开工至竣工沉降观察记录”结论填写: 符合要求。
7、“民用建筑工程室内环境检测报告结论汇总表”对检测报告的结论填写: 该工程室内环境质量合格。

四、 分项工程检验批质量验收记录
1、凡分项工程检验批质量验收记录表遇到监理单位验收意见栏填写:合格;监理单位验收结论填写: 经检查符合设计及规范要求,验收合格。
2、凡分项工程检验批质量验收记录表遇到监理单位验收记录栏填写: 经检查,符合设计及规范要求;监理单位验收结论栏填写:同意施工单位评定结果,验收合格。

五、 符合性审查基本要求
1、凡工程项目用表应统一使用省表或市表,不得混用;省市表不够用时自制表要报省市站备案。
2、表头工程名称栏: 应填写工程名称的全称,与合同或招投标文件中工程名称一致。
3、工程名称各责任主体名称应写全称,与合同签章上的单位名称相同,项目负责人栏应填写: 合同书上签字人或签字人以文字形式委托的代表人一致。
4、核对各种材料的内容,数据及验收的签字是否真实、完整、规范。
5、表格中无项目内容时要打斜线;对定性项目当符合规范要求时应打对号标注,当不符合规定时应采用打叉的方法标注。
6、工程资料采用A4幅面纸打印,签字栏不得打印,由各签字人分别签字,不得由资料员代替。签字必须清晰可以辨认。
7、工程资料书写签字应使用耐久性强的碳素墨水、蓝黑墨水书写,不得使用易褪色的红色、纯蓝墨水、圆珠笔、铅笔等书写。
8、凡审核不合格资料监理人员应及时退回,要求报验单位限期整改。
9、坚持工程资料填制与工程进展同步原则。
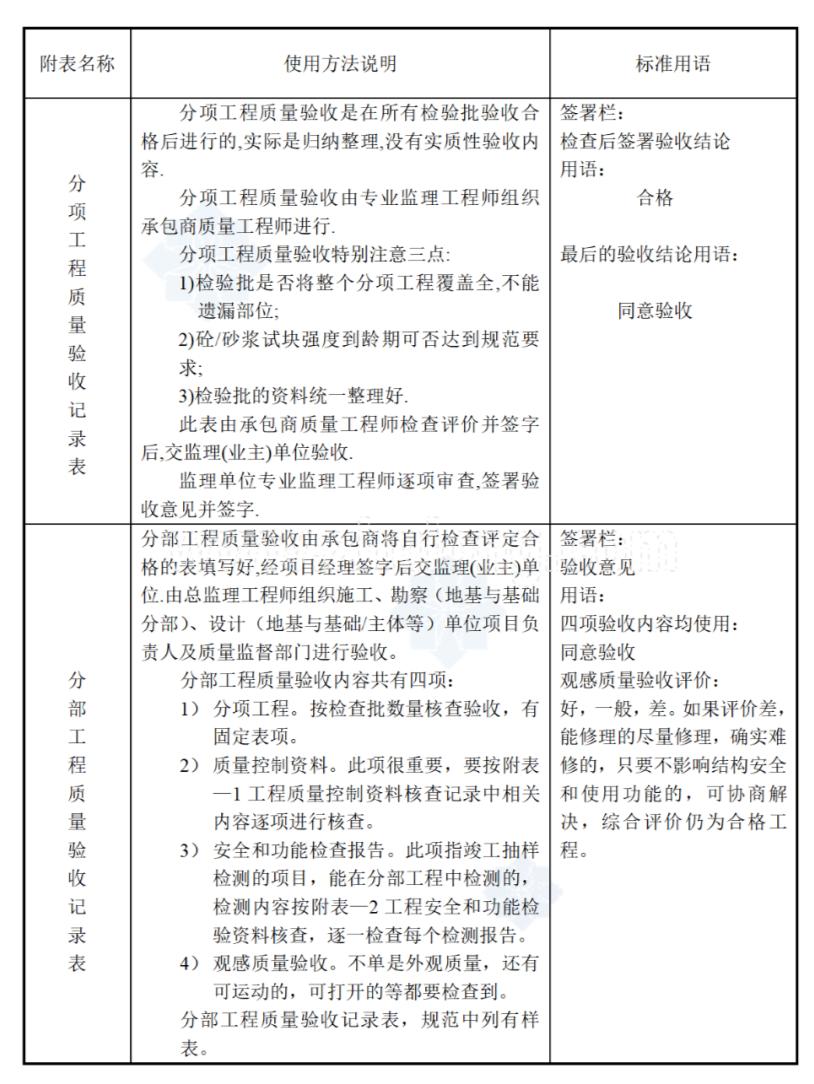
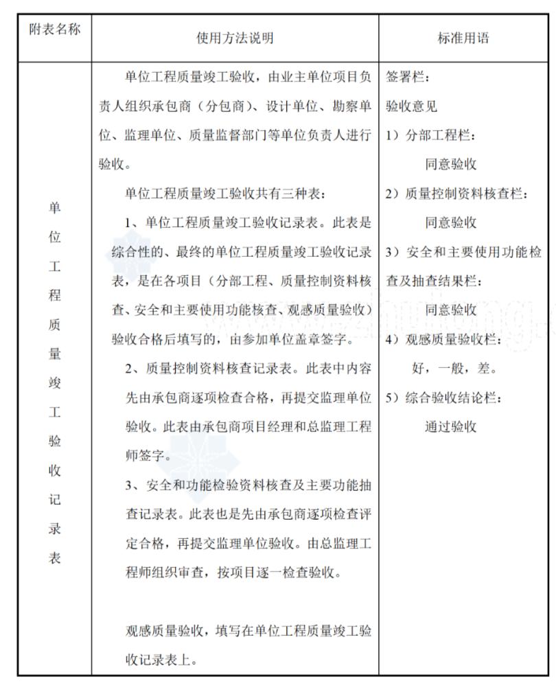
10、未尽事宜以建设行政主管部门或授权单位发布的相关现行规定为准执行。主控项目、一般项目验收合格,混凝土、砂浆试件强度待试验报告出来后判定,其余项目已全部验收合格。注明“同意验收,进行下一道工序施工”或“验收合格”。专业监理工程师建设单位的专业技术负责人签字。分项工程验收要注意三点,一是检查检验批是否将整个工程复盖了有没有漏掉的部位:二是检查有混凝土、砂浆强度要求的检验批,到龄期后能否达到规范规定;三是将检验批的资料统一,依次进行登记整理,方便管理。监理单位的专业监理工程师(建设单位的专业负责人)应逐项审查,同意项填写“合格或符合要求”,不同意项暂不填写,待处理后再验收,但应做标记。注明验收和不验收的意见,如同意验收并签字确认,不同意验收请指出存在问题,明确处理意见和完成时间。
全套报验资料
一、首先进场所准备: 1、工程开工报告、施工许可证、施工组织设计、材料、设备报审。2、砼配合比设计、材料送检。3、开工现场验收。临时设施(方案)、安全和文明施工准备。4、工程测量定位记录
应该所有准备的: 工程基本情况表建设批文材料(向建设单位所要的立向批文)建设工程规划许可证(向建设单位所要的规划许可证)建设工程中标通知书(向建设单位所要的中标通知书)施工合同(向建设单位所要的施工合同)监理合同(向监理单位所要的监理合同)建设单位资质、人员证书复印件项目监理机构及相关证书复印件设计单位资质、人员证书复印件勘察单位资质、人员证书复印件项目施工机构及相关证书复印件(包括资质证书、人员上岗证(施工员、预算员、质检员、安全员、材料员、劳保员、测量员、取样员、资料员、排水、暖气、电气工程师、项目经理)图纸会审记录及设计变更文件设计文件及开工前设计变更
施工现场质量管理检查记录及附表: 1、质量责任制一揽表2、主要专业工种操作上岗证书(塔吊、架子工、龙门架、电焊工、对焊工、直罗纹、电渣焊工)3、分包单位的资质合同4、施工图审查情况(施工图审查合格证书)5、地质勘察文件6、施工组织设计、施工方案及审批
施工检验批顺序 1、工程测量定位记录2、土方开挖检验批3、基础验槽记录4、地基处理检验批记录5、垫层(模板安装、开盘鉴定、混凝土施工、配合比及原材料、模板拆除)6、基础梁(施工测量放线、钢筋加工、钢筋安装、模板安装、开盘鉴定、混凝土施工、配合比及原材料、模板拆除)7、基础回填土(土方回填检验批)8、一层柱(施工测量放线、钢筋加工、钢筋安装、模板安装、开盘鉴定、混凝土施工、配合比及原材料、模板拆除)9、一层梁板楼梯((施工测量放线、钢筋加工、钢筋安装、模板安装、开盘鉴定、混凝土施工、配合比及原材料、模板拆除)10、后浇带(模板安装、开盘鉴定、混凝土施工、配合比及原材料、模板拆除)
实验室资料 一、 试验资料 土:分为原土试验、土击实试验 环刀取样 填方工程环刀取样部位应在每层压实后的下半部 柱基回填:抽查柱基总数的10%,但不少于5个基槽和管沟回填:每层按长度20~50m取样一组但不少于一组(3个) 场地平整填方:每层按长度400~900m2取样一组但不少于一组(3个) 基坑和室内回填:按100~500m2取样一组但不少于一组(3个) 土壤质量 按土样种类取样 每种土样取20kg。
水泥、粉煤灰: 水 泥 同厂家、同等级、同品种、同批号且连续进场的水泥,袋装不超过200T为一批,散装不超过500T为一批,每批抽样不少于1次。当在使用中对水泥质量有怀疑或普通硅酸盐水泥出厂超过三个月必须重新取样。袋装水泥不同点20包水泥取样,每包不得少于0.5kg,累积取样不得少于12kg;散装水泥以一辆次为一取样 点,每点取样不少于1kg,累积取样不少于12kg粉煤灰 以相同等级连续供应的200t粉煤灰为一批 每次取样8kg
钢材: 钢筋砼的热扎带肋、光圆钢筋 同一牌号、同一规格 不大于60T为一批 在每批材料中任选两根钢筋从中切取。拉伸:两根40cm弯曲:两根15cm+5d(d为钢筋直径) 钢结构的碳素结构钢、低合金高强度钢 同一牌号、同一等级、同一品种、同一尺寸、同一交货状态 不大于60T为一批 冷轧带肋钢筋 同一牌号、同一规格、同一外形、同一生产工艺、同一交货状态 不大于60T为一批 弯曲试验每批2个,拉伸试验每批1 个 钢筋闪光对焊 同一台班,同一焊工完成的 300个同牌号,同直径接头为一批 拉伸:三根40cm弯曲:三根15cm+5d
接头取样: 同一台班内焊接数量较少时 一周内按累计,若累计仍不足300个接头按一批 钢筋电弧焊: 在现浇砼结构中以同牌号钢筋、同接头类型 不大于300个接头为一批, 拉伸:三根40cm在房屋结构中,按不超过二楼层中300个同牌号钢筋接头 不大于300个接头为一批,不足300个仍按一批
钢筋电渣压力焊: 在房屋结构中,按不超过二楼层中300个同牌号钢筋接头 300个接头为一批,不足300个仍按一批 钢筋机械连接:同一施工条件、同一批材料、同一等级、同一型式、同一规格 不大于500个接头为一批,(现场安装同一楼层不足500个时仍然为一批)
普通砌、空心砖、加气块: 烧结普通砖 同一厂家,同规格以3.5~15万块为一批,不足3.5万块也按一批 用随机抽样法从外观质量和尺寸偏差检验合格的样品中每批抽取12块 空心砖同一厂家,同规格以3.5~15万块为一批,不足3.5万块也按一批 多孔砖同一厂家5万块为一批 混凝土小型空心砌块 每一生产厂家,每1万块至少应抽检一组,用于多层以上建筑基础和底层不应于2组
配合比:
砼配合比按水泥品种不同、水泥出厂日期不同砂浆、砼特性、强度等级及建筑物部位不同各做一组配合比水泥:1 包
石子:150kg
砂子:60kg
砂浆配合比
水泥:20kg
砂子:40kg
备注: 当砼、砂浆的组成材料有变更时,其配合比应重新确定
砂、碎石: 以同产地、同规格400m3或600T为验收批,不足400m3或600T也为一批 在料堆上取样时,取样部位应均匀分布。取样前先将取样部位表层铲除。然后对于砂子由各部位抽取大致相等的8份,组成一组样品。对于石子由各部位抽取大致相等的15份(在料堆的顶部,中部和底部各由均匀分布的五个不同部位取得)组成一组样品。数量:砂子40kg,石子150kg
外加剂: 膨胀剂 同一厂家、同一品种一次供应50t为一批,不足50t按一批 不少于0.2t水泥所需用的外加剂量,同批号的产品必须混合均匀 防水剂、泵送剂 同一厂家、同一品种一次供应10t为一批,不足10t按一批 不少于0.2t水泥所需用的外加剂量,同批号的产品必须混合均匀 减水剂、早强剂、缓凝剂、引气剂 同一厂家、同一品种一次供应10t为一批,不足10t按一批 不少于0.2t水泥所需用的外加剂量,同批号的产品必须混合均匀
防水材料: 防水卷材 同一品种、牌号和规格等级的产品的卷材,抽验数量为大于1000卷抽取5卷,500~1000卷抽取4卷,100~499卷抽取3卷,小于100卷抽取2卷 每批抽样卷数各取1米长为样本 防水涂料 同一规格、同一品种、同一厂家的每10T为一批,不足10T也按一批 取2kg 内外墙水溶液涂料 同一厂家、同一品种、同一批次 取2kg注:凡进入施工现场的防水卷材应附有厂家检验报告单及出厂合格证并注明生产日期、批号品种名称
砼试块: 砼抗压试块 每拌制100盘且不超过100m3的同配合比的混凝土 不少于1次 每一工作班拌制的同配合比砼不足100盘时 不少于1次 当一次连续浇筑起过1000m3时,同一配合比的混凝土每200m3 不少于1次 每一楼层、同一配合比的混凝土 不少于1次 灌注桩每浇注50m3砼,小于50m3的桩,每根桩必须有1 组 不少于1次 每一拆模检验批砼 至少1组 基坑工程的地下连续墙,每50m3或每槽段 不少于1次
砼抗渗试块 ①对有抗渗要求的砼结构,其砼试件应在浇注地点随机取样,同一工程、同一配合比的砼取样不应少于一次,留置组数可根据实际需要确定;②对地下防水砼同一工程、同一配合比的砼当连续浇注的砼每500m3应留置不少于一组抗渗试件,且每项工程不得少于2组;③对地下防水预拌砼当连续浇注砼每500m3应留置不少于2组试件,且每部位(底板、侧墙)试块不少于两组;当每增加250~500m3砼时,应增加两组试样,当砼增加量在250 m3以内时不再增加试件组数 每组6块
备注: 1、砼取样应具有代表性和随机性,每次取样应至少留置一组标准养护试件,同条件养护试件的留置组数应根据实际需要确定。2、用于砼结构实体检验留置的砼同条件应符合:①、各种砼强度均应留置同条件养护试块;②、同一强度等级的同条件养护试块,其留置的组数应根据砼工程量和重要性确定,不宜少于10组,且不应少于3组;③、同条件养护试块应放置在靠近相应结构构件或结构部位的适当位置,并应采取相同的养护方法;④、应在日平均气温累计达到600℃•d时方可送检,养护龄期不应少于14d,也不宜大于60d。3、砼抗渗试块养护方式均为标准养护,养护龄期不少于28d,最长不得超过90d。
砂浆: 每一检验批且不超过250m3的各种类型及强度等级的砌筑砂浆,每台搅拌机 至少取样一次,每组6块 建筑地面工程按每一层 不应少于一组,当每层建筑地面工程面积超过1000m2增做一组试块不足1000m2,按1000m2计,当配合比不责同时应相应制不同试件 备注:砂浆取样应具有代表怀和随机性,养护方式均为标准养护,一个验收批的试件组数原则上不少于3组
铝合金型材: 铝合金 同一合金牌号、合金状态、规格、表面处理方式的型 材组成1批,批量不限;门窗型材检验取其中2~3种规格 各批取样数量:取同一批量的1%(≥10根,批量小于10根的取10根),试样长10cm给排水、电气:聚氯乙烯绝缘电线 每批(同牌号、同规格、同型号)电线取样不少于1组 每组取长2米的线段2段,长10m的线段1段
焊接钢管
每批(同牌号、同规格、同型号)钢管取样不少于1组 每组取4cm、60cm长的管段各2段
镀锌钢管 每批(同牌号、同规格、同型号)钢管取样不少于1组 每组取4cm长的管段2段,15cm长的管段2段。直径≤5cm的管材,再取60cm长1段
建筑用聚氯乙烯排水塑料管及管件 每批(同牌号、同规格、同型号)管材取样不少于1组 每组取长15cm 的管段10段,长10cm 管段3段,长5cm的管段3段,同一种规格管件8个 建筑用聚氯乙烯给水塑料管及管件 每批(同牌号、同规格、同型号)管材取样不少于1组 每组取长15cm 的管段10段,长10cm 管段3段,长60cm的管段1段,同一种规格管件8个 阀门 同牌号、同规格、同型号为一批 每批按总数量的10%送检,主干管上起切断作用的闭路阀门均要送检 铝塑复合压力管 每批(同牌号、同规格、同型号)铝塑复合压力管取样不少于1组 每组取长2米的管段2节 陶瓷密封水嘴 每批(同牌号、同规格、同型号)陶瓷密封水嘴按总数量的5%送检不少于1组 不少于2个
常用建筑材料见证取样检测项目的取样数量 序 /样品/参数名称 /所需数量 /代表批量 /备注 1 /水泥 /12kg/ 200t /袋装 12kg /500t/ 散装 2 /热轧带肋钢筋 /500mm 2根+300mm 2根/ 60t 3 /热轧光圆钢筋 /500mm 2根+300mm 2根/ 60t 4 /冷轧带肋钢筋 /500mm 1根+300mm 2根/ 60t 5 /冷轧扭钢筋 /500mm 2根+300mm 1根 /10t 6 /圆盘条 /500mm 1根+300mm 2根 /60t 7 /机械连接 500mm 2根+300mm 2根/ 500个 /母 材 /500mm 3根/500个/ 连接件 8 /焊接/ 500mm 3根+300mm 3根/ 300个 /闪光对焊 /500mm 3根 /300个 /其他焊接 10 /型钢 /500mm 1根+300mm 1根 /60t /加工至20mm宽 11 /型钢焊接 500mm 2根+300mm 2根/ 300~600个/ 加工至20mm宽 12 /铝合金 /管状型材300mm /2根 13 /砂/石 /20kg/10kg /400m3/600t 14 /砼配合比 /每组送:砂:30kg/ 水泥:20kg/石:40kg / 做抗渗,数量翻番 15 /砂浆配合比 /砂:20kg/水泥:3kg/ 掺合料等 16 /砂浆抗压 /6块/组 /250m3 /棱长70.7mm立方体 17 /砼抗压 /3块/组 /100m3 200m3/ 连续浇捣1000m3以上 19 /粘土实心砖 /15块 /15万块 20 /加气块 /18块 /1万块 21 /蒸压灰砂砖 /10块 /10万块 22 /烧结多孔砖 /15块 /15万块 23 /轻集料空心砌块 /8块 /1万块 24 /粉煤灰砖/瓷砖 /15块/30片 /10万块/5000m2 25 /防水卷材/涂料 /2.0m2/3.0kg /1万m2/5~15t 26 /钢结构用扭剪型高强螺栓连接副 /8套/ 3000套 /①送10套; ②需提供同批合格证。 27 /高强度大六角头螺栓连接副扭矩系数 /8套 /3000套 28 /高强度螺栓连接摩擦面抗滑移系数 /3组 /2000t /安装好,同时螺栓要送检。
五大建筑材料见证取样方法 一、水泥 1、水泥的进场检验: (1)、水泥进场后首先检查水泥的出场合格证及出场检验报告,核对包装袋上的厂家、牌号、品种、强度等级、出场日期,出场编号。除此以外,水泥袋上还应注明产品名称、代号、净含量、生产许可证编号、执行标准号,包装年月日,水泥袋上字迹颜色, 硅酸盐和普通硅酸盐水泥为红色,矿渣水泥为绿色。 (2)取样批量和方法 a. 散装水泥:同厂同期同品种同强度的同一出场编号500t为一批。取样方法随机从不少于三个车罐中,用槽型管在适应位置插入水泥一定深度(不超过2m)。取样搅拌均匀后从中取出不少于12kg作为试样放入标准的干燥密封容器中,同时另取一份封样保存。 b. 袋装水泥:同一厂家、同期、同品种、同强度等级,以一次进场的同一出场编号的水泥200t为一批,先进行包装重量检查,每袋重量允许偏差1kg。 取样方法:随机从20袋中采取等量的水泥,经搅拌后取12kg两份,密封好,一份送检,一份封样保存。
二.钢筋 (1)对进厂的钢筋首先进行外观检查,核对钢筋的出厂检验报告(代表数量)、合格证、成捆筋的标牌、钢筋上的标识,同时对钢筋的直径、不圆度、肋高等进行检查,表面质量不得有裂痕、结疤、折叠、凸块和凹陷。外观检查合格后进行见证取样复试。 2.取样方法: 拉伸、弯曲试样,可在每批材料或每盘中任选两根钢筋距端头500mm处截取。拉伸试样直径R6.5-20mm,长度为300-400mm。弯曲试样长度为250mm,直径R25-32mm 的拉伸试样长度为350-450mm,弯曲试样长度为300mm。取样在监理见证下取2组,1组送样1组封样保存。
3、批量:
同一厂家、同一牌号、同一规格、同一炉罐号同一交货状态每60t为一验收批。
三、混凝土 1、砼的见证取样地点应在浇注地点随即取样,在监理见证下进行现场搅拌砼,取样应在第三盘至结束前30min之间取样。商品砼运至现场后进行交货检验,其砼试样应在交货地点同一车送的砼卸料量的1/4-3/4之间取样,试块按组数填写委托单,按要求留足试块组数(标养、同条件)。 2、组批规则: 1)现场搅拌同:同一强度等级,同一配合比,生产工艺相同的砼每一取样单位应符合下列规定:a、每拌制100盘,但不超过100m3,。B、按每工作台班。C、每一现浇楼层。 2、商品砼: 用于交货检验的混凝土按100m3 一个工作台班拌制的混凝土不足100m3按每工作台班。当连续供应混凝土量大于1000m3 时,按每200m3 计算。 3.根据具体需要留置同条件试块。
四、砂浆 (一) 批量: 1.以每楼层或每250m 3砌体 2、基础砌体 3、每一层建筑或1000m2 地面工程 2.取样地点在盘口并在砂浆砌筑地点随机取样后在监理见证下封存,填写委托单,注明取样地点;在单线图上注明轴号、砌筑高度等。
五、砂 (一)采用标准 JGJ52-92普通混凝土用砂质量标准及检验方法 (二)组批规则: 应按同产地、同规格、同一进场时间分批验收。以400m3或600t为一验收批。不是上述数量者以一批论。 (三)抽样数量: 每一验收批取样22kg。2份,1份压样送检,1份封份保存。 (四)抽样方法: 在料堆取样时,取样部位均应分布。取样前先将取样部位表层铲除。然后由各部位抽取大致相等的砂共8份,组成一组试样。
序号 分部工程 子分部工程分项工程
1 地基与基础
无支护土方 土方开挖、土方回填
有支护土方 排桩,降水、排水、地下连续墙、锚杆、土钉墙、水泥土桩、沉井与沉箱,钢及混凝土支撑 地基处理子分部工程 灰土地基、砂和砂石地基,碎砖三合土地基,土工合成材料地基,粉煤灰地基,重锤夯实地基,强夯地基,振冲地基,砂桩地基,预压地基,高压喷射注浆地基,土和灰土挤密桩地基,注浆地基,水泥粉煤灰碎石桩地基,夯实水泥土桩地基。 桩基 锚杆静压桩及静力压桩,预应力离心管桩,钢筋混凝土预制桩,钢桩,混凝土灌注桩(成孔、钢筋笼、清孔、水下混凝土灌注)。 地下防水 防水混凝土,水泥砂浆防水层,卷材防水层,涂料防水层,金属板防水层,塑料板防水层,细部构造,喷锚支护,复合式衬砌,地下连续墙,盾构法隧道;渗排水、盲沟排水,隧道、坑道排水;预注浆、后注浆,衬砌裂缝注浆 混凝土基础子分部工程 模板、钢筋、混凝土,后浇带混凝土,混凝土结构缝处理 砌体基础 砖砌体,混凝土砌块砌体,配筋砌体、石砌体 劲钢(管)混凝土 劲钢(管)焊接、、劲钢(管)与钢筋的连接,混凝土 钢结构 焊接钢结构、栓接钢结构、钢结构制作,钢结构安装,钢结构涂装
2 主体结构
混凝土结构 模板,钢筋,混凝土,预应力、现浇结构,装配式结构
劲钢(管)混凝土结构 劲钢(管)焊接、螺栓连接、劲钢(管)与钢筋的连接,劲钢(管)制作、安装,混凝土 砌体结构 砖砌体,混凝土小型空心砌块砌体、石砌体,填充墙砌体,配筋砖砌体 钢结构 钢结构焊接,紧固件 连接,钢零部件加工,单层钢结构安装,多层及高层钢结构安装,钢结构涂装、钢构件组装,钢构件预拼装,钢网架结构安装,压型金属板 木结构 方木和原木结构、胶合木结构、轻型木结构,木构件防护 网架和索膜结构 网架制作、网架安装,索膜安装,网架防火、防腐涂料
3 建筑装饰装修
地面 整体面层:基层,水泥混张土面层,水泥砂浆面层,水磨石面层,防油渗面层,水泥钢(铁)悄面层,不发火(防爆的)面层;板块面层:其层,砖面层(陶瓷锦砖、缸砖、陶瓷地砖和水泥花砖面层),大理石面层和花岗岩面层,预制板块面层(预制水泥混凝土、水磨石板块面层),料石面层(条石、块石面层),塑料板面层,活动地板面层,地毯面层;木竹面层;基层、实木地板面层(条材、块材面层),实木复合地板面层(条材、块材面层),中密度(强化)复合地板面层(条材面层),竹地板面层
抹灰 一般抹灰,装饰抹灰,清水砌体勾缝 门窗 木门窗制作与安装,金属门窗安装,塑料门窗安装,特种门安装,门窗玻璃安装 吊顶 暗龙骨吊顶,明龙骨吊顶 轻质隔墙 板材隔墙、骨架隔墙、活动隔墙、玻璃隔墙 饰面板(砖 ) 饰面板安装,饰面砖粘贴 幕墙 玻璃幕墙,金属幕墙,石材幕墙 涂饰 水性涂料涂饰,溶剂型涂料涂饰,美术涂饰 裱糊与软包 裱糊、软包 细部 橱柜制作与安全,窗帘盒、窗台板和暖气罩制作与安装,门窗套制作与安装,护栏和扶手制作与安装,花饰制作与安装
4 建筑屋面
卷材防水屋面 保温层,找平层,卷材防水层,细部构造
涂膜防水屋面 保温层,找平层,涂膜防水层,细部构造 刚性防水屋面 细石混凝土防水层,密封材料嵌缝,细部构造 瓦屋面 平瓦屋面,波瓦屋面,油毡瓦屋面,金属板屋面,细部构造 隔热屋面 架空屋面,蓄水屋面,种植屋面
5 室内给水系统
给水管道及配件安装 室内消火栓系统安装、给水设备安装、管道防腐、绝热
室内排水系统 排水管道及配件安装、雨水管道及配件安装 建筑给水排水及采暖 室内热水供应系统 管道及配件安装、辅助设备安装、防腐、绝热 卫生器具安装 卫生器具安装、卫生器具给水配件安装、卫生器具排水管道安装 室内采暖系统 管道及配件安装、辅助设备及散热器安装、金属辐射板安装、低温热水地板辐射采暖系统安装、系统水压试验及调试、防腐、绝热 室外给水管网 给水管道安装、消防水泵接合器及室外消火栓安装、管沟及井室 室外排水管网 排水管道安装、排水管沟与井池 室外供热管网 管道及配件安装、系统水压试验及调试、防腐、绝热 建筑中水系统及游泳池系统 建筑中水系统管道及辅助设备安装、游泳池水系统安装 供热锅炉及辅助设备安装 锅炉安装、辅助设备及管道安装、安全附件安装、烘炉、煮炉和试运行、换热站安装、防腐、绝热
6 建筑电气
室外电气 架空线路及杆上电气设备安装,变压器、箱式变电所安装,成套配电柜、控制柜(屏、台)和动力、照明配电箱(盘)及控制柜安装,电线、电缆导管和线槽敷设,电线、电缆穿管和线槽敷设,电缆头制作、导线连接和线路电气试验,建筑物外部装饰灯具、航空障碍标志灯和庭院路灯安装,建筑照明通电试运行,接地装置安装
变配电室 变压器、箱式变电所安装,成套配电柜、控制柜(屏、台)和动力、照明配电箱(盘)安装,裸母线、封闭母线、插接式母线安装,电缆沟内和电缆竖井内电缆敷设,电缆头制作、导线连接和线路电气试验,接地装置安装,避雷引下线和变配电室接地干线敷设 供电干线 裸母线、封闭母线、插接式母线安装,桥架安装和桥架内电缆敷设,电缆沟内和电缆竖井内电缆敷设,电线、电缆穿管和线槽敷线,电缆头制作、导线连接和线路电气试验 电气动力 成套配电柜、控制柜(屏、台)和动力、照明配电箱(盘)及安装,低压电动机、电加热器及电动执行机构检查、接线,低压电气动力设备检测、试验和空载试运行,桥架安装和桥架内电缆敷设,电线、电缆导管和线槽敷设,电线、电缆穿管和线槽敷线,电缆头制作、导线连接和线路电气试验,插座、开关、风扇安装 电气照明安装 成套配电柜、控制柜(屏、台)和动力、照明配电箱(盘)安装,电线、电缆导管和线槽敷设,电线、电缆导管和线槽敷线,槽板配线,钢索配线,电缆头制作、导线连接和线路电气试验,普通灯具安装,专用灯具安装,插座、开关、风扇安装,建筑照明通电试运行 备用和不间断电源安装 成套配电柜、控制柜(屏、台)和动力、照明配电箱(盘)安装,柴油发电机组安装,不间断电源的其它功能单元安装,裸母线、封闭母线、插接式母线安装,电线、电缆导管和线槽敷设,电线、电缆导管和线槽敷线,电缆头制作、导线连接和线路电气试验,接地装置安装 防雷及接地安装 接地装置安装,避雷引下线和变配电室接地干线敷设,建筑物等电位连接,接闪器安装
7 智能建筑
通信网络系统 通信系统,卫星及有线电视系统,公共广播系统
办公自动化系统 计算机网络系统,信息平台及办公自动化应用软件,网络安全系统 建筑设备监控系统 空调与通风系统,变配电系统,照明系统,给排水系统,热源和热交换系统,冷冻和冷却系统,电梯和自动扶梯系统,中央管理工作站与操作分站,子系统通信接口 火灾报警及消防联动系统 火灾和可燃气体探测系统,火灾报警控制系统,消防联动系统 安全防范系统 电视监控系统,入侵报警系统,巡更系统,出入口控制(门禁)系统,停车管理系统 综合布线系统 缆线敷设和终接,机柜、机架、配线架的安装,信息插座和光缆芯线终端的安装 智能化集成系统 集成系统网络,实时数据库,信息安全,功能接口 电源与接地 智能建筑电源,防雷及接地 环境 空间环境,室内空调环境,视觉照明环境,电磁环境 住宅(小区)智能化系统 火灾自动报警及消防联动系统,安全防范系统(含电视监控系统、入侵报警系统、巡更系统、门禁系统、楼宇对讲系统、住户对讲呼救系统、停车管理系统),物业管理系统(多表现场计量及与远程传输系统、建筑设备监控系统、公共广 播系统、小区网络及信息服务系统、物业办共自动化系统),智能家庭信息平台
8 通风与空调
送排风系统 风管与配件制作;风管系统安装;空气处理设备安装;部件制作;消声设备制作与安装,风管与设备防腐;风机安装;系统调试,
防排烟系统 风管与配件制作;部件制作;风管系统安装;防、排烟风口常闭正压风口与设备安装;风管与设备防腐;风机安装;系统调试 除尘系统 风管与配件制作;部件制作;风管系统安装;除尘器与排污设备安装;风管与设备防腐;风机安装;系统调试 空调风系统 风管与配件制作;部件制作;风管系统安装,空气处理设备安装;消声设备制作与安装;风管与设备防腐;风机安装;风管与设备绝热;系统调试 净化空调系统 风管与配件制作;部件制作;风管系统安装;空气处理设备安装;消声设备制作与安装;风管与设备防腐;风机安装;风管与设备绝热;高效过滤器安装;系统调试 制冷系统 制冷机组安装;制冷剂管道及配件安装;制冷附属设备安装;管道及设备的防腐与绝热;系统调试 空调水系统 管道冷热(媒)水系统安装;冷却水系统安装;冷凝水系统安装;阀门及部件安装;冷却塔安装;水泵及附属设备安装;管道与设备的防腐与绝热;系统调试
9 电梯
电力驱动的曳引式或强制式电梯安装工程 设备进场验收,土建交接检验,驱动主机,导轨,门系统,轿厢,对重(平衡重),安全部件,悬挂装置,随行电缆,补偿装置,电气装置,整机安装验收。
液压电梯安装工程 设备进场验收,土建交接检验,液压系统,导轨,门系统,轿厢,平衡重,安全部件,悬挂装置,随行电缆,电气装置,整机安装验收。自动扶梯、自动人行道安装工程 设备进场验收,土建交接检验,整机安装验收。
本文仅供学习交流不作商业用途、文中部分转载的文字图片源于互联网,版权归原作者所有、如侵权或来源标注有误,请及时联系小编,我们将及时更正、删除,谢谢。