很多老板都面临这样的问题:企业越做越大,自己也越来越累,本来一家店两家店还能忙得过来,现在店面越来越多,自己也开始焦头烂额,钱是赚到了,可是问题也越来越多。
这时候,一般老板都会选择聘一个总经理来帮自己管理,本以为这样可以脱身出来,可谁知过了几个月,高薪聘来的总经理却由于与企业文化不匹配、管理方式与理念与团队产生摩擦等原因,看着很敬业很忙碌,但结果却没有达到老板的预期,如此一来,不但没减轻自己的负担,反而徒增了管理烦恼。而这看似是文化、理念上的磨合,实则是企业没有将岗位工作要求与要点讲明白,没有把工作流程和方法事先设计出来造成的。
方向不对,努力白费。老板干正确的事,总经理是正确的干事,经理是按照正确的方法干事。想要解决上述问题,企业可从以下三点着手:首先是梳理总经理岗位职责,清晰自己的定位;其次是帮助总经理理清公司的架构,明确管理方向,最后是梳理总经理日周月三效定格,明确工作流程,这样效率才会有保证。
一、梳理岗位职责,清晰定位

1.目标与计划:会同董事长、各部门制定企业年度经营目标(营业额目标、开店目标、招商目标、团队建设目标),与各部门对目标进行计划分解,达成目标。
2.品牌推广:制定企业市场拓展加盟计划,并带领市场部、企划部全力完成年度招商加盟计划。
3.团队搭建:确定企业组织架构及各部门的核心职能,确定其每日工作汇报模板,并审阅汇报(微信汇报),协调各部门的工作与联系。
4.检查督导:有重点地定期/不定期巡视门店情况及各部门工作情况,检查服务质量问题,并将巡视结果传达至有关部门。
5.制度建设:筹建制度委员会,针对门店与总部所出现的问题,以及未来的发展规划,参与各项制度(约束制度、激励制度、财务制度等)的拟定与给董事长的呈报工作。
二、理清公司架构,明确管理方向

当公司规模尚小的时候,以扁平化组织架构形式让总经理直接管辖相关部门的领导是非常有效率的,这样能够更深入了解每个部门的具体想法,更好地给出相关决策,调动了各个部门的积极性,同时也理清董事长与总经理的职责直管范围,这是非常重要的。
三、有流程标准,效率才会有保证
到底是“忙”还是“盲”,是我们工作首先要理明白的一个问题。如果对自己每日的工作流程不清晰,对杂乱的工作没有一个合理的安排,很容易造成自己忙到不可开交,但工作效率却非常低下的局面。基于此,我们制作了三效定格表,帮助该总经理理清思路,更好地工作。
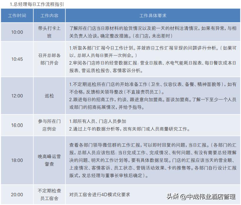
1.总经理每日工作流程指引

每日工作结束后,做个自我总结:

2.总经理每周工作流程指引

每个周日或者周一,做个自我总结:

3.每月工作流程指引
1.召开一次月度经营分析会;制定下月营销目标与招商目标;
2.查看财务月报表;月底盘存报告;
3.进行一次员工流动分析会,找到原因,出对策;
4.召开加盟商分析会,听取加盟店的营建或开业进度;
5.对员工培训情况进行检查。
通过这三点梳理,让总经理认识到有制度,管理才会有章法;有流程,效率才会有保证;有标准,操作才会有依据;有方法,问题才会有结果;有检查,任务才会有落实;清晰自己的职责定位,才能为企业多创效。
附:三效定格管理课程之总经理每日每周三效定格表(私信赠送)
本文摘自《中国好餐饮杂志》