济宁新闻网讯 近日,济宁一中发布《济宁一*特中**长生招生考试说明》,具体内容如下:
济宁市第一中学中考特长生招生考试说明
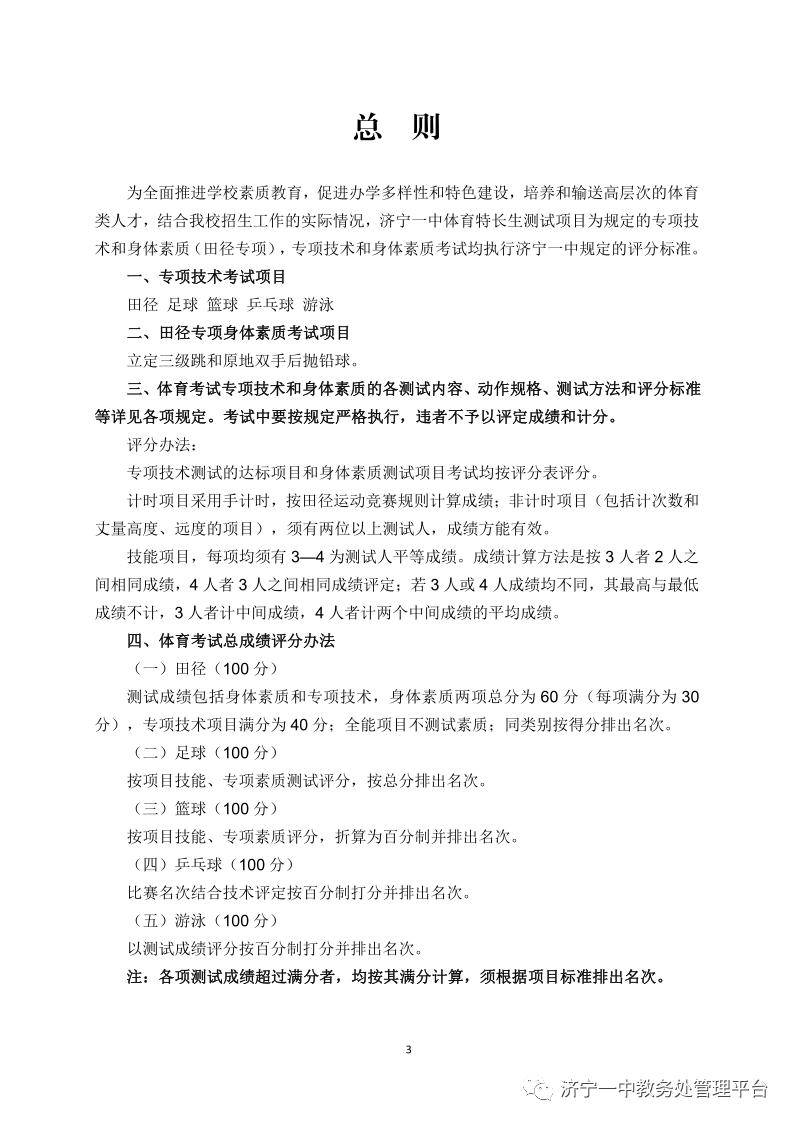
根据济宁市教育局《关于认真做好初中学业水平考试和高中段学校招生工作的意见》和《关于普通高中艺术体育特长生招生工作的意见》等招生文件的精神,结合我校特长生招生工作的实际情况,考试专业包括但不仅限于以下四类(具体详见当年招生简章),即体育类、音乐类、美术类和机器人类。
一、招生计划
学校特长生招收计划原则上控制在当年总招生计划的5%以内。
二、报名条件及办法
按照济宁市教育局初中学业考试和高中阶段学校招生工作的意见要求,济宁一中艺体特长生报名应符合下列条件。
(一)报名条件
1.音乐专业方向考生,具备权威部门颁发的专业七级以上等级证书。
2.美术专业方向考生,须具有一定专业基础。
3.体育专业方向考生,所提供获奖名次证书必须是近三年获得的。田径专业考生获得县区竞赛单项前三名或接力前两名以上的名次;篮球专业、足球专业考生获得县区竞赛前三名或市级竞赛前六名以上的名次;乒乓球专业考生获得市级竞赛单项前三名或省级竞赛单项前八名、团体前六名以上的名次;游泳专业考生获得省级竞赛前八名以上的名次。
4.机器人专业方向考生,须在“全国中小学电脑制作活动”机器人类、中国青少年机器人、全国青少年信息学奥林匹克的初中组竞赛中获得三等奖或省级二等奖以上的奖项,或在其他机器人竞赛中获得国家级二等奖以上。
(二)报名办法
符合上述条件的考生,携带有关证件原件,按照我校当年发布的招生简章进行报名,报名时填写《济宁一*特中**长生报名表》和其他信息,经学校资格审查通过后方可参加相关专业测试。
三、招生简章
当年的招生简章是我校拟招收特长生向社会公布有关招生信息的主要形式,每年招生计划下达后制定招生简章,经上级教育行政主管部门审核后通过本校网站、公众号等宣传方式向社会公布。招生简章主要内容包括:当年招生对象及范围、招生专业及计划数、报名时间及办法、专业考试时间、录取办法、联系电话、网址以及其他须知等。
四、专业考试
专业考试工作在市教育局领导下,我校具体负责组织实施。
(一)体育专业考试内容与标准。
1.考试内容,包括但不仅限于以下项目
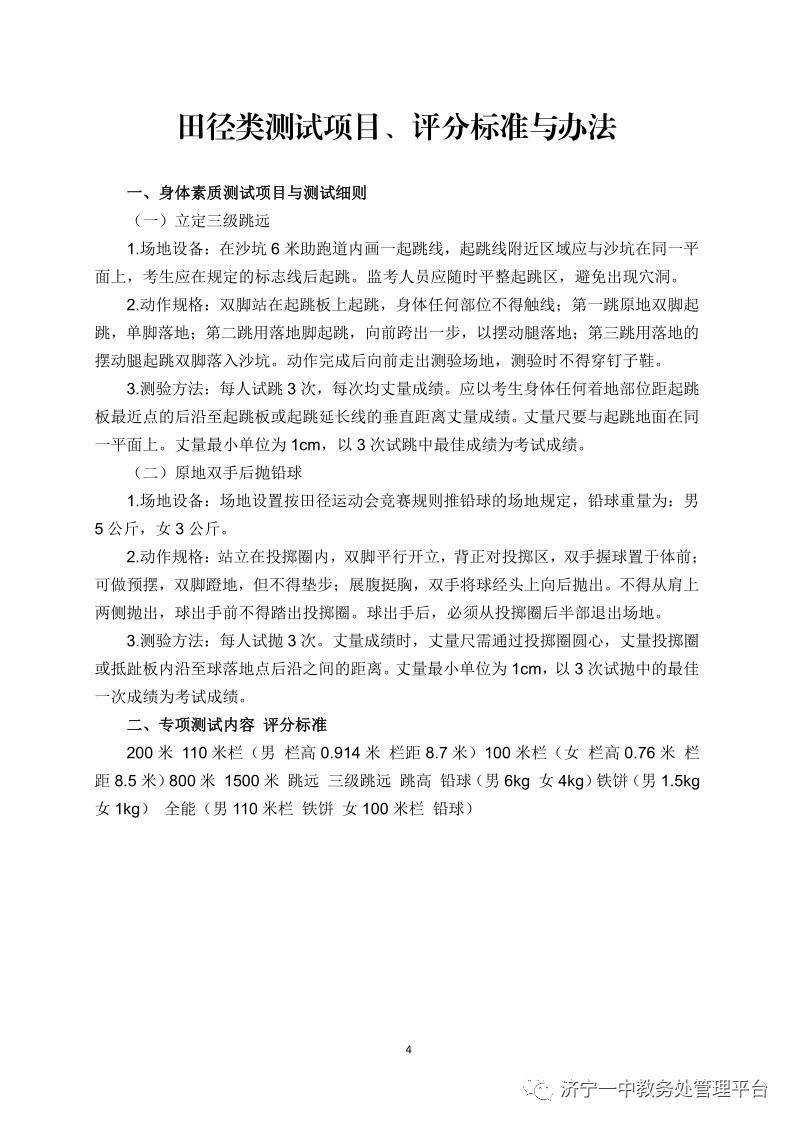
(1)田径专项:200米 110米栏(男 栏高0.914米 栏距8.7米)100米栏(女 栏高0.76米栏距8.5米)800米1500米 跳远 三级跳远 跳高铅球(男6kg 女4kg)铁饼(男1.5kg 女1kg) 全能(男110米栏+铁饼 女100米栏+铅球)每生限报一项;身体素质测试立定三级跳远和后抛铅球(男5kg、女3kg)。
(2)篮球专项:测试助跑摸高、综合技术(往返运球投篮,五次投篮)、教学比赛。
(3)足球专项:测试身体素质(立定跳远、5x25米折返跑)、基本技术(传准、颠球结合运球过杆射门)和教学比赛。
(4)乒乓球专项:教学比赛.
(5)游泳专项:测试50米,泳姿自选。
2.评分标准
我校参考《山东省普通高等学校招收高水平运动员测试项目评分标准》和《山东省普通高等学校体育专业考试内容、标准与办法》并根据实际生源情况制订了《济宁一中体育特长生考试内容测试标准》(见附页),测试按此标准执行。
(二)音乐专业考试内容与标准
1.考试内容
音乐类、舞蹈类(专业测试和素质测试,满分100分)
(1)专业测试(85分)
①音乐类(声乐类、器乐类)分主项(55 分)和副项(30 分)(主项或副项中必须含有声乐)进行测试。
②舞蹈类
Ⅰ.招收舞种:古典舞和中国民族民间舞。
Ⅱ.舞蹈剧目表演(60分):自备表演服装、伴奏音乐(U盘),时间不超过 3 分钟。Ⅲ.基本功和自选技巧(25分):基本功包括三叉下腰,搬腿;自选技术技巧包括跳、转、翻、控制四类技巧。(展示时服装统一着体操衣,无伴奏,时间不超过 2 分钟)
(2)素质测试:(15分)
①视唱(10分):简谱或五线谱(C大调)。
②模打节奏(5分)。
(3)说明:
①声乐考试学校提供钢琴伴奏,伴奏歌谱考生自备。
②器乐考试学校只提供钢琴,其他乐器由考生自备。
2.评分标准:
参照《山东省普通高等学校艺术类专业招生工作实施方案》和《山东省学生艺术水平考试手册》执行。
(三)美术专业考试内容与标准
1.考试内容:美术、毛笔书法。
(1)美术:考试报考两个科目,即素描(4开纸张)和色彩(4开纸张),考试时长均为150分钟。 考试用纸由学校统一准备,其它画具(画板、画架、画笔、橡皮、图钉、夹子、水桶、板凳等)由考生自备;不能使用定画液和胶带纸,在画纸上做标记的试卷按零分处理。
(2)毛笔书法:
考试科目1:自选临摹一种古代经典碑帖(字帖自带),字体不限,自选临摹不少于28个字,考试时长90分钟;
考试科目2:现场命题把一首古诗写成书法作品,字体不限,考试时长90分钟。考试用纸和毛毡由学校统一提供,其它工具(字帖、毛笔、墨汁、墨盘等)由考生自备;尺幅为4尺对开,竖式。
2.评分标准:参照《山东省普通高等学校艺术类专业招生工作实施方案》和《山东省学生艺术水平考试手册》执行。
(四)机器人类专业考试内容与标准
1.考试内容:
(1)笔试:C语言基础及简单算法,时长120分钟,满分100分。
(2)面试:笔试后进行综合素质测评,满分50分。
2.评分标准:参照《全国青少年机器人技术等级考试标准》和《全国青少年信息学(计算机)奥林匹克分区联赛竞赛大纲》执行。
五、录取录取办法
1.学校成立领导小组,负责特长生招考组织工作;聘请专家参照山东省普通高校相关专业招生考试内容、标准与办法评分,公布专业测试成绩。
2.如某专项报名人数未达到3人以上,取消该专项单独考试,该计划调至同类专业其他专项中,并将该专项报名考生相应归入同类专业其他专项中进行测试;当该专项报名人数不多于其招生计划人数时,其招生计划人数核减到少于报名人数。
3.设定特长生录取中考成绩资格线,并按专业成绩排名录取过线考生;专业测试分数优先录取,专业分数相同时中考文化课分数优先。
4.对未能完成的专项录取计划,学校将根据教学实际需要,调整至同大类其他专项符合条件的考生中按专业成绩择优录取;调整后,仍未完成的计划取消。
5.体育类考生,田径、足球、乒乓球专业测试成绩低于60分者(按标准分满分100分计),篮球、游泳专业测试成绩低于24分者(按标准分满分40分计),不予录取。
6.对未按时参加特长生专业测试的考生,不补测;对招考中冒名顶替、弄虚作假等舞弊者,取消录取资格。
六、本说明解释权归学校中考招生工作领导小组,如有变更以最新公布为准。
附页:
