3/19竞彩推荐:教你看懂欧赔盘口 在竞彩中找胆防爆冷 扫盘

前言:本人研究足球五年左右了,经验丰富,胜率还是比较高的,放平心态,细心分析,跟从自己的看法,结合盘口的走向,谁都不是神,只是在恰当的时间用了正确的方法,才能有效地把握比赛的最终结果,以下串子是个人见解,同路跟黑红勿怪!

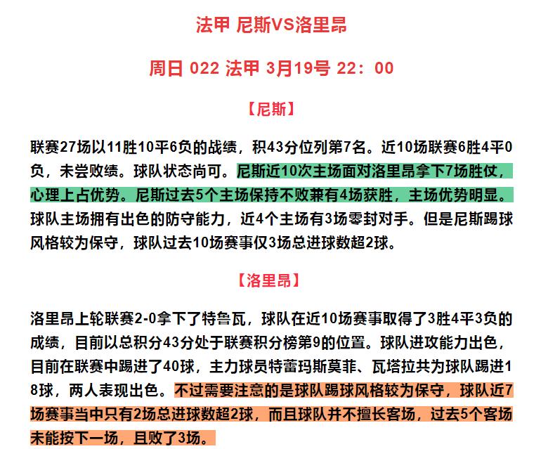
3/19竞彩推荐:教你看懂欧赔盘口在竞彩中找胆防爆冷扫盘

3/19竞彩推荐:教你看懂欧赔盘口在竞彩中找胆防爆冷扫盘

3/19竞彩推荐:教你看懂欧赔盘口在竞彩中找胆防爆冷扫盘

3/19竞彩推荐:教你看懂欧赔盘口在竞彩中找胆防爆冷扫盘

3/19竞彩推荐:教你看懂欧赔盘口在竞彩中找胆防爆冷扫盘

3/19竞彩推荐:教你看懂欧赔盘口在竞彩中找胆防爆冷扫盘