体育是社会、经济发展到一定程度的产物,是人们生活日益提高的需求。随着我国国力的日益增强与人们物质文化生活水平的不断提高,国内很多城市都在建设或筹建体育场,其规模基本上是实用型、多功能型乃至简易型的,均属于中小型体育场之列。

我们应该对这此中小体育场的建设予以重视,并从技术上进行正确的规范和引导。本文着重介绍了国内中小体育场声学设计的基本常识和设计方法,分析了不同扩声方式的优缺点,提出了解决方案。

声学环境
中小型体育场的基本结构有开放式、半开方式和封闭式三种。通常,坐席下没有功能用房的称为开放式体育场。体育场又有多功能体育场和专项运动体育场之分,我国现在有的体育场多数为多功能体育场,适用于各种体育运动项目的比赛和普通的文艺演出。
专项动动体育场根据某一项体育运动的特点设计建造,只适应于特定的体育运动比赛项目,例如,足球比赛专用体育场、网球比赛场等。
体育场关于声学的环境要求
(1)体育场应进行专项建筑声学设计、设计和噪声控制设计。
(2)在观众席有足够的声级,满足体育场所必需的功能和要求。
(3)体育场扩声应考虑减少对场外的声干扰。
(4)扩声设备应结构安全、操作方便、维修容易、抗风防雨、性能可靠。
(5)扩声控制室应设观察窗,并保证调音员工作时对主席台、裁判席、比赛场地和观众席有良好的视野。
基本朝向和结构
在国内,中小型体育场的朝向一般与火车站的朝向有些类似----坐北朝南,即主席台位于体育场院的北侧观众席的正位,符合全天候的采光要求,太阳从主席台的右方落下,缺点是对足球等运动项目的比赛会顺光和逆光的差别,不利于公平比赛。

由于场地的限制,也有坐西朝东,即主席台位于体育场的西侧观众席的正位,这种朝向不太符合全天候的采光要求,优点是对于足球等运动项目的比赛没有顺光和逆光的差别,有利于公平比赛。

体育场四周的观众席为马鞍形结构。对于坐北朝南的体育场,主席台位于北侧看台中间,北看台约32~35阶坐席,南看台也约有32~35阶坐席,东看台约20阶坐席,观众席位于南看台后侧,火炬台位于主席台的东侧,计时和计分牌位于主席台的西侧,西看台也约有20阶坐席。对于坐西朝东的体育场,只要将坐北朝南的体育场的基本方向,逆时针旋转90°,即可得到体育场的基本布局和开闭幕式运动员出入场行程图。
存在的问题和解决方法
中小型体育场声学设计中普遍存在在主要问题有:严重的多重回声,严重的声音外溢(扰民)、较多的局部寂静区(声音死区)等,需要协调建声和电声设计共同解决。
多重回声问题,解决办法可从两个方面着手 :
1 . 在建声设计方面,要增加一些声间的吸收和反射面,尽可能地缩短声音在空间的传播行程,提高吸声效率,降低反射声音能量,避免高能量声音声波的多次反射,加长混响半径。
2 . 从电声设计着手,选择指向性因数(Q值)大,指向性窄的音箱,例如Q﹥15,水平指向性大小60°~90°,甚至选用40°~20°的,40°~20°的比60°~90°的通带外衰减斜率大,通带外声能相对低得多。
还要正确设计和调整音箱的覆盖区域,控制低频声音频带宽度,这也能收到一些效果。注意,音箱的指向性越窄,成本越高,要综合取舍。
解决声音外溢严重(扰民)问题,除增加隔声设置外,还要正确设计和调整音箱的指向和覆盖区域,以减少声音的外溢扰民。同样要选择指向性因数(Q值)大的、覆盖角窄的音箱。
局部寂静区(声音死区)的问题可以采用小功率的分散音箱,用补声的办法解决。中小型体育场在声学设计中值得注意的问题还有:如果长短轴大的椭圆形或弧段、直径大的圆形或圆弧、大柱形、回音壁形等结构体和墙面较多,容易带来声音的聚焦、爬行等后果,造成严重的声音缺陷,破坏音质,降低语言清晰度。某种程度上这是造型设计和美观设计之间的矛盾,在设计过程中必须密切注意,合理协调两者关系。
解决办法有三种:
1. 可以由建声设计着手,尽量避免或减少上述结构体和墙面的出现;
2. 或加大上述结构体和墙面的吸声力度,采用强吸声措施,这个办法将大幅度增加投入,不可取;
3. 或以上两者结合。
采用哪种设计方案,可根据资金投入大小而定。
扩声系统 扩声系统的使用场所和扩声方式
扩声系统的使用场所所括场内、场外及室内。场内扩声系统涵盖比赛场地、观众看台、风雨交通道、检录处等处;场外扩声系统涵盖体育场外的功能场地,如练习场、预备场等处;室内扩声系统涵盖各种功能房、贵宾室、休息厅、会议室、运动员集散处、走廊等处。
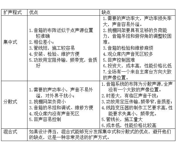
扩声系统的音响布阵方式有分散式、集中式、混合式三种,其优缺点可参见表1。

表1中,来自主席台方向大致的声像位置的要求,对于体育场而言,投入很大的资金保证准确的声像位置没有必要,只要能做到声音基本上要求的保证良好的语言清晰度和声音覆盖均匀。分散式扩声方式,声音来自两个方向或多个方向,时差大,必须控制临近区域的声音干扰,使音箱系统的覆盖区域合理,以免影响声音的清晰度。音箱不能相向而放,以免产生梳状效应。音箱的指向性要求;Q值高,灵敏度高,声音的传输能力强。

讯谷线阵音箱
国产的扩声系统和设备,不管是性能、可靠性、音质、音色等,都能充分满足中小型体育场的系统配套、使用要求和功能要求,性能价格比高,而且维护维修方便快捷。个人认为设计者在设计时,使用者在选型配套时,应该大量使用国产产品,积极支持我国专业音响产品工业的发展。
下面谈一谈关于在中小型体育场中进行流动文艺演出时扩声系统的选择原则。流动文艺演出的扩声系统可部分选用进口产品,固定安装设备则应选用国产设备。如音质优良的音箱和专用演唱传声器等可以有针对性地选用进口产品,调音台及其周边设备等均可选国产产品,功放没有必要选用进口产品。
扩声系统设计实例
体育场扩声系统设计主要包括音箱的布阵与系统设备的配置两大部分。
音箱采用混合式布阵方式为佳,通过计算机EASE软件作出声场图。音箱的布阵位置需要设计者初选出一个大概的位置,再由计算机软件最后精确敲定。这里以东西走向的体育场为例,以比赛场中央作一个送声区,南北看台各一个区,外加补声区,分别设计音箱覆盖和控制系统。比赛场中央供声区和南北看台供声区为音质、声级和声场不均匀度等的重点保证区。主席台属于贵宾区范畴,是否单独设计,视设计思路和资金投入而定。
场中央做一个供声区,用3组音箱覆盖,吊挂在北看台挑棚网架上,有声像控制的作用。对南北看台观众区,各用5组音箱,吊挂在南北看台挑棚网架上,分别覆盖南北看台观众区。对东西看台观众区,各用2组音箱,一组吊挂在北看台挑棚网架边沿上。各观众区半墙、柱面墙、障碍物等背面声音覆盖不到的地方,均可用分散的,较小的音箱独立覆盖,进行补声。