1、中考报名:学校统一组织,中考前一年的11月份进行。提醒考生需要提前办理好居民身份证(报名录入考生信息时,须通过身份证读卡器读取考生身份信息)。

2、实验操作考试:3月份安排考试。考生在物理、化学、生物中随机抽取其中一科进行考试。考试分值10分,计入中考录取总分。考试题目会提前公布。
3、体育与健康学科考试:4月份考试。2023年体育考试的政策是:考生在50米跑、坐位体前屈、立定跳远、引体向上(男)/1分钟仰卧起坐(女)、掷实心球、跳绳、篮球运球、足球折线运球、1000米跑(男)/800米跑(女)9个项目中任选2项,每项满分30分,总分值60分,计入中考总分。
4、中考和高中学校招生工作实施方案发布:教育主管部门会在6月初下发中考和高中学校招生工作实施方案。实施方案会对中考考试科目与分值、中考考试时间、高中学校招生办法——志愿批次设置、志愿填报要求、省示范高中指标到校生招生安排、省示范高中自主招生安排、普通高中艺术(美术、音乐、播音主持、舞蹈艺术等)特色班招生安排等进行说明。
5、中考考试:6月14日至6月16日。
6、普通高中学校招生计划及省示范高中指标到校生计划发布:教育主管部门会在中考考试结束后的第一时间下达普通高中学校招生计划及省示范高中指标到校生计划。通过这两个计划,可以知道今年高中学校总的招生人数和分解到各个初中学校的指标到校名额。
7、中考成绩发布:教育主管部门会在7月初发布中考成绩。同时对普通高中录取最低分数线及特色班招生、定点学校招生等最低分数线、中考成绩分数段统计、志愿填报安排、录取工作安排等进行说明。中考考试成绩当天中午12点后可在网上查询,如对成绩有疑义,可在领取成绩通知单时,提出查卷申请。
8、志愿填报:中考成绩发布3天后开始组织填报志愿,志愿填报时间一般为5天时间。
9、招生及录取完成情况发布:7月下旬,教育主管部门会发布中考和招生录取情况。对录取人数、指标到校录取人数、各批次普通高中的录取分数线、招生补录工作安排、一中、六中、八中三校联招均衡派位工作安排等进行说明。录取结果,当天下午五点后可在网上查询。
10、招生补录工作:第一次招生和录取工作发布后,符合补录条件的考生就可以根据补录计划参加补录志愿填报,7月底公布补录招生结果。
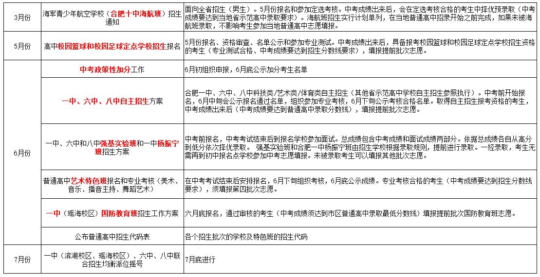
对于考虑一中、六中、八中及其他省示范高中自主招生、高中校园篮球和校园足球定点学校招生、一中(瑶海校区)国防教育班招生、普通高中艺术特色班招生、一中、六中、八中、一六八中学国际班以及一中、六中和八中强基实验班和一中杨振宁班招生、合肥十中海航班招生的考生和家长,可以参照下面表格,关注一下报名时间、志愿填报要求等。

最后,合肥每年中考有政策性加分安排,对烈士子女、军人子女、公安英烈子女、少数民族考生、归侨和侨眷子女、台湾籍考生及其他符合政策规定的对象赋予5分和10分的政策性中考加分。符合申报条件的考生和家长可以参照上面表格,关注一下申报时间。
