(报告出品方/分析师:开源证券 张宇光)
1、康冠科技:智能显示行业龙头企业,业绩持续快速增长
专注智能显示行业近三十载。
康冠科技成立于1995年,专注于为客户提供深度定制化、差异化的平板显示产品,产品主要包括商用领域的智能交互显示产品、智能电视、设计加工业务和液晶面板销售等。

伴随着显示行业的技术进步而发展,公司从最初的CRT阴极显像管显示技术产品的生产及销售逐步过渡到 LCD 为主要显示技术的大屏幕智能显示产品领域。

公司营收净利近年高速增长。
公司营收由2018年68.52亿元增长至2021年118.89亿元,3 年CAGR为20.17%,其中2021年销量增长以及原材料涨价带动销售单价提升,全年营收实现了60.4%的增长。归母净利润除2020年受海外疫情影响利润有所下滑外,其余年份均保持较高增速。2021年实现净利润 9.23 亿元/yoy+90.31%,2022Q1继续维持 90%以上高增速。
此外,公司公布1H22业绩预告,预计2022H1归母净利润5.92~6.69亿元/yoy+136%-+167%,对应2Q22归母净利润3.63~4.41亿元 /yoy+176%~+235%。

股权结构集中,全资子公司众多。
公司实际控制人为董事长凌斌和其妻子王曦,二人直接持有公司30.48%的股份,并通过其他平台持有公司股份,合计控制公司64.96%的股份,股东结构稳定,利于战略布局的一贯性。
公司拥有 7 家全资子公司,分别为康冠商用、惠州康冠、康冠智能、皓丽智能、皓丽软件、商城众网、香港康冠;3 家全资孙公司,分别为康冠科技(香港)有限公司、欧洲 KTC 科技有限公司、韩国 KTC 科技有限公司;1 家控股子公司和 1 家控股孙公司,分别为康冠医疗、香港医疗。

管理层背景交叉互补,人才经验丰富。
公司管理层共计15人,管理团队结构清晰稳定,学历以硕士为主,学历层级丰富。年龄结构以60后、70后为主,核心管理人员均拥有丰富经验和阅历,并且行业背景丰富,涵盖运营管理人才、执业注册会计师、执业律师等众多交叉背景人才。其中凌斌先生为第一批深圳市龙岗区“深龙文化创意产业英才”运营管理类领军人才,廖科华曾获深圳百优工匠,陈茂华获得 2021 德国红点产品设计奖。


2、智能电视+智能交互双轮驱动,利润处于上行周期
智能电视和智能交互显示合计占收入比例超85%,高附加值的智能交互制造业务占比逐渐提升。公司主营业务处于智能显示产业链的中游位置,是智能显示产业的制造商。公司主要以 JDM、ODM生产为主,辅以OEM、EMS的合作模式。

2021年公司各项主营业务均实现较高增长,智能电视/智能交互显示产品/设计加工业务/液晶面板销售营收分别同比增长55.86%/69.79%/51.71%/69.7%。高附加值的智能交互显示产品在主营业务中的占比逐年扩大,已由2018年的23.46%增长至2021年的37.8%,预计占公司总营收比例将持续增加。

外销占比近8成,海外营收增速高于国内。
2020和2021年公司海外营收分别为56.96 和94.09亿元/yoy+19%和+65.2%,增速高于国内,2021年海外业务占营业收入比例为79.73%。

2.1、主业一:智能电视处于利润上行周期
2.1.1、公司:差异化布局第三世界国家,出货量全球排名第五
公司智能电视以差异化定位于国际知名品牌的东南亚、中东、拉美、非洲等区域市场,以及 Local King 品牌提供定制化服务。
根据显示技术方面的特点,公司智能电视产品分为 LED 背光液晶电视、MINI-LED 阵列量子点光源液晶电视以及OLED 电视。
目前主要布局三星、LG、飞利浦等国际大牌在亚非拉等地区的市场,以及亚太、拉美、中东、非洲等发展中国家当地头部品牌客户,与目前全球智能电视需求增长的市场相契合。
2020年和2021年公司智能电视 ODM 出货量全球排名第五,其中2021年智能电视出货量同比增长 17%,远高于同行业公司。


2.1.2、行业:第三世界国家仍存增长空间,世界杯举办在即催化更新换代
全球智能电视渗透率已处于较高水平,第三世界国家仍存空间。根据奥维睿沃的《全球 TV 品牌出货月度数据报告》,2020年三季度中国市场出货量下降 9.1%,中国以外的市场出货量上涨19.9%。
海外市场中,第三世界国家智能电视销量和销售额仍处于稳步上升态势,尼日利亚、越南、乌克兰、印度等国智能电视销售额 5 年 CAGR 均超过 10%。康冠差异化定位于该市场,与目前全球智能电视需求增长的市场相契合。


世界杯举办在即,催化智能电视更新换代需求。
除2014年主要是发达国家智能电视市场由增量市场变成存量市场的转折年,体育赛事对该年智能电视销量提振不显著外,2018年为世界杯赛事举办年,全球智能电视代工厂出货量同比增长 11.8%,增速快于其他年份。
2022年世界杯将在 11 月 21 日-12 月 18 日于卡塔尔举行,是历史上首次在卡塔尔和中东国家境内举行(康冠智能电视主要出口地区)、也是第二次在亚洲举行的世界杯足球赛,预计下半年世界杯赛事的召开也将再催化公司智能电视的出货量。

2.2、主业二:智能交互高景气度凸显
2.2.1、公司:重点布局欧美市场,海外全球出货量全球第一
公司智能交互平板分为教育类和会议类两大类(9:1)。随着智慧教育、智能办公等渗透率的提升,智能交互平板需求快速增长。
2020/2021年公司智能交互平板销量为27.43/44.35万台,yoy+34.92%/+61.68%。其中会议类智能交互平板以自有品牌皓丽经营为主。2022Q1皓丽品牌在国内会议市场市占率为13%,排名第二。
根据 FutureSource 数据统计,2020年度公司智能交互平板在生产制造型供应商中的海外出货量全球排名第一。
公司凭借全流程软硬件定制化研发设计及小批量多型号柔性化制造优势,逐步加深了与SMART/普罗米休斯/PROWISE 等知名品牌的合作。




2.2.2、 行业:教育市场海外高速增长,会议市场全球渗透率均较低
国内教育类智能交互平板市场逐渐饱和。国内由于“公办教育”市场大部分产品使用时长没能达到学校 5-7 年设备更换标准,民办教育教学成本高,缺乏大规模使用智能交互平板的条件,加之“双减”政策推行,教育类智能交互平板市场逐渐饱和。
未来教育信息化政策持续推进,小班制教学普及有望推动行业规模增长。
商用交互平板是智能交互显示产品主要潜力市场,市场规模增长迅速。随着远程办公、视频会议需求增长,用于远程协同会议的智能办公市场需求量快速上升。
以国内市场为例,阿里、腾讯、小米、华为等各类互联网软硬件巨头均推出了自身的商用会议交互系统,发力持续增长的商用市场,智能交互显示产品将优先受益。
据洛图科技数据,近两年商用交互平板出货量增速均高于50%,与教育市场出货量差距逐渐缩小,而2020年数据显示会议市场渗透率只有10%,空间广阔。

大渗透率空间叠加政策推动,海外教育 IFPD 市场高速增长。
目前海外教育类智能交互平板渗透率较低,同时2021年海外的教育信息化政策利好不断。海外教育市场在政府长期计划支持、学校需求稳定增长的背景下具有广阔前景。
据 DISCIEN 数据显示,2021年海外教育 IFPD(Interactive Flat Panel Displays)市场出货量为 105.1 万台,同比增长 90%,远高于国内市场增速 12%。预计2022年海外教育市场出货量为 145.2 万台,同比增长 38%,将反超中国市场。

2.3、智能显示市场大屏化趋势显著,毛利率与面板价格周期性共振
(1)商用会议类智能交互平板呈现大尺寸化趋势。智能平板产品不断精进,大尺寸显示给用户带来的观感更加,疫情下远程会议和现代智能会议使得企业对大尺寸会议平板需求更大。据头豹研究院数据显示,中国会议类智能交互平板从2019年以 65 英寸为主开始过渡至 86 英寸为主。
(2)大尺寸智能电视出货量逐年提升。据洛图科技预测,全球50-69英寸电视占比将由2019 年54%上涨至2024年 69%,大尺寸屏幕通常也意味着更高的毛利率。

公司在产业链中处于代工环节,主业单价受液晶面板价格变化而波动。
2020年,液晶面板采购单价下降,公司智能交互显示产品和智能电视单价均有所下滑,2021年随着液晶面板价格持续上涨,推动智能电视、智能交互平板、专用显示设备单价分别上涨 32.65%、61.68%、22.04%。

3、竞争优势:研产一体化,优质服务客户锁定能力强
3.1、小批量+多型号+柔性化制造,全流程软硬件定制化高效响应需求
全流程软硬件定制化研发设计能力,可快速响应客户的定制化需求。
通过多年的研发投入,公司积累了众多在智能显示领域的技术成果,拥有大量实验数据和丰富经验,在智能显示、多模态人机交互、超高清影音控制、绿色节能、第三代立体显示、透明显示、双面显示等前沿技术领域均有优势。
全流程软硬件的自主研发也使得智能交互显示产品和智能电视产品中的软硬件具备更好的兼容性、运行流畅度更高、系统数据更新更加灵活,数据传递更加精准及整体系统更新周期更短。
研发体系的模块式专业化分工能够缩短研究开发时间。
公司研发模块包含触控技术模块、人脸控制模块、语音识别模块、动作感应模块、芯控制模块,电源模块,LED 背光驱动模块,TCON 模块等专业化领域,由于分工细致,定制化开发部分只需将需变动的部分进行开发,大幅提高了研发阶段的智能化程度、缩短了开发时间。
在行业内具备此实力的制造商较少,已经构建了不可替代的竞争优势,公司研发工程师超过一千名,可满足公司客户定制化的研发需求。

一体化大规模的生产体量,为供应链的优化奠定了强大的支撑。
截至2021年末,公司目前在深圳坂田及惠州共有生产经营场地约 45 万平方米,拥有 17 条 智能显示产品整机生产线、18 条显示模组生产线、17 条机芯板生产线,拥有超 3,900 名生产员工,已成为全球大型的智能显示制造企业之一。
公司自2014年起连续 8 年保持 50 亿元以上的经营规模,大规模的生产体量支撑了公司规模化的采购,增强了公司对供应商的议价能力,同时在原材料暂时性市场供应失衡的情况下,可以优先保证供应数量和供应及时性。
此外,公司十分重视产品的品质检测,常规检查包括亮度均匀度检查、色温调整、图像质量、功率及耐压测试等,确保公司产品的高品质,树立了高品质的良好口碑,建立强大的市场竞争力。

3.2、绑定优质大客户资源,且稳定性较强
差异化定位于头部品牌小众市场,客户结构稳定。
公司差异化市场策略定位于产品需求多样、定制化需求高、单笔订单量较小的本地龙头品牌客户,凭借相匹配的研发和制造优势逐步加深了与SMART、普罗米休斯、明基、PROWISE、科大讯飞及优派等知名品牌客户的合作。
公司前五大客户销售占比为30%左右,集中度较高,同时普罗米修斯、小米和 SMART 连续三年都是公司前五大客户,且销售规模逐年增长。
品牌商认证严格,合作粘性较强。品牌商对供应商的质量管理体系审核和产品性能检测认证十分严格,从商务接洽、资料审核至大批量生产前后长达 1-3 年,供应商的转换成本较高。同时供应商需保持较高的响应效率,也依赖于双方长期互动交流、默契合作,加深了双方的合作粘性。


4、创新业务:AI 交互拓圈“美业”,践行科技改变生活使命
交互技术为核心拓圈智慧生活,率先布局新兴赛道。
近年来公司开始重视创新业务的发展,以构筑第三条成长曲线,目前,公司的专用显示设备涵盖电竞、医疗、商用等应用领域,代工生产和自有品牌 KTC生产为主,2022H1,公司自有 KTC品牌的 Mini LED 电竞显示器产品全球市占率为 17%,公司深耕 B 站(集合着当代最为年轻有活力,最追求潮流的用户群体)运营,精准把握目标人群,基于此,公司能够更好地将科学与美学、技术与艺术、开发与设计融会贯通,同时,凭借技术优势和对消费者心理的把握,能够较其它企业更快响应市场需求,率先布局具有潜力的细分市场,今年来公司已有三款(智能健身魔镜、KTC 随心屏、福比特 AR 美妆镜)卡位女性商业的网红款创新品发出。

4.1、 创新产品一:网*智红**能健身魔镜
目前市占率前两名的健身品牌小度(32寸)和FITURE产品均由康冠科技代工,康冠负责硬件和主要软件的设计、研发、生产、制造一体化出品,康冠凭借强大的软硬件能力赋能魔镜:
(1)硬件上:公司凭借多年在智能交互显示领域积累的经验,小批量+多型号+柔性化生产满足品牌商个性化需求,为 FITURE 和小度稳定提供品质卓越的健身镜硬件和高精密 AI 传感器。
(2)软件上:公司稳定的供应链优势叠加软硬件生态体系配合为产品赋能,FITURE 的“FITURE Motion Engine”智能追踪系统已实现连续姿态的动作识别能力,智能纠错精确度较高。小度具备“火柴人”投影技术及智能动作指导等多种黑科技,独创双人体感运动游戏模式。

全渠道布局,线*体下**验店加速拓展。小度和 FITURE 均实现了线上天猫旗舰店、京东旗舰店、电商小程序各渠道全线覆盖,目前正大力布局线下门店。
线下:
(1)小度:目前小度线下全屋智能生态已覆盖包括深圳、厦门、重庆等在内的全国一线至五线城市,预计将增设100家全屋智能体验门店,达到百城百店规模,明年计划增设 500 家线下门店计划,加速推进小度“未来的家”及 AI 智能服务落地(数据来源:中国网)。
(2)FITURE:截至2022年 6 月,FITURE 魔镜已进入超过 300 个城市 1600 多个区县的数万个家庭,其中既包括北上广深等一、二线城市,也覆盖*疆新**阿勒泰等边远地区。
未来将进一步扩大线下渠道的覆盖,预计今年付费用户数量增长超过200%,此外还通过跨界品牌携手方式,在健身房、酒店、办公、零售、康复医院、智慧公寓及社区等场景实现了应用落地。从销售情况来开,2021年“双十一”销量破万,2022年“618”品类销量增长200%(数据来源:FITURE 官网,创始人访谈)。


4.1.1、智能健身魔镜的定义及所解决的问题“硬件+内容+服务+AI”打造强用户体验。
智能健身镜是以硬件+内容为载体,支持蓝牙或 Wi-Fi 连接,通过虚拟教练来为用户健身提供实时指导与反馈,同时自带的 AI 摄像头和识别传感器,能够对用户的动作进行实时纠正的运动健身产品。
随着健身镜采用的智能交互技术在不断完善发展,应用也越来越广泛,如何将技术更好地赋能内容与服务,使产品价值提升、盈利持续增长为行业竞争焦点。
感应技术方面:芯片选型、传感器设计、人体姿势交互识别算法积累是技术壁垒,提高动作识别+捕捉的速度和准确性,提升纠错能力是打造高体验感的关键。
课程内容方面:打造数字化、批量生产高质量的可交互内容的系统是壁垒之一。
高质量课程需要AI、画质、音乐、动作、流程的耦合,是一整套系统工程。提高产出质量,降低单个产品的摊销成本,提高复购率为打造差异化竞争优势所在。
FITURE花很长时间,多次更新迭代,建立了精密的CPT系统,目前每个月可以生产200-300 节课,最大限度地确保质量与效率的统一,而其它企业一节高质量课程制作周期普遍是1-2 个月(数据来源:公司官网、创始人访谈)。

商业模式:“硬件销售+内容付费”。
智能健身镜本身复购率较低,而较高的出厂价使得品牌商提价空间有限,所以内容、服务的优化和创新能力加码提高内容付费消费频次是提高利润空间的关键。以 FITURE 为例,市场均价在4545元左右(数据来源:京东商城销售数据),而镜子出厂价就已超过3000元。相比硬件端有限的利润空间,课程端制作成本固定,更新频率固定,提高用户量级可发挥乘数效应直接放大利润。

智能健身镜解决了哪些问题?
单一从健身角度出发,智能健身镜精准捕捉用户“开始难”和“坚持难”两大痛点,培养用户健身习惯。
精准捕捉注重健康、有运动需求,但受工作、闲暇时间、居住地以及场地限制等人群的需求,针对时空限制,不知如何入门,以及无法坚持等痛点,节省了用户出门往返健身房的时间,还让用户的碎片时间高效利用起来,且不受天气等因素影响。同时,奉行循序渐进原则,专业健身课程设置科学,解决了初学者“不知道怎么练”的问题。
部分投资者认为健身为逆人性活动,过去与之相关的商业模式很难盈利,但是我们认为,虽然健身的枯燥与人的天性相背离,但是照镜子自我欣赏却是顺应人性的行为,结合有趣的功能,将有别与体积大/无趣的其他健身器材(闲置率较高)。

4.1.2、行业发展历程:始于美国,但时间起点相差甚微,更有望兴于中国
智能健身镜的鼻祖是美国品牌 Mirror。
Mirror 公司于2016年11月成立,定位于健身科技公司,其最终目的是成为除了电脑和手机之外,人们在家中必备的“第三块屏幕”。
2018年9月健身镜产品正式推出,为智能健身镜鼻祖,2020年被lululemon 斥资 5 亿美元收购。
Mirror 用两年时间,实现了资本市场的三级跳。自成立以来,营收增长迅猛,2020年 Mirror 实现收入1.7亿美元,同比增长 278%,对应销量约为11.37万块。

当前 FITURE 和小度主导我国智能健身镜行业,小度凭借强大的生态体系后来者居上。
我国健身镜行业发展起始于2018年,部分健身镜企业相继成立。2019年后 FITURE 品牌成立并在2020年 10 月发布首款健身产品;2021年5月,在疫情催化以及政策扶持体育健身产业消费驱动下,咕咚、乐刻运动、亿健相继入局;2021年下半年华为、百度等科技巨头相继入局,行业竞争渐趋激烈,“百镜大战”打响,驱动行业快速发展,AI 赋能,软硬件结合提升服务与内容为竞争关键。
FITUREVS 传统健身器械 VS 互联网巨头。
FITURE 新兴企业由于主要业务为健身镜,针对产品本身的软硬件结合、使用升级、内容优化会投入更多的精力,更具产品力,其线上健身平台拥有互联网基因,线上生态体系完整,流量变现能力较强;传统健身器械企业在硬件制造方面具有较深的经验积累,但线上营销运营能力弱;科技巨头规模和体量较大,可聚集大量已有用户,供应链优势强大,但专业性上略逊。根据魔镜数据,2022年 6 月,在淘系平台上小度和 FITURE 以47.91%和31.49%的市场份额占领智能健身镜主导。


他山另一基石:从“硬件”到“内容”战转型的 Peloton。
2012年公司以提供健身配件起家,后逐步推出健身单车、跑步机两大拳头产品,自产高端硬件可旋转、附屏幕。同时搭配健身课程直播、在线付费课程等服务提高硬件产品附加值,抢占家用健身设备市场,疫情催化销量和用户数量显著。
2021年公司健身器材出货量同比增长 115.4%,2017-2021年健身器材和订阅收入 CAGR 均超过 100%,其中公司硬件销售为主要营收来源。


从兴起到困境:供应链限制规模扩大,自产硬件拉高成本。
疫情催化,Peloton 的用户数保持每年超过100%的增速迅猛增长。2021年公司忠实付费用户达到 233 万人,同比增长113.8%。而 Peloton 的生产供应和运输能力却无法与订单需求相匹配,造成订单量流失,原先通过收购制造商提高产能的举措使得公司成本与库存激增,亏损加大,2021年公司净利润为-1.89亿元,同比下降164%。公司的战略举措和盈利模式备受质疑。

从困境到转型中:从硬件制造向软件应用过渡。
为降本增效,公司调整战略举措,放弃长期坚持的硬件制造,通过与市场领先的第三方供应商合作,专注于深耕内容与服务。同时通过降低单车和跑步机的单价,提高会员订阅费用来降低产品购买门槛,利用软件提高利润。而较低的用户流失率(付费用户一年以上留存率 95%+)和较快会员增长数正是其重新出发的底气。
反观国内企业从一开始就选择了“硬件代工+软件自研”模式轻装上阵,Peloton 的战略转型也正说明了国产智能健身镜企业从一开始就选择了正确的商业模式,并且百度作为互联网公司优势明显,我们认为,长期来看对于小度添添来讲,镜子和内容均可以不盈利,凭借其强大的广告资源支撑主要收入,百度的加入有望加速行业的普及速度和打开长期天花板。
4.1.3、智能魔镜市场规模,健身之外更为广阔一驱动因素:
1. 健身人群迅速拓展:
(1)疫情催化居家健身;(2)国家体育政策支持:《全民健身计划(2021-2025年)》指出,我国需加快体育强国建设,到2025年,经常参加体育锻炼人数应达到 38.5%,促进全民健身发展;(3)互联网私域流量传播:抖音、快手、B 站等视频平台催化了健身话题的传播速度,加速健身潮流的推广。
2. 健身镜产品不断迭代:
硬件端通过 OTA 形式更新释放手势、音频等交互功能,提升交互体验;软件端通过创新迭代优质、多样的健身课程,提升使用频次。

二 市场规模:智能健身镜作为智能健身领域新产品,目前中国市场尚处于起步阶段,预计未来几年将进入快速发展阶段。
据艾瑞统计和预测,中国智能健身镜在2020年的市场规模约为人民币 0.3 亿元,出货量约为 0.4 万台,到2025年,预期到2025年市场规模有望达到人民币 112 亿元,CAGR 为 172%,出货量达到约 187 万台,CAGR 为 164%。


三 功能+场景外延叠加超强性价比,健身之外空间更为广阔:
目前,FITUR E 现已完成覆盖 16 大类,100 多个运动专题的超过 3000 节课程的制作,能满足不同目标和兴趣人群的运动需求。
新款小度添添智能健身镜 M30 则内置了 17 类健身课程,拥有体感游戏、双人游戏、多人在线连麦健身模式等,大大增强了运动的趣味性和互动感。此外,M30 还提供听歌、K 歌、投屏、刷短视频、播报天气和新闻等功能,以打造成老少皆宜的产品。
此外,未来健身还将添加 AR 试衣功能,AR 试衣是指试衣者站在屏幕前,无需触摸屏幕,只需隔空挥动手势,就可以与虚拟试衣镜互动快速试穿不同衣服款式,实现高效率挑选衣服,提升试衣体验的虚拟互动试衣镜子。
我们认为,虽然智能健身镜或许并非所有用户刚需,但全身镜却是家居必备,相较于 FITURE 以健身功能为卖点,百度更多是以镜子本身的设计感、科技感为主,并附上运动健身、社交互动等功能为卖点,叠加其强大的生态资源,从结果上来看,更有望将市场做大(消费升级)。

4.2、创新新产品二:自有品牌 KTC 随心屏
KTC 随心屏是公司于2022年 6 月推出的新产品。VS 于传统屏幕或电视,可随处移动、触屏、自由旋转屏幕,满足更多观看体验。除 LG 推出的 StandbyME 外,目前市场上尚未出现竞品。相比 StandbyME,KTC 在其基础上提高了续航能力,减轻了重量,且价格不足其一半。上市不久,小红书就有多篇笔记,市场反响良好,618 购物节上架即售空。
应用场景:床上(追剧)、书房(学习、办公)、客厅(健身)、厨房(学烹饪)、沙滩露营(野外娱乐)、山顶(屋外娱乐)等多种场景。
运动:内置 FITURE 趣味健身专业课程包含瑜伽、有氧、减脂、禅坐、孕产、舞蹈、拉伸、HII。


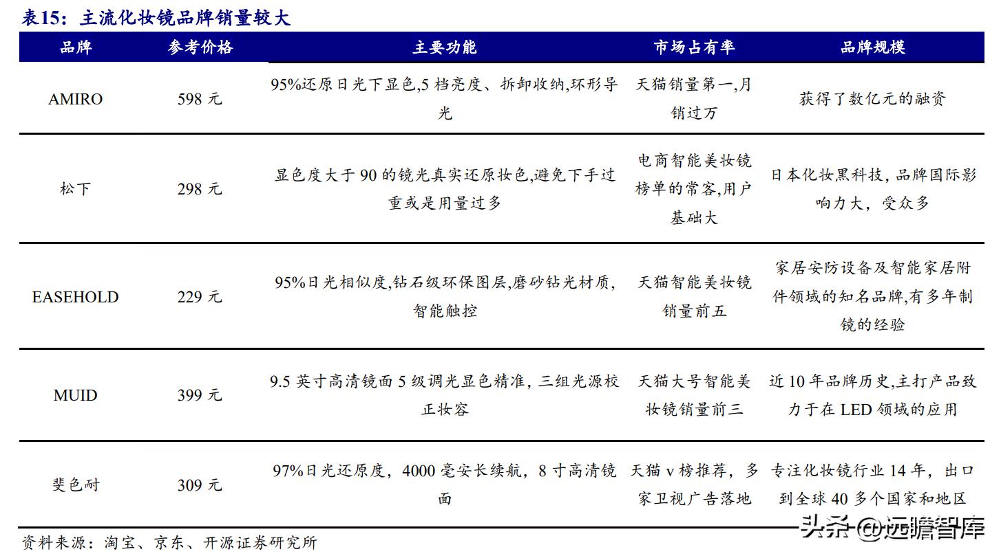
4.3、创新新产品三:自有品牌福比特 AR 美妆镜
集 AR 试妆+化妆+护肤功能为一体。福比特 AR 智能美妆镜是公司于今年 7 月新推出产品,融合了现有美妆镜和 AR 试妆需求的双重功能,以 AR 虚拟试妆技术为核心,辅以肤质检测、打光补光、智能货架、互动游戏等功能服务。
将 AR 试妆需求和补光、打光功能结合其功能性和实用性更强,体验感更优异。目前已在线上全渠道进行种草和营销,预计下半年随着情人节、双十一等购物节的到来,可把握女性商业价值进而贡献业绩。

化妆的帮手+护肤的家庭专家,品类红利+种草营销,2C 渠道提高化妆护肤流程渗透率,市场增长迅速。
家用智能化妆镜应兼顾功能性与实用性,促进家用高频使用,家用智能化妆镜除自动上妆外,还结合了现有化妆镜产品打光,补光问题,并辅以专业的肤质检测推荐合适的护肤产品,时刻监测到肤质的变化。
在天猫平台化妆镜品类三年增长均超过 100%,小红书上搜索化妆镜显示相关笔记有 6 万+,商品 3 万+。
以 Amiro 为例,已占据该市场 57%的市场份额,仅用 2 年就将化妆镜这一品类在淘系平台上做到了 5 亿规模。但是现有的大部分美妆镜产品主要解决打光、补光问题,并没有将 AR 虚拟试妆技术应用到美妆镜上,价位一般在 1000 元以内,也有少部分高端系列价位超过 2000 元。


2B 端亦较有市场。
目前,美妆行业正在经历数字化转型,消费者们使用 AI+AR 试妆工具的次数比以往更多。美妆品牌对于 AI+AR 试妆功能的需求更高;根据玩美移动发布的年度数据,客户采用 AR 试妆技术后,业绩都有了较为明显的提升。
据来自 Intage 的一份调查,在日本,使用 AR 彩妆 App 用户的购物转化率是不使用 App 用户的 1.6 倍,前者的花费是后者的 2.7 倍。App 中的 AR 试用功能使得美妆的销售额提升了 2-6 倍。在 AR 试妆浪潮下,将 AR 试妆与智能镜结合的产品迅速崭露头角。

5、募投项目助力持续发展,财务指标良性健康
公司于2022年 3 月首次公开发行股票,募集资金。
募投项目除持续提升产品附加值,提高公司在智能电视机全球细分市场的生产、销售和服务能力外,还将逐步扩大 OLED、Mini-LED 及 AR 显示等新兴显示技术的应用以及开拓新应用场景,开发双面显示、智能魔镜系列(智能运动镜、美妆镜、卫浴镜、玄关镜),AR 穿戴显示、AI 智会合等产品,丰富产品应用广度。
同时,也将针对智慧教育、智能办公、电竞、安防、商业展示、医疗等领域等细分市场,推出更多自主品牌产品。
本次募投资金除用于扩产、总部大楼及研发测试中心建设外,其中 6 亿元用于补充流动资 金,主要是公司应收账款规模规模增加且持续研发投入对流动资金有较大需求。

公司毛利率水平稳定,智能交互显示产品毛利率最高。
2021 年公司毛利达 18.27 亿元,同比增长 57.64%,毛利率水平基本维持在 15%左右的水平,在行业中处于中等水平。分品类看,智能交互显示产品毛利率最高,基本维持在 20%以上的水平;能电视毛利率较低,基本在 15%以下的水平。
同理行业中视源股份、鸿合科技的产品以智能交互显示产品为主,其毛利率水平相对较高;兆驰股份、冠捷科技以智能电视产品为主,毛利率水平相对较低。

直接材料为主营业务成本主要构成,费用率有所改善。
2019-2021年公司直接材料占主营业务成本比例分别为93.99%、93.79%、94.72%,其中,直接材料中最主要的原材料为液晶面板。
受益于2021年整体营收有较大幅度增长,规模效应显现,公司三项费用率均有所下降,预计随着营收持续增长,三项费用率将持续下降。

研发费用持续增长,研发费用率稳步提升。
公司近年来加大了研发投入,提高了研发人员薪酬,以更好地应对高景气的海外智能交互市场和存在较大潜力的创新业务。2021年研发费用已至 4.76 亿元,同比增长 47.83%。研发费用率也由2018年的 3.37%提升至2021年 4%,在行业中处于中间水平。

应收账款逐年增长,ROE 维持在较高水平。
受公司业务模式、信用政策及结算方式等因素的影响,公司应收账款的规模随着收入增长而增加,需要更多运营资金来满足经营性现金流的需要。与行业其它可比公司近年来 ROE 下降趋势相反,公司 ROE 水平逐年提升,维持在较高水平。
图62:公司应收账款逐年上涨 图63:公司 ROE 处于较高水平

6、盈利预测与估值
收入假设:公司智能交互显示产品和智能电视业务双轮驱动,差异化布局欧美国家、第三世界国家等增量市场,业绩景气度长期看好。
我们预计智能交互显示产品2022~2024年增速分别为48.5%、55.4%、42.5%,智能电视2022-2024年增速分别为 4.9%、-8.8%、-1.3%。同时 AI 赋能创新业务,卡位 AR 智能健身镜、美妆镜等蓝海赛道,将科学与美学相结合,预计将成为公司快速发展的重要驱动力。我们预计公司创新显示业务2022年营收可至 6 亿元,2023~2024年营收增速分别为125%、70.1%,合计来看我们预计公司2022~2024年营收增速分别为22.89%、26.08%、28.13%。
毛利率假设:公司主要产品毛利率受上游液晶面板价格波动影响。当前处于液晶面板价格下行周期,产品单价和成本都有所下降,在利润额稳定的前提下毛利率将略有提升。同时考虑到公司高毛利率产品智能交互平板占比不断提升,具备较高毛利率的创新显示产品未来将持续放量,预计未来几年公司整体毛利率将保持上涨。
费用假设:公司持续开拓业务,各项业务规模也持续扩大。预计公司销售费用、管理费用将随着业务规模的持续扩大而有所上升,同时也将加大研发费用的投入,增强产品竞争力。


估值:
公司作为智能显示制造领域的龙头企业,主营业务包括智能电视、智能交互显示产品等业务,因此选择了海康威视、视源股份、鸿合科技、兆驰股份、歌尔股份等业务种类相似的公司作为可比公司,同时公司将积极发展创新显示业务,用科技赋能美学新消费,创新业务预计将成为公司未来发展的重要驱动力,因此选取了贝泰妮、科沃斯等公司作为可比公司。
我们预计公司2022~2024年实现归母净利润14.52、18.1、22.01亿元,对应 EPS 预测分别为2.77、3.46、4.21元,对应 PE 为12.8、10.3、8.4倍,低于可比公司平均估值25.68、19.9、15.97倍。

我们预计2022~2024年归母净利润分别为14.52、18.1、22.01亿元,同比增长57.3%、24.7%、21.6%;EPS 分别为2.77、3.46、4.21元,当前股价对应 PE 为12.8、10.3、8.4倍。
7、风险提示
全球新冠肺炎疫情反复带来的订单量下降;主要原材料价格大幅上涨。
——————————————————
请您关注,了解每日最新的行业分析报告!报告属于原作者,我们不做任何投资建议!如有侵权,请私信删除,谢谢!