根据教育部有关规定,结合我省实际,现就2020年全省普通高等学校招生考试报名工作(以下简称高考报名)有关事宜通知如下:
一、报名条件
(一)符合下列条件的人员可在我省报名
1.遵守中华人民共和国宪法和法律。
2.高级中等教育学校毕业或具有同等学力。
3.身体状况符合相关要求。
4.户籍和学籍符合《黑龙江省普通高等学校招生全国统一考试考生报名资格审查工作规定》(黑教规〔2019〕10号)文件相关规定。
(二)特殊考生报名
1.非我省户籍的进城务工人员随迁子女上一年度在我省参加过高考未被录取的,仍可在我省就地报名参加高考。
2.户籍为我省久居但为外省学籍的应届考生,凭应届毕业证明信原件、外省省级学业水平考试(或高中会考)管理机构提供的成绩证明材料和就读学校提供的思想政治品德考核材料,到户籍所在地申请报名。相关材料原件装入考生纸介档案,复印件留存备查。
3.在我省定居并符合报名条件的外国侨民,须持公安机关签发的《中华人民共和国外国人永久居留身份证》,到居住地县(市、区)招生考试机构(以下简称招考机构)申请报名。
4.华侨、香港、澳门和台湾地区学生报名事宜按《教育部等四部门关于做好联合招收华侨港澳台学生工作的通知》(教学〔2018〕4号)相关规定执行。
5.尚未安排工作的退伍、转业军人,须持民政部门出具的证明和《中国人民解放军士兵*员复**证》或《中国人民解放军干部转业证》,到户籍所在地县(市、区)招考机构申请报名。
6.报考少年班的考生须取得当年由高校组织的综合测试《合格证》,考生凭《合格证》、《户口簿》和《居民身份证》,到户籍所在县(市、区)招考机构申请报名。报考少年班的考生只能参加招收少年班的高校招生录取。
7.报考经教育部批准的浙江特殊教育学院、南京特殊教育师范学院、长沙民政职业技术学院、北京联合大学、长春大学、绥化学院、山东特殊教育职业学院、天津理工大学、西安美术学院等招收视障、听障残疾考生以及有特殊专业要求的考生,须参加高考报名,考试由招生院校单独组织。
8.报考我省高职(专科)院校单独招生的考生,须参加高考报名,由招生院校单独组织考试。考生填报志愿、考试及录取时间和办法另行通知,凡被单独招生院校录取的考生不得参加普通高校招生全国统一考试及录取。
9.参加运动训练、武术与民族传统体育专业单独招生考试的考生必须参加高考报名。
10.艺术类考生报名。我省统一组织美术类、音乐学类(音乐学专业、声乐表演专业、器乐表演专业)、戏剧与影视学类(广播电视编导专业、播音与主持艺术专业)、舞蹈学类(舞蹈编导专业、舞蹈表演专业)专业课省级统考。艺术类考生须参加高考报名,可在艺术类省统考同类专业中兼报其他专业,不可跨类兼报。
我省艺术类专业招生专业课考试时间、考试科目和录取等有关事宜另行通知。
11.体育类考生报名。我省统一组织体育专业术科考试。体育类考生必须参加高考报名,我省普通高校体育专业术科考试科目分为体能三项(100米、铅球、二级蛙跳)和专项。体能三项各占20分,专项占40分,总分为100分。
(1)体育术科专项考试项目为:篮球、足球、排球、乒乓球、健美操、武术套路、滑冰(500米大道)、高山大回转滑雪、游泳(100米蝶泳、100米蛙泳、100米自由泳、100米仰泳)、田径(100米、200米、400米、800米、1500米、跳高、跳远、三级跳远、铅球、铁饼、标枪)。
(2)各专项的具体考试科目和评分标准于2019年10月25日前在黑龙江省招生考试信息港(网址:www.lzk.hl.cn)上公布,术科考试(冰雪除外)将在2020年5月初进行,具体时间、地点另行通知。
(3)报考冰雪专项术科考试的具体时间、地点以《准考证》为准。
(三)下列人员不得报名
1.具有高等学历教育资格的高等学校的在校生,或已被高校录取并保留入学资格的学生。
2.高级中等教育学校非应届毕业的在校生。
3.在高级中等教育阶段非应届毕业年份以弄虚作假手段报名并违规参加普通高等学校招生考试(包括全国统考、省级统考和高校单独组织的招生考试,以下简称高校招生考试)的应届毕业生。
4.因违反国家教育考试规定,被给予暂停参加高校招生考试处理且在停考期内的人员。
5.不符合黑教规〔2019〕10号文件中有关户籍、学籍规定的;
6.因触犯刑法已被有关部门采取强制措施或正在服刑者。
二、报名时间及现场信息确认地点
报名分为网上填报基本信息、网上缴费、现场资格审查及信息确认。

(一)网上报名时间
网上报名时间
2019年10月25日至11月3日
每天9:00-21:00
(二)现场资格审查及信息确认时间
考生网上填报基本信息、网上缴费结束后应携带相关材料按县(市、区)招考机构规定的时间及地点进行确认。
全省考生现场资格审查及信息确认从2019年10月28日开始,2019年11月19日上午12:00时截止(不含节假日)。
(三)现场信息确认地点
1.户籍和学籍在我省的应届高中毕业生由中学负责组织,到县(市、区)招考机构指定的地点进行信息确认。
2.往届生及其他考生在户籍所在市(行署)、县(市、区)招考机构进行信息确认。
3.在上一年度符合我省进城务工随迁子女报考条件的复读生到毕业年份学籍所在地市(行署)、县(市、区)招考机构进行信息确认。
4.户籍为我省久居但为外省学籍的应届考生,在户籍所在市(行署)、县(市、区)招考机构进行信息确认。
三、报考费
凡是参加高考报名的考生须交报名考试费150元。报考体育专业的考生另交术科报名考试费135元(术科报名费15元,每科考试费30元)。报考艺术类省级统考专业的考生另交专业课报名费15元,每报考一科交考试费30元。报考参加外语口试的考生另交外语口试费10元。
四、报名工作程序
(一)网上注册
考生登录黑龙江省招生考试信息港(www.lzk.hl.cn)后,进入网报中心,点击“2020年黑龙江省普通高校招生全国统一考试报名入口”,凭考生本人身份证号进行注册,设置网上报名密码,并妥善保管密码,考生网上报名时须认真阅读考生网上报名必读和《考生诚信考试承诺书》,确认同意后方能进行网上报名。
(二)网上报名和缴费
考生应在规定时间内上网填报、修改及查询本人信息。考生本人参照《黑龙江省2020年普通高等学校招生考生报名登记表(样式)》,准确地在网上填写考生自然信息和报考信息,网上报名时所填报的信息,如姓名、出生日期、性别、民族等必须与居民身份证信息保持一致,考生类别一栏须按考生户口簿(农村户口或城镇户口)填写(考生填报的手机号码必须在高考录取结束前保持畅通状态,并严格按照信息格式和操作提示进行填报。如对所填报的信息进行修改和查询,程序与填报过程相同。考生要认真核对本人填报的信息,发现问题及时处理。姓名、地名等信息项中如存在字库中没有的汉字,以拼音(半角大写字母)代替。考生报考信息填写完毕后还须进行网上支付报考费操作(网上支付支持中国农业银行账户或其它具有银联标识的银行卡),考生网上报考费支付成功即完成网上报名。

(三)报名信息确认
考生完成网上信息填报、缴费成功后,还须在县(市、区)招考机构规定的时间和地点进行现场确认,现场确认包括:身份验证、资格审查,采集头像照片、指纹信息等相关步骤。考生不按时完成网上基本信息填报、报考费支付、现场确认等环节步骤均视为自动放弃报名。
(四)资格审查
1.高级中学负责应届考生学籍、学年初审和思想政治品德考核,县(市、区)招考机构负责考生户籍、学籍、学力、身份等报名资格审查,市(行署)招考机构负责报名资格的核查。
2.考生父或母属我省市(行署)及以上人事、组织部门确认引进的优秀人才,本人随父或母经户籍管理部门落户我省的;报名确认时,考生须出具我省市(行署)及以上人事、组织部门提供的引进优秀人才证明材料原件和复印件,考生父或母及本人的户籍必须在报名前经户籍管理部门落户我省。
3.市(行署)及以上政府规定的招商引资项目的企业法定代表人,其子女随父或母落户我省的,考生在报名确认时需提供市(行署)及以上人民政府批准招商引资项目的证明文件及政府公示网址、法定代表人证书和企业营业执照;考生父或母及本人的户籍必须在报名前经户籍管理部门落户我省。
4.进城务工人员随迁子女参加我省高考报名,需填写《黑龙江省2020年进城务工人员随迁子女参加高考报名资格审查表》。报名确认时,考生须出具父母在我省合法职业和合法稳定住所(含租赁)的相关证明;考生所就读的高级中学校长、班主任负责审核确认考生连续实际就读情况并签字负责,考生所在县(市、区)招考机构负责审核考生学籍、考生家长合法职业和合法稳定住所。

5.考生父母一方为驻我省部队现役军人(含*转军**文职人员),考生因父或母随军在高考报名前将户籍落户我省的;考生父母双方为我省部队现役军人(含*转军**文职人员),考生随父母在高考报名前将户籍落户我省的;须持师(旅)级以上单位政治机关出具的随军证明、士官证或军官证和《随军报告审批表》,到户籍所在地县(市、区)招考机构申请报名。
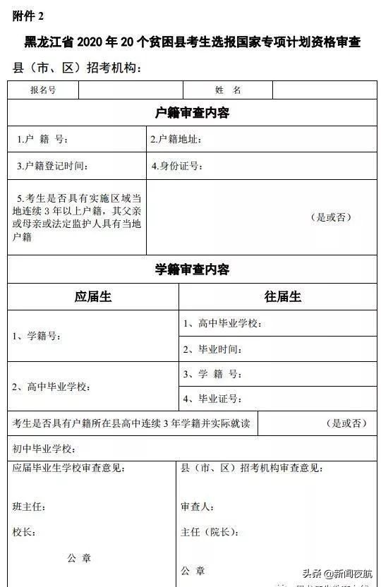
6.我省11个集中连片特殊困难县(龙江县、泰来县、甘南县、富裕县、克东县、拜泉县、林甸县、明水县、青冈县、望奎县、兰西县)和9个扶贫开发工作重点县(延寿县、绥滨县、饶河县、桦南县、桦川县、汤原县、抚远县、同江市、海伦市)(以下简称贫困县)的考生选报贫困地区定向招生专项计划(以下简称国家专项计划)。报考学生须同时具备下列三项条件:(1)符合我省2020年高考报名条件;(2)本人具有实施区域当地连续3年以上户籍,其父亲或母亲或法定监护人具有当地户籍;(3)本人具有户籍所在县高中连续3年学籍并实际就读。享受国家专项计划的考生需在网上报名时进行填报,报考资格由县(市、区)招考机构负责审查,审查合格后网上确认。县(市、区)招考机构按照《黑龙江省2020年20个贫困县考生选报国家专项计划资格审查表》(附件3)相关内容,根据报考条件会同当地教育行政部门、公安部门和考生所在中学审查考生学籍、户籍及连续就读情况,市(行署)招考机构负责指导监督。审查表一份留县(市、区)招考机构存档,一份报市(行署)招考机构备案。

7.我省41个国贫县、省扶贫开发工作重点县和边境县(龙江县、泰来县、甘南县、富裕县、克东县、拜泉县、林甸县、明水县、青冈县、望奎县、兰西县、延寿县、绥滨县、饶河县、桦南县、桦川县、汤原县、抚远县、同江市、海伦市、巴彦县、木兰县、依安县、克山县、勃利县、绥棱县、孙吴县、杜尔伯特蒙古族自治县、虎林市、密山市、鸡东县、穆棱市、绥芬河市、东宁县、漠河县、塔河县、呼玛县、爱辉县、逊克县、嘉荫县、萝北县)的农村考生可选报高校专项计划和地方专项计划(黑龙江省属高校招收农村学生专项计划)。报考学生须同时具备下列三项条件:(1)符合我省2020年高考报名条件;(2)本人及父亲或母亲或法定监护人户籍地在实施区域的农村,本人具有当地连续3年以上户籍;(3)本人具有户籍所在县高中连续3年学籍并实际就读。享受高校专项计划和地方专项计划的考生需在网上报名进行填报,报考资格由县(市、区)招考机构负责审查,审查合格后网上确认。县(市、区)招考机构按照《黑龙江省2020年41个国贫县、省扶贫开发工作重点县和边境县考生选报高校专项计划和地方专项计划资格审查表》(附件4)相关内容,根据报考条件会同当地教育行政部门、公安部门和考生所在中学审查考生学籍、户籍及连续就读情况,市(行署)招考机构负责指导监督。审查表一份留县(市、区)招考机构存档,一份报市(行署)招考机构备案。

8.2020年普通高校招生各类照顾录取对象申报与审查工作与报名工作同时进行,申报、审查的具体时间和办法另行通知。
(五)信息采集程序及办法



考生信息采集分为两部分组成:考生网上填报基本信息和考生现场信息采集。
考生图像信息采集和身份证审验工作由市(行署)、县(市、区)招考机构统一组织,不得交由考生所在中学办理。采集考生图像信息时,考生本人必须持《居民身份证》原件,经招考机构工作人员核对无误后,使用身份证阅读器采集考生相关信息,采集信息后当场摄像。如无《居民身份证》或因身份证阅读器无法识别的考生不得报名。考生图像采集标准参照《黑龙江省2020年普通高等学校招生考生报名登记表填写说明》(附件5)中的“考生照片采集标准”执行。摄像时统一使用白色背景,严禁使用考生照片摄像。采集考生图像的同时还须对每名考生的指纹信息采集和人脸信息比对。招考机构要有专人负责,落实岗位责任制及责任追究制。
(六)思想政治品德考核
思想政治品德考核主要是考核考生本人的现实表现。由考生所在学校或单位(没有工作单位的考生由户籍所在地派出所、乡镇、街道办事处或社区)应对考生的思想政治品德做出全面鉴定。对受过刑事处罚、治安管理行政处罚或违纪处分的考生,要提供所犯错误的事实、处理意见和本人对错误的认识及改正错误的现实表现等翔实材料,并对其真实性负责。在外省高级中学就读应届毕业生的思想政治品德由就读学校负责考核。
考生所在中学、单位、派出所、街道办事处或社区对考生思想政治品德考核后,在《黑龙江省2020年普通高等学校招生考生报名登记表》上填写思想政治品德考核结论(合格或不合格),并签字、盖章。
有下列情形之一者,属于思想政治品德考核不合格:
1.有反对宪法所确定的基本原则的言行或参加*教邪**组织,情节严重的。
2.触犯刑法、治安管理处罚法,受到刑事处罚或治安管理处罚且情节严重、性质恶劣的。
(七)信息核对
考生报名信息确认后,各负责受理报名、信息采集单位打印《黑龙江省2020年普通高等学校招生考生报名登记表》,由考生本人认真核对后,在信息表中抄写“我已认真核对上述报名登记表中所有信息,对其真实性和准确性负责”,并确认签名,不允许他人代签,县(市、区)招考机构要对考生签名后的报名登记表进行扫描或拍照留存备查;考生确认签名后,出现信息错误和信息造假所产生的后果由考生本人负责。核对无误后,高级中学、县(市、区)和市(行署)招考机构签名盖章装入报考档案袋。
五、几点要求
1.高考报名是普通高校招生的基础工作,也是综合治理考风考纪的关键环节,各级招考机构要加强普通高考报名工作的组织领导,要本着为考生服务为宗旨,精心组织,严格管理,规范操作,广泛宣传,避*考免**生漏报、错报。
2.各级招考机构要与当地教育行政部门、公安机关等有关部门密切合作,严格审查报名资格,严防“高考移民”;严防高级中等教育学校非应届毕业在校生报考;严防具有高等学历教育资格的高等学校在校生报考;严防各类人员替考。
3.要确保报名信息准确。各级招考机构要加强报名信息的核对审查,报名信息一经上报国家注册,不得更改。要向考生强调填写本人基本信息的重要性。
4.各级招考机构和高级中学要各负其责,按照“谁主管、谁负责”、“谁签字、谁负责”的原则,实行责任制和责任追究制。考生、工作人员或社会其他人员在报名中弄虚作假,徇私舞弊的,依照《国家教育考试违规处理办法》(教育部令第33号),涉嫌违法的,按照《中华人民共和国刑法修正案(九)》及有关法规进行处理。
5.严格落实公示制度。20个贫困县、41个国家和省扶贫县农村户籍、申请享受照顾录取和进城务工人员随迁子女资格合格名单,须分别在考生就读班级、学校和县(市、区)招考机构进行公示,公示期一周,省招考院在黑龙江省招生考试信息港进行集中公示,接受广大考生及社会监督。
6.考生不得跨科类、跨地域重复报名。对于不符合我省报考条件的外省籍考生,应回户籍流出地参加高考报名。
来源:黑龙江省教育厅(ID:hljsjyt)
版权归原作者所有,向原创致敬