宝山区教育在上海排名 (宝山区教育资源怎么样)

总听家长说,宝山区是教育缺失的角落,是“教育洼地”,好的公办学校不多,民办学校的数量也是少之又少。收到家长的留言后,哈小童前段时间也壮着胆子写了一篇宝山学校的分析

今天,哈小童再给大家盘点一下宝山幼小初的资源,给宝山区的家长们一个择校参考,也欢迎家长们给哈小童提供更多的信息。

宝山区教育资源,上海宝山学区梯队

宝山区教育资源,上海宝山学区梯队

宝山教育网数据显示:2017年宝山全区共有323所学校,其中幼小初学校共279所。

宝山区教育资源,上海宝山学区梯队

幼儿园篇

2017年宝山区幼儿园共计139所,公办102所,民办37所。幼儿园数量还是很多的,每年出生人口大约6600,入园压力不大。

宝山区教育资源,上海宝山学区梯队

宝山区的示范园一共4所,其中公办的3所,民办的一所。仅有的四所示范园还是按地段招生的,可以想像在人口大区的宝山这几所幼儿园的火爆程度。

宝山区教育资源,上海宝山学区梯队

宝山区教育资源,上海宝山学区梯队

宝山的一级公办幼儿园有24所。一级园评级也不简单,而且要成为示范园,必须先评上一级园。在示范园名额有限的情况下,一级园也是不错的选择。其中比较好一级园有陈伯吹幼儿园、小红帽幼儿园、行知实验幼儿园、小海螺幼儿园等。

民办幼儿园中,除了示范园徐悲鸿艺术幼儿园外,以二级园居多。贝贝马艺术幼儿园、七色花第二艺术幼儿园、小翰林幼儿园是口碑比较好的幼儿园。

小学篇

宝山区小学共有84所,其中,公办小学81所,民办小学3所。

一、公办小学

来看看宝山区小学的梯队划分(坊间排名,仅供参考,欢迎指正):

第一梯队: 红星小学, 宝山实验小学, 宝山第一中心小学

第二梯队: 宝山三中心小学,虎林路小学,和衷小学,杨泰小学,同洲模范小学,宝山实验学校、广育小学

第三梯队: 宝山二中心小学、宝山实验学校、虎林路三小、上大附属经纬学校、上大附中实验学校、行知小学、大华小学、华师大宝山实验学校、江湾中心校等。

第一梯队红星小学、宝山实验小学、宝山第一中心小学的生源、师资、升学率等各方面的综合实力强,自然广受关注,辨识度高。

宝山区教育资源,上海宝山学区梯队

值得一提的是,宝山实验小学和宝山实验学校是两所不同的学校。实验小学是前身是宝山小学,创办于1903年,拥有百年历史,是宝山少有的升学成绩、素质教育两手抓的优质学校。实验学校是九年一贯制学校,小学直升初中,而且其初中部几乎聚集了宝山区优秀的小学毕业生。

红星小学是近几年宝山区第一批素质教育示范项目,也是近几年区内发展势头较猛的公办学校,小升初取得了让人侧目的成绩,不少家长评价红星已有超越宝山实验小学的实力。

广育小学曾是宝山的民办头牌小学。2008年转为公办学校后流失了一部分优质老师及生源,因而比以前有一点退步,但仍是区内不错性价比较高的选择。

宝山区教育资源,上海宝山学区梯队

和衷小学也是一所民办转公办的学校,目前是吴淞地区最好的小学。和衷在去年的奥数四大杯赛中,是宝山区唯一一所闯进前50排名的小学。

二、民办小学

宝山区教育资源,上海宝山学区梯队

宝山区民办小学仅3所,都是一贯制学校。其中同洲模范地处宝山与虹口的交界,全市招生,所以附近的家长都会将其作为保底学校。值得一提的是,同洲模范的特色是“体育育人”,特色课程有攀岩、围棋、马术等。该校是奥运后备人才培训基地,其中同洲棋院是专门出世界围棋冠军的地方。

初中篇

宝山区初*共中**有56所,其中,公办初中49所,民办初中7所。

一、公办初中

宝山区公办初中的梯队划分(坊间排名,仅供参考,欢迎指正):

第一梯队: 宝山实验学校、求真中学、淞谊中学、吴淞实验学校

第二梯队: 长江第二中学、月浦实验学校、泗塘中学、宝教院附中、上大附中

宝山实验学校今年市重点率在50%以上,四大名校录取人数位列上海市所有初级中学第16名、宝山区第1名。这样的成绩,可谓宝山初中的龙头老大了。

比起宝山实验学校,求真中学的地段生只占在10%左右。求真中学的提高班同样盛名在外,性价比高,升学率重点率都有保障,得到很多家长的认可。

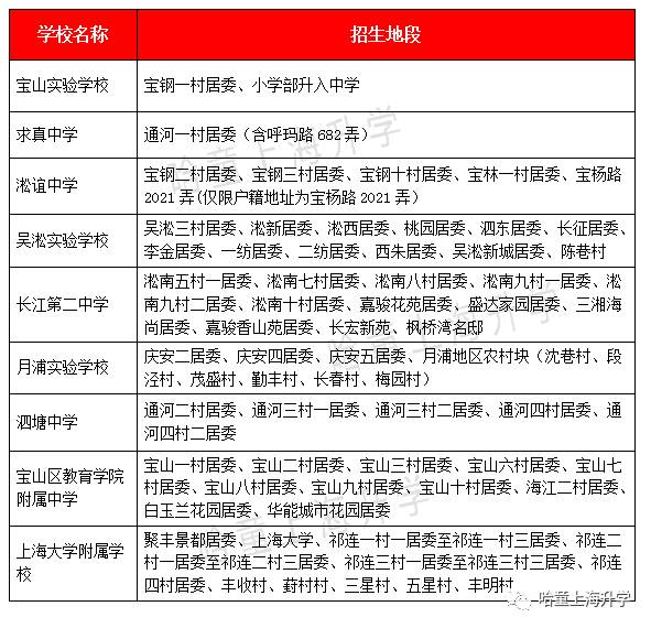
部分初中招生地段

宝山区教育资源,上海宝山学区梯队

二、民办初中

宝山区教育资源,上海宝山学区梯队

7所民办初中都没有地段限制,其中行知二中、和衷中学、交华中学中考成绩不错。行知二中是区里最好的民办初中,每年有80%以上学生考入上海市实验性示范性高中。

宝山区教育资源,上海宝山学区梯队

今年宝山区5000人中考,无*公论**办初中还是民办初中,可供家长选择的不多,牛娃们择校比较困难。如果目标是北清复交或体制外路线,往外区名校走希望比较大。如果目标是985、211,那么在小升初阶段加把力,考入本区的吴淞中学、行知中学、上大附中,希望还是很大的。

宝山区教育资源,上海宝山学区梯队

总的来说,与徐汇、静安教育强区相比,宝山的教育资源偏弱,但未来可期。根据宝山区基础教育“十三五”基本建设规划,全区有51个项目将开工或建成,其中义务教育阶段有18个项目。宝山准备进一步扩大学校的资源:

增加几所上大基础教育集团学校;

南大地区,将建设16所学校,包括九年一贯制学校;

引入世界外国语学校,行知中学将在南大地区再建一个;

2018年已经列入开办计划的有美兰湖中学、杨泰实验学校铁山路分校(暂名)和刘行新华实验学校新开小学部。

未来几年宝山还将陆续引入民办优质教育品牌资源,高起点合作办学,满足不同层级家长的入学需求。

宝山区教育资源,上海宝山学区梯队

本文数据来源:宝山教育网。