2020年蚌埠市市区小学招生
地段划分一览表
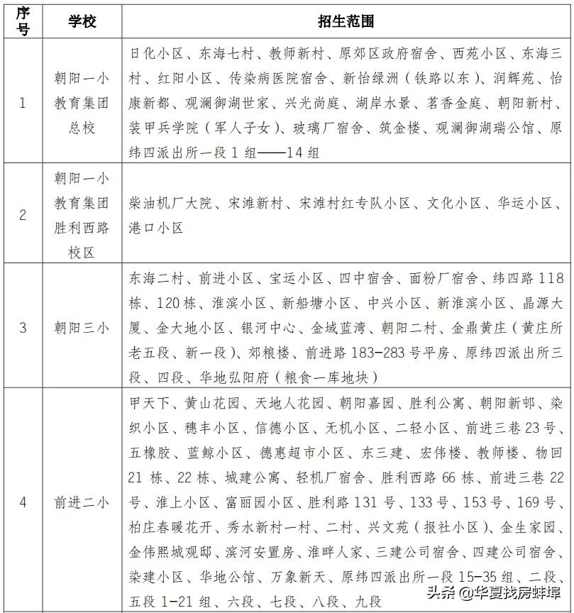
2020 年龙子湖区小学招生地段划分表







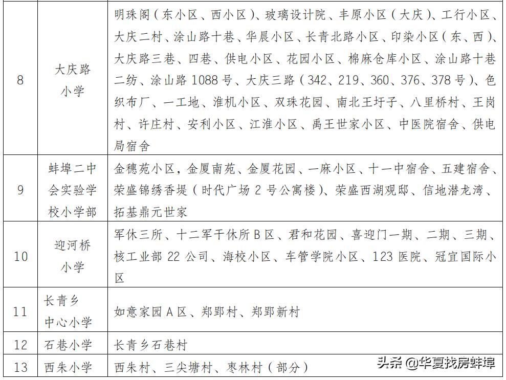
2020 年蚌山区小学招生地段划分表





2020 年禹会区小学招生地段划分表






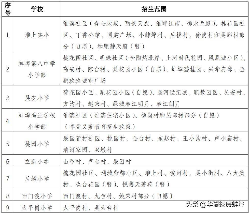
2020 年淮上区小学招生地段划分表





注:和顺静天府小区对口规划中的正街小学,在正街小学建成前,业主子女入学暂时对口淮上实小,正街小学建成招生后,和顺静天府小区业主当年就读一年级子女统一入读正街小学;玖台花园、悦隽天著苑小区对口规划中盛世路小学,在盛世路小学建成前暂划入后场小学,学校建成招生后,两所小区业主当年就读一年级子女统一入读盛世路小学。
2020 年经开区小学招生地段划分表




2020 年高新区小学招生地段划分表



蚌埠市小学
对口初中学校对照表






2020年蚌埠市市区
网上招生报名操作办法
1、公办学校一年级网上报名操作办法
市区适龄儿童入学新生分为如下四种类型:
第一类:适龄儿童监护人为本市市区户籍,并在本市市区有 房产(已交付)。
第二类:适龄儿童监护人为非本市市区户籍,有本市居住证, 并在本市市区有房产(已交付)。
第三类:适龄儿童监护人为本市市区户籍,无房产。
第四类:其他类型,包括
①适龄儿童监护人为本市市区户籍或有本市居住证,在本市 市区有房产,己开具购房发票或己缴纳房产契税税票、契税完税 证明,但尚未办理不动产权证书的;
②适龄儿童监护人有本市市区户籍,在本市市区无房产,仅拥有或居住于公租房、小产权房等;
③适龄儿童监护人在本市市区无房产,无市区户籍,持有居住证。
申请人在填报前,需先行确认入学类型(入学类型从以上四 类进行选择)及入学意向(公办学校)后再进行申请。按要求或 提示填写相关必要信息进行报名信息提交等。
2、民办学校一年级、七年级、网上报名操作办法
申请人在填报前,需先行确认入学类型(申报民办学校)及 入学意向(民办学校)后再进行申请。按要求或提示填写相关必 要信息进行报名信息提交等。民办学校录取结果由民办学校进行公布。
