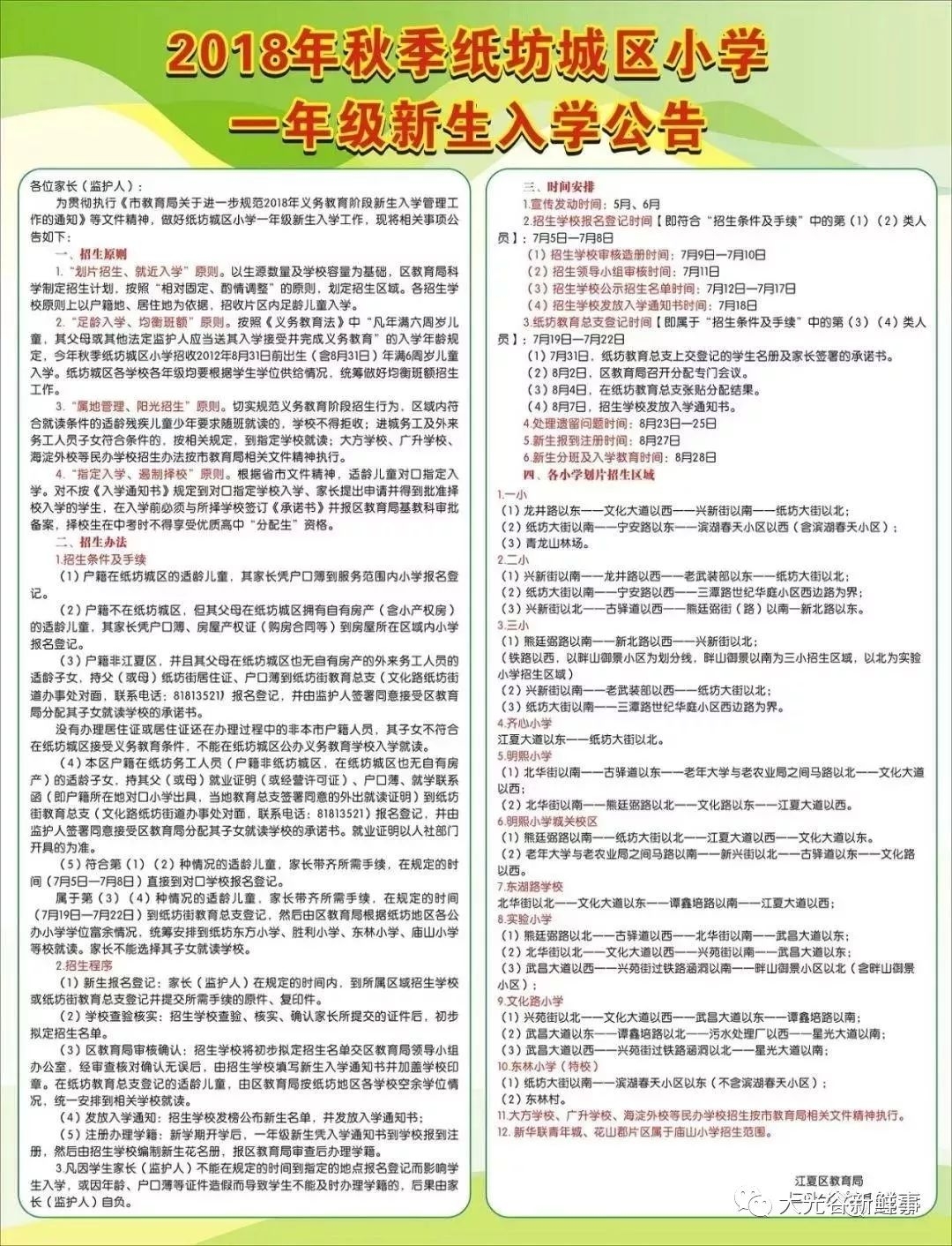
“在我家社区附近刚建成了一所优质小学,为何我们社区没被划入?”每年在中小学招生季时,武汉市中小学的划片入学范围倍受家长们的关注。近日,武汉市教育局发出《关于进一步做好全市义务教育阶段公办学校入学划片及调整工作的通知》,明确要求今后武汉市调整中小学划片入学范围时,需听取各方的意见。若协商难达成一致,教育部门要组织听证。

武汉市教育局发布通知称,将于明年1月启动摸底调查,5月31日前公布2019年武汉公办小学、初中划片范围。
根据《关于进一步做好全市义务教育阶段公办学校入学划片及调整工作》,2019年2月前,各区教育行政部门将启动当年义务教育阶段适龄儿童、少年情况的摸底调查,对区域范围内(含新建小区)义务教育阶段适龄儿童、少年的数量、户籍人口、流动人口,以及特殊儿童、少年情况进行全面调查登记。

“就近入学并不意味着直线距离最近入学。”市教育局相关负责人表示,有的地方人口分布和学校布局不均匀,街区形状不规则,各区将在摸底调查的基础上,合理划定义务教育阶段公办学校入学范围,确保适龄儿童、少年整体上相对就近入学。目前,武汉各区义务教育阶段公办学校一般通过单校划片的方式,落实就近入学;条件成熟的区校,试点探索多校划片的方式。实行多校划片的,应通过随机派位方式分配学校招生名额,工作方案须报经市教育行政部门和所在区人民政府同意后实施。

通知要求,中小学入学划片调整初步方案形成后,要充分征求相关街道(乡镇)、社区(村)、利益群体等的意见;对初步方案意见分歧较大,且难以协商达成一致意见的,各区教育局要组织听证;若入学划片调整方案涉及面较广,或者调整难度较大的,要审慎决策。方案基本成熟后,由各区教育局集体研究决定,并报区政府同意。当年交付使用的新、改、扩建学校入学范围划分,或现有学校入学范围需作调整的,应提前确定,并向相关社区公布。入学划片确定后应在一段时期内保持相对稳定。
市教育局相关负责人强调,每年5月31日前,各区教育行政部门要将义务教育阶段公办学校的入学划片情况,在当地政府网站等平台上主动公开、长期公布,方便群众查询。同时,在各学校、大型社区张贴入学划片信息公告。

2018年
武汉市有约11.5万名小学新生入学
比去年增加1.3万人,为9年来最多
小学新生入学继续坚持
“划片对口、免试就近”原则

多区继续执行“房户一致”对口入学原则
今年,武汉市多区继续执行“房户一致”对口入学原则,适龄儿童户籍与其父母或法定监护人户籍统一,户口本的户主与房产所有人统一,且均为孩子的父母或法定监护人,房户均在对口学校范围内,将被列入第一批对口入学对象。
多区严格执行“年满6岁”入学年龄
因武汉市小学生源增长迅速,武汉市7个中心城区和2个开发区,以及江夏区等新城区继续严格执行“年满6岁”入学年龄,即2012年8月31日前出生的孩子才符合今年入学年龄(包含8月31日)。
你买的学区房对口哪里?
敲黑板!注意啦!
快戳图
▼▼
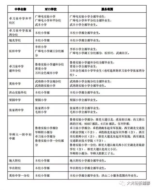
大光谷片区2018年对口入学范围
武汉市光谷第一小学(东校区):关山大道以东,雄楚大道以南,光谷大道以西,高新二路以北;保利时代、宏祥花园。
武汉市光谷第一小学(西校区):民族大道以东,雄楚大道以南,关山大道以西,纺织路以北;纺大校区。
武汉市光谷第二小学:大学园路以东,三环线以南,光谷大道以西,武大园沿滨湖路以北。
武汉市光谷第三小学:光谷一路以东,高新五路以南,光谷二路以西,富士康西路以北,沿流芳路以东,东园南路以北。
武汉市光谷第四小学:关山大道以东,喻家湖以南,华中科技大学东校区及佳园路以西,雄楚大道以北。
武汉市光谷第五小学:南湖、武汉卓尔足球俱乐部以东,南湖大道以南,民族大道以西,三环线以北。
武汉市光谷第六小学:软件园中路以东,软件园路以南,关山大道以西,南环铁路以北;民族大道以东,南环铁路以南,关山大道沿大学园路以西,华师园路以北;关山大道以东,高新二路以南,光谷大道以西,三环线以北。
武汉市光谷第七小学:光谷一路以东,三环线沿武黄高速以南,光谷三路以西,高新五路以北;富士康,佛祖岭社区D西区。
武汉市光谷第八小学:华中科技大学东校区沿佳园路以东,珞喻东路以南,三环线以西,高新大道以北;士官学校。
武汉市光谷第九小学:光谷大道以东,高新大道以南,三环线以西,湖口一路以北;教育中路以东,湖口一路以南,三环线以西,高新二路以北;佳源花都。
武汉市光谷第十小学:民族大道以东,纺织路以南,关山大道以西,南湖大道以北;谓语城、山水华庭、云顶居、东林外庐、清江山水1-3期。
武汉市光谷第十一小学:金地中心城、金地雄楚一号、金地天悦、八一花园、南湖康泰花园、柳林雅居、柒零社区、惠安新苑、刘家咀村。
武汉市光谷第十二小学:光谷大道以东,湖口一路以南,教育中路以西,三环线以北。
武汉市光谷第十五小学:光谷大道以东,三环线以南,光谷一路以西,高新六路以北;武汉市交通学校宿舍小区。
武汉市光谷第十六小学:驿山高尔夫、国采光立方、山水年华(龙山郡)、桃花源、未来城公寓。
武汉市光谷第十七小学:光谷三路以东,高新大道以南,光谷七路以西,高新五路以北。
武汉市光谷第二十六小学:碧桂园生态城、联投花山郡、万科紫悦湾、亿达云山湖。
武汉市光谷九峰第一小学:三环线以东,森林大道以南,花山大道以西,高新大道以北;生物城。
华师一附中光谷汤逊湖学校(小学部):庙山西路以东,三环线以南,两湖大道以西,汤逊湖以北;清风别墅、御景湾。
华中科技大学附属小学:华中科技大学正式教职员工子女。
武汉市光谷实验中学:对口光谷二小、光谷六小、光谷十五小、光谷一小(新竹路以南,光谷大道以西)。
武汉市光谷第二初级中学: 对口光谷四小、光谷八小、光谷九小、光谷一小(新竹路以北,光谷大道以东)。
武汉市光谷第三初级中学:对口光谷三小、光谷七小。
华师一附中光谷汤逊湖学校(初中部):对口光谷五小。
华中科技大学附属中学(初中部):对口华科大附小、光谷四小管乐特长班。
豹澥、龙泉、滨湖、花山、左岭等街道的中小学按原服务范围不变。
武汉光谷为明实验学校、武汉枫叶学校、武汉东湖新技术开发区点睛学校、武汉东湖新技术开发区格鲁伯实验学校、武汉光谷(国际)外国语学校、华中师范大学第一附属中学光谷分校等民办学校原则上在区内招生。












庙山小学招生范围为四环线以南庙山辖区的适龄儿童,庙山二小招生范围是四环线以北庙山辖区的适龄儿童。

以生源数量及学校容量为基础,藏龙教育总支科学制定招生计划,按照“相对固定、酌情调整”的原则,划定招生区域。藏龙小学和藏龙二小只招收藏龙岛办事处行政范围的适龄儿童。两所小学辖区界线为:以藏龙大桥为界,桥东北为藏龙二小辖区,桥西南为藏龙小学辖区;藏龙大道至光谷大道片区,以流芳路为界,流芳路西北为藏龙二小学辖区,流芳路东南为藏龙小学辖区。按照行政区域划分,藏龙二小辖区为梁山头社区和长咀社区行政区域。

武汉中小学划片将如何进行调整
大光谷新鲜事将持续关注
共同拭目以待
大光谷新鲜事综合整理发布,综合自长江日报、湖北经视、越乔在线等