
电子课本
点击图片,查看大图
▼▼▼▼

知识点
一、确定写信对象远方的小伙伴和我们相隔遥远,千山万水把我们阻隔,我们怎样才能和他们建立联系,认识他们、了解他们呢?请大家出谋划策。在报刊杂志、网上、电视节目和搜集一些小伙伴的联系地址,你愿意把自己的“手拉手”活动构思告诉他们,与他们一同架起友谊的长桥吗?(如:网络上的QQ、报纸杂志上的交友栏目,作文书上注明的详细地址、电视节目介绍的学生……)联系方式:网络报纸杂志各类书籍电视节目……
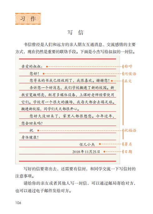
二、回忆书信的格式一般书信可分为称呼、正文、结尾、署名、日期五个部分,每个部分都有一定的格式。
(1)称呼。根据自己和收信人的关系,平时怎么称呼,在信中就怎么写。如给爸爸写信,称呼就写“爸爸”;写信给老师、同学的信,称呼就写“*老师”、“**同学”。称呼要从第一行顶格写起。称呼后面要加冒号(:),表示下面有话要说。
(2)正文。这是信的主要部分。写信人要说的话都写在这里。正文的开头空两格,通常先写问候的话。如果是回信,先要写明来信收到,并对来信中提及的问题或要求办理的事情作出回答。如果写的事情较多,可以分段写,一事情写一段。每段起行空两格,转折顶格。
(3)结尾。结尾可根据写信人跟随收信人的关系和具体情况,写上表示祝愿,勉励或敬意的祝颂语。如“此致敬礼”、“祝你健康”等等。祝愿语一般分两行写。以“此致敬礼”为例,“此致”可以紧接正文之后写,也可以另起一行空两格写,“敬礼”则一定要另起一行顶格写。
(4)署名。在结尾的再下一行的后半行写自己的名字,署名的前面也可以写上跟随对方相应的称呼,如“儿”、“弟”、“学生”等等。
(5)日期。可以写在署名的后面,也可以写在署名下一行的后半行。最报写清年月日,以便查考。3拟定写信内容及结构书信写得好坏,没有什么特别的方法可言,主要取决于你写的内容是否贴切,是否符合对方的兴趣和心理需求。那么在着这封信中,我们可以就哪些方面介绍呢?
三、下面提供集中写作思路,供同学们参考:
(一)介绍自己的学校生活在信中,可以把我们所在的学校情况作一介绍,把自己所在的班级及自己学习情况作一介绍,以便对方了解你,增强双方的亲近感。如在信中写道:“我是安徽省芜湖市绿影小学的一名五年级学生,我们学校是安徽省实验学校,在当地享有一定的名声。我们的校园很美,如果你能到我们学校做客,相信你一定会被我们美丽的校园所吸引。我所在的五(2)班在学校的北教学楼,走进教室,你一定会有一种走进家的感觉……”这样的介绍让读者感到亲切、坦诚,会留下很深的印象。
(二)介绍自己的家庭情况为了能让对方了解你的情况,为了缩短你和收信人之间的情感距离,使对方愿意接近你,和你成为好朋友,有必要向对方敞开心扉,介绍一下自己的家庭情况。如介绍自己的爸爸、妈妈,介绍你的小书房,介绍你们家庭和睦生活的典型事例,介绍爸爸、妈妈如何关心、疼爱你的等等。例如,有一个同学在信中写道:“我是一个三口之家的开心宝,我有一个幸福、和睦的家庭。”
(三)介绍自己的个*爱性**好让对方了解自己、认识自己还可以从自己的个*爱性**好介绍入手,因为一个人的个*爱性**好往往最能体现一个人的特点。让对方知道自己的个*爱性**好,这也是表明你愿意和对方成为知心朋友的一种积极的姿态,对方一定乐意接受你的,一定愿意和你成为知心朋友。如一位同学在中这样写道:我是一个性格开朗的人,对同学总是热情大度,从不斤斤计较。记得,有一次我的同座不小心把我新买的文具盒弄到地上,文具盒还跌掉了还大一块漆。当时他显得十分紧张,生怕我责怪他,让他赔。而我却笑着对他说:“没关系,我知道你不是故意的,跌破了,最多回家让爸爸帮忙用漆补上。可是直到现在我也没有让爸爸补成,每次他看到我的文具盒上的伤疤时,都觉得很不好意思。”我还是一个爱好广泛的学生,在学校老师和同学们都叫我“小博士”。……
(四)介绍自己的学习情况作为一个学生,对方可能非常想了解你的学习情况,因为他一定乐于和一个爱学习的好学生交往。所以,在我们的习作中,可以坦诚地介绍自己的学习状况,有哪些长处,哪些短处,真诚地希望对方能够向自己提出宝贵的建议,帮助自己提高。比如一位同学在信中写道:“我是一个学习勤奋但不够聪明的学生,在学习上我尽力地做到认真、努力,可就是不能名列前茅。为此,爸爸妈妈经常为我着急。不知怎的,一到大考我就紧张,一紧张就发挥不好。不知道你有没有什么好的方法帮我改掉这个毛病”。
四、思维导图

图文解读
点击图片,查看大图
▼▼▼▼








































习作例文
给远方小朋友的一封信
贫困山区的小朋友:
你们好!
我是实验小学五(2)班的一名学生,叫XXX。今天,我在电视上看到了你们瘦弱的身影,还看到了你们无助的眼神。你们大都家境非常困难,常常吃不饱穿不暖,可你们却非常想上学,渴望学到一些你们梦寐以求的知识。
语文书上有给远方小朋友的一封信的习作,于是就想到给你们写信了。
可看看你们的学校吧!一间间破旧的房子,一张张用泥土堆起来的桌子,同学们从家里带来的大小不一的破板凳,没有电灯,没有书本,甚至没有粉笔!这一切都是我们无法想象的。有的同学练习本上的字写得密密麻麻,写完了用橡皮擦掉,再用一次;有的同学的笔用得只剩手指头那么长了,还舍不得扔掉;有的同学的书包是妈妈用一些旧布头缝成的;有的同学……你们在那么艰苦的条件下,还坚持学习,有的同学成绩还好得出奇呢!你们的学习精神真令我们敬佩。可我们还身在福中不知福。
通过我们的“手拉手”的活动,让我们都能真正能感受到社会就是一个大家庭,一人有困难,大家都应该去帮助。我们可以通过援助,让有困难的学生不再感到孤独,让他们感受到温暖。也许我们捐助的东西微不足道。但无论什么,也许是一个书包,也许是一支铅笔;也许是一本小书,也许是一件洁净的汗衫;也许是日积月累下来的硬币……但是在爱的天平上,他们永远都是等值的。我相信,当你们收到我们的小礼物时,一定体会到了温暖,拥有了无限的欢乐。
我们都是祖国的花朵,我们一定要向你们学习,长大以后更好地建设祖国,让祖国的明天更加美好!希望与你们手拉手,共同进步!
祝:
学习进步,天天向上!
一个关心你们的同学:XXX
2019年11月25日
点评:这是一封写给贫困山区的孩子们的信,从你写的这封信中老师知道你是一个懂得关心别人的孩子,信中字里行间流露着对这些孩子的关心。全文语言流畅自然,较为生动,是一篇不错的习作。
给远方小朋友的一封信
素不相识的叶离:
你好!
虽然我们不曾相识,但我还是真心实意地想跟你做朋友的。我首先自我介绍一下吧。我叫陈毕时,今年12岁。我有一头乌黑柔软的长发,我的瓜子脸上,镶嵌着一双炯炯有神的大眼睛,眼帘忽闪忽闪的,在我雪白的脸上,有着一张薄薄的小嘴,我那微微翘起的小鼻尖,都使你感到滑稽逗人。
我的校园一年四季美如画!花园似的校园,点缀得五彩斑斓,更显得生气盎然。一座座别具风格的教学楼,在翠绿欲滴的树儿和娇羞欲语的花儿的装饰下,更平添了一份勃勃的生机,形成了一种人工美和自然美的景色.在校道旁的花草树木随风摇曳,袭来了一股花卉的幽香,送来了一阵青草的新鲜,更带来了学习的气息,沁人心脾,令人陶然欲醉!漫步在这“成长的家园”里,在“风”中接受阳光般的沐浴,在细雨中接受他的洗礼,这种感觉实在妙不可言!
我的家乡——台州有很多特产:杨梅,枇杷,句子。其中水蜜桃最好吃了。刚熟的桃子硬而甜,熟透的桃子软而多汁,吃时宜轻轻拿起,小心地把皮撕去,其滋味恐怕与王母娘娘的蟠桃没什么两样。欢迎你来我的家乡,我愿当你的小导游。
祝你天天快乐!
你最好的朋友陈毕时
2019年11月25日
点评:这封信中作者分别从对自己外貌的描写、美丽的校园、家乡特产三方面进行了介绍,邀请叶离来自己的家乡游玩。文章结构合理,层次清晰有条理,符合书信的格式;景物描写生动形象、语言生动活泼。如:“一座座别具风格的教学楼,在翠绿欲滴的树儿和娇羞欲语的花儿的装饰下,更平添了一份勃勃的生机,形成了一种人工美和自然美的景色。”
给远方小朋友的一封信
素不相识的朋友:
你好!
收到我的信你一定会很奇怪吧。我叫陈小芳,我们虽然未曾谋面,但是我想和你交朋友,可以吗?我是一个非常友好的女孩,今年已经12岁了,我现住在素有“鱼米之乡”美称的连江,这里风景优美、人杰地灵,让我给你介绍一下吧!
连江在古时侯称温麻,不过又因为城域形似展翅南飞的凤凰,又称凤城。这里名人辈出,有宋代的陈弟、唐代的郑思肖还有黄如论,就连快男冠军李纬也出生在这里,这里的名人可多了。
走进连江,这是一个海产盛地。这里海域辽阔,有各种各样的海鲜,可美味了!有大黄鱼、鲈鱼、丁香鱼、虾、螃蟹、花蛤、海蛎……真是说也说不完呀!如果你来到了这里,一定会大饱口福的。
走进连江,这里有不少风景名胜。有青芝山、宝华山和覆釜山。在这里,一定要欣赏文笔云烟、玉山听泉,还有云居观日,如果你来到了这里,一定会然你大吃一惊,流连忘返。
这儿可美了!是一个人间仙境,到处都有红花,到处都有绿树,一栋栋高楼如雨后春笋般拔地而起……你觉得这儿美吗?
还有我的学校——连江县教师进修校附属小学。这是一座省级示范校,是一个美丽的大花园,到处绿树如茵,花木成畔,时不时还有几只小鸟在树上快乐地鸣唱着,每天清晨的时候,总有层层薄雾笼罩着我们的学校,就像仙女撒下的轻纱,可漂亮了!
我们的学校本来只有两栋教学楼,一栋综合楼,现在又因为学生太多,正在新建一栋教学楼,你的学校那里有几栋教学楼呢?我们学校的综合楼里,还有音乐室、实验室、图书馆、电脑室、风雨活动室……来供我们开展各种各样的活动与课程。
我所在的班级是五年(3)班,我的班级里有多媒体,还有图书角和学习园地,学习园地上张贴着同学们制作的手抄报,写出的作文。不过班级里最显眼的还是我们班的宣传委员一起努力做出来的优质班刊。我在班上担任班长,学习成绩还不错,考试经常名列前茅。我相信,你的学习也一定不错吧!
我特别喜欢打羽毛球、画画和写作文你的爱好是否和我相同呢?我真心的想要和你做朋友!
祝
学习进步!心想事成!
陌生朋友:陈小芳
2019年11月25日
点评:这是一封书信文章,作者写给素未谋面的朋友,描述的是作者的家乡和学校生活,大量采用生活中的口语,使文章更显自然亲切,文章来源于生活,因此语言虽然不怎样优美,但却真实有趣,写得入情入理,情感真实流露。
手拉手心连心
亲爱的唐冉:
你好!
在这寒假之前,我们学校举行了一次“手拉手”的活动,让远隔千里的我们联系在了一起。
也许你会想:给我写信的人是谁呢?那就让我自我介绍一下吧!我是一个活泼,开朗的小女孩。我叫陈妍,是一名五年级的小学生。平常非常喜欢打球,要是你也会打球的话,我们可以切磋一下呢!当然,我也是个不折不扣的小书迷。有空闲时间或是课余时间,那么,读书将会是的不二之选。现在你了解我了吧?
就在前几天,我在电视上看到了你的家乡--云南。那里是多么美丽,宛如仙境。那里的山,高耸入云,连绵起伏;哪里的水,清澈见底,像一条明如玻璃的带子;那里的草,翠*欲色**流,惹人喜爱。那里风光独特,可是个旅游的好地方。
可我的家乡--四川的风景而不差,,虽然没有高耸入云的山峰,没有清澈见底的河流,没有翠*欲色**流的草地,可却有可爱的大熊猫,热闹的买卖街,人来人往的美食节。
唐冉,我觉得昆明肯定是个流连忘返的城市,要是我去那里,那愿意当我的小导游吗?
祝你
身体健康,学习进步!
你的朋友陈妍
2019年11月25日
点评:这封信中作者分别从自己外貌、家乡风貌三方面进行了介绍,希望唐冉能够当自己的导游。文章结构合理,层次清晰有条理,符合书信的格式;景物描写生动形象、语言生动活泼。如:“那里是多么美丽,宛如仙境。那里的山,高耸入云,连绵起伏;哪里的水,清澈见底,像一条明如玻璃的带子;那里的草,翠*欲色**流,惹人喜爱。那里风光独特,可是个旅游的好地方。”
给贫困山区同学的一封信
贫困山区的同学们:
你们好!
我是陕西省安康市第一小学五年级五班的学生王悦如。今天,我在电视上看到了你们瘦弱的身影,还看到了你们无助的眼神。你们那里的学生大都家境非常困难,吃不饱、穿不暖,但是你们非常想上学,渴望学到一些你们梦寐以求学到的知识。
在你们的学校里,是一间间破旧的房子,一张张破旧的桌子,还有同学们从家里带的破旧的板凳。没有电灯,没有书本,甚至没有黑板!这一切都是我们无法想象的。但你们在这么艰苦是条件下,还能坚持学习,取得优异的成绩,这些都是值得我们学习的。
再看看我们吧!我们有各种各样的文具,漂亮的书本……一个个五颜六色的书包,数不胜数。虽然我们拥有这么美好的学习环境,但是有的同学还身在福中不知福,不好好学习,和你们比起来,真是很惭愧。
通过这次的“手拉手”活动,让我们都能真正感受到社会就是一个大家庭,一方有难,八方支援。我们可以通过援助,让有困难的学生不再感到孤独,让他感受到温暖。也许我们捐助的东西微不足道。也许是一个书包,一支铅笔,一本图书,一枚硬币……但它代表了我们的情意。我相信,当你们收到我们的礼物时,一定体会到了大家庭的温暖,拥有了欢乐。
希望与你们手拉手,肩并肩,创造更美好的未来!
祝
学习进步!
一位关心你们的同学:某某
2019年11月25日
点评:本文作者用一颗诚挚的心给贫困山区同学写下这封慰问信,真诚地向贫困山区同学伸出了援助之手,文中表达的感情真挚,言语得体,叙述恰当。本文作者这封信的格式书写正确,同学们可以借鉴一下。
给内蒙古小朋友一封信
内蒙古小朋友们:
你们好!
当我的笔尖触在纸上的那一刻,我的脑海中就会浮现出:在遥远的内蒙古,一座座蒙古包里那一张张可爱的笑脸,正满怀着喜悦,来阅读这份来自郑州的信。为当我想到这里,心里就涌出许许多多的话想对你们说。
我嘛!是一个活泼开朗的女孩。高高的个子,大大的眼睛,留个一头乌黑的长发。这就是我,一个人普通的女孩!
也许,你对我的家乡并不了解,那就让我来给你介绍介绍吧!
我的家乡郑州,地处中华腹地,九州之中,十省通衡。北临黄河,西依嵩山。是一个美丽的地方。
我的家乡有许多名胜古迹如:郑州黄河名胜风景区。郑州黄河名胜风景区是我国国家地质公园。黄河的“悬”、“险”、“浊”、“荡”、“阔”等一系列独特的地理特征,使这里成了万里黄河上的一颗璀璨的明珠。
除了黄河风景区,神仙洞森林公园也十分有名,它有神仙洞杏花树,桃花园,红石林等组成,总面积21平方公里,是省会郑州的“后花园”。除了这些,郑州还有许多美丽的景区。
听了我的介绍,你是不是也喜欢上了我的家乡郑州呢?希望你能和我成为好朋友!最后,欢迎你到我的家乡-郑州来玩!
祝
学习进步!
你的好朋友:某某
2019年11月25日
点评:这封书信的内容新颖,语句描述具体生动,文中作者主要向内蒙古小朋友介绍了自己以及家乡的美丽,重点介绍了黄河名胜风景区和神仙洞森林公园,希望小朋友能够来郑州游玩。虽是书信,可是作者在描写时能够运用写景的技法把景致表述得很成功,给人身临其境的感觉。
给希望小学学生的一封信
亲爱的同学们:
你们好!你们不认识我吧,等你们看完这封信,你们就会了解我的。
我是一名生活在城市里的小学五年级学生,我叫王泽宇,是个调皮的男生,我的爱好很广泛,如:骑自行车、电脑、音乐、摄影、踢足球、打羽毛球等。我的优点是善良、诚恳、有爱心,有正义感、。但没有毅力、粗心大意是我的缺点。我居住在湖北省荆州市,它位于长江中下游的江汉平原,是一座既有悠久历史,又具现代气息的美丽城市。这里是一座工业城,整齐的厂房,宽敞的道路,发展中的汽车工业一片欣欣向荣。这里是一座美食城,各种各样的美食琳琅满目、应有尽有。这里是一座旅游城,悠久的历史、丰富的文化,美丽的风景让你留恋忘返。
我从电视里看到,你们在艰苦的环境中仍然认真、刻苦的学习,我被你们这种学习的精神所感动,我应该向你们学习!我们班准备开展一次“手拉手”活动,打算给你们捐一些书籍和学习用品,给你们送去一片爱心!
我希望放假后,能有机会去你们那里体验生活,也欢迎你们来这里做客。我相信我们一定能成为最好的朋友,我也期待着你们的回信和你们的到来!
愿我们学习共同进步!
你的好朋友:某某
2019年11月25日
点评:这是一封写给希望小学学生的信。孩子,从你写的这封信中老师知道你是一个懂得关心别人的孩子,信中字里行间流露着对这些孩子的关心。全文语言流畅自然,较为生动,是一篇不错的习作。
给林浩小朋友的一封信
亲爱的小英雄——林浩:
你好!
我是广东省廉江市第一小学的学生,我叫麦尚柯,希望我们可以做好朋友。
在XX年5月12日,地震发生时,9岁半的林浩与同学一起被压在了汶川县映秀小学的废墟下。为了鼓励哭泣的女同学,他在废墟下给同学唱歌。后来他爬出废墟,但没有离开,而是返回废墟,将两名同学救了出来。你轻描淡写的一句:“因为我是班长!”回荡在映秀小学的上空,虽然你仅仅9岁,但你的义举,让我们热泪盈眶。看到你,看到了我们中国的希望,看到你,我多想向全世界人民呼喊出:“我们中国人民的压不垮的!”看到了你们美好的家园被无情的天灾摧毁,看到了昔日充满你们欢声笑语的校园,被冷酷的大地轰倒,我的心真的好疼啊!你在大灾难面前表现得那么勇敢、那么坚强,你们让我懂得了生命是多么宝贵,又是多么的脆弱。这场灾难让我懂得了人间的真情,生命的可贵。灾难过去了,你们也要重新过新的生活,从悲痛的阴影中走出来,坚强不屈地活下来。
捐款如涓涓细流,虽然汇不成江河大海,但我们相信这股爱的暖流一定会流入你们的心田,化成战胜灾难的勇气和信心,重建你们的阳光家园。
祝你身体健康、带着微笑度过每一天!
你的朋友:麦尚柯
2019年11月25日
点评:这篇写给地震中林浩小朋友的文章采用书信的形式,赞扬了他地震中救人的义举,并且作者从中体会到人间的真情、生命的可贵。文章结尾祝愿早日重建家园。
写给远方朋友的一封信
亲爱的朋友们:
你们好!
我叫林雨菲,是福建省建瓯市芝山中心小学五年级的学生。我今年已经十三岁了,我最大的爱好就是阅读了,人家都称我为“小书虫”。我在网上的百度图片中看到了许多张关于你们生活与学习的照片,凝视着你们的照片,你们那一张张天真的面孔,眼神中那种对读书的渴望,仿佛把我带进了你们的世界。
我看见在一张乒乓球桌的身后,有一栋岌岌可危的房屋,上面写着“敢于实践,勇探科学”这几个显亮的字眼,这便是你们的学校。这儿没有宽阔的操场,只有贫瘠的土地;这儿没有好玩的运动器材,只有一张唯一的乒乓球桌;这儿更没有人类文明的“长生果”。老师教书的工具只是一块破烂不堪的黑板,还有几只短得不能再短的粉笔;而你们的学习工具就是一张烂的不能再烂的桌子,橡皮小的已经不能再小了。在这样艰苦的环境中,你们还能发愤图强,努力学习,使我对你们的敬佩之情油然而生。
看完了这些图片,我进行了认真的思索。与你们的学习条件相比较,我觉得我已经很幸福了。在我的学校里,有宽阔的教室、有各种有意思的器材、有优美的学习环境、有先进的学习设备;我的学习工具也很多,有网络、有精美的图书、有便于使用的文具。想起这些,我难道还能不满足吗?
这次,我们口语交际的活动是“手拉手”,对此次活动,我提出以下几条方案:
1.我们要与远方的朋友建立书信往来,增加对彼此的了解。
2.攒积自己平日的零花钱,购买一些衣服、文具、书籍和一些生活用品寄给你们。
3.借助网络力量,呼吁社会上的爱心人士关注你们,为你们提供学习与生活的帮助。
4.呼吁教师,到山区支教,向你们传授知识。
祝
身体健康,学习更上一层楼。
你们的朋友:林雨菲
2019年11月25日
点评:这是一封写给远方朋友的信。孩子,从你写的这封信中老师知道你是一个懂得关心别人的孩子,信中字里行间流露着对这些孩子的关心。全文语言流畅自然,较为生动,是一篇不错的习作。
写给远方朋友的一封信
远方的朋友:
你好!
虽然我们相隔很远,但我们一起生活在祖国这个大家庭中,一起感受着祖国妈妈温暖。一想到这,我就忍不住想给你写封信。
虽然我们没有见过面,但我愿意将一颗真诚的、渴望友谊的心献给你——远方的朋友。我叫江佳乐,今年11岁,是个活泼的女孩。乌黑的头发,亮晶晶的眼睛,修长的眉毛。我想,这一切都不会使同根生的我们感到陌生吧。你呢?也许是一个像我这样不知忧愁的女孩,也许你是一个调皮的男孩。不管怎样,你我都是黄皮肤黑头发的中国人。远方的朋友,让我们共同架起一座友谊之桥吧!
远方的朋友,你知道吗?随着改革开放的顺利进行,祖国发生了巨大的变化,我的家乡也变得更加美丽富饶啦!高楼大厦层层叠叠,直插云霄;水泥路纵横交错,四通八达,处处呈现出欣欣向荣的景象。有机会,你来我家乡怎么样?
还有我的学校,美丽极了!那一棵棵高大的树就像一个个卫生一样守护着我们的校园。校园还种了许多花草,我们校园有好玩的东西把我们的校园装饰的美轮美奂,我们好像生活在花园里。如果你来我的学校,我给你当导游怎么样?
最近你的学校成绩怎样?你和同学经常玩什么游戏呢?能告诉我吗?我也非常希望我们双方经常写信,不仅可以增进双方的友谊,还能提高写作水平呢!愿能通过这封信,让我与你交上朋友,也愿我们的友谊天长地久!
祝
学习进步,身体健康!
你陌生的远方朋友:江佳乐
2019年11月25日
点评:习作由距离的“远”,感受心灵的“近”,拉近了与读者的距离。习作通过介绍自己、介绍祖国的巨大的变化、自己校园的美丽向对方表达自己的爱国、爱校的思想感情,最后用问候的方式表达自己想要交朋友的心迹,但是在介绍家乡和校园时,没抓住重点,表达不细腻,致使习作显得平庸。
给王老师的一封信
王老师:
您好!
我有个难题想向您请教。
我有个好朋友,我们亲如姐妹。可是,最近我们因为一点小事谁也不理谁了。我知道这回闹别扭是我的错,也知道应该向她道歉。可是,我就是没有勇气面对她。不向她道歉和好,我感到很别扭,心里总是很难受,有愧于人的滋味真不好受。我几次想对她开口,却欲言又止。您说我该怎么办?
祝
身体健康!
张小兰
2019年11月25日
总评:本文作者选择的写信对象是老师,信的内容是自己遇到了一个难题,想向老师请教解决的办法。从整体上来看,信的格式规范,问题也叙述得很清楚,重点突出了自己和好朋友闹别扭以后真实的内心感受。