恒大,一个家喻户晓的名字。恒大的房子遍布神州,恒大的足球驰骋华夏,恒大的汽车虽然还只是静静地躺在PPT上,可也早已如骤风一般刮向四面八方......
多年以来,关于恒大的故事很多,唯一不同的是,以前恒大的故事熠熠生辉,现在恒大的故事,却充斥着麻烦和危机,大有深陷泥淖,无法自拔之势。
这不,近日,网上爆出的恒大财富无法兑付、引发投资者担忧的消息又成为头条,南昌恒大中心、广州恒大中心、后海恒大总部等被投资者堵得水泄不通,各种堵人视频传得铺天盖地。
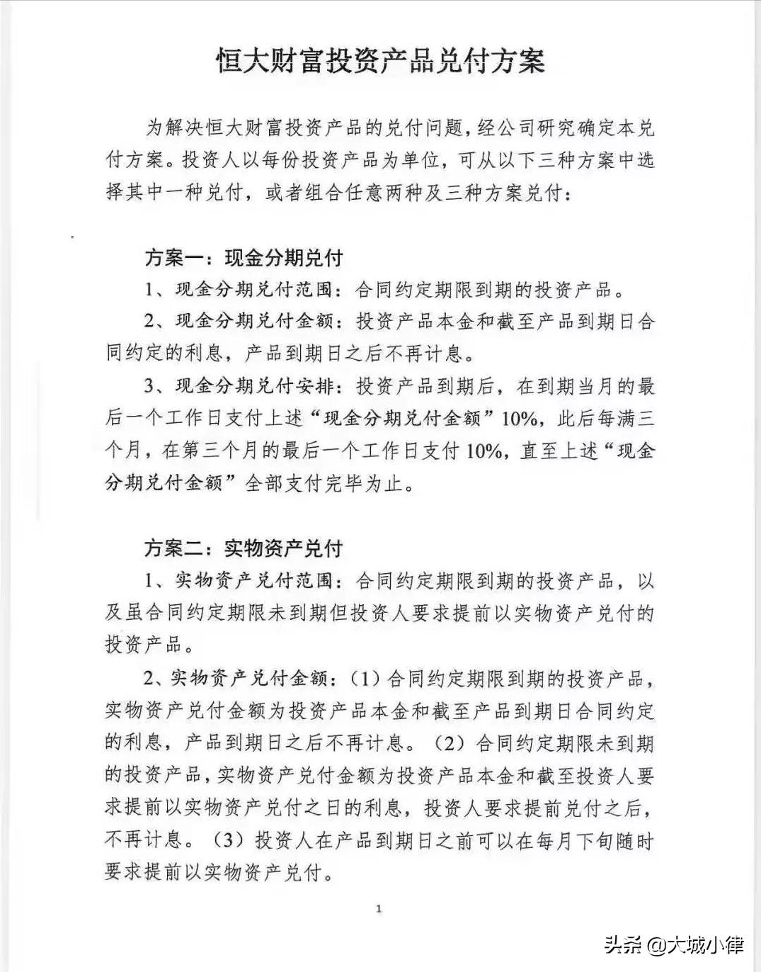
面对这十万火急并且可能发展为挤兑风暴的危机,为了解决恒大财富投资产品的兑付问题,恒大集团有限公司(为作区分,以下简称“恒大集团”)以迅雷不及掩耳之势公布了三种兑付方案供投资者选择,以图达到稳定军心,平复投资者的恐慌情绪之功效。三种方案分别为:现金分期兑付、实物资产兑付、冲抵购房尾款兑付。
具体的兑付方案如下:



当然,以上关于恒大财富的兑付危机和兑付方案均来源于网络,不知真假。
若是真实的,那么恒大集团公布的兑付方案,是解决兑付危机的良药吗?还是为了忽悠投资者而描绘的一张大饼,最后沦落为只是A4纸上几行美丽的字符呢?
就兑付方案本身而言,似乎后一种可能性更大。因为从这个方案中看到的不是“诚意”,而是“随意”,按此方案推进,在法律上面临的障碍也不是一星半点,几乎不具有落地可行性。
据网上信息,恒大财富投资产品的发行主体是恒大金融财富管理(深圳)有限公司(为作区分,以下简称“恒大财富公司”)。也即,恒大财富公司是恒大财富投资产品的兑付人。
基于此,有必要先来厘清此次兑付方案涉及的恒大体系各公司之间的关系。
(1)恒大财富公司与恒大集团的关系

从股权结构来看,恒大财富公司是此次兑付方案公布主体恒大集团的全资孙公司。
(2)恒大体系遍布全国各地的房地产(也就是兑付方案中用来抵债的实物资产)一般属于恒大体系在当地的置业公司或者房地产开发公司 ,在恒大体系内部,这些公司大部分隶属于恒大地产集团有限公司(为作区分,以下简称“恒大地产集团”),是恒大地产集团的子公司:

(3)恒大集团与恒大地产集团的关系:

可以看出,恒大集团与恒大地产集团的共同控股股东是广州市凯隆置业有限公司,二者之间的关系是兄弟公司,那么恒大地产集团遍布中华大地的100多家置业公司或者房地产开发公司与恒大集团之间的关系也就仅是一种关联公司的关系。
厘清了上述关系之后,显而易见,兑付方案中用来抵债的实物资产并不属于恒大财富公司和恒大集团,甚至都不属于恒大财富公司和恒大集团拥有控制权的公司的资产。至此,不禁要问,恒大集团有何底气、又有何依据这么“随意”地把关联公司的资产用来抵债?
当然,在恒大这个大家族中,它们或许都有一个共同的族长——许老板。可即便如此,恒大集团把关联公司的资产公开拿来抵债也实属任性。

按照《公司法》规定,每一家公司都是一个独立的法人主体,享有法人财产独立权,以自己的全部财产对公司债务承担责任。而且,公司股东或关联方欲从公司取得资产,须经过法定程序,比如减资、分配利润、清算、投资、借款等。
据此,恒大集团公布的兑付方案,无论在法律上,还是在效果上,至少存在如下问题:
首先,恒大集团此次公布的兑付方案中用来抵债的实物资产属于兄弟公司或者关联公司所有,不属于恒大集团和恒大财富公司所有,在法律上不能直接拿来偿还恒大集团或者恒大财富公司的债务。
其次,恒大集团或者恒大财富公司,要想以关联公司的实物资产偿债,无疑需要经过纷繁复杂的法定程序,其中,首当其冲的程序问题就是能不能获得关联公司股东会的通过?因为凡是与恒大集团有关联关系的恒大系股东在行使表决权时都需要回避,也即恒大系股东对前述事项并没有话语权。
再次,恒大集团将兄弟公司或者关联公司的资产拿来抵债,意味着该些兄弟公司或者关联公司的责任财产势必减少,如此便也会严重该些兄弟公司或者关联公司的债权人利益,那么此举也极有可能遭到债权人的发难。
此外,兑付方案不仅面临着纷繁复杂的法律问题,而且也受到监管政策的制约。比如在限购的城市,如投资人没有购房资格,又如何以房抵债?再比如,按照监管政策,开发商需要将预售商品房的资金存入监管账户,但兑付方案实质上意味着把预售资金转移了。
最后,从房地产行业的现状来看,恒大地产集团旗下这些遍布各地的置业公司或者房地产开发公司所拥有的房地产资产,要么极有可能已经抵押给了银行等金融机构,要么就是建筑工程的承包人极有可能对其拥有建筑工程价款优先受偿权。因此,即使投资者按照兑付方案签署了相关的抵债协议,这些投资者最终能不能顺利拿到抵债资产,也存在巨大的不确定性,极有可能是竹篮打水一场空。这样只会旧伤未好,又添新伤,到时新账旧账一起算,不仅恒大财富的问题解决不了,还会把矛盾引向恒大地产系。
当然,相信恒大财富的投资者此时此刻不会再从这个雷跳到另一个雷之中,估计恒大集团公布的兑付方案会胎死腹中。恒大集团公布的兑付方案更像是自愚自乐的缓兵之计、黔驴技穷之举,不仅起不到缓兵的作用,反而可能会搬起石头砸自己的脚。
从恒大集团公布的兑付方案来看,恒大面临今日之巨大危机,或属必然。因为,信手捏来的兑付方案凸显的不是始终如一的责任和诚信,而是反映了轻车熟路的随意、不守规矩和不遵法律。
恒大这艘巨轮将会走向何方,是涅槃重生,继续扬帆远行,还是船破人亡,坠入万丈深海?现在不得而知,但还是希望恒大危机能够妥善得到解决,毕竟这牵涉到千万个家庭和个人的幸福!