
武汉体育学院
学校简介
武汉体育学院原名中南体育学院,是新中国首批独立设置的全日制普通高等体育院校之一,1953年成立于江西省南昌市,1955年迁至湖北省武汉市,1956年更名为武汉体育学院。2001年之前,学校为国家体育总局直属院校,2001年9月改为国家体育总局与湖北省人民政府共建院校。学校坐落在秀丽的东湖之滨,依山傍水,校园环境优美,基础设施先进,文化底蕴浓郁,师资力量雄厚,办学特色鲜明。2018年1月,武汉体育学院入选湖北省“双一流”建设高校。
学校占地面积1820.6亩,有全日制在校生17000余人,其中校本部有研究生1300余人,本科生11000余人。学校现有26个本科专业面向全国招生,分别是:体育教育、社会体育指导与管理、休闲体育、运动人体科学、运动训练、武术与民族传统体育、表演(武术表演、服装表演、健身健美方向)、舞蹈表演(体育舞蹈、健美操、大众艺术体操方向)、舞蹈学、播音与主持艺术、视觉传达设计、广播电视编导、新闻学、英语、公共事业管理、经济学、运动康复、康复治疗学、特殊教育、应用心理学、机械设计制造及其自动化、教育技术学、机械电子工程、信息管理与信息系统、体育经济与管理、汉语国际教育;
其中有3个国家级特色本科专业,4个省级品牌专业,1个国家级专业综合改革试点,6个省级专业综合改革试点,6个湖北省高等学校战略性新兴(支柱)产业人才培养计划本科项目。建成国家级精品资源共享课、视频公开课、精品课程3门,省级精品资源共享课、视频公开课、精品课程24门,获批2个省级教学团队。
武汉体育学院
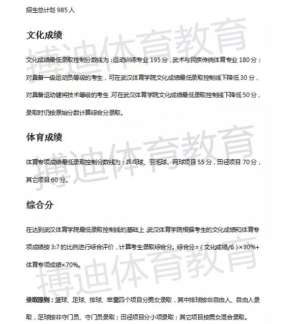
成绩分数线划分

武汉体育学院
录取最低综合分
