
今天下午,荔湾体育馆通过官方微信平台,发布了下周一开馆的信息。

公告称根据广州市、荔湾区关于新型冠状病毒肺炎疫情分区分级防控工作指引,荔湾区体育场馆管理服务中心属下荔湾体育馆在确保安全的前提下,自2020年3月23日起对外开放场地。

据了解,此前,荔湾体育馆的羽毛球、乒乓球、足球场对公众开放预约。2020年1月,荔湾体育馆足球场升级改造,不再对外开放。

此次回复开放的为羽毛球场地与乒乓球场地。
下周开始,场地每天分四个时段开放
第一场:09:00 - 11:00
第二场:12:00 - 14:00
第三场:15:00 - 17:00
第四场:18:00 - 20:00
入场须知
1.入场活动前须提前一天通过荔湾体育馆前台电话预约。每次预约只能预约1个时段。预约后不按时间到场的,将不接受该人员再次电话预约订场。ps:诚信预约很重要!一次爽约,没有下次!想出门运动的朋友请一定把握好时间。
2.活动人员须提前15分钟入场,入场时须佩戴口罩,并向工作人员提供预约号、身份证、穗康码,并配合做好体温测量及信息登记才能进场;凡未戴口罩、拒绝体温测量或体温过高者严禁入场活动,非预约人员不得进场。
3.每片场地每时段仅限4人进场,仅限单打,人与人间距保持1.5米以上。
4.所有顾客不得开展比赛活动和线下培训。
5.请按预约时间提前入场和准时离场。
6.开放期间,洗手间正常开放,冲凉房暂停使用。
7.乒乓球场在此期间仅限租台,会员月卡、季度卡、年卡暂停使用,后期将作延期处理。
8.场地开放时间、入场人数将根据实际情况作出相应调整。
9.入场活动人员必须服从工作人员安排。
预约电话:81812450
预约时间:9:00-20:00(请提前1天电话预约)
下午5时许,记者拨通了预约电话,接线工作人员表示,自通告发出,前台已经接到了大量预约电话。
除了荔湾体育馆,近期,将有一波体育场馆“开门营业”。
荔湾区青少年体校俱乐部昨晚也通过官方微信平台发布了游泳馆开放通知。

通知称荔湾区青少年体育俱乐部游泳馆将于3月21日起恢复开放。
游泳馆先行开放早场(6:30-8:30)、午场(12:30-14:30),夜场暂不开放。
注意事项:
入场人员原则上至少提前一日预约(每次可预约两场次),每场次限30人,年卡人员优先,先约先得。年卡预约时间为每日8:00-12:00;次卡和次票预约时间为13:00-15:00。
进馆人员须出示个人有效证件,配合工作人员测量体温,并登记个人信息。拒绝测量、体温超过37.3°或有咳嗽、气促等身体情况者谢绝入场。
游泳馆每天按相关规定进行消毒及清洁,入场人员做好个人卫生防护,杜绝疾病传播。
此外,通知称场馆实行人流限制措施,入场人员需严格遵守工作人员指引,耐心等候。俱乐部将视疫情防控情况适时调整游泳馆开放时间和入场人数,泳客可密切关注俱乐部公众号通知。
预约联系人和联系电话:岑小姐:13640267721
(预约入馆时间仅保留30分钟),如有失约,三天内不得再次预约。
今天下午,荔湾区体育场馆管理服务中心通过官方微信平台,预告了场馆开放信息。

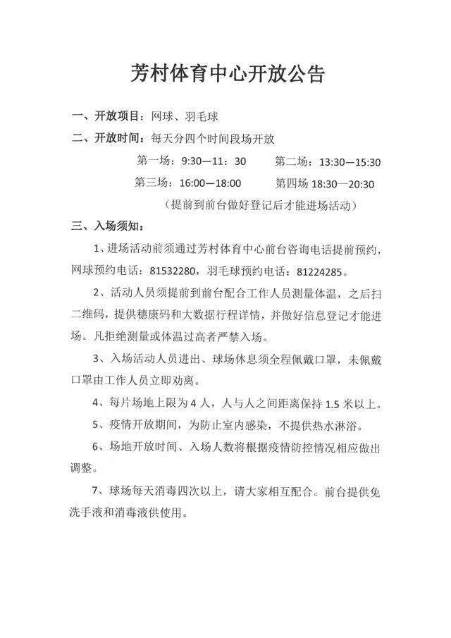
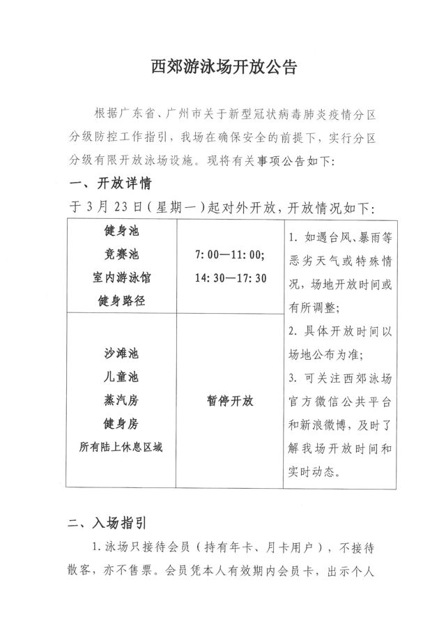
除了荔湾体育馆,其下属场馆西郊游泳场、青年体育会、芳村体育中心,也将于2020年3月23日对外有限开放。
开放公告

今天是春分,
体育场馆陆续恢复开放,
一定会是这个春天
我们收到的最好礼物!
莫负*光春**,
做好防护,
运动起来吧!
记者 李元源
来源:微社区e家通幸福金花
信息自荔湾体育馆、荔湾区青少年体校俱乐部、荔湾区体育场馆管理服务中心
编辑:Nuonuo
春分日,战士归!1087名广东支援湖北白衣英雄们,回家了!
广州这个区所有境外来返人员,亲属需提前2日报备
官宣!广州动物园下周一开放,每天不超过15000人入园