
招聘单位
1.辽宁警察学院
2.大连机场
3.辽宁民族师范高等专科学校
4.渤海大学附属高级中学
5.辽宁水利职业学院
6.辽宁建筑职业学院
7.大连高新区
8.营口市发展改革委
9.丹东市公安局
10.辽宁工程技术大学
11.辽宁林业职业技术学院
12.沈阳航空航天大学
13.本溪市
14.铁岭市15家单位
辽宁警察学院公开招26名具有博士学位专任教师
报名时间
报名分三个阶段进行(工作日接受报名)
第一阶段:2018年6月12日至29日
第二阶段:2018年9月3日至14日
第三阶段:2018年11月5日至16日
招聘岗位及人数

招聘条件
1.具有中华人民共和国国籍;拥护中国*产党共**的领导,热爱社会主义祖国,具有较高的政治思想觉悟,遵守宪法和法律。
2.忠诚公安教育事业,敬业精神强,能够做到管理育人、为人师表。
3.符合招聘岗位提出的要求和人民警察招录的身体和心理条件。
4.博士研究生年龄原则上不超过35周岁(1983年1月1日及以后出生),具有副高级及以上专业技术职务人员可放宽至40周岁(1978年1月1日及以后出生);个别岗位,具有博士学位,且具有从事公安工作经历的人员,可放宽至40周岁(1978年1月1日及以后出生)。
5.在博士研究生期间公开发表论文3篇以上(其中在权威核心期刊发表论文不少于1篇)。
6.应聘者的资格条件或相关资历的计算日期为报名起始之日。海外院校毕业生取得的学历学位证书应获得国家教育部认证。2018年普通高校应届毕业生可先行报名及考核,经考核、体检、考察、公示并于2018年12月31日之前取得毕业证书、学位证书的,可按规定聘用,否则不予聘用。
7.有下列情形之一者,不得应聘:
⑴曾因犯罪受到刑事处罚的;
⑵公务员或事业单位、国有企业和社团人员被开除、辞退或限期调离的;
⑶组织或参加非法组织、*教邪**、有害气功组织以及黑社会性质组织或者相关活动的;
⑷曾受过行政拘留以上处罚的;
⑸曾受记大过以上处分或者受*党**内严重警告以上处分的;
⑹本人、父母、配偶或子女具有外国国籍或者国(境)外永久居留权、长期居留许可的;
⑺重要档案材料不全、个人经历不清楚,档案难以准确认定的;
⑻涉嫌违纪违法正在接受审查,尚未做出结论的;
⑼本人有6个月及以上非公派海外留学经历、无法进行有效考察的;
⑽有法律、法规规定不得录用为事业单位工作人员的其他情形的。
报名方式
应聘人员需*载下**填写《辽宁警察学院专任教师岗位应聘人员简历表》(*载下**网址:http://www.lnrsks.gov.cn/html/kaoshidongtai/sydw_zhaopingonggao/772.html),同时提供以下材料:
1.本人身份证件;
2.所有学历教育阶段的毕业证书、学位证书、成绩单;
3.应届博士毕业生,需提交就业推荐表或在学证明;
4.相关资格证书或职称证书等;
5.相关成果获奖证书、已发表论文著作等;
6.其他佐证材料等。
请应聘人员将简历及相关材料送达(或EMS、顺丰邮寄)至学院组织人事处(行政楼309室),同时将所有材料电子版发至指定的电子邮箱lnjcxyzzrsc@163.com;文件名称和邮件主题均为“姓名+所报岗位”,不按规定发送或提供材料不全者将不予受理。
咨询电话
0411-86729530
信息来源
辽宁人事考试网
大连机场招 83名工作人员
报名时间
6月12日8时至6月18日16时
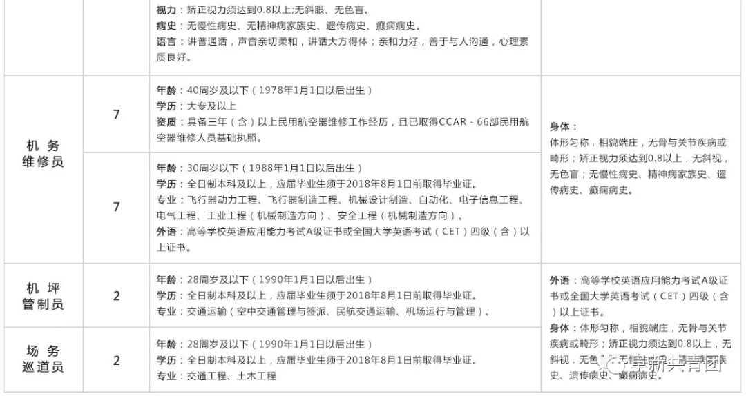
招聘岗位及人数

招聘条件
基本条件:
1.具有中华人民共和国国籍(客运员岗位招聘2名日本籍);
2.具有良好的品行;
3.具有正常履职的身体条件。
下列人员不得报名:
1.有违法犯罪记录或有犯罪嫌疑尚未查清的;
2.曾被开除公职或被原单位辞退的。
报名方式
将个人资料上传至大连国际机场官网网站(www.dlairport.com),点击报名入口,正确填写个人信息,提交系统显示“报名成功”即可。逾期不再受理报名事宜。每名应聘者只能申报一个岗位。
上传资料包含:近期免冠2寸正面证件电子照片,身份证、学历证、学位证、《教育部学历证书电子注册备案表》(2018年毕业的在校生提供《教育部学籍在线验证报告》)、外语水平证明以及相关资格证书扫描件(上传的图片信息需为jpg格式,且单个文件不超过2MB)。
咨询电话
宋女士
0411-83886022
信息来源
大连国际机场网站
辽宁民族师范高等专科学校招2名工作人员
报名时间
招聘岗位及人数

招聘条件
(一)具有中华人民共和国国籍;
(二)遵守宪法和法律;
(三)年满十八周岁,具有良好的品行;
(四)具备岗位所需的专业或技能条件,适应岗位要求的身体条件;
(五)岗位所需要的其他条件,详见《辽宁民族师范高等专科学校2018年公开招聘人员计划信息表(第二批)》。
曾因犯罪受过各类刑事处罚,有犯罪嫌疑尚未查清或正在接受纪律审查的,国家法律法规规定不得聘用的其他人员,均不得报考。
应聘人员年龄原则上不超过35周岁(1983年6月10日及以后出生)。招聘岗位对年龄条件有特殊要求的,按岗位要求的年龄条件执行。
应聘者的工作经历计算日期为2018年7月31日,其它资格条件或相关资历的计算日期为报名起始之日。海外院校毕业生取得的学历学位证书应获得国家教育部认证。2018年普通高校毕业生可先行报名及考核,经考核、体检、考察、公示并于2018年7月31日之前取得毕业证书、学位证书的,可按规定聘用,否则不予聘用。
报名方式
网上报名。符合招聘条件的应聘者可*载下**《辽宁民族师范高等专科学校公开招聘报名表》(*载下**网址:http://www.lnrsks.gov.cn/html/kaoshidongtai/sydw_zhaopingonggao/771.html),填写完成后和本人身份证、学历学位证书、简历、相关资历证明等材料扫描件一起发到报名邮箱:lmsz_rsc@163.com文件名按“报考岗位序号+岗位名称+本人姓名”命名。
咨询电话
024-81158002
渤海大学附属高级中学招4名工作人员
报名时间
2018年6月12日至6月20日
招聘岗位及人数

(五)岗位所需要的其他条件,详见《渤海大学2018年公开招聘人员计划信息表》。
考试考核岗位应聘人员年龄原则上不超过35周岁(1983年6月1日及以后出生)。招聘岗位对年龄条件有特殊要求的,按岗位要求的年龄条件执行。
应聘者的工作经历计算日期为2018年7月31日,其他资格条件或相关资历的计算日期为报名起始之日。海外院校毕业生取得的学历学位证书应获得国家教育部认证。2018年普通高校应届毕业生可先行报名及考试,经考试、体检、考察、公示并于2018年7月31日之前取得毕业证书、学位证书的,可按规定聘用,否则不予聘用。
报名方式
网上报名。符合招聘条件的应聘者可登陆渤海大学网站(http://rczp.bhu.edu.cn/使用IE浏览器)报名。
咨询电话
0416—2115205、2115201
辽宁水利职业学院招16名工作人员
报名时间
2018年6月11日至6月20日
招聘岗位及人数

(五)岗位所需要的其他条件,详见《辽宁水利职业学院2018年公开招聘人员计划信息表》。
应聘人员年龄不超过35周岁(1983年6月1日及以后出生)。
应聘者的工作经历计算日期为2018年6月1日,其它资格条件或相关资历的计算日期为报名起始之日。海外院校毕业生取得的学历学位证书应获得国家教育部认证。2018年普通高校应届毕业生可先行报名及考试,经考试、体检、考察、公示并于2018年7月31日之前取得毕业证书、学位证书的,可按规定聘用,否则不予聘用。
报名方式
网上报名。报名者将个人简历、各层次学历学位、资历证书等相关证书材料扫描后,以Word形式整理在一个文档中和《辽宁水利职业学院2018年公开招聘人员报名信息表》一同发送至邮箱lnsl_rsc@163.com。邮件主题:申报岗位+姓名+专业。
报名实行诚信承诺制度,报名者填报的信息应真实有效,如发现材料虚假者随时取消其考试或应聘资格。每名报名者只能报考一个岗位,报名与考试时使用的身份证应一致。
招聘岗位有效报名人数与招聘计划人数达不到2:1时,将取消或削减该岗位招聘计划。
咨询电话
024-89705314
辽宁建筑职业学院招11名工作人员
报名时间
2018年6月11日至6月17日
招聘岗位及人数

(五)岗位所需要的其他条件,详见附件1《辽宁建筑职业学院2018年公开招聘人员计划信息表》。
应聘人员年龄原则上不超过35周岁(1983年7月1日及以后出生)。博士研究生和具有副高级及以上职称人员年龄不超过45周岁(1973年7月1日及以后出生)。招聘岗位对年龄条件有特殊要求的,按岗位要求的年龄条件执行。
应聘者的工作经历计算日期为2018年7月1日,其它资格条件或相关资历的计算日期为报名起始之日。海外院校毕业生取得的学历学位证书应获得国家教育部认证。2018年普通高校应届毕业生可先行报名及考试,经考试、体检、考察、公示并于2018年12月31日之前取得毕业证书、学位证书的,可按规定聘用,否则不予聘用。
报名方式
网上报名。符合招聘条件的应聘者将报名信息表填写完成后和本人身份证、学历学位证书、简历、相关资历证明等材料扫描件一起发到报名邮箱:lnjzzyrsc@126.com。文件名按“报考岗位序号+本人姓名”命名。
咨询电话
0419-2126011
15941995152
(上午9时至11时,下午14时至17时)
大连高新区招 50名教师
报名时间
2018年6月23日—6月24日(每天上午8:30—11:00;下午1:00—4:00)
招聘岗位及人数

招聘条件
(一)基本条件
1.具有中华人民共和国国籍;
2.遵守宪法和法律,热爱教育事业,具有良好的品行;
3.身体健康,具有正常履行岗位职责的身体条件;
4.已就业在职人员能与工作单位解除劳动合同的;
5.具有岗位所需的专业、技能以及其它条件。
(二)岗位条件
具有全日制本科及以上学历、学士及以上学位(2018年7月31日前取得),具有相应教师资格证,年龄45周岁以下(1973年9月1日之后出生),专业与报考岗位要求相符。具体岗位要求详见附件《2018年大连高新区公开招聘合同制教师计划表》。
(三)有下列情形之一的不得报考
受到*党**纪、政纪处分期限未满或者正在接受纪律审查的人员;有违法犯罪记录或者受刑事处罚期限未满或者正在接受司法调查尚未作出结论的人员;近5年内在公务员考录、事业单位招聘中被认定为有考试作弊行为的人员;不得录用为机关事业单位工作人员的其他情形的人员。
报名方式
报名人员必须本人现场报名,报名地点为大连高新园区中心小学(具体地址:高新区小平岛路220号)。报名者需携带①近期1寸免冠照片3张;②本人居民身份证原件及复印件;③学历学位证书原件、复印件及《教育部学历证书电子注册备案表》(在学信网查询);④教师资格证原件、复印件及网上查询教师资格证明件(在中国教师资格网查询);⑤岗位条件要求的其他相关证件的原件及复印件;⑥《2018年大连高新区公开招聘合同制教师报名登记表》1份(到大连高新区政府网站自行*载下**,用A4纸打印并附上近期1寸免冠照片1张)。
咨询电话
0411-39674510
18525500526
信息来源
大连高新区政府网站
营口市发展改革委招 5名公益性岗位人员
报名时间
2018年6月11日至8月31日
招聘岗位及人数
公益性岗位5人
招聘条件
1.热爱祖国,品德端正,遵纪守法,无违法犯罪记录;
2.五官端正,身体健康,能够胜任岗位工作要求;
3.符合低保或低保边缘家庭、残疾人家庭、单亲家庭、军烈属家庭等条件之一;
4.2017、2018年应往届毕业生,全日制大专以上学历;
5.无就业登记、无单位缴纳社保记录;
6.农村建档立卡贫困户家庭毕业生优先录用。
报名方式
现场报名,营口市西市区新联大街东1号911房间(市发改委办公室),报名需携带本人身份证、户口本、毕业证及符合招聘条件要求的相关证明。
咨询电话
0417-2998541
信息来源
营口人事人才网
丹东市公安局招30名 警务辅助人员
报名时间
2018年6月20日—6月22日(上午9:00—11:30,下午13:00—16:30)
招聘岗位及人数
合同制警务辅助人员30名(男性25名、女性5名)
招聘条件
(一)遵守中华人民共和国宪法和法律;
(二)具有良好的品行;
(三)具有正常履行职责的身体条件;
(四)具有符合岗位要求的工作能力;
(五)男性:身高173cm(含)以上,具有高中(含)以上学历,年龄为20—28周岁(1990年6月至1998年6月期间出生)退役军人年龄放宽至30周岁(1988年6月至1998年6月期间出生)。
女性:身高163cm(含)以上;具有高中(含)以上学历,年龄为20—25周岁(1993年6月至1998年6月期间出生)。
(六)自愿从事公安警务辅助工作,具有较强的忠诚奉献和吃苦耐劳精神,服从组织分配。
(七)退伍军人、有B型以上(含B型)机动车驾驶证、三年以上驾龄、突出技能的人才(计算机专业、公文写作、海上船只工作、熟练韩语、朝语口语、擒拿、格斗等)同等条件下优先录用。
报名方式
采取现场报名的方式。报考人员登录丹东市公安局网站(http://www.dandong110.com),认真阅读招聘公告,填写并打印《丹东市公安局公开招聘警务辅助人员报名登记表》(以下简称《报名表》,见附件1)和《丹东市公安局公开招聘警务辅助人员考试准考证》(以下简称《准考证》,见附件2),《报名表》和《准考证》粘贴2寸近期彩色证件照,照片须为同一底版。
报名地点:市公安局出入境管理支队(丹东市振兴区春三路240号)。
咨询电话
孙传文
0415—2103160
信息来源
丹东市公安局网站
辽宁工程技术大学 招145人
报名时间
招聘岗位及人数

(五)岗位所需要的其他条件,详见《辽宁工程技术大学2018年公开招聘计划信息表》。
应聘考试考核岗位的人员,原则上不超过35周岁(1983年1月1日及以后出生);应聘考核岗位的人员,原则上不超过45周岁(1973年1月1日及以后出生);应聘要求具有正高级专业技术职务岗位的人员,原则上不超过50周岁(1968年1月1日及以后出生)。招聘岗位对年龄条件有特殊要求的,按岗位要求的年龄条件执行。
应聘者的资格条件或相关资历的计算日期为报名起始之日。海外院校毕业生取得的学历学位证书应获得国家教育部认证。2018年普通高校应届毕业生可先行报名及考核,经考核、体检、考察、公示并于2018年12月31日之前取得毕业证书、学位证书的,可按规定聘用,否则不予聘用。
报名方式
网上报名。符合招聘条件的应聘者填写《辽宁工程技术大学2018年公开招聘报名表》(*载下**网址:http://www.lnrsks.gov.cn/html/kaoshidongtai/sydw_zhaopingonggao/765.html)并连同佐证材料(包括个人简历、学历学位证、各类学术成果等)一并发送到岗位序号对应的邮箱地址(详见报名表备注)。
咨询电话
0418-3350164
辽宁林业职业技术学院招8名高层次和紧缺人才
报名时间
报名截止日期为2018年6月21日
招聘岗位及人数

(五)岗位所需要的其他条件,详见《辽宁林业职业技术学院2018年公开招聘高层次和紧缺人才计划信息表》。
应聘具有博士学位或副高级专业技术职务岗位人员,原则上不超过45周岁(1973年6月1日及以后出生);应聘具有正高级专业技术职务岗位的人员,原则上不超过50周岁(1968年6月1日及以后出生)。
应聘者的工作经历计算日期为2018年6月31日,相关工作经历证明需所在单位两名工作人员签字后加盖单位公章。其它条件的计算日期为报名起始之日。
符合报考条件的海外院校毕业生须提供国家教育部出具的学历、学位认证证书。
报名方式
网上报名。符合我单位招聘条件的应聘者可登陆辽宁林业职业技术学院网站(www.lnlzy.cn),进入通知布告进行网上报名,应聘者需*载下**、填写附件2,并发送至lzyzzrsbzp@163.com邮箱。邮件标题格式为:岗位序号(小写)+姓名+专业。
咨询电话
024-89106770
沈阳航空航天大学招90名高层次人才
报名时间
2018年6月7日至9月21日
招聘岗位及人数

(五)岗位所需要的其他条件,详见《沈阳航空航天大学2018年公开招聘高层次人才计划信息表》(第二批)。
应聘要求具有博士学位或副高级专业技术职务的人员,原则上不超过45周岁(1973年1月1日及以后出生),应聘要求具有正高级专业技术职务岗位的人员,原则上不超过50周岁(1968年1月1日及以后出生)。
网上报名。应聘者登录沈阳航空航天大学网站(www.sau.edu.cn),点击人事处“高层次人才招聘”进行报名。
报名实行诚信承诺制度,报名者填报的信息应真实有效,如发现材料虚假者随时取消其应聘资格。
咨询电话
韩老师、宋老师
024-89723982
本溪市招75名2016年和2017年退役高校毕业生
报名时间
2018年6月19日(上午9:00-11:00,下午13:30-16:00)
招聘岗位及人数

招聘条件
(一)按照《本溪市公开招聘退役高校毕业生实施方案》(本政办〔2014〕55号)和《关于做好2015年及2016年参军入伍高校毕业生公开招聘工作的通知》(本政办发〔2015〕103号)文件规定的应征入伍人员;
(二)应聘人员须为当年退役的全日制普通高校毕业生,或在全日制普通高校就读期间入伍,退役后回高校复学的当年毕业生;
(三)具有中华人民共和国国籍,遵守宪法和法律,具有良好的品行;
(四)具有本科及以上学历和学士及以上学位;
(五)须为本溪户籍或本溪生源,并从本溪市应征入伍;
(六)18周岁以上,27周岁以下(1999年12月31日(含)至1989年12月31日(含)期间出生);
(七)适应职位要求的身体条件;
(八)职位所需要的其他条件。
曾因犯罪受过各类刑事处罚,有犯罪嫌疑尚未查清或正在接受纪律审查的。国家法律法规规定不得聘用为事业单位工作人员的其他情形的,均不得报考。
报名方式
报名地点:本溪市人才服务中心(本溪市明山区工字楼小区3号楼);
报名办法:只报名,不报具体职位。报考人员填写《本溪市公开招聘退役高校毕业生报名登记表》(一份,自行*载下**并填写),携带1寸免冠照片3张,现场打印准考证。
咨询电话
024—42808614
信息来源
本溪市人力资源和社会保障局网站
铁岭市15家单位招120名公益性岗位人员
报名时间
名额满为止
招聘岗位及人数

招聘条件
铁岭市户籍,符合就业困难人员条件者均可报名。
就业困难人员:
1. 城镇零就业家庭成员。
2. 低保户和低保边缘户家庭成员。
3.处于失业状态的残疾人。
4.单亲抚养未成年人者。
5.登记失业人员中距法定退休年龄5年以内的人员,即“4555”人员。
6.自谋职业的*队军**退役人员。
7.县以上(含县级)劳动模范。
8.现役军人配偶。
9.优抚对象,即享受定期定量抚恤和生活补助人员。
10.烈属,即烈士的父母、配偶及子女。
报名方式
携带本人身份证、户口本、就业失业登记证、就业困难情况证明材料、两张一寸照片,到铁岭市城乡就业管理局3楼5号窗口。
咨询电话
024—76215738
信息来源
铁岭市人力资源和社会保障网