2021年被誉为元宇宙元年,产业十分热闹,去年10月Facebook更名Meta(元宇宙)更是其中浓墨重彩的一笔。2022年10月,元宇宙的喧嚣与骚动仍然不减。这边厢,90后董事长的“元宇宙”婚礼火爆网络;那边厢,港股“元宇宙第一股”飞天云动上市即破发。
这一年来,国内国外有诸多企业前赴后继元宇宙,三大运营商也相继入局,并且中国移动和中国电信均进入《2022胡润中国元宇宙潜力企业榜》TOP20,中国联通亦在前50。7月8日,中国移动、中国电信、中国联通三大运营商董事长以“元宇宙”形式与投资者进行了一场集体交流会,也可谓开创历史了。不妨跟着流媒体网来回顾一下三大运营商这一年关于元宇宙都忙了些什么?

2021年元宇宙爆火的标志之一便是热热闹闹的商标注册,10月25日在中国商标网(国家知识产权局商标局官网)可以检索到2469件带有“元宇宙”的商标申请,用英文META申请的则超过1万条(网站最多只显示1万条)。
中国移动的元宇宙业务主要由旗下的咪咕文化科技有限公司运营。咪咕文化科技有限公司2021年9月7日首次开始申请元宇宙数智潮人、元宇宙数字潮人、元宇宙数字艺人、元宇宙数智艺人、元宇宙AI达人、METAVERSE MUSIC、METAVERSE TALENTS CENTER、METAVERSE SPORTS等商标,国际类别涉及9/21/28/35/38/41/42等,9月10日申请咪咕元宇宙、MIGU METAVERSE,12月申请5G&XR、数智竞技、数智竞技未来世界、实况虚拟竞技等,截至目前都是“等待驳回复审”状态。相关联的,2022年2月闪元世界注册成功,5月的天玄·宇宙“等待驳回复审”。目前注册成功的是数智人的名字,如尤子希、古逸飞均已注册成功。
中国电信的元宇宙业务主要由旗下新国脉数字文化股份有限公司运营。2021年11月17日、19日,新国脉数字文化股份有限公司申请GMETA、国脉元宇宙、翼脉元宇宙,国际分类9/28/35/38/39/41/42/43,其中GMETA部分类别已经注册成功,而带有元宇宙的两个商标各类都是“等待驳回复审”状态。
相比于外界可以一下子说出移动和电信的元宇宙运营公司,中国联通则比较模糊,相对具有代表性的是联通沃音乐产业拓展中心新媒体BU以开启元宇宙之意成立的开元工作室。根据中国商标网的检索信息,联通及关联公司2021年11月以来未申请“元宇宙”和“META”相关商标,有关联是2021年12月联通(广东)产业互联网有限公司申请并已注册成功的产互数智,联通沃音乐文化有限公司申请并已注册成功的安未希。2022年9月30日联通沃音乐文化有限公司申请了UNIXR、UNIXROS、UNIETL商标,国际类别涉及9/38/42。
流媒体网来小结一下:三家里最积极的是移动的咪咕,仅带元宇宙中英文的商标申请不下十个;最淡然的是联通,没有查到带有元宇宙字样的商标;最有进展的是电信的新国脉,GMETA商标已经在部分类别注册成功。当然,带“元宇宙”中文字样的商标,目前所有企业都没能注册成功。
商标国际类别9/38/42是三家商标申请里都涉及的,第9类范畴最广,包含科学、摄影、电影、光学、和教学用具及仪器;录制、传送、重放声音或影像的装置;磁性数据载体,录音盘;光盘,DVD盘和其他数字存储媒介;数据处理装置,计算机;计算机软件等等。第38类是电信服务,第42类是科学技术服务和与之相关的研究与设计服务;工业分析、工业研究和工业品外观设计服务;质星控制和质量认证服务;计算机硬件与软件的设计与开发。
一些发展数据与大的变动
三大运营商扎堆入局元宇宙是2021年11月!
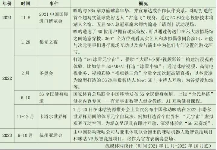
中国移动首次发布元宇宙战略是2021年11月2日的“2021年中国移动全球合作伙伴大会”,中国移动咪咕公司总经理刘昕在会上发布元宇宙MIGU演进路线图。刘昕表示咪咕将聚焦超高清视频、视频彩铃、云游戏、云VR、云AR五大方向,深耕5G+MSC、5G+视频彩铃、5G+云游戏、5G+XR四大领域。
此外,咪咕发布首款AR眼镜以及“数智达人计划”:针对冬奥会推出以谷爱凌为原型打造的5G冰雪数智达人——Meet GU,与UFC联合打造首个超写实格斗数智达人尤子希,携手NBA打造首个超写实篮球数智达人古逸飞。

中国电信是2021年11月12日5G创新应用合作论坛上,新国脉以元宇宙新型基础设施建设者为定位,启动2022年“盘古计划”。当时的新国脉董事长李安民表示,未来将分为两阶段实现发展目标:近期若干年,在以现实世界为基础,一系列大大小小的虚拟世界相结合的过程中,提供平台和云网基础能力,服务好各类虚拟世界业态;在多年发展后的第二阶段,将会逐步形成超级虚拟世界,新国脉依靠国有身份和业务技术基础,力争成为虚拟世界底座提供的“国家队、主力军”。
中国电信副总经理唐珂表示,新国脉元宇宙布局将依托中国电信云改数转战略,加大5G业务和终端创新,推进天翼超高清、云VR、云AR、云游戏等生态合作,助力元宇宙场景快速落地。截至目前,中国电信已推出了智能边缘云ECX、数字孪生平台、数字身份平台、区块链BAAS平台等元宇宙相关新产品。
中国电信全资控股子公司天翼爱音乐文化科技,发布《2021年元宇宙虚拟人定制及内容制作项目比选公告》,根据公告,采购内容为“元宇宙数字人制作”,具体包括:数字人形象-建模、数字人形象-造型、平面制作、视频-短剧制作、视频-CG短片制作、KOL合作宣发。
中国联通的行动也是11月中旬,2021年11月19日,联通沃音乐开元工作室在5G·AI未来影像创作中心揭牌成立,开元为开启元宇宙之意。2021 年 12 月 16 日,中国联通元宇宙 APP 官方版正式上线。根据官网的介绍,此平台希望打造元宇宙内容生产厂牌、推动 VR 产业加速前行、打牢数字底座基础;打造 5G 精品网、千兆宽带网以及一体化算网服务体系以及为 VR 产业铺就虚实相通的新高速、推动 5G+MR 融合应用。具体的功能以及服务有联通沃音乐推出的云创数字人创作系统,目前主要应用在虚拟世界内容制作、虚拟 IP 的打造,以及虚拟智能助手等业务领域;联通沃音乐未来将继续致力于涵盖直播、内容生产、线上线下等领域的多形式创新与布局。
中国联通的董事长刘烈宏表示,想要推动 VR/AR 产业加速前行,必须要打牢数字底座基础,通过打造5G精品网、千兆宽带网以及一体化算网服务体系,为VR产业铺就“虚实相通”新高速;要推动5G+MR融合应用,突破人机交互、万物智联的诸多瓶颈,提升“虚实相融”新效能。
咪咕最大的变动:注册资本。
2022年1月13日,咪咕文化科技有限公司注册资本发生变更,从70亿元增加至104亿元。
目前,中国移动咪咕汇聚了超4000万首正版歌曲、1035万条视频、1200+路音视频直播、9000场Live Show、超60万册书刊,以及1900+款在线畅玩精品云游戏。
中国移动称,已建成全球最大的5G网络,通过13个中心节点、16个省节点、300+边缘节点的移动云和N+31+X数据中心资源池,打造以算为核心、网为根基,网、云、数、智、安、边、端、链(ABCDNETS)等深度融合、提供一体化服务的强大新型信息基础设施,为元宇宙场景和应用的落地提供后盾。并从5G通信技术、AI算法,智能动态编码技术、SLAM(即时定位与地图构建)技术手段,到高精度3D建模、数智人、动作捕捉合成、虚实融合渲染、精准定位追踪等XR技术,积累全栈优势。
新国脉最大的变动:董事长更替。
新国脉公告称,李安民先生因工作调动原因,请求辞去公司董事、董事会战略委员会主任及董事长的职务。2022年3月21日,*共中**中国电信集团有限公司*党**组决定,张伟同志担任新国脉数字文化股份有限公司*党**委书记。2022年4月15日,新国脉数字文化股份有限公司第十届董事会第二十五次会议选举张伟同志为公司董事长。李安民将转任中国电信研究院副院长(保留二级正)。
根据号百控股股份有限公司(新国脉前身)2021年半年报,截至2021年6月天翼超高清注册用户超6000万,天翼云VR注册用户数超2000万。根据新国脉2021年年报,数字内容方面,创新推出三合一产品,对 5G 应用聚合门户入口进行升级,引导用户对游戏、VR/AR 进行深度体验;天翼超高清内容合作伙伴已达 120+家,2万+部内容,累计在线内容近 200 万条;天翼云 VR 在线内容 5665 部,举办直播活动超 200 场;天翼云游戏推出投屏器和云游戏电视,云电竞云网吧试点突破,已在南京等地试点落地。
联通与中国电信共建共享,形成了全球首张规模最大的5GSA共建共享网络,截至8月底已经开通5G基站91.9万个,实现了所有城区、县城和重点乡镇的连续覆盖,构建了数网协同、数云协同、云别协同的云网边一体化算网体系,形成了覆盖全国特别是覆盖东数西算国家枢纽的5+4+31+X多层次算力布局。自研的联通链+人工智能+大数据的智能平台日处理能力突破200TB,构建了相应的产品体系,支持超过了100个以上的深度应用场景。
行动力杠杠的移动
前文提到的三大运营商董事长与投资者的“元宇宙”交流会采用了数智人——弋瑭作为虚拟主持人。弋瑭由中国移动咪咕公司采用实时渲染技术,通过Vicon光学动作捕捉系统、Axiom实时内核与高性能算法生成,可实现与真人嘉宾的实时互动。这个可以作为中移动行动力的一个注脚,而去年元宇宙最热的那段时间,与运营商、元宇宙关联的搜索移动更是最多的关联对象。
三位董事长的演讲中,也只有中国移动董事长杨杰两次cue了元宇宙。回答投资者提问时,杨杰介绍了元宇宙的特点主要体现在四个方面的融合,并强调“算力网络是支撑元宇宙的重要基石,离开运营商,元宇宙无法实现”。
中移动战略几大落点:超高清、体育、XR、游戏。
一、体育
体育已成为咪咕视频最突出的标签,又赶上体育大年,连续有冬奥会、世界杯、亚运会,豪掷体育版权的咪咕借势打造体育“元宇宙”,融汇超高清视频、VR/AR、全息、数字人、5G、AI等等,将诸多全新体验带给用户。

二、VR/AR/XR
咪咕的VR/AR/XR探索涉及博物馆、*党**建、云演艺、数字人等多个领域,除了坚持做VR频道,也积极出现在各类大展。尤其是厦门,2022年7月,中国移动咪咕公司与厦门市人民政府就元宇宙建设正式签署合作战略协议,作为厦门市元宇宙战略合作伙伴及链长单位,咪咕将建设元宇宙总部并落户厦门。9月7日还上演了横跨海峡的AR夜景秀,解决了复杂光照下,山、海、岛、城的跨场景多元空间联动。

三、游戏/数字藏品
2022年10月11日,游戏引擎Unity中国关联公司发生工商变更,新增抖音、米哈游、中移动等股东。
2022年10月15日,咪咕与北京广播电视台(BRTV)联合打造的首档台网联动元宇宙电竞风棋牌类竞技节目《谁是冠军——掼蛋精英赛》开播。
2022年5月9日,咪咕数媒“奇想空间”厂牌首批科幻卡牌类数字藏品“科幻时空·未来城市”上线。
2022年7月,中国移动咪咕发行元宇宙城市数字藏品,是咪咕文学发行的第二期数字藏品。
四、全面行动
2022年7月,咪咕与厦门市人民政府就元宇宙建设签署合作战略协议,作为厦门市元宇宙战略合作伙伴及链长单位,咪咕将建设元宇宙总部并落户厦门。
2022年8月22日,全国首家以“虚实交互、以虚强实”为核心方向的元宇宙综合性科技与产业创新平台——元宇宙与虚实交互联合研究院在上海成立。研究院由复旦大学、中国移动咪咕、腾讯互娱、华为等发起共建,咪咕是主要牵头单位之一。
地方移动
2022年5月16日,杭州移动联合8家公司发起“元宇宙行动计划”。
2022年9月27日,2022数字经济峰会暨新基建创新发展大会元宇宙和区块链产业论坛在郑州举行。中国移动河南公司副总经理余谦表示,将推动联建元宇宙创新实验室,推动区块链与政务管理、食品药品安全、医疗健康、公共服务、智能制造、金融等行业深度融合。
2022年9月29日,广州移动与香港科技大学(广州)在南沙举办战略合作协议签署暨"元宇宙联合创新实验室"项目启动仪式。
努力的电信
新国脉2022半年度报告提出,公司围绕内容运营、产品创新、用户拓展等推进 5G 应用产品发展。
一是,5G 2C 方面。天翼超高清建立“云演艺”专属频道,与中央歌剧院、国家大剧院、CIBN、上海文广演艺集团等合作推出特色内容共 46 部。独家引进世界羽联赛事内容,推出“4K+多机位”Moto GP 等赛事直播。天翼云游戏加大会员拓展,天翼云 VR/AR 新上线 AR 魔法图书。
二是,2B 业务方面。数智*党**建以承建的浙江省组工系统为底座,已在浙江省、市、县各级政府*党**委组织部、公安、国企、银行等行业领域落地,服务约 120 家客户,覆盖 500 万*党**员。数智会展成功承办“第五届数字中国建设峰会·云生态大会”,数智直播初步具备标准化产品能力,渠道覆盖 20 省,围绕政企 20 类直播应用场景,上半年为政府、企业等行业客户提供 3.6 万场次直播。

2022年1月23日,“中国·自贡中华彩灯大世界云观灯”全网直播,带来融合传统国风文化的沉浸交互式数字型景区新玩法,中国电信全程提供直播技术支持,“元宇宙云观灯”是本次直播活动的一大亮点。“云游客”通过高空无人机航拍、全景慢直播和全景VR等方式,对中华彩灯大世界进行全方位立体式的“游览”。
2022年4月,中国电信于推出“AR魔法图书”应用,新国脉全面承接产品开发运营,运用3D动画和AR技术,将故事与虚拟3D形象融入现实场景,开启5G阅读新时代。
2022年6月,中国电信广东分公司主导打造的“元宇宙产业能力基地”在广州市举行授牌仪式。基地将在未来打造标杆示范型项目,拓展全新的元宇宙业务,全面赋能电信云网融合、内部协同、培学应用推广。
2022年9月,国脉文化开启“国脉文化元宇宙家园”内测,是3D虚拟数字空间。以公司官网为入口,通过沉浸式家园概念,全方位立体展现公司业务版块的发展。用户进入国脉文化大厅后可由智能机器人小助手“小脉”陪同并引导用户参观。
2022年10月20日,算立方数字时尚艺术展暨泽塔云杯·首届中国元宇宙服装设计大赛开幕式——赞助&战略合作签约仪式举行。现场,元宇宙设计渲染云计算一体机——“算立方”首次发布,中国电信股份有限公司武汉分公司是参与签约的战略合作单位之一。
新国脉与投资者之间关于元宇宙的问答比较多,流媒体网也整理了一下,内容有删节:

慢半拍的联通
开元工作室致力于数字人开发与制作、虚拟偶像孵化、轻量化元宇宙社区打造。截至目前,沃音乐文化有限公司推出了虚拟人“安未希”、“伊依”、AI数字孪生虚拟人创作平台、元宇宙商业场景创作平台。
虚拟人“安未希”是中国联通的数字员工与企业代言人,在2022年还成为中国联通视频彩铃冰雪大使。联通将传统中*旗国**袍元素与虚拟人相结合,“伊依”喜爱穿国服,目前担任联通的智能客服助理角色,是联通打造智能化、高效率的智能交互代表的虚拟人。
2022年2月,联通沃音乐推出“AI数字孪生虚拟人创作平台”,融合了语音合成、图象处理、真人建模、XNR深度神经网络渲染等多项人工智能技术,实现文本到视频的自动输出,并支持主播多语音视频的生成。
元宇宙商业平台满足企业从数字人到商业场景应用的一系列应用落地。平台可以实现企业在展览展示、产品展示、营销推广、虚拟现实、数字孪生等多角度实现元宇宙价值。
2022年4月,西安邮电大学与西安联通签署战略合作协议,围绕乡村振兴、智慧*党**建、元宇宙+直播、短视频制作、媒体资源等新技术应用进行广泛深入合作。
2022年8月18日,华东师大、联通、百度、风语筑、向日葵相关代表上台,共同启动“5g+教育元宇宙产业生态联盟”,开启了全新的教育元宇宙产业生态建设新征程。
2022年9月2日,“虚拟现实与元宇宙产业联盟(XRMA)”工作启动仪式在“2022世界人工智能大会——探索·产业元宇宙论坛”上举办。联盟由中国信息通信研究院牵头组建,目前已吸引包括联通在内的近200家单位加入。
2022年9月16日,中国联通集团副总经理梁宝俊在演讲中表示中国联通目前从三个方面发力元宇宙的新赛道。在文体领域,打造了冬奥会数字孪生场馆,实现了数字人播报冬奥会赛事,打造广府庙会的元宇宙应用场景,呈现粤港澳台春节联欢晚会开场数字人歌手,塑造裸眼3D大片。在工业制造领域,携手长安汽车打造数字孪生工厂,为雅戈尔打造智能车间数字孪生系统,联合玉泰集团打造数字孪生焦化工厂。在城乡治理领域,打造南京南部形成数字孪生城市和四川巴尔湖(音)数字孪生乡村。此外,中国联通积极走向国际舞台,在迪拜世界博览会上亮相了数字主持人。
有投资者向中国联通提问:请问公司在元宇宙有何布局,有什么合作公司与项目?
答:元宇宙作为新时代的流量环境,会为包括5G、AR、VR、AI、云等业务的发展带来全新的机遇。中国联通致力于打牢数字底座,加快布局和构建5G、算力网络等基础设施,不断推动VR/AR产业加速前行。同时,我们加快为新时代新场景积累技术储备,积极布局5G+VR/AR数字内容和服务领域,已成立中国联通虚拟现实VR/AR基地(联通灵境视讯)。2021年业绩发布,公司创新采用联通自主孵化的超写实数字人“安未希”解读业绩。公司会密切关注产业链的发展。
流媒体网总结: 元宇宙一周年,虚火未消。
对于三大运营商而言,参与方式更多的是将此前的已经进行的布局重新梳理、包装,比如网络以及算力的基建,比如已经经营数年的VR/AR、云游戏、高清视频等等,比如此前已经开始发力的视频彩铃,同时借势参与数字藏品、数字人等版块。整体而言,元宇宙更像一个精美华丽的新包装盒,但一年时间,里边装的点心变化不大。当然,具体到三家运营商发力的力度是不同的,移动跑的明显更快些。
对于用户层面而言,有了三大运营商从各种业务层面的大力普及,元宇宙可以离我们的生活更近一点。而元宇宙对生活的真正改变,还有待时日。
下一篇《元宇宙一年,广电圈忙了啥?》,敬请期待。