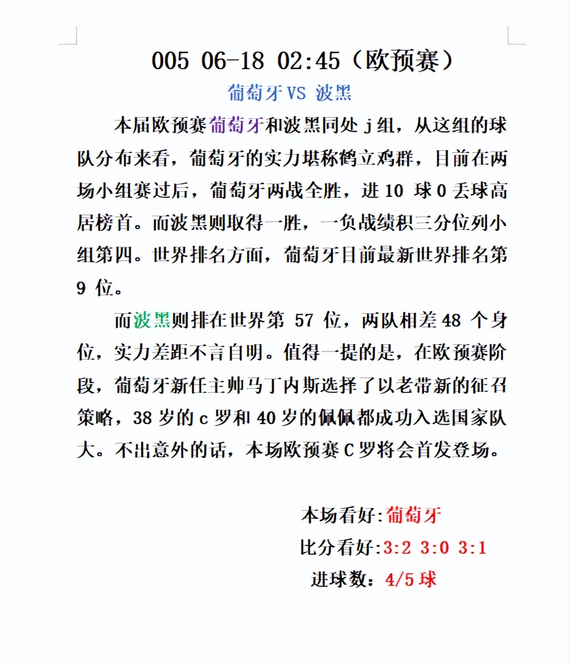
6月12日足球赛事分析挪威vs瑞典 (挪威vs苏格兰比分直播)

大家好,我是你们好朋友晨子,自己开了一家体彩店,对足球还是有着自己独特见解,推荐都是自己提前写的,黑红都是很正常,平常心态对待,从失败中吸取经验。文章内容仅供参考,希望你们能关注我,祝大家一路长红!

挪威和苏格兰足球比分,6月12日足球赛事分析挪威vs瑞典

挪威和苏格兰足球比分,6月12日足球赛事分析挪威vs瑞典

挪威和苏格兰足球比分,6月12日足球赛事分析挪威vs瑞典

挪威和苏格兰足球比分,6月12日足球赛事分析挪威vs瑞典

挪威和苏格兰足球比分,6月12日足球赛事分析挪威vs瑞典

挪威和苏格兰足球比分,6月12日足球赛事分析挪威vs瑞典

感谢观看,以防走丢,请加关注!