结果出来了。
关于2018年《喜剧之王2018》侵犯著作权和构成不正当竞争一案,审理结果出炉。
片方通过社交媒体宣布,该项目已经撤销备案,拍摄计划终止。
也就是说,原告方周星驰的星辉公司胜诉。

这个结果并不意外。
和网络上的声音差不多,《喜剧之王2018》确实就是有着利用 《喜剧之王》 来制造热度,获取利益的嫌疑。
虽然电影电视剧片名重复很常见,但也要看是哪些作品。
如果是 《阿凡达》、《侏罗纪公园》 这样的,你非要起个《阿凡达2077》,《侏罗纪公园2099》,那肯定是不行的。
《喜剧之王》 有着一定的知名度,不讲虚的,票房和网络点播都是最好的体现。
特地取一个《喜剧之王2018》的片名,大众很自然地就会联想到1999年的那部 《喜剧之王》 ,联想到周星驰。
有位网友说得不错。
如果是故事完全原创就不算是侵权,那么以后是不是可以拍《战狼1888》、《美人鱼1888》、《疯狂的石头1888》、《夏洛特烦恼1888》了?

更何况片方请到的导演还是李力持。
《喜剧之王》 的联合导演。
在早年的许多物料中,导演还是只写的李力持。
那不把《喜剧之王2018》和 《喜剧之王》 联系起来,观众就真的成傻子了。

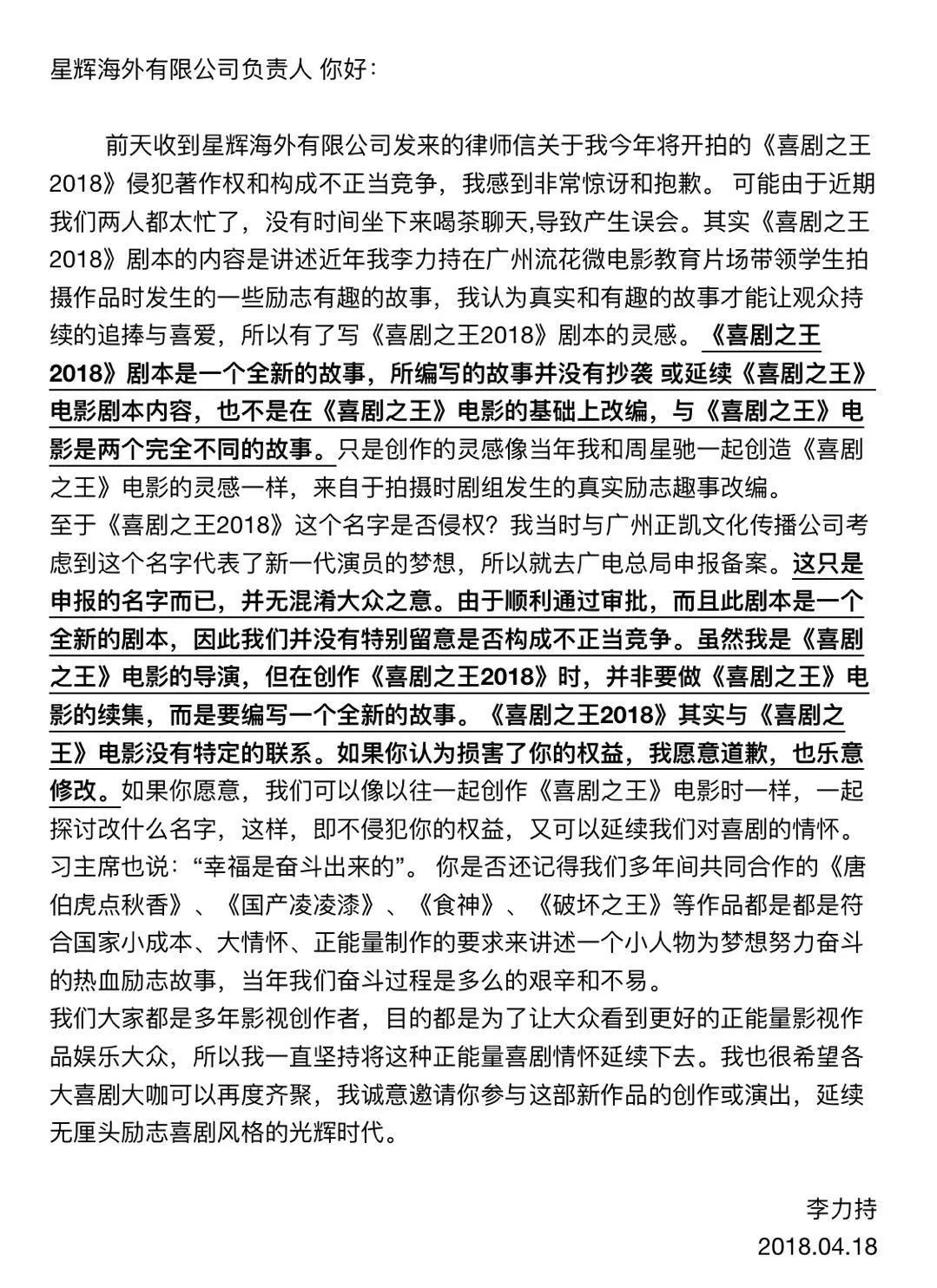
当时星辉公司起诉的时候,李力持还写了一封道歉信。
信中的内容是在对某个“你”在说话。
“你是否还记得我们多年间共同合作的 《唐伯虎点秋香》、《国产凌凌漆》、《食神》、《破坏之王》 等作品都是符合国家小成本、大情怀、正能量制作的要求来讲述一个小人物为梦想努力奋斗的热血励志故事,当年我们奋斗过程是多么的艰辛和不易。”
那个“你”,摆明就是周星驰了。
但开头写的称呼是“星辉海外有限公司负责人”。

李力持是周星驰电影生涯中举足轻重的人物,对周星驰的影响不亚于吴孟达。
吴孟达是*用御**第一配角;
李力持就是*用御**导演。
两人从80年代在TVB时期就开始合作,90年代初周星驰走红,很快就和李力持合作了 《情圣》 。
1993年合作 《唐伯虎点秋香》 大获成功,夺得年度港产片票冠之后,他们趁热打铁,炮制出 《破坏之王》 和 《国产凌凌漆》 两部回到现代的电影。

直到周星驰开始自立门户,便暂时和李力持各自为战。
1995年周星驰的 《大话西游》 创业失败,李力持执导的 《十兄弟》 票房只有1000万出头,不知道有没有亏。
反正1996年两人再度合作, 《食神》 一锤定音,为周星驰的星辉公司打下了基石。
李力持这时应该是星辉公司的导演了。
后面星辉出品的 《喜剧之王》,《少林足球》 ,他都有参与。
不过,到 《少林足球》 李力持不再是联合导演,他的名字没有出现在宣传海报上。
也正是从这时候开始,周星驰的电影,海报只会写“周星驰作品”。

当年就有报道说李力持和周星驰闹掰。
李力持因与周星驰有着严重的意见分歧,在片场是大吵了起来,他决定要搬离星辉公司。
也不知道是星爷决意要只写自己的名字,还是事后李力持才被改成执行导演,反正此后两人便再无合作。
甚至是再无交集。

直到2018年的 《喜剧之王2018》 ,双方是直接对薄公堂。
李力持在道歉信中说因为太忙没空喝茶聊天,才引起了误会。
但明眼人都知道,周星驰就算有时间,估计也不会和李力持喝茶了。
不管谁对谁错,想当年的黄金拍档走到这种地步,实在是令人无尽唏嘘。

也不只是李力持。
想当年周星驰身边的搭档,也差不多只剩下田启文一个还在一起工作。
离开周星驰的,也几乎都陆续接了和周星驰电影有关的项目。
像 《功夫》 的配角们就一起拍了网络电影 《火云邪神》 系列;

黄一山接了 《新逃学威龙》 。

还有一部叫《龙套王之冒牌总裁》的,一众配角无疑是在“致敬”自己曾经在周星驰电影中的经典角色。

有人说周星驰不讲情面。
但如果真的要告,那得多少人会收到律师函了。
又或许外界对于周星驰和一众黄金配角的关系想得太过美好,想当然地认为合作这么多年,应该都是老朋友了吧。
实际上他们只是一起共事,严格来说是同事关系。要不要做朋友,是他们自己的事情。
周星驰维护自己的利益,何错之有;
他曾经的同事们,继续工作挣钱,即便是有蹭热度的念头,又何错之有。
有时候对错真的不是最重要的。
问题的根本是,大家都回不去了。
回不去那个一起打拼一起奋斗的时代,也是香港电影曾经还是辉煌的时代。
没有了李力持等人和周星驰为了拍出更好的作品而吵架,周星驰的电影创意慢慢变少了。
没有了周星驰这位老板,大家也只能啃老本了。
最无情的,应该是时间才对。
