这两天,绵阳中学、南山中学、绵阳南山中学实验学校、四川省绵阳普明中学陆续发布了发布关于2020年艺术体育特长生招生及专业 测试的公告!小编这就整理出来分享给大家。
绵阳中学
报名事宜
截止时间:2020年5月16日上午7:30
报名方式:
(1)扫描二维码网上报名

(2)现场报名:正式测试前在绵阳中学第一运动场报名
报名时需要身份证(或者户口本)原件,符合教体局规定的相关获奖证书原件。
测试时间
2020年5月16日上午7:30举行艺术体育特长生专业测试。
测试流程
1、在绵阳中学第一运动场等候测试,填写《绵阳市2020年招收艺体特长生测试表》,并领取考查证。
由测试教师组织测试。
2、测试地点安排如下:
篮球、排球:体育馆
游泳:游泳馆
田径:高三园区田径场
足球:高一高二校区运动场
音乐:六艺苑二楼
美术:六艺苑三楼
3、现场测试分为初试和复试。复试测试时间电话通知。


参测 考生健康要求
1、学生在过去十四天无接触疫情高发地往返人员。
2、学生在过去十四天无接触过返境人员。
3、学生在过去十四天无发热、乏力、咳嗽等异常症状,身体健康。
4、学生需提前*载下**打印并填写好承诺书、健康卡,入校时需交纸质材料。(*载下**网址:http://www.scmyzx.com.cn/html/202005/69a968250b3646869a06197c8413d91f.html)
5、必须由家长亲自接送学生参加特长生选拔考试,在路途中做好个人健康防护措施。
关于录取
绵中将依据艺体特长专项测试成绩、中考文化成绩,按《绵阳市2020年普通高中招收体育艺术特长生工作的通知》的要求,报请市教体局审核后择优录取。
温馨提示
测试时体育类游泳项目装备自带、田径类跑鞋自带,其他项目请着专业运动服。
美术类自带绘画工具,器乐类自备乐器(钢琴除外)。
按照常态化疫情防控要求,考生进入学校必须测温登记,家长不能入校。
体育类
招生项目
男子排球、女子排球、田径、男子篮球、男子足球、游泳。
报考条件
(一)具备以下条件之一且年龄在2004年1月1日之后出生:
1、初中应届毕业生,获得国家二级运动员证书(含以上)或初中阶段在省级(含)以上比赛中获得集体项目前八名的主力队员或个人项目前六名运动员。
2、初中应届毕业生,未获得国家二级运动员证书或个人项目前三名者。但身体条件好,身体素质突出,具备一定基础,具有运动潜力的运动员。
3、男篮、男排队员身高须达185cm以上(男篮后卫身高须达180cm以上,男排自由人、男排二传身高须达180cm以上);女排队员身高须达170cm以上(女排自由人、女排二传身高须达165cm以上);田径男子队员身高须达170cm以上,女子队员身高须达160cm以上;男子足球队员身高须达165cm以上,守门员身高须达175cm以上;游泳队男子身高须达165cm以上,女子身高须达160cm以上。
(二)体育专项测试
1、报名时间:公告之日开始。考生报到时须携带本人1寸半近照2张及身份证、学生证、获奖证书等原件,办理报名手续,报名费100元。
2、考生自备运动服、运动鞋及必要的运动器材;考生及陪同人员可在学校附近招待所住宿,食宿费用自理。
3、测试项目及内容将根据各项目对后备人才的需要确定测试内容。
(三)文化考试
绵阳市内学生必须参加绵阳市统一组织的中考。
保障措施
我校非常重视高水平运动员队伍的建设、培养工作,从招生、录取、教学、训练、等方面学校都投入了大量的人力物力。为保证高水平运动员学生顺利完成学业,学校在教学管理上实行单独的教学计划。根据学生的比赛成绩有不同等级的奖励方式。为鼓励体育特长生学生为学校争取更大的荣誉,学校每年根据比赛成绩申请体育专项奖学金。
美术类
招收对象
具有美术特长的合格初中应届毕业生。
专业设置
绘画专业;书法专业。
报考条件
初中三年中,获得市教育行政部门独立或牵头主办的艺术比赛活动二等奖以上;获得省级以上教育行政部门独立或牵头举办的艺术比赛活动三等奖以上;获得四川省中小学生艺术人才大赛三等奖以上。(以上三点至少满足其一)
报考细则
1.报名时带上户口簿或者身份证,2张近期一寸证件照,100元报名费。
2.报名时带上初中所获市级和市级以上教育主管部门主办的比赛获奖证书原件。
3.考试纸张、画架、座凳由学校提供。画具、画板等其他工具材料自备。
绘画专业测试内容(共三科)
1.静物素描写生:以常见静物为表现对象,完成一幅全因素素描,考试时间为180分钟,考试纸张为8开,满分为100分。
2.速写创作:以人物或常见场景为绘画对象,完成一张完整速写作品。考试时间为60分钟,考试纸张为8开,满分为60分。
3.特长展示:以色彩、设计、漫画、国画等绘画形式,任选其一,自由创作。考试时间为60分钟,考试纸张为8开,满分为40分。
书法(限毛笔)专业测试内容
临帖:书体及内容不限,时间为180分钟。
创作:命题创作。时间为180分钟。
常见问题答疑
1.考试内容中,绘画考试科目为素描、速写、创作。素描考试要求完成一张规定内容的八开全因素(完整的)静物;速写考试要求完成一张规定内容的八开人物速写;创作考试要求考生在色彩、设计、漫画、国画等绘画形式中任选其一,创作一幅主题明确,内容积极向上的作品,不得抄袭,不能临摹。书法老师科目为临帖和创作。其中临帖考试的内容和书体不限;创作考试为规定内容和书体。
2.绘画考试用素描纸、画架和画板由学校提供,考生需自行准备如铅笔、橡皮、胶带、画夹等必要工具(创作科目需要使用特殊纸张的需自行准备并提前将材料交给考官);书法考试用纸、毛毡、墨水等由学校提供,考生需自行准备如毛笔、砚台、镇尺等必要工具。
3.一经录取,考生必须参加学校组织的美术专业训练,积极参与校内外美术活动。
音乐类
报名资格
符合国家规定的普通高级中学招生考试报考条件,具有较高音乐艺术特长的初中毕业生,音乐艺术特长符合我校招生计划要求。
招生项目

说明:
1.该招生计划面向全市,各项目招生计划视生源情况可在总计划范围内略有浮动。
2.拟报考我校的考生须根据我校的相关规定参加我校的统一测试,合格者方能作为我校音乐艺术特长生人选。
3.声乐、舞蹈类考生自备曲目二首(初试、复试内容不能相同);器乐类考生,需准备曲目两首(一首乐曲,一首练习曲);主持类考生准备朗诵词一段、即兴主持一段;表演类考生自备一段表演小品(时间3至5分钟)。
4.所需表演服装、道具等演出应用物品需考生自备,需音乐伴奏者请自备伴奏音乐(U盘)。
5.拟报考我校的市内音乐艺术特长生必须需参加我市中考。
报考条件
1.符合2020年普通高级中学招生考试报考条件;
2.舞蹈类、声乐类考生要求具备较好的基本条件,有一定专业基础。
3.节目主持类的考生,男生身高不低于165cm,女生身高不低于160cm,要求普通话标准,形象气质俱佳,具有较好的主持能力;
4.考生报名时须携带本人近期1寸免冠照片3张及身份证、学生证等原件及初中三年所获的奖项证书原件。
南山中学



体育类


美术类


音乐类

绵阳南山中学实验学校
报名、测试、录取安排

学校艺体育特长教育管理特色

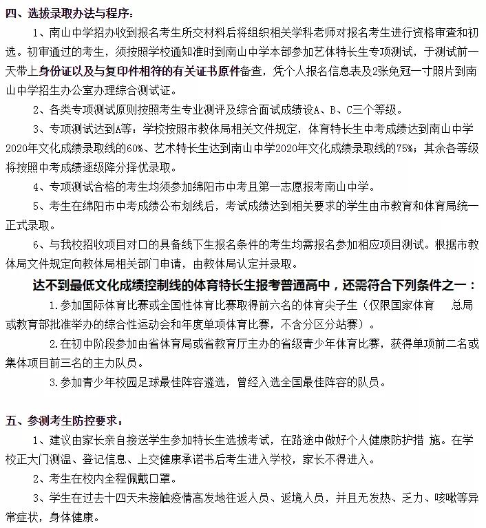
参测 考生防控要求

体育类

美术类

音乐类

普明中学
招生对象
2020年初中应届毕业学生
招生计划
体育:100名(柔道、摔跤、田径、篮球、足球、排球、健美操、武术)
艺术:40名(音乐25人、美术15人)
测试要求
1、所有学生必须参加我校组织的体育艺术特长生考试。
2、绵阳市的初三应届毕业生必须参加绵阳市中考和填报我校志愿。
3、学生在过去十四天无接触疫情高发地往返人员。
4、学生在过去十四天无接触过返境人员。
5、学生需提前打印并填写好承诺书、健康卡,入校时需交纸质材料。
6、学生在过去十四天无发热、乏力、咳嗽等异常症状,身体健康。
报名方式
1、报名时需提供相关比赛成绩证书、身份证或户口本、两寸照片一张和学籍号。
2、登录普明中学网站http://www.scmypz.net/,进入特色空间*载下**招生简章和特长生报名表,或关注“四川省绵阳普明中学微信公众号”,将特长生申请表填好后发到邮箱:3228716124@qq.com。
3、直接到学校综合楼二楼体卫艺处报名。所有报名材料复印件将留存,请留好备份。报名联系电话:(0816—2548740)
测试时间和地点
测试时间
2020年5月24日上午8:30
测试地点
体育:绵阳普明中学博腾运动中心
艺术:绵阳普明中学美术室和音乐教室
录取办法
1、专业测试成绩=基本素质测试成绩+专项成绩测试成绩。专业测试成绩按专项等级从高到低录取。
2、测试结束,艺体特长生招生工作小组将在电话通知测试合格的学生。艺体测试合格的学生将作为我校艺体特长生预备人选。我校将根据教体局文件要求,按照艺体成绩和中考文化成绩综合择优录取。
3、专业成绩特别优秀者,通过学校招生领导小组综合考核,可以优先录取。
4、符合参加省十四运年龄段且注册运动员直接录取。
保障措施
1、学生单独编班,实行单独的教学管理和教学计划。
2、根据学生成绩实行体育奖学金和比赛奖励。
3、学生必须购买保险。
其他事项
凡是被我校录取的学生必须与学校签订协议,在校期间遵守学校有关规定,服从安排,参加学校组织的训练和比赛,承担个人应尽的义务。
体育类
招生要求
田径:参加县区及以上田径运动会并获得单项前八名的学生。
篮球:
1、参加县区及以上篮球比赛(相关证明)
2、身高男175Cm以上,女163Cm以上,有较好的身体素质。
注:满足以上两个条件之一者,方可报名参加测试。
足球:参加县区及以上比赛获前六名的主力队员。
排球:
1、男队员身高不低于178,
2、女队员身高不低于168,
3、队员必须有参加县区及以上比赛经历,并进入秩序册。
4、参加省级比赛获得前8名,市级比赛获得前3名的队员可以适当降低身高限制。
5、身体素质好,技术水平非常优秀者可适当降低身高限制。
健美操:参加县区及以上比赛获前三名的队员。
注:身体素质特别好的(提前联系教练,学校组织第三方机构进行身体素质测试)可以酌情降低报名要求。
武术:参加县区及以上运动会并获得单项前八名的学生。
注:请所有考生提前到学校进行考试确认。
测试项目及分值
1、身体素质 (60分) 100米、立定跳远
2、专项测试 (40分)
(1)田径(田径项目任选一项 )
(2)篮球(摸高、运球上篮、定点投篮、比赛)
(3)足球(绕杆、打点、头球、颠球、比赛)
(4)排球(摸高、垫球、扣球、传球、比赛)
(5)健美操(基本形态、柔韧、俯卧撑、两头起、基本步伐、难度动作(ABCD)、成套动作)
(6)武术(基本功,正踢,仆步抡拍,腾空飞脚,旋风腿,外摆莲,柔韧,套路)
艺术类
测试内容
1、表演(含播音与主持、舞蹈):①自选朗诵一个(自备)。②现场形体面试、命题表演(含目测)。
2、音乐测试内容:自选侧重声乐或器乐;①听音模唱、节奏或律动。②侧重声乐:演唱歌曲一首,要求演唱歌曲完整;侧重器乐:演奏乐曲或练习曲一首,自带乐器(钢琴除外)
3、美术测试内容:①素描基础。②面试及特长展示(可展示特长:国画、书法、水粉、水彩、手工、绘画创作任选其一)
来源:各校官网、官微