近日,恒大打响地产行业线上营销“第一枪”,一系列颠覆性举措引发社会热议。市场永远是最好的验金石,过去短短三天,恒大就交出了一份完美的答卷,三天共收获47540套认购,认购货值高达580亿元。最新消息显示,恒大将于2月18日启动其历史上力度最大的一次优惠让利,全国楼盘75折特大优惠。


3天认购近5万套 恒房通成最大助推器
2月16日,恒大集团通过网络视频举行了“网上销售新闻发布会”。会上详细介绍了恒大“网上购房”3天以来的销售情况:客户认购房屋47540套,总价值约580亿,认购最多的一个楼盘达到870套。照此预测,未来几天网上认购可能累计突破10万套。假如网上认购转化70%,销售成交将达7万套,实现销售金额600亿,届时将发放3亿佣金和3.5亿奖励给网上认购的买家。
短短几日预计将达数亿的奖励和佣金,也凸显了“恒房通”对恒大业绩的巨大推动作用。作为恒大网上营销的最主要平台,恒房通近三天新增用户300多万人,累计用户超1000万人,其中恒大员工14万人、恒大老业主147万人,其它83%都是各行各业社会兼职销售员,以及房产专业中介人员。截至目前,恒房通平台已累计发放佣金和奖励近100亿元。有业内人士预计,恒房通未来甚至可以成为销售其他房企楼盘及汽车等大宗商品的超级交易平台。
75折特大优惠在即 多重福利不断加码
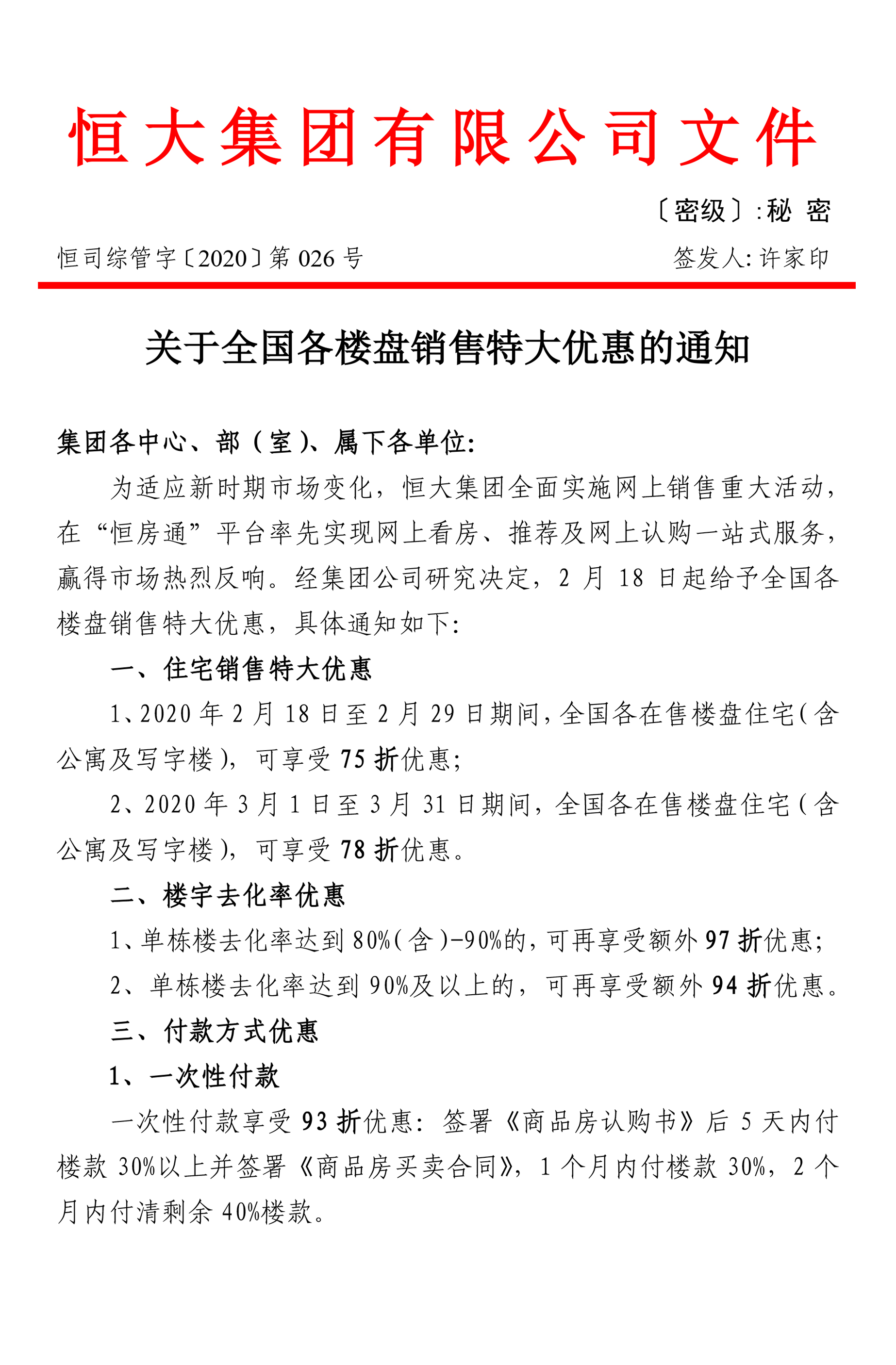
恒大还要给当前已炽热的网上销售再添一把火:2月18日开始,启动全国楼盘75折特大优惠,也是恒大历史上力度最大的一次优惠让利。

事实上,恒大当前的优惠政策已经“足够多”,而且各种保障措施也相当足。根据恒大政策,购房者自签署《商品房买卖合同》之日起至5月10日,享有最低价购房权益,如购买楼盘价格下调,可获补差价,同时也可享有无理由退房权益,两大兜底政策彻底打消“怕买贵、怕买错”的后顾之忧。此外,针对客户自购、推荐他人购买、第三方购买、未成功购买、推荐新客户等不同情况,恒大还有给予不同的奖励——这些都是恒大网上销售迅速火爆的重要原因。
“恒大的网上销售无疑是颠覆行业的营销创举,短短3天即取得明显的销售业绩,也充分体现了这一创新举措卓有成效。”分析人士表示,恒大在新形势下主动求变,并大幅优惠让利给客户,让其成为当前销售一枝独秀的龙头房企,为同行起到积极的示范作用,相信将有助于推动整个行业的营销变革,引领行业进入网上销售的新时代。