(登陆未来智库www.vzkoo.com获取本报告及更多卓越报告。)
1. 华域汽车:汽车零部件巨头
华域汽车是行业地位领先的综合性汽车零部件上市公司。华域汽车前身是上海巴士实业股份有限公司。2009 年,借助巴士股份集团重组契机,上汽集团将零部件资产注入巴士股份,并将公司更名为华域汽车股份有限公司。公司总部位于上海,主要业务为汽车零部件设计、研发和销售,各类产品国内市占率位居前列。公司区域布局及集群效应业内领先,已在全国 22 个省市布局 355 个研发制造和服务基地,在美国、德国、俄罗斯等全球多个国家设有 93 个生产制造与研发基地。

内生+外延,推动华域汽车迅速成长。自 2009 年更名为华域汽车,公司便开启了收购之路。从 2009 年-2019 年,华域先后收购了延锋伟世通汽饰、圣德曼铸造、上海汽车制动、上海小糸车灯、上海汇众以及萨克斯动力等汽车零部件公司,形成结构完善的六大板块业务,并成为国内汽车零部件业务规模、产品品种、客户覆盖、应用开发能力都位居前列的综合性的汽车零部件公司。

子公司众多,延锋汽饰贡献主要业绩。2011 年,上汽总公司将其所持有的华域汽车 60.1%的股份转让给上汽集团。截至 2019H1,公司控股股东为上汽集团,持股比例为 58.3%。公司旗下现设 19 家并表子公司、49 家联营或合营公司。并表子公司中,营收贡献前三分别是延锋汽饰、汇众汽车和华域视觉,2019H1 分别实现营收 409.4 亿元、87.2 亿元和 71.9亿元,汽车内外饰件业务的延锋汽饰更是达到了 58%的业绩贡献。

内外饰与功能件为核心板块,相关产品稳居行业龙头。公司业务可细分为汽车内外饰件、金属成型和模具、功能件、电子电器件、热加工件和新能源六个板块。其中核心业务为内外饰件和功能件业务,二者营收总和占公司营收比重长期维持在 80%以上。2019H1,内外饰与功能件业务实现营收 446.2 和 142.9 亿元,营收占比分别为 67.2%和 21.5%。而根据中诚信披露数据,2017 年公司内外饰件业务中的仪表板、汽车座椅、方向盘、保险杠等产品,以及功能性总成件中的稳定杆、传动轴、空调压缩机、真空助力器等产品国内市占率在 24%以上,稳居行业龙头。

"中性化"策略逐步展开,客户多元化拓展。2018 年,公司的营业收入中有 58.4%来自上汽集团,上汽系整车企业仍然是公司客户的重要组成部分。但同时,公司 41.6%的营业收入则来自于上汽集团以外的整车客户,相较 2015 年提高约 3 个百分点,客户逐渐多元化。目前公司已与一汽大众、长安福特、华晨宝马、北京现代、东风日产、江淮汽车、长城汽车、广汽集团、北汽集团、吉利汽车等国内主要整车企业建立了长期合作关系。此外,公司内饰件、轻量化铸铝、油箱系统及汽车电子等部分优势业务和产品也已进入欧、美、韩、澳及东南亚等地区市场。
业绩十年稳步提升。自 2009 年重组以来,公司业绩快速提升,2009-2018 年,公司营业收入CAGR达22.9%,归母净利润CAGR为20.2%。2018年,公司实现营收和归母净利1,571.7、80.3 亿元,同比增长 11.9%、22.5%。此外,受益公司产品结构优化,2019H1 的毛利率达14.7%,同比提升 1 个百分点,毛利率水平进一步改善。

2. 延锋汽饰:领跑行业,受益产品升级
2.1. 全球龙头,全领域覆盖
汽车内饰兼具装饰、安全与功能性。广义上的汽车内饰,指车内对人体起到保护作用或装饰作用的部件,以及具有独立功能的车身附件。主要包括仪表盘系统、门内护板系统、顶棚系统、座椅系统、立柱护板系统、其余驾驶室内装件系统、空气循环系统、安全系统以及车内照明与声学系统等,兼具了装饰性、安全性和功能性。而狭义上的汽车内饰,则仅仅是指主要起到装饰性作用的内饰件,而不包括座椅系统、座舱电子系统等。

延锋汽饰业绩稳步提升,营收贡献维持 60%以上。延锋汽车饰件系统有限公司(以下简称"延锋汽饰")前身为延锋伟世通,1994 年由上海汽车工业(集团)总公司和美国伟世通国际控股有限公司共同投资设立。2013 年华域汽车收购伟世通国际所持有的 50%股权,并将其更名为延锋汽饰,自此延锋汽饰成为华域汽车的全资子公司。2013-2018 年,延锋汽饰的营业收入 CAGR 达 14.0%,历年营收贡献均超 60%。2018 年,延锋汽饰实现营收和归母净利 962.3 亿元、29.7 亿元,占比分别为 61.2%、37.0%。2019H1 延锋汽饰的营收为 409.4亿元,营收贡献为 58%。

延锋汽饰业务覆盖五大板块,多个主导产品市占率第一。延锋汽饰主要业务领域覆盖汽车内饰、汽车座椅、座舱电子、被动安全、汽车外饰五大业务板块。2015 年,延锋汽饰与美国江森自控开展内饰业务重组,合资设立了全球最大的汽车内饰公司——延锋汽车内饰系统有限公司,其中延锋汽饰控股 70%,江森自控持股 30%。此外,汽车座椅、座舱电子、被动安全和汽车外饰分别为延锋与安道拓、伟世通、百利得、彼欧合资的下属企业的主营业务。延锋汽饰的诸多产品包括仪表板、座椅、方向盘、保险杠、气囊等,2017 年国内市占率分别为 31.3%、31.7%、24.2%、24.8%、23.5%,均处于行业领先地位。


延锋跻身全球零部件供应商二十强,位列全球汽车内饰供应商排行榜首。在汽车零部件综合业务方面,延锋汽饰近年来表现突出,国际排名逐步上升。由《美国汽车新闻》发布、按照上一年相关业务营业收入进行排序的年度全球汽车零部件配套供应商百强榜中,延锋汽饰作为排名最高的中国企业,持续占据前二十强之位。而在汽车饰件细分市场中,目前全球行业巨头包括延锋汽饰、佛吉亚、安通林、伟世通、江森自控等。根据前瞻产业研究的测算,2016 年延锋汽饰在全球汽车内饰市场上的占有率达到了 11%,高于佛吉亚、安通林等其他供应商。


国内客户多元化,海外市场覆盖广泛。延锋汽饰在服务于上汽集团旗下整车品牌的同时,贯彻公司"中性化"原则,积极开拓国内市场,与众多合资与自主整车品牌建立合作伙伴关系,主要非上汽系客户包括北京汽车、长城汽车、吉利汽车、东风日产、奇瑞汽车、长安汽车等。此外,延锋汽饰也积极拓展海外市场,在中国、欧洲、北美、南非、东南亚等地区设立 200 多家生产制造基地,覆盖奔驰、大众、宝马、福特、通用等重要国际整车企业。

对比国内竞争对手,延锋汽饰产品和客户具有显著优势。目前延锋汽饰行业内的竞争对手多为主要为宁波华翔、岱美股份、新泉股份、继峰股份、常熟汽饰等。但多数竞争对手体量较小,营业收入未超过 50 亿元。且多数竞争对手专注某几个细分领域,在独有的领域内竞争力较强,但整体综合竞争力远不及千亿级别的延锋。从客户层面来看,延锋汽饰背靠上汽系整车企业,并依托全球布局的产业基地,逐步为全球优质车企供货,客户覆盖面和粘性最为强大。从利润率角度来看,由于延锋的综合性和集成性,产品多且杂,利润率不及专注细分领域的竞争对手们。

2.2. 消费关注度+智能化,推动内饰再升级
消费者关注度升级,推动汽车内饰价值稳步提升。据盖世汽车于 2017 年的调研结果显示,有 43%的消费者认为汽车内饰非常重要,会直接影响购车决策。随着消费者对内饰的舒适性、精致性要求越来越高,带来汽车内饰在工艺、材料、设计等方面的升级,从而推动推动单车内饰价值的提升。据前瞻产业研究的统计,2016 年,汽车内饰成本占比已达 21%,相较 2012 年的 11%提升 10 个百分点。而根据金恒德数据显示,2015 年以来汽车内饰用品价格指数呈不断上升趋势,CAGR 达到 6.5%。


延锋汽饰把握内饰智能化的未来发展趋势,智能座舱已具备量产实力,有望为延锋打开新的成长空间。伴随智能驾驶技术的发展,汽车内饰也逐步在造型、感官、舒适性和功能体验等各个方面融入智能化技术。而集成了各项功能的智能座舱则是未来汽车内饰行业重点发展的对象。目前,延锋汽饰已推出 XiM18 等多款以内饰智能化为核心的概念车,最新款内饰体验舱 XiM20,集中呈现包括智能内饰表面(SIS)桌板、智能音频控制在内的创新功能。此外,延锋汽饰亦推出第一代可量产型智能座舱,已经有多家汽车制造商表示愿意与之开展合作生产。

3. 华域视觉:行业龙头,受益车灯 LED、智能化
3.1. 一超多强,国内龙头
华域视觉与日本小糸分离,营收贡献 10.2%排名第三。前身为上海小糸的华域视觉科技(上海)有限公司(以下简称"华域视觉"),是 1989 年华域汽车联合日本小糸和丰田通商共同投资设立,三家公司分别持有 50%、45%和 5%的股份。2018 年 3 月,华域汽车收购日本小糸和丰田通商持有的上海小糸股份,并将公司更名为华域视觉。2019H1 营业收入达到71.9 亿元,对公司的营收贡献达到了 10.2%,仅次于延锋汽饰和汇众汽车,排名第三。2018年 3-12 月,华域视觉的净利润达到 5.05 亿元,占公司利润比重 6.3%。
华域视觉国内市占率 30%以上,持续领跑国内市场。国际车灯市场上,包括马瑞利、法雷奥、海拉、日本小糸和斯坦雷在内的车灯巨头占据 70%以上的市场份额,处于寡头垄断的地位。其中,日本小糸以 25%的全球市占率排名前列。而国内车灯市场呈现"一超多强"的格局,华域视觉、法雷奥市光、星宇股份、马瑞利、海拉等头部企业占据超过 60%的市场份额,其中华域视觉(上海小糸)市占率约 33%。

华域视觉客户群体庞大,覆盖车灯配套车型丰富。目前,华域视觉主要为上汽集团、一汽集团、吉利汽车、福特、丰田、日产等国内外知名整车厂提供配套汽车零部件。近两年上市的新车中,由华域视觉提供前照灯配套的车型包括有上汽通用新君越、上汽大众新*萨特帕**、上汽荣威 MarvelX、长安汽车 CS95、广汽乘用 GS5、凯迪拉克 XTS 等;其中,除了新君越和 GS5 在中低端款保留了卤素前照灯之外,其余的新车型均全面配置了 LED 前照灯。

3.2. LED 车灯:性价比占优,渗透空间大
LED 车灯应用优势明显,性价比持续提升。按照发光原理,目前细分市场中的车灯产品可以被分成卤素车灯、氙气车灯、LED 车灯和激光车灯四个类别。相对于传统的卤素车灯和氙气车灯,LED 车灯有着能耗低、寿命长、体积小、结构紧凑和发光效果灵活的优势,既符合环保需要,又能在未来配合智能驾驶应用模块。目前阶段,LED 车灯的成本仍然高于卤素车灯和氙气车灯,尾灯和大灯的价值均在同类型卤素车灯的 3 倍以上。然则随着上游电子元器件价格的下降和技术的成熟化,LED 车灯的价格持续走低。根据 LEDinside 的数据统计,国内可取代 60 瓦白炽灯的 LED 灯泡价格从 2014 年年初的 18.1 美元下降到 2019年 5 美元左右,降幅达到 70%以上,LED 车灯也由此得以下探中低端市场。


LED 车灯高端品牌应用广泛,逐步下探中低端市场。早在 2004 年,奥迪便首次在 A8 W12(D3)上应用了 LED 日间行车灯。目前以奥迪、宝马和奔驰为代表的豪华汽车品牌中,LED车灯使用非常普遍。而伴随着成本逐步下降,LED 车灯正下探中低端市场。以上汽大众为例,2019 款朗逸售价在 10 万元左右,全面应用 LED 车灯,替代了传统的卤素灯。同时,许多自主品牌也顺应趋势,开始应用 LED 车灯。如 2018 年众泰上市新款 T800 售价在 10-20万元之间,采用全 LED 前大灯。

LED 车灯更适用于新能源汽车。根据翟广宁等所著《LED 技术在车灯中的全面应用及降低能耗的贡献》一文中的数据显示,在汽车外部照明系统中使用 LED车灯替代传统的卤素灯,可以节省约 75%的能耗。为了保障续航里程而在各方面注重能耗降低,新能源车会倾向于使用 LED 车灯。根据 LEDinside 的《2017 中国车用照明市场趋势》统计,2017 年 LED 车灯在电动车车后组合灯的渗透率已经达到了 75%,显著高于一般汽油车的 44%。未来随新能源车渗透率不断提升,LED 灯的搭载率亦有望提升。
LED 车灯增长空间巨大,未来渗透率提升至 30%。LED 车灯现阶段的市场渗透率仍然偏低。根据观研天下中测算,目前我国汽车市场中自主品牌 LED 前照灯的渗透率仅为 4.7%,远小于合资品牌的 21.4%和*口车进**型的 33.3%。对比海外 LED 车灯 30%左右的渗透率,仍有一定的差距。根据其测算,2017 年我国车灯市场规模约为 400 亿元,而 LED 前照灯市场规模约为 72 亿元,预计到 2020 年两者将分别扩展到 517 亿元和 176 亿元左右,CAGR 分别达到 8.9%和 34.8%。2020 年 LED 车灯的市场渗透率将由现在的 10%左右发展到 30%以上,成长潜力巨大。
3.3. 智能车灯:积极布局,技术领先
自适应车灯系统包括 AFS 和 ADB 两大类系统技术,为发展重点。现阶段的自适应车灯系统覆盖了自适应前照明系统(AFS)和自适应远光系统(ADB)这两种技术:1)AFS 通过感知天气环境、道路状况等周边情况,结合车辆自身驾驶情况,对于前照灯进行实时的角度控制和方向调整,确保车灯能达到良好的照明效果。2)ADB 则是通过综合车辆驾驶状况和周边环境状况,自动开启或关闭远光灯,并智能控制远光光型。两种自适应车灯系统多应用于前大灯系统,由传感器,主控制单元和执行组织三个部分构成,通过传感器采集信息,主控制单元对于外部反馈进行处理,执行组织执行主控制单元给出的控制指令。
华域视觉掌握智能车灯关键技术,内部研发和外部合作并行。技术创新方面,华域视觉已掌握多项行业领先的技术,在专利申请数量上显著高于国内竞争者。2019 年,华域视觉运用公司现有 DLP 照明等技术,通过与创新型出行技术企业——华人运通开展外部合作,发布了全球首款可编程智能交互大灯,并将在同年与量产定型车共同亮相。该产品不仅覆盖了 AFS、ADB 等系统功能,还能够实现高亮度投影,起到智能车道标注、行人信息交互等作用。


智能车灯国内市场总规模 200 亿以上,成长潜力大。伴随 LED 车灯的渗透和传感器、算法处理领域的技术进步,近年智能车灯产品进步迅速,已经可以实现根据道路及周边环境状况进行照明光线的自动调节。根据中国产业信息网数据,2018 年我国乘用车销量达到 2373 万辆,AFS 和 ADB 车灯的渗透率约 15%和 6%,相对于 2016 年分别上升5 和 2 个百分点。根据其预测,在智能化背景下,智能车灯技术将因为安全性和可靠性因素进一步受到重视,到 2020 年智能车灯的市场总规模达到 300 亿元以上,五年内复合增长率达到 15.3%。

4. 功能件业务:稳中求进,不断完善布局
4.1. 国内领先,布局完善
功能件业务是公司第二大收入来源点。功能件业务一直为华域第二大收入来源,并表汇众汽车后,2016 年-2019 年上半年业务营业收入占比基本维持在 20%以上。同期,功能件业务营收从 255.6 亿元上涨到 315.6 亿元,2019 年上半年营收为 142.9 亿元。由于汇众汽车纳入华域功能件业务,导致其营业收入、营业成本、毛利率等数据产生较大变化,2016年-2019 年,毛利率维持在 13.5 至 14.7%之间。

子公司专营业务明确,客户资源覆盖范围广。华域主要的结构件产品为悬架弹簧、稳定杆、传动轴、真空助力泵、制动钳、空调压缩机、转向器、转向管柱、油箱、后桥模块和副车架模块。其中,公司旗下上海纳铁福公司主要产品为汽车传动系统总成,华域三电空调主要产品为空调系统、发动机冷却系统,上海汽车制动主要产品为汽车制动器,中国弹簧负责悬架弹簧业务,而上海汇众和新收购的萨克斯动力分别负责汽车底盘的研发制造与离合器产品。整体而言,六大子公司分工明确,共同支撑起功能件业务。同时,公司的主要客户群除上汽集团外,更拓展包括广汽集团、一汽集团、长城汽车、长安汽车、江铃汽车、奇瑞汽车等国内整车企业,覆盖范围不断扩大。
多种产品市占率高,行业领先。公司多种功能件产品市场占有率均位于国内前列,且呈现增长趋势。根据中诚信 2017 年对狭义乘用车市场的统计,2017 年公司传动轴市场占有率46.8%,几乎占据整个国内传动轴市场"半壁江山"。在我们的测算下,2019 年上半年悬架弹簧、助力泵、转向器的市占率分别为 18%、19%、25%,领先行业水平,而稳定杆、空调压缩机、油箱的市占率均在 35%以上。

4.2. 原有业务:注重研发,龙头地位巩固
华域三电营收稳步增长,空调压缩机位居国内前列。2014 年-2018 年,华域三电的营业收入分别从 51.5 亿元上升到 62.1 亿元,CAGR 为 4.8%。其中,空调压缩机作为华域三电的核心业务,市占率一直位居国内前列,以每辆汽车使用 1 台空调压缩机计算,2014 年-2018年空调压缩机的市占率均在 25%以上,2019 年上半年突破到 36%,地位稳固。

技术引进与创新并行,配套客户遍布国内。华域三电在接受国外先进技术输出的同时,也积极进行自主研发与创新,截止 2018 年,公司已经自主研发 4 大种类、20 大系列、500多种规格的汽车空调压缩机产品,目前拥有 75 款空调系统、15 款冷却模块、60 款散热器与国内整车企业进行同步开发、模块集成。同时,华域三电产品已获得国内外多家车企的配套,乘用车方面成功与上汽大众、上汽集团、一汽大众、神龙汽车、东风本田、长城汽车和沃尔沃进行产品配套;商用车方面获得一汽集团、上汽集团、北汽集团、南京依维柯、福田汽车等的配套;海外市场的配套企业有俄罗斯大众与台湾裕隆等。

纳铁福国内传动轴龙头地位,营收稳步增长。2011 年纳铁福营收为 44.5 亿元,到 2018 年营收超过 100 亿元,2011-2018 年 CAGR 高于 12%。上海纳铁福主要生产和研发各种规格的传动轴、万向节、移动节与固定节。其中,传动轴作为纳铁福的核心业务,产量和销量均处于国内前列。根据中国汽车工业年鉴统计,2014 年纳铁福传动轴产量达 894 万套,国内市场规模排名第一,而中诚信 2017 年公布的狭义乘用车相关数据显示,纳铁福传动轴销量的市占率位居国内首位。

注重研发投入,保持技术领先。纳铁福技术中心作为华域汽车唯一的传动系统技术中心以及吉凯恩集团全球四大技术中心之一,一直致力于产品的研发与软件的开发。目前,纳铁福在研发投入上已经支出 3 亿元,拥有一支 500 人规模的研发团队和 400 项专利申请,并配备世界顶级的传动系统试验设备,具备从仿真、台架到整车的全套传动系统试验验证能力。2013 年,纳铁福成功引进扭矩管理技术和全轮驱动(AWD)系统,2017 年,引进最新电力驱动(eDrive)技术,保持着技术的领先。现在,纳铁福的产品已经成功配备到多家国内整车企业,包括:上海大众、神龙汽车、上汽通用五菱、江铃汽车、长安福*马特**自达、广汽本田、江淮汽车、华晨金杯、厦门金龙、北京奔驰、奇瑞汽车、东风日产、一汽大众、一汽轿车等。

4.3. 新增业务:相互协同,完善布局
2016 年,华域汽车收购上海汇众汽车制造有限公司 100%股权;2018 年,华域汽车向采埃孚中国收购上海萨克斯动力总成部件系统有限公司 50%股权,并更名为华域动力。自完成汇众汽车以及完成萨克斯动力剩余股权的收购后,华域汽车得到了三方面的提升:1)底盘产业链整合,功能件业务进一步覆盖;2)硬件实力持续增强,客户群不断拓宽;3)推动产品"电子化"转型,挖掘未来盈利增长点。
协同效应初显,产品市占率逐步提升。收购前,汇众营收增长缓慢,2013-2014 年营收基本维持在 147 亿左右。并入华域体系后,汇众营收稳步,到 2018 年汇众营收为 200.5 亿元,2019 年上半年其营收为 87.2 亿元,2013-2018 年 CAGR 为 10.9%。其中,2018 年汇众营收占华域营收的 12.8%,在功能件业务子公司中位居第一。此外,产品市占率也逐步上升。2016-2018 年,后桥、副车架模块的市占率分别从 14.2%、13.8%上升到 16.2%、14.7%。此外,萨克斯动力 2017 年 5.8 亿元,2018 年 1-8 月营收为 3.2 亿元。


完善底盘产业链,加码布局传动系统。汇众汽车主要从事底盘系统零部件的研发与生产,包括:角总成模块、转向管柱、换挡机构、副车架、后桥结构件等。而萨克斯动力的主要业务是为传动系统里离合器、液力变矩器(TC)等产品进行设计和制造。完成对两家公司的收购后,华域将弥补后桥、副车架结构件的缺失,促进了传动系统的自主研发,形成了完整的底盘产业链业务,获得更好的协同效应。同时,也推动了传动系统的进一步覆盖,无级变速箱(CVT)配套液力变矩器(TC)、双质量飞轮(DMF)及混动模块产逐步具备自主开发的能力。


整体布局得到补充,客户粘性再次增强。汇众汽车在国外建立了 3 个海外机构,国内拥有19 家生产基地,并设有 3 家研发中心。通过此次收购,华域汽车的整体布局进一步扩大,截至 2018 年,华域汽车在国内共有 335 个研发、制造和服务基地,国外的生产研发基地也达到 93 个。此外,华域汽车的客户结构也得到进一步的完善,2015 年华域汽车的客户群主要来自上汽集团、一汽大众、长安福特、神龙汽车、北京现代、东风日产、长城汽车、江淮汽车等国内传统汽车整车企业,而收购汇众后,华域成功地获得了包括吉利汽车、比亚迪、北汽新能源、众泰和爱驰亿维等新能源汽车企业的合作,客户类型得到了延伸。
推动产品"电子化"转型,挖掘未来盈利增长点。由汽车技术供应商博世推出的 i-Booster(E-Booster)是一种新型的智能刹车系统,具有降低油耗、节省电能、能量回收最大化、刹车柔性控制等优势,其节能减碳效率突出,能使电动车辆的续航里程增加高达 20%。此外,根据中国产业信息网统计,国内 2020 年智能刹车系统的行业规模有望达到 25.4 亿元,市场前景开阔。汇众于 2016 年也进军电子制动行业并开始了对 E-Booster 和电子驻车系统EPB 的研发,在 2018 年 E-Booster 获得了北汽新能源的产业项目化定点,EPB 也同时获得了比亚迪的定点,两大产品有望于 2019 年实现量产化,将成为华域未来盈利的增长点。
5. 新能源与智能驾驶:精准布局,抢占先机
5.1. 新能源板块:全面布局,稳步拓展
"三电系统"是新能源汽车技术核心,成本占比最高。新能源汽车主要是由动力电池、电机、电控、电池管理系统、逆变器、变速箱、空调系统等模块组合而成。区别于传统燃油车,新能源汽车最重要的技术核心是以电池、电机、电控组成的"三电系统"。据中国产业信息网统计,2018 年新能源汽车电池、电机、电控成本占比分别为 42%、10%和 11%,共占新能源汽车成本的 63%,整车其他部件和电驱动系统零部件仅占 37%。


重点布局新能源核心领域,抢占市场先机。华域旗下子公司华域电动、华域麦格纳、延锋伟世通电子分别致力于研发和生产驱动电机、电驱动系统和电池管理系统,重点布局在新能源汽车的核心领域。而华域旗下的上海马勒、华域三电、博世华域等 6 大子公司分别专注于热管理系统、电动空调压缩机、电子转向机等 6 大新兴领域,形成完善的新能源汽车零部件产业链布局。

华域汽车在新能源汽车零部件领域发展稳健,主要体现在:1)借鉴先进技术,推动自主研发;2)配套经验丰富,产品市占率不断提升。
借鉴、引进先进技术,推动自主研发。华域汽车与多家国内外知名企业达成合作或合资项目,其中包括 1)联合上汽捷能对 HAIR-PIN 驱动电机开展技术攻关;2)与德国马勒贝洱合资研发新能源汽车产品技术;3)与全球第三大零件商麦格纳合资成立华域麦格纳共同研发电驱动系统等。通过技术的引进与借鉴,华域汽车成功地推动了自主技术的提升。目前,在节能与新能源汽车领域上,华域电动拥有包括发明专利、实用新型专利、软件著作、外观专利等 48 项专利,上海马勒截至 2018 年共获得 111 项授权专利,其中发明专利占20 项。
产品市占率不断提升,配套经验丰富。华域新能源汽车零部件产品的市场占比不断扩大,通过我们的计算,2017 年到 2018 年,驱动电机国内市场占有率从 3.7%升至 4.7%,电动压缩机、电池管理系统市占率分别从 7.2%、5.8%升至 10.6%、12.7%,在新能源领域中处于领先地位。此外,华域的新能源零部件产品也与多家国内知名整车企业实现配套:1)驱动电机成功与上汽乘用车新能源汽车进行配套;2)电空调与热管理系统产品配套上汽集团、长城汽车等新能源车;3)华域内部华域电动电机配套华域麦格纳电驱动系统,实现协同效应,双双进入德国大众汽车全球电动汽车平台(MEB 平台)的定点。同时,2019 年上半年华域麦格纳新增了通用汽车 BEV3 平台全球电驱动项目定点,进一步推进电驱动系统产品和产能开发。
新能源零部件领域持续快速增长,前景广阔。中国产业信息网数据显示,2017 年国内电机市场规模为 76.5 亿元,预计到 2020 年,其市场规模有望达到 169.9 亿元,2017-2020 年CAGR 为 30.4%。2017-2020 年,国内电控、热管理系统的市场规模分别从 61.9 亿、20.1亿元预计上升到 124.8 亿、77.8 亿元,CAGR 分别为 26%、50%。另外,据国产业信息网预测,2018 年国内电池管理系统的市场规模为 29.3 亿元,预计到 2020 年市场规模有望增长到 201 亿元,2018-2020 年 CAGR 将高达 161.9%。


5.2. 智能驾驶:打破毫米波雷达海外垄断
ADAS 新技术,引领智能驾驶。高级驾驶辅助系统 ADAS 是利用安装在汽车上的传感器,检测并收集车内外环境数据,通过一系列的处理分析,向驾驶员提前预警,实现被动和主动干预的安全性技术。其工作原理是以雷达、摄像头为核心,对驾驶环境进行感知,并通过一系列算法,提前发现问题,进行预警,达到主动干预、安全控制的目的。若驾驶员没有进行提前处理或遇到紧急情况,会进行被动干预,通过自动刹车或转向等方式,减少或规避风险。

ADAS 市场规模不断扩容。乘用车市场竞争日趋激烈,汽车智能化从高端车型向中低端车型渗透。根据新能源汽车产业网统计,2017 年,国内 ADAS 行业规模 421 亿元,预计到2020 年,其市场规模将会增长到 878 亿元,2017-2020 年 CAGR 为 27.8%。

子产品渗透率不断增长,毫米波雷达应用领域需求增长明显。在 ADAS 市场规模不断扩大的同时,其子产品的渗透率也在不断增长。据新能源汽车产业网数据显示,2017 年 ADAS各类产品渗透率最高并超过 15%;但预计到 2020 年,国内各类产品渗透率最低有望达到15%,最高有望达到 65%。其中,自适应巡航系统、自动泊车系统、自动紧急刹车系统、盲区监测这四大需要应用到毫米波雷达技术的领域,2017 年市场渗透率分别为 4%、6%、10,%、12%,预计到 2020 年将会分别上涨到 25%,30%,45%,65%。

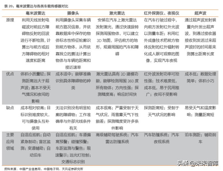
毫米波雷达优势明显,商业化程度高。ADAS 技术在环境感知的过程中,需要采用摄像头、雷达、激光和超声波等传感器,来探测光、热、压力或其它可以监测汽车状态的变量。其中,毫米波雷达能够利用天线发射电磁波,对前后方障碍物反射的回波进行不断检测,从而计算出前方或后方障碍物的相对速度与距离。与其他各类车载传感器相比,毫米波雷达具有体积小、质量轻的特点,其探测距离远大于超声波,且基本不受天气和夜间情况的影响,实现稳定检测。同时相对于激光雷达高昂的生产成本,毫米波雷达价格更加低廉,实现商业化的程度更高。

国外垄断毫米波雷达市场,国内产业发展遇挑战。车载毫米波雷达于 20 世纪 60 年*开代**始研究,以德国、美国、日本等的发达国家内展开。2016 年,全球四大毫米波雷达供应商博世、大陆、电装、海拉整体市占率约 55.2%,7 所国外供应商垄断了全球毫米波雷达市场70%以上的份额。此外,毫米波雷达的关键技术也被大陆、博世、电装、Autoliv 等传统汽车零部件龙头所垄断,其中,77GHz 技术仅有少数的国外公司掌握。、由于毫米波雷达市场的起步较晚,产业链尚未成熟,加上开发周期较长,因此国内整车企业大多选择从国外进口测试设备、生产设备和成品。

打破技术垄断,华域成国内首家 24GHz 毫米波雷达供应商。华域汽车从 2014 年开始启动雷达研发项目,目前已成功具备完整的系统设计、软硬件开发、测试、验证和制造能力。2018 年华域汽车的 24GHz 后向毫米波雷达实现批产供货,全年共生产 16,922 套,成为国内首家自主研发实现量产的毫米波雷达供应商,同时成功为全球首款量产智能汽车荣威Marvel X 配套。2019 年上半年,应用于大巴的具有自动紧急刹车功能的 77GHz 前向毫米波雷达已顺利通过国家法规测试,成为国内首款通过该类测试的产品,实现对金龙客车的批产供货。

全球毫米波雷达市场成长空间广阔,国内市场成长迅速。据中国产业信息网统计,2017年全球毫米波雷达市场规模达到 28.6 亿美元,预计到 2020 年,全球规模将会增长到 51.2亿美元,2017-2020 年 CAGR 为 21.4%。在全球市场增长的带动下,2017 年中国毫米波雷达市场为 31.4 亿人民币,到 2020 年其市场规模将会上升到 72.1 亿元,2017-2020 年的CAGR 将达到 31.9%,领先于全球增长速度。

6. 上汽华域超强"闭环",强者恒强
国内汽车市场持续低迷走势,汽车行业进入洗牌期。2018 年二季度开始至今,汽车销量已经历了多月下滑。在下滑的过程中,各车系的份额变化较大。2016-2019 年,前 10 名车企份额占比相对稳定,整体市场份额均在 55%以上,但 20 名以外的汽车品牌份额正在快速被侵蚀,市占率从 20.2%下降到 13.5%,尾部车企市场份额仅剩 0.2%,汽车行业大洗牌阶段已经到来。


未来产品力才是分化中的核心竞争力。中汽协披露数据显示,2018 年 12 月国内共有 75个自主及合资品牌、581 种车型在售。而近 10 个月(2018.10 至 2019.08),仅有上汽大通等 12 家自主品牌和长安马自达等 14 家合资品牌,实现了 30%以上的国六新车型推出率。其中,或部分合资或自主品牌在 2018 年 10 月之前就已经推出了国六新车型,但没有被统计在内。但仍可以看到自主品牌,尤其是中小型自主品牌,相对合资品牌和自主龙头车企而言在转型进入"国六时代"方面表现出一定的滞后性。
上汽华域超强"闭环",有望携手共进。2019 年上半年,上汽集团实现整车销售 291.7 万辆,占据国内汽车市场销量的 23.7%,为国内产销规模最大的汽车集团;而华域上半年实现营收 705.6 亿元,为国内乘用车零部件之首。同时,上汽集团也是华域汽车最大的销售客户,华域汽车 2018 年营收的 58.4%来自上汽集团。两者管理理念相通,共同研发,采购等等,形成了一个超强的良性闭环,有望在未来的行业洗牌中相互协同,携手发展。

……
(报告来源:天风证券)
登陆未来智库www.vzkoo.com获取本报告及更多卓越报告。
立即体验请点击: 「链接」