以下文章来源于运营进化史 ,作者陈美妞
产品营销技巧的思维导图:

何为营销?
指企业发现或发掘准用户的需求,通过一系列沟通、传播等活动为用户带来经济价值的行为;在这过程中,企业将产品/服务进行等价物转换的方式以实现自身盈利的目的。
在很多的MBA商学课中,营销是必讲的重要内容,可见营销的重要性。
价格定理:决定价格的并非成本
在这里,我们不讨论太多宏观的理论,只分享一些操作层面的可以复用的案例。


1. 限时限量
1.1 定义
限时限量一般是指:运营者利用一定数量爆品或者成本相对可控的产品/服务作为奖励,吸引用户在限定时间进行发生交易的活动。
1.2 玩法
这种玩法在电商中最常见,一般是商家在控制商品成本时,通过限时限量在短时间内吸引大量用户参与活动并从中获取盈利;
在金融产品中则一般通过限时加息或者免费送出礼品吸引用户投资。
1.3 案例
A、限时限量抢加息券
通过每日定时推出限量爆款产品,引发用户抢购热潮,可以提升营收同时也活跃了平台用户。
相关案例有:理财产品中通过限时限量发布加息券的形式奖励用户,在用户投资金额达到一定额度即可使用,这也是一种促使用户新增投资的好方法。

加息活动截图
B、抢限量周边随机大礼包
笔者运营团队,曾针对新学年开学季策划过主题为「开学季开抢啦」的拉投资的活动,在2018年9月3日-4日两天新增投资额达到800万,其中人均出借7000,最高投资金额40W。
具体玩法是:在活动中新增投资必得周边随机大礼包一份,还有机会瓜分大额体验金,这就是典型的用奖励「必得+随机大奖+瓜分激励」刺激用户不断新增投资的案例。

「开抢啦」活动截图
1.4 小结
限时限量是最非常见的营销案例,主要是利用了用户安全、占便宜的心理需求。
这个跟电商中常用的「限时秒杀」是差不多的原理——
通过爆品为诱饵,限时限量的方式营造一种紧张的营销氛围,迫使用户尽快作出参与活动行为。它的核心是在如何权衡投入的成本与新增收益的问题。
2. *绑捆**搭配
2.1 定义
顾名思义,就是以某种产品的爆点作为诱饵,整合两种或者多种用户交易成本较高产品并做*绑捆**搭配。
2.2 玩法
在理财产品中可以通过同时投资短期+长期的标的,两个标的可同时获得一定的加息。
这种玩法跟电商中买满多少送多少有着相同的原理,在一定时间可以获得较好的效果,但由于没多大的新意且对用户吸引力有限,新鲜感过后效果会明显下降。
2.3 案例
长+短期标的搭配
在互联网金融理财产品中,以长+短期搭配售卖的方式,提高短期理财产品的收益率为噱头吸引更多的用户投资。
同样的,这种方式,通常前期都会获得不错的效果,但是任何活动久了,用户也会乏味。
2.4 小结
大家知道这类活动主要是满足了用户哪些心理需求吗?
总的来说呢,还仅仅是满足了用户贪婪、害怕失去的低级需求。所以笔者认为这类活动是较为初级的活动,它在传播以及复购层面的效果都不会太好。
到这里细心的我们可以发现:这类活动也是在所谓的传统的营销活动中演变而来的,那是因为我们的运营做得工作有很大的营销特质。
但如果我们简单照搬传统的那一套营销套路未必能够获得成功,我们一般可以结合产品特点、品牌属性设计出更具创意的玩法,促成用户在愉悦的活动氛围中达成交易。
只不过此类活动的弊端是活动的投入较大,策划活动前需要通过严格管控投入成本。
3. 追加复购
3.1 定义
这也是一种提高营收的方式,在一个项目/活动正在进行过程中,通过阶段性的奖励刺激用户持续发生交易的行为。
3.2 玩法
这也是一种提高营收的方式,在一个项目/活动正在进行过程中,通过阶段性的奖励去刺激用户持续发生交易的行为。
笔者说个更好理解的例子,这种玩法就像火箭发射的过程一样,阶段性的奖励刺激,就像每个助推器给予火箭冲出太空的作用力一样。
3.3 案例
相关案例:
A、全民集宝箱:新增投资,解锁宝箱,获取奖励
活动期内,用户单笔投资指定产品达一定条件即可获得对应宝箱,达成任务即可获得额外的现金奖励。
(例如理财体验金/加息券/奖金)既可以奖励那些积极的用户,还可以促使那些没有达到条件的用户追加投资,以达成目标领取奖励。

如下「双11狂欢之全民集宝箱瓜分2亿体验金」活动,获取的收益可提现,通过奖励刺激用户加大投资。
B、土豪榜:出借最多的获得大礼包+体验金
土豪榜的玩法其实也是一种通过奖励促使正在参与活动的用户新增交易。只是在活动细节变了,例如:奖励多少/排名先后的规则,变成了以昨日收益来衡量罢了。

3.4 小结
这种玩法一般可以用在哪些方面呢?其实我们可以发散一下,可以使用的场景还是蛮多的。
例如:周期较长的活动,双11、双12、春节、五一/十一黄金周、618投资理财季等等,它的特点是一场本身就存在的活动中,增加一个助推器,以促进用户进一步发生交易的行为。
回过头来,我们可以发现:活动满足了用户贪婪、害怕失去、从众、攀比的心理需求。
如果能让玩法更具创意也就是满足用户爱玩、猎奇等心理需求,营销效果会更加明显。
4、锚定效应
4.1 定义
锚定效应:是指当人们需要对某个事件做定量估测时,会将某些特定数值作为起始值,起始值像锚一样制约着估测值。在做决策的时候,会不自觉地给予最初获得的的重视。
4.2 玩法
这个效应也可以在营销中应用,核心就在于通过奖励在用户接收到信息那一刻做一个锚定,例如买一得二,一般人们想到的是“得到两份物件”,而不是很在意得到这两件物件所付出的贵不贵、值不值得。
所以,锚定效应在营销中的目的是为了极大程度吸引*在用潜**户注意力,将产品的实惠先攻占用户的心智。
4.3 案例
1)1元锚定,降低交易成本
用户用1块钱可以获得最高688元的抵扣金额,1块钱锚定*在用潜**户,这招相信很多用户都会感兴趣。
这样可以大大减少营销成本,但要注意这个奖励的总消耗跟用户的预期收获的平衡点,简单来说就要注意发放奖励跟获取奖励要合理,避免用户引起不满。
换一种想法,这不就是降价么?
这种玩法的高明之处是利用1块钱锚定用户,这1块钱是要用户付出成本,而不是单纯的大促销,大降价,所以这种玩法更高级。

B、免费爆品,一招锚定
以免费送出爆品(即用户观念中认为昂贵有逼格,体验超预期的产品),来引诱用户到店或者引流。
例如:1块5个生蚝,这对用户来说等于免费送,但在商家来说,顾客付出了1块钱,这是锚定顾客的妙招。绝大多数顾客来了不可能只吃那5个生蚝,必然会产生更多的消费,有人可能会问“这样不会亏吗?”
这问题很好,因为新鲜生蚝怎么都不可能卖2毛钱一个,所以这5个生蚝是商家为了吸引用户到店消费付出的活动成本。
所以,会不会亏主要是衡量好活动成本与顾客人均单价之间的差价是否有所盈余的问题。
这种玩法显然要比那些羊肉串0.99元/串据来得更有效,因为0.99元/串羊肉串这是低价促销的行为并没有像1块钱5个生蚝那样起到“到店消费”的锚定作用。
据实践的数据反映,通过1块5个生蚝的活动,其营业额是平常的5倍。
4.4 小结
在案例B中,虽然都是采用低价的方式满足用户贪婪爱占便宜的心理,但是两个活动的底层逻辑完全不一样,锚定效应的核心作用并不是为了让顾客觉得产品便宜,而是要引导到店里消费。
假设这种玩法设计在网上,那怎么玩呢?
举个例子,一个水果店,我们可以1块钱卖出2斤香蕉,展开来说还有两种玩法:一是到店自提的线下玩法,然后需要添加微信号或者关注微信公众号(锁定潜在客户)。
二是线上玩法,需要付快递费用,但如果想免除快递费则要选购一款水果,也就是利用1元2斤香蕉锚定效应来产生另外的交易,以达到平衡盈亏的目的。
5. 免费吃喝
5.1 定义
讲到“免费吃喝”,这部分的案例并非说真正的不花一分钱就能享受相应的产品或者服务,而是在某些规则下某种定义上免费。
5.2 玩法
在我们对外推广活动的时候,用户接受到的极大的实惠,活动是极具诱惑的,这些玩法一般有买一送一,充200送200等。
5.3 案例
A、消费200送200再送200
消费达到一定额度即可成为会员,同时免费为会员充值200块到会员卡,在此基础上再送200的购物券或者礼品。
会员卡里面的200块怎么使用呢?
客户在后续的二次消费/复购环节,只能从账户里划扣一定的金额。
这个金额可以根据消费比例来划扣,也可以根据固定额度来划扣。其实就是变相打折,但效果绝对比打折要奏效。
200块等值的礼品或者购物券呢?
这些购物券以及礼品同样是在后续的消费中进行奖励,这样子就可以牢牢的将用户锁定了。
说到免费吃喝,让笔者想起了瑞幸咖啡的补贴大战,2017年10月31日,瑞幸咖啡成立,2019年5月17日纳斯达克挂牌上市。
B、瑞幸咖啡免费喝
2017年10月31日,瑞幸咖啡成立,就开始了浩浩荡荡的补贴大战,直至 2019年5月17日 纳斯达克挂牌上市上市,同时发行3300万份ADS。
成立两年不到的咖啡品牌,竟然纳斯达克上市了,让很多人觉得意外这种现象一点也不意外。
即使外界传闻说,瑞幸咖啡从一开始就是按照上市的指标运作,也不能阻碍我们对它产品运营的观摩与学习。
从没下架的免费请你喝一杯、邀一赠一、充二增一,到双十一的充五送十,到年终大礼包5张2.8折。
财大气粗的瑞幸咖啡的这一系列让人疯狂尖叫的活动,让人感觉即便你从来不喝咖啡,同事甚至都会帮佛系的你操作下一单。
补充:
笔者终于被瑞幸咖啡认定为它的精准用户画像。
大家看看,下面就是在笔者朋友圈被安利的一波广告,这“免费、6张5折券”极具*伤杀**力的广告词以及4张常人难以抵抗的产品图,笔者乖乖就直接*载下**了,最后妥妥的领了一框券。



(从微信朋友圈广告到*载下**APP参与活动全流程)
5.4 小结
世界上免费的东西,往往是最贵的。
免费吃喝这种玩法的核心并不是为了补贴而不贴的提高用户的活跃度,而是在适当的成本内尽最大的可能吸引客户转移到私域流量,以便后续提供满意的服务培养其忠诚度。

在补贴活动中,我们可以根据「用户需求分布表」分析,这种简单粗暴的活动激励措施中,满足的是用户占便宜、从众、害怕失去和人设方面的心理需求。
它仅仅是通过一段几行字的广告语:
小蓝杯邀您免费品鉴
新人首杯免费+ 6张5折券
时间: 4月22日一-4月30日
抓住你的小幸运
就可以达到满足用户的心理需求,不得不佩服瑞幸咖啡的文案水平!
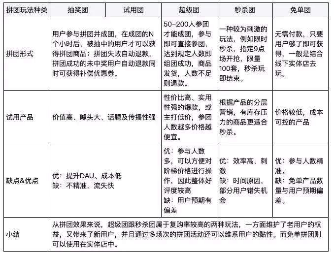
6、拼购
6.1 定义
拼团的最早定义并不是指在网上购物,那是指什么呢?我们来看看百度百科的解释:
拼团全称散客拼起来的旅游团队。旅游团队中的团员相互拼凑,而奔着同一个旅游目的地的旅行团。
是由各个旅游代理商提供的报名人数,不受地域的限制,即当出发城市位收够指定人数才能享受的低价的情况下,需要向本地的其他旅行社,或者周边区域的旅行社收人数,以达到能够发团的标准的一种形态。
准确来说,我们现在说的网上拼团购物是拼购。
拼购,又称团购或集体采购,一般是通过互联网平台,由专业的团购服务机构将有意向购买同一产品的消费者组织起来,组成购物团体,大量向厂家、供应商进行购买。
在保证质量的前提下,享受低于市场零售价的团体采购优惠,并还可共同维权的消费形式。
拼团在这几年很受人们欢迎,你看借助拼团玩得风生水起的拼多多就知道了。你是不也被下面这魔性的广告语*脑洗**了呢?
“拼多多,拼多多,拼的多,省的多~”
那么,一般拼团的玩法路径是怎样的呢?
6.2 玩法
A、拼团玩法路径

B、拼团玩法种类

C、拼团
这里笔者发散一下思维,拼团其实还可以跟引流关联在一起,1分拼团+抽奖。
这种玩法单纯是针对拉新做的玩法,可以用1分钱拼团或者是抽奖的方式。
规定所有用户都可以开团,但是只有新用户才可以参团,老用户参团无效,比如:老用户拉新用户3-5人,就可以享受1分钱购物,其余用户可以参与抽奖。
或者是不限制新老用户开团与参团,主动成团后进行抽奖,幸运用户将获得商品,其余用户自动退款(如需非免费参与)并赠送优惠券。
这种人人有奖的拉新方式也是蛮受用户欢迎的,因为参团人数少,5人中奖1人,20%的几率会显著提高用户的参与度,而且没中奖也可以获得购物优惠券。
整体而言,中奖用户获得更大的收益,没中奖用户也不会产生反感。同时还能通过优惠券刺激用户消费。
6.3 案例
说起拼团,我们都谁想到目前最流行的拼多多,事实上,在2010年伴随着移动互联网的兴起,就有一个开创了拼团这种营销玩法的平台,大家可能都知道我说的是谁了吗?
是的,它就是美团网。
美团网是在2010年3月4日成立的团购网站。开始美团以拼团购物(主要是生活中的吃、喝、玩、乐垂直领域)面对刚进入移动互联网时代的消费者,无疑它这种以拼购的方式快速获取用户的营销模式是正确的。
后来美团商业版图进一步扩大,已经从吃、喝、玩、乐扩展到目前国内最大的生活服务类平台。

回过头来,我们看看拼多多,都知道拼多多是国内主流的手机购物
APP,成立于2015年9月,比美团足足晚了5年。但拼多多主要是通过强大的货源渠道优势服务于国内三至六线的下沉用户。
拼多多的营销模式是:用户通过发起和朋友,家人,邻居等的拼团,以更低的价格,拼团购买商品。旨在凝聚更多人的力量,用更低的价格买到更好的东西,体会更多的实惠和乐趣。
笔者认为拼多多是将“长尾效应”发挥到极致的平台,要知道2015年,移动电商的平台已经很激烈了,从商品的垂直品类分类基本没有了空白市场。
但它通过玩法的创新,即借助国内社交巨头微信的海量用户,通过提供给下沉用户“没有最低只有更低”的社交拼购玩法,满足下沉用户的消费需求。
很快地,这家成立不到3年的社交电商拼购平台,在2018年7月26日成功上市,市值达到240亿美元。
2016年,国内知名自营电商巨头——京东,正式上线京东拼购。
京东拼购是基于京东商家,通过拼购及社交玩法,刺激用户多级分享裂变,实现商家低成本引流及用户转化的一个工具,主打“低价不低质”概念。

据今年(2019年)京东618数据显示:京东拼购在三到六线城市的下单用户数同比增长106%,用户占比已近七成;京东拼购为京东全站带来的新用户数同比增长超过3倍。
事实证明:京东拼购集中优质渠道资源优势以“低价不低质”的概念布局下沉市场已取得了卓有成效,引流拉新上表现出的巨大潜力。
笔者认为,这又是京东拼购区别于拼多多的另一种打法,相信未来在国内下沉社交电商领域它们还将释放无限潜能。
6.4 小结
这部分跟大家稍微从宏观、微观展开讲述了拼团的发展、玩法以及以拼团为核心的平台。
从用户心理需求方面,我们可以明显看到:拼团的玩法已经满足了用户占便宜、害怕失去、从众、人设的心理需求。只要平台开启的拼团遇到刚需的用户,他们之间的交易就是水到渠成。
我们再延伸一下,不知道大家有没有思考过“拼多多上的商品为什么这么便宜?”这个问题,事实上现在拼多多已经赚钱了,不赚钱的生意,不存在的。
深入接触过电商的小伙伴可能更深刻,有这么一种平台商家,利用商品差价模式去做电商,他们没有生产商品的工厂也没有囤货,那他们怎么运作呢?
他们是通过全网搜索最低价的商品,然后将这些商品搬到电商平台以赚取差价。
我们总以为目前拼多多的产品是最低价了,非也。这些商家就是善于整合全网低价的厂家资源,这是为什么拼多多的商品价格最低的第一个原因。
目前三大电商巨头淘宝、京东、拼多多,就算同一款商品在三个平台的价格都有不同的差价。
这是为什么?
因为这是跟平台的品牌定位有关,京东属于高品质高价格,拼多多属于低质量低价格,淘宝则属于中等。(这么简单区分可能不是最恰当的,但是有助于分析我们这问题。)这就说明了拼多多低价的又一个原因,拼多多的商品质量较低。
所以,大家知道拼多多为什么这么低价了吧?
7. 游戏竞猜
7.1 定义
竞猜是游戏的一种。故名思议竞猜就是带有竞技特征的概率判断,参与者凭借自己的知识、技巧参与竞猜活动。
比如:体育比赛的竞猜,财经指数的竞猜,存在不确定性的事件都可以竞猜的方式出现,并常常带有相应的参与激励。
竞猜具有一定娱乐上瘾性,跟上网、游戏、吸烟、喝酒等对于大脑的刺激基本处于相同的区位皮层,产生能够让人愉悦的多巴胺。
7.2 玩法
游戏竞猜,玩法最多的是在体育、财经领域,因为事件本身具有不可预测性。
就像在财经中,玩法上一般有猜涨跌,即用户在开盘前,根据自身对股市的走势进行判断从而获取一定奖励的玩法。
而在体育比赛中,就有很多玩法了,足彩、*时彩时**等等。换做是我们做投资理财的产品,我们也可以跟据体育赛事的热点来做对应的营销活动。
7.3 案例
2018年足球世界杯是一个世界性的体育盛事,关注面非常广泛。笔者运营团队就
策划一场「世界杯竞猜」的有奖活动。
这是根据用户新增投资的金额一比一算换成“押注金”的营销方式,活动期间新增投资,投资金额一比一换算成押注金,如果压对了,将会获得与投资等额的体验金奖励。
(如果有必要,还可以在此基础上进一步模拟足彩的玩法,例如用户如果赢了可以获得多倍奖励)。

「世界杯竞猜」活动页面截图(部分)
7.4 小结
综合来看,整个活动中同时满足了用户多种心理需求,安全、占便宜、爱玩、猎奇、从众、懒惰6种需求,还有利用了用户的赌性。最后该活动获得了超预期的效果,用户新增投资金额是平时新增投资送礼品效果的3倍以上,是一次非常成功的借势营销案例。
其次,需要说明的是,赌性也利用了用户的心理。不过适合这种用户心理的场景较少。
除了世界杯这种低频次的节点,还有篮球赛之类的,总的来说那些受众面较广的,具有胜负结果的活动都可以考虑切入。
关于财经竞猜的详细案例,笔者会在第五章展开。当然了,笔者也希望大家发散一下思维——关于用户赌性心理,还有哪些场景可以使用呢?
8、心理测试
8.1 定义
心理测试是指:通过心理科学方法和手段,对反映在人的行为活动中的心理特征,依据确定的原则进行推论和量化分析,并给以相应的科学指导。
然而,大家要注意的是:心理测试只是提供一定的参考。人是发展成长和变化的,心理测试仅仅提供个人在进行测试的那个时间点的状况特点,因此过分夸大心理测评的效果也是不对的。
而在产品运营中,一般是活跃用户的目的,我们也要紧密结合测试的科学性为依据,以免对用户产生误导。
8.2 玩法
具体玩法基本都是基于一些知名的心理学测试,例如九型人格测试、MBTI职业测试、荣格八维测试、MCDI职场生存模型等为测试基础,结合产品营销目的并通过H5或者微信小程序为传播载体策划出的心理测试。
测试题目的表现形式有文字选择题、听力题、图形题,展现形式有视频交互、长页面、翻页等,最终测试结果一般是带测试活动二维码的手机海报。
8.3 案例
假如给你一批55度的保温杯,该保温杯获得2018年德国IF设计大奖(设计界的奥斯卡),你的营销指标就是把营销额做起来。你会怎么做?
根据第四部分第一章说到的创意策划就像解“四元方程式”方*论法**,发散思维,找到融合点进行切入,最后形成思路闭环。
笔者利用的是55度的「度」和一个基于MBIT的合群度的测试模型,策划了一场主题为「奇葩合群度图鉴」/「动物世界,你会是谁」的人格测试。

奇葩合群度测试活动页面(部分)
这里还有一个案例,在2019年8月中旬,职场社交APP脉脉也推出了一个基于MCID职场生存测试H5——「蓝月职场生存测试」。
主要特点是将测试过程就是职场场景,且利用视频的方式来表达测试题目,让用户在关键节点选择答案,最后生成38种测试结果。

测试结果
8.4 小结
活动结束后,在「奇葩合群度图鉴」活动中,用户新增投资金额比平时投资送礼品类活动高出30%。究其底层逻辑,还是利用了测试中利用人猎奇、爱玩、人设、尊严等心理需求。
测试类相对来说在营销中应用较少,因其与产品营销的兼容性不强,利用测试的方式较难带动业务指标的提升。(除了那些算命占卜的,他们本质就是靠测算来赚钱的。)
那测试这种玩法在什么情况下才能提升营销指标?
笔者认为,是在被营销的产品可以跟测试本身紧密联合,可以是测试的学名、测试结果属性等等,然后在产品的功能、属性名字等方面发散,并找到一个跟测试的切入点,并加以整合梳理,最后再得出一个从测试到营销的思路闭环。
好啦,如大家对营销变现还有疑问或者更好的案例,可以一起交流哟~
(PS.:下期笔者继续分享产品营销变现的实战案例。敬请期待!)