
今天下午,宁波市教育局、宁波教育考试院在鄞州外国语中学(首南中学)举行2017年城区体育中考选测随机项目抽签仪式。经公证人员公证后,确定篮球运球投篮、跳绳、引体向上/仰卧起坐为今年城区体育中考的选测随机项目。跟往年不同的是,今年选测项目中新增了足球运球,并且该项目跟游泳一样无需通过抽签,直接纳入选测项目的范畴。
据了解,游泳选项测试已于2016年8月进行,按照《2017届宁波市初中毕业生体育考试实施方案》规定,考生可从足球运球和抽签产生的3项随机项目中自主选择1项或2项进行测试,并按以下方法计分:
❶ 已参加游泳选项测试且获满分的考生,在足球运球和随机项目中自主选择1项进行测试,并按实际测试成绩计入总分;
❷ 已参加游泳选项测试且未获满分的考生,在足球运球和随机项目中自主选择2项进行测试,并在游泳、足球运球和随机项目中,取其中最高2项成绩计入总分;
❸ 未参加游泳选项测试的考生,在足球运球和随机项目中自主选择2项进行测试,并按实际测试成绩计入总分。

城区其他项目考试相关安排及评分标准
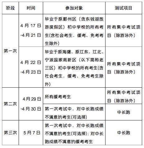
集中考试项目中,游泳选项已于2016年8月进行,中心城区其他项目考试安排如下:

中心城区集中考试项目(游泳除外)考点:宁波四中、宁波第二技师学院、鄞州职教中心。原老三区(含宁波国家高新区)考生第一次考试地点统一安排在宁波四中、宁波第二技师学院;原鄞州区(含东钱湖旅游度假区)考生第一次考试地点统一安排在鄞州职教中心。所有考生第二、第三次考试地点统一安排在宁波第二技师学院。
2017 届宁波市初中毕业生体育集中考试项目评分标准
(原老三区考生适用)

2017 届宁波市初中毕业生体育集中考试项目评分标准
(原鄞州区<含东钱湖旅游度假区>考生适用)

2017届宁波市初中毕业生体育集中考试项目考试办法(人工测试适用)

2017届宁波市初中毕业生体育集中考试项目考试办法(电子测试适用)

(向上滑动阅读)
体育中考有关规定
(一)学校体育课(活动)考核项目由学校自行组织,方案报所在区县(市)教育局核准,考核结果按规定公示。其他项目均采取以区县(市)为单位集中考试的方式进行。中心城区考生由市教育考试院组织,除游泳选项外,2017年继续使用《国家学生体质健康标准》专用测试器材进行考试,考生使用IC卡识别个人身份,记录考试成绩,实行电子化管理,并全程录像监控。学校须做好考生集中考试报名工作,以便统一、及时、准确地做好考生报考信息的录入工作(具体办法另行通知)。
(二)*考免**及缓考
1.考生因疾病或肢残、畸形免修体育课的,经审批免于参加体育考试,以24分计入体育总分;集中考试前因病或受伤不能参加的,则该项成绩以6分计入体育总分;心、肺、肝、肾等有严重疾病,不适合参加中长跑、游泳等体能项目及50米跑、跳绳等激烈运动的学生,不得参加上述项目的考试,该项成绩以6分计入体育总分。符合以上条件的考生须持本市二级甲等以上医院(原鄞州区(含东钱湖旅游度假区)考生今年仍可持区级以上医院)证明(附诊断病历原件和复印件),其他地区自定,肢残、畸形学生持残疾人证书,由学生家长提出申请,学校审核,在体育集中考试现场报体育考试实施机构审批。
2.考生申请*考免**的病史记录和有关材料与该生学籍档案一起,随该生升学转入高一级学校。
3.集中考试前发病或受伤者或女生例假期间,由学校统一在考试现场办理缓考申请手续,经核准后可以参加统一组织的缓考。
4.考生须在规定时间内参加集中考试,如自行放弃考试项目,则该项目作零分处理,已测项目按最后得分计入总分。无故不参加体育考试者,不予录取到高一级学校。
(三)体育中考成绩全大市范围内予以认可。在本市就读的应届初中毕业生可以选择在原学校所在地参加体育考试(需持当地有效成绩证明并加盖教育行政部门基(普)教科公章),也可以向参加学业考试地教育行政部门报名参加体育考试(中心城区户籍学生向宁波市教育考试院报名)。其他在本市范围外就读的具有宁波市户籍的应届及往届初中毕业考生向参加学业考试地教育行政部门报名参加体育考试(中心城区户籍学生向宁波市教育考试院报名)。大市外回中心城区考生及往届毕业考生需参加中长跑(必考)、游泳(选考)、足球运球(选考)及随机项目考试,参加测试的项目数为4项,并不得重复。
