如果说一千个读者就有一千个哈姆雷特
那么一千个游人心中就有一千个台湾
有人心中的台湾是湛蓝浩瀚的大海
波澜壮阔却又清新无比

有人心中的台湾是干净文艺的沿海公路
是自由洒脱的骑行

有人心中的台湾是慢节奏的生活
夜市、美食、浓浓的人情味

那,你心中的台湾呢?

台湾那么好玩
接下来一起来看看
环岛旅游 会满足你多少期待

台湾,位于中国大陆东南沿海的大陆架上,东临太平洋,西隔台湾海峡与福建省相望,包括台湾岛及兰屿、绿岛、*鱼岛钓**等21个附属岛屿和澎湖列岛64个 岛屿,是中国第一大岛。台湾很小,台湾也很大,从城市到乡村,高山到大海,峡谷到湖潭,每个地方都散发着不同的风情,值得细细品味。
1.
台湾人民爱吃
去台湾吃美食,必去夜市~夜市里的小吃种类和新鲜程度是超乎想象的~士林夜市恐怕是最有名的了,夜市也是台湾的招牌之一,主要的大城市几乎都有夜市,而且都值得一游;台北的士林与饶河夜市很著名;基隆夜市规模很大。



2
美景是台湾的特色
美景则是台湾的特色,台湾的西部海岸线是由城镇和城市组成的,但岛上的中心是美丽的山脉,你可以爬上壮丽的景色。

台湾南端拥有美丽的白色沙滩,比如海岸沿线的垦丁国家公园。

日月潭,一个美丽浪漫的地方,所以很多情侣去那里拍婚纱照或度蜜月,台湾目前有9个国家公园,占8.6%的土地。太鲁阁国家峡谷本身是值得花至少两天徒步旅行的地方,它有许多风景步道。

3.
现代与传统之美
在台湾,可以体验现代与传统之美。
喜欢高楼建筑的人,可以欣赏台北101大楼,也能感受到符合期待以及超出期待的惊喜。

台湾原住民的文化也别具风情。

4
台湾的地铁
在台北不用担心出行的问题,因为台北的地铁几乎无处不在,而且它们是干净和及时的。 到大多数地方不到一美元。


■ ■■■■
5
WIFI的幸福感
是不是觉得自己离开wifi 幸福感就缺失,就开始恐慌没有安全感,别担心,台湾更提供广泛使用的无线网路,在火车站和主要的旅游景点你可以找到免费的wifi。

当你慢慢了解旅行的意义的时候你会变成一个有故事的人。
生活中如果只有朝九晚五,故事何来?而一个没有故事的人,脸上贴着“无趣”的标签。

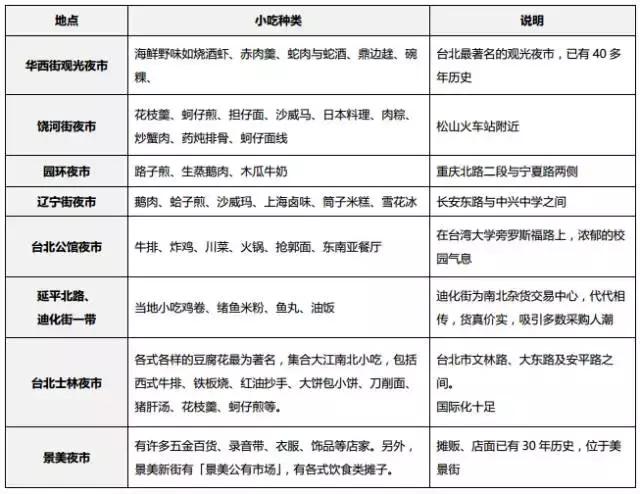
台北著名夜市

玩在台北
TAIPEI 101大楼——世界眼光,随时看我

位于信义计划区的台北101大楼,是台北市的新地标,这栋总高度达509米的建筑,于1998年1月动工,购物中心于2003年开幕营运,办公大楼在2004年12月正式启用,台北101大楼堪称世界第一高楼(高度计算包括塔顶塔尖,但不包括楼顶天线)。 它是台北金融大楼,由台湾十二家银行及产业界共同出资兴建,造价共达580亿元台币。
台北故宫博物馆——藏品世界第一

位于台北山清水秀的外双溪,占地面积1200亩,1965年11月12日落成。尽管从外观上看,台北故宫与北京故宫截然不同,但是整座建筑的设计理念显然秉承了中国宫廷式的建筑风格,碧瓦黄墙,雕栏玉砌,在青山掩映下,显得典雅而壮丽。目前,这里珍藏着1948年以来从大陆运来的60多万件珍贵*物文**。
由于台北故宫博物院受展厅面积所限,通常每3个月会换一次展品,即便这样,要把这里所藏60余万件稀世*物文**逐个儿在世人面前亮个相,至少需要30年时间。尽管这里展出的*物文**是常换常新,但是有三件宝物始终没有换过,这就是翠玉白菜、东坡肉形石和毛公鼎,它们被称为台北故宫博物院的镇馆之宝。
最让人惋惜的是元代黄公望的《富春山居图》,此画是绘画作品中的精品,可惜这幅山水画被分成了两段,前半部分保存在大陆,后半部分则保存在台北博物院。
食在台湾
台湾小吃不但与民众的生活息息相关,更能呈现出台湾一般市民的生活与文化,若想认识台湾本土特色,走访各地夜市、品尝美味小吃,是最迅速的方法。「就地取材」是各式小吃的特色,由于台湾四处环海,渔获丰富,因此「海鲜」经常是料理的主角之一,如蚵仔煎、生炒花枝、海产粥、鱿鱼羹、虱目鱼汤等,鲜美的滋味,往往让人吃得大呼过瘾!

台北著名夜市

台湾特产
●食物可以买一些具有台湾特色的糕点,比如凤梨酥
●宜人的气候、肥沃的土地,以及丰富的资源,造就了台湾“山海秀结之区,丰衍膏腴之地”;
●台湾盛产大米,其中最著名的是“蓬莱米”,为此有“米仓”之誉;
●盛产蔗糖,因而有“东方糖库”之称;
●盛产茶叶,其中冻顶乌龙茶,驰名中外;就应该到台北汐止的“茶样子”,老板是冻顶乌龙的传人。
●盛产水果,香蕉、菠萝、柑桔、荔枝、龙眼、木瓜、柚子、批杷、芒果、橄榄、槟榔、椰子等,一年四季不断,因而素有“水果之乡”之称。
附:台北地铁图


入台旅游须知
货币及汇率
在台湾旅行中,都以新台币使用为原则,台湾货币有1000元、500元、100元为纸币,50元、20元、 10 元、5元、1元为硬币。1元人民币大约折算台币为4.5元左右,来台后兑换新台币很方便.如携带美金使用也可,如有国内银行VISA卡,境外也可以使用在台湾银行40家分行(包括桃园、松山机场及高雄小港机场)均可进行人民币双向兑换。
时差:
台湾时间与北京时间一样,没有时差区别
一般营业时间
公家机关 8:30~12:3013:30~17:30 周一至周五
百货公司 11:00~21:30 ※几乎全年无休
一般商家 10:00/11:00 ~21:00/ 22:00 ※除农历年外,大部份几乎全年无休
便利商店 7:00~23:00部分商店24小时营业※全年无休
餐厅 午餐12:00~14:00晚餐18:00~21:00※几乎全年无休
电压
台湾电压为110伏特,插座为偏头二脚式,部份旅馆有220伏特设备,旅客应自备转换插头及转压器
备用。
实用电话
紧急电话 (免费服务)火警、消防119,救护车 110报警、“交通部”旅游咨询热线 (02)2717-
3737 、台湾观光协会 (02)2594-3261
出租车
台湾大多数城市内,都提供便利的出租车服务。各主要都市出租车是以按表计费,起跳为1.5公里新
台币70元,续跳每300公尺加5元。晚上11时以后至早上6时以前附加20%加成费。电话叫车与开行李箱各加收10元服务费,农历春节期间运价会略有调整。原则上, 各主要都市出租车费率依各县市政府订定, 但差异不大。其它城市或长途旅程的出租车,部分不适用里程表计费,请游客于上车前先确认其计费方式。往来中正机场出租车车资按计程表读数加五成收费,至台北市费用约新台币1200元。高雄市区往来小港机场出租车车资约新台币300元。另视旅客需要,可驶往全省各地,车资亦定有标准费率收费,如果出租车司机有不合理之收费或其它不当行为时,请记下出租车之车号及司机之姓名等,注明时间、地点及经过情形,可向当地监理单位或外事警察局申诉:
台北市投诉专线:(02)2394-9007 、台北市外事警察局:(02)2381-7475;2381-8341; 23817494 、
中正机场:(03)398-2241、(03)398-2177、台中市申诉电话:(04)2327-4659
台中市外事警察局:(04)222-3725 、高雄区监理所:(07)711-5349、高雄县警察局交通队:(07)745-2001
高雄市外事警察局:(07)215-4342
电信服务
由台湾直拨大陆电话时的拨号顺序如下:
(1)台湾的国际电话冠码002 、(2)中国大陆代码86 、(3)对方的区域号码(不需拨长途识别码“0”)
(4)对方电话号码。人工转接国际电话(for overseas operators)请拨100挂号。
例如:在当地用当地电话卡拨打大陆电话:河南郑州002-86-371-12345、
在大陆回拨台湾电话:00886+当地号码
有关电信问题查询,可拨免费服务电话:0800-080100。
国际直拨电话(International Subscriber Dialing,简称ISD)减价时段如下: 每晚11点至翌晨
8点、星期六中午12点起、星期日全天至星期一早上8点,以及“国定假日”和弹性假日全天,有关电信问题查询,可拨免费服务电话:0800-080100。
天气
台湾天气大致舆香港相若,南部则较热,高山则较凉,雨伞应自备。
服装
衣服以轻便为主,但冬季北部会下毛毛雨,多需雨衣。阿里山上气温较低,需备外套。台北、台东等多处地方均有温泉,可备泳衣。
交通
台湾交通与中国大陆一样是靠右行驶,以电单车为交通工具人甚多,故小心过马路,和遵守交通规则。
土产
台湾各地区均有不同的特产,品质优异,可适量采购纪念,如猫眼石、珍珠、茶叶、灵芝、玉辟邪、牛肉干、凤梨酥等。
宗教
台湾是一个宗教信仰多元化的地方,共分为佛教、道教、基督教、摩门教、回教、一贯道教、统一教、印度教等,不仅崇向传统信仰,宏量接受外来宗教思想,台湾也就广容了许多宗教的发展。
餐饮
水龙头的水不能生喝,需先事前煮沸过。团体均在指定之餐厅内用餐,大部分餐厅均禁止吸烟;早餐
则在旅馆内,如是自助式,应适量取用,切勿浪费;用餐如需饮料:如啤酒、汽水等,由餐厅提供的,请自行付费;自备酒水类,酒店可能会收取开瓶费。
住宿
酒店电话收费较高,100元新台币/分钟,并且要加收10%-20%的服务费,建议一般不要使用;有的酒店内,电视分为“付费”的电影欣赏与免费电影,游客需要留意使用;个别酒店由于环保考虑不设牙膏、牙刷、拖鞋等一次*用品性**,游客需要自行准备。
注意事项:
1. 遵照国际民用航空组织的指引,所有旅客于出境、转机及过境所携带之液体、凝胶及喷雾类物容量均不得超过100毫升,而且必须装进呎码不超过20cm x 20cm夹炼式透明胶袋内与随身行李分开摆放,以便检查;至于奶粉、婴儿食品和医疗药品等则须经过申报才可带上机。另对旅客在管制区内免税商店或飞机上购买的化妆品、酒类等,则必须以「可签封以防掉包,及加注有效购买证明的塑料袋」封袋。
2. 请紧记旅程中集合时间及地点,团体游览务请准时,旅程中若遇特殊情况而须作出任何行程调动,当以领队以及当地导游安排为准。
3. 凡参加游览团者须遵守当地法纪,严禁携带私货牟利及违例物品,否则责任自负。
从大陆对外开放口岸整团出入境,大陆赴台旅客实指纹管理。赴台旅游受台方限制需团进团出,个别人提前或推迟入出境均影响自己及其他团员,特别情况需提前或推迟入出境的,需要与工作人员联系,并办理有关手续。 赴台旅游人员按规定每人只允许带新台币8000元,1000美元或同等值的外币入境,如外币超过规定标准必须在入境单上详实注明申报,以便在出境时携带出境,旅行支票不在限制之内。所有国际性的*禁品违**皆列为严禁携带入境物品,新鲜蔬果、腌制的鱼、肉类等禁止携带入境,免税品包括洋酒一瓶、香烟一条、香水少量,自用品适量。出境时,只允许携带相当于2000美元的外汇出境,超过2000美元需办理中国人民银行外汇许可证。郑州海关现对入境客人购买奢侈品超5000元人民币有征收税款之现象,请客人慎重购买….
