【中招】2020年包头市普通高中一批次学校特长生招生简章
包头市教育局 包头教育在线 5天前
点击上方蓝字「包头教育在线」一键关注包头市教育局唯一官方微信平台
2020年包头市普通高中一批次学校特长生招生简章
2020年一批次学校特长生招生简章包括包头市第一中学、包头市第二中学、包钢一中、包钢五中、包头六中、一机一中、北重三中、包头四中、包头三十三中、包头*土稀**高新区第二中学、北师大附中、包头市蒙古族中学、固阳一中等13所学校。

包头市第一中学2020年特长生招生简章
一、招生计划
1. 根据包头市教育局关于招收体育特长生的有关规定,我校计划在全市2020年应届初中毕业生中招收体育特长生。
2. 体育特长生:参加市级比赛,单项前三名,集体项目前六名者优先录取。
二、招生项目
女排、田径
三、报名及测试安排
1. 报名时间:截止于5月30日(上午:8:30-11:30,下午:3:00-5:00 )
2. 报名地点:包头市第一中学操场北侧体育组办公室
3. 报名要求:
(1)报名者在初中阶段有一定训练基础及运动能力,且年龄为2004年以后出生的初中应届毕业生;
(2)身份证或户口簿原件及复印件;
(3)体育竞赛获奖证书原件及复印件一份。
4. 测试时间及地点:6月1日—6月20日,在包头市第一中学操场组织进行相应测试。
5. 测试项目:
必测项目:50米、立定跳远
专项:A短跑:100米、200米、400米
B跨栏:100米栏、110米栏、400米栏
C跳跃:急行跳远、三级跳远、跳高
6. 报名联系电话:马老师 15847792260
四、录取办法
体育术科通过我校测试,中考成绩应达到我市普通高中最低录取分数线以上,对体育术科成绩特别出色的考生可适当照顾录取。
包头市第二中学2020年特长生招生简章
一、招生计划
我校面向全市招收音乐生、体育生、美术生。
二、报考条件
我校面向全市招生,凡户籍为本市的2020年应届初中毕业生,思想品德优良、文化课基础较好,在音、体、美方面具有一定基础(或具备从头学起的良好素质、条件),热爱艺术、勤奋好学,均可报考。
三、报考办法
1. 体育考生直接到包二中报名,参加学校组织的专业测试。
2. 报考音乐考生,5月13日至5月23日到我校资审报名,然后参加市里统一术科测试。
3. 以上各类考生报名需带身份证及中考准考证号。交免冠一寸照片两张、填写报名表。
四、音乐报考内容
1. 声乐:美声、民族。
2. 器乐:民乐(不包括管弦乐)
3. 钢琴
4. 舞蹈:民族舞
五、体育考试内容
1. 专项:田径、男足。
2. 必测项目:100m、立定跳远。
六、报名地点、考试时间安排

七、录取办法
1. 体育考生采取单独划线,专业成绩与文化成绩相结合择优网上录取。
2. 音乐、美术考生根据包头市术科统考成绩及中考文化课成绩相结合择优录取,按市中招办特长生录取规定录取。
八、咨询电话
张校长:6185668 额主任:6185609
包钢一中2020年体育特长生招生简章
根据《2020年包头市体育特长生招生办法》的有关规定,包钢一中将于2020年5月(具体测试时间另行通知)开始体育特长生招生工作。
一、招生项目
田径、男子足球、女子足球
二、招生对象
符合2020年包头市中考招生报名条件,并且体育成绩突出的应届初中毕业生;
三、报考资格
1. 学习成绩优良,思想品德优秀,具有较高体育专长;
2. 体育特长生年龄在2004年1月1日以后出生的应届初中毕业生。
四、报名细则
凡是符合我校体育特长生招生要求的学生,请携带本人二代身份证原件及复印件、同底一寸近期免冠照片3张、所获荣誉原件及复印件到指定报名地点报名。
1. 报名时间:2020年5月18日—5月24日工作日8点-18点
2. 报名地点:包钢一中东门传达室
3. 联系人:丁老师
咨询电话:2868727、13847214409
包钢第五中学2020年特长生招生简章
包钢五中2020年特长生面向包头市招生,其中男子排球面向自治区招生。
一、招生项目
1. 美术专业。
2. 音乐专业:声乐、器乐(大提琴、小提琴、中提琴、黑管、长笛、短笛、大管、长号、圆号、小号、大号、低音大提琴、双排键、手风琴、钢琴、二胡、琵琶、扬琴、竹笛、双簧管)。
注:以上音乐招生项目是我校拟招的项目,我们将本着宁缺毋滥的原则,根据学校的要求确定招收项目和人数,由包头市教育局在网上统一录取。
3. 体育专业:男子排球、男子足球、橄榄球和田径。
二、报名条件
1. 考生需符合2020年包头市中考报名条件。
2. 所有特长生均需按照包头市要求实施网报
3. 体育特长生必须有体育特长,在各级各类比赛中获得优异成绩。
4. 体育类招收年龄在2004年以后出生的运动员。
三、录取办法
1. 体育考生,凡术科成绩达到学校要求的学生,依据包头市中考招生办公室制定的招生政策,实施网报,统一录取。
2. 音乐和美术考生按包头市中考招生办公室制定的招生政策统一录取。
3. 凡被我校录取的音乐、美术考生,只能进入艺术班(文科),且不参与滚动。
4. 凡被我校录取的体育考生,单独编班(文科)。若文化课成绩达到包头市一批次学校控制线,可申请进入普通班。
四、报名及考试时间
1. 体育类报名时间及音乐类备案时间:5月18日---5月30日
2. 体育类报名办法:准考证号、一寸彩色蓝底近期免冠照片两张、本人身份证原件及复印件。
音乐类报名办法:身份证原件及复印件、户口本、报名登记表。
3. 报名地点:包钢五中保卫室。
4. 体育类考试时间:2020年6月14日上午8:00
音乐类、美术类考试时间:按照包头市统一要求进行考试。
5. 考试地点:包钢五中田径场及体育馆。
注意事项:考试时需携带身份证原件、准考证。
五、咨询电话
李校长:2317663
孙主任:2325016转8016
包头六中2020年艺术、体育特长生招生简章
一、招生项目
音乐、体育(田径、女篮、女足)
二、音乐特长生
1. 资审安排
时间:2020年5月13日--5月30日
地点:包头六中艺术楼(入校需佩戴口罩,进行体温测量)
要求:请本人携带身份证、户口簿、报名登记表、与术科考试相应的获奖证书原件及复印件、两张2寸照片进行资审。
2. 招收专业
(1)声乐:民族唱法、美声唱法
(2)器乐:除架子鼓、吉他、古筝、木琴、古琴、贝斯外,其它器乐均可报名。
3. 联系人:陈曦昂(电话:13722126689)
张洁(电话:13947200980)
三、体育特长生
1. 报名事项
(1)报名时间:2020年5月15日--5月30日
(2)报名地点:包头六中体育组(入校需佩戴口罩,进行体温测量)
(3)报名携带:户口本、身份证、获奖证书、两张2寸照片
2. 招收专项:女篮、女足、田径
3. 测试地点:田径场、篮球馆
4. 测试时间:2020年6月20日(星期六)
上午(8:00--12:00):田径
下午(14:30---17:30):女足、女篮
5. 联系人:张瑾(电话:13947204675)
一机一中2020年体育特长生招生简章
一、招生对象
参加包头市中考统一招生考试,具有体育类特长的包头市应届初中毕业生。
二、招生科目
体育类:女足、女篮、网球。
三、报名登记
时间:5月15日—5月29日
上午 9:00—11:30;下午3:00—5:30
地点:一机一中招生办(学校警务办公室)3628128 3654997
报名登记要求:
1. 携带一寸彩照三张(同样底版照片);
2. 考生携带身份证或户口本原件及考生中考考号;
3. 凭考生身份证或户口本领取《一机一中2020年体育特长生专业测试证》;
4. 女足、女篮要求出生年月在2004年9月1日(含)以后方可报名。
四、考试时间
时间:6月7日上午8:00 地点:一机一中操场
五、录取办法
按包头市教育局要求,凡报考一机一中的体育类特长生,经学校统一测试合格后发放专业合格证;具体录取办法依照包头市2020年艺体特长生招生办法录取。
2020年9月入学的所有体育特长新生统一编入体育特长班管理,原则上要求学文科。凡被我校录取的体育考生,若文化课成绩达到我校分招最低分数线,可申请进入普通班学习文化课(仍然是体育生,必须按学校要求参加训练和比赛,若是文化课退步太大,回到体育班学文化课)。其他学生只能进入体育班(文科)。
联系电话:0472--3628128 3654997 15947528607 18647989719
北重三中2020年高中音乐体育特长生招生简章
一、招生项目
音乐(管弦)、体育(武术、艺术体操)特长生
二、招生专业
音乐:小号、长号、圆号、双簧管、巴松、小提琴、中提琴、大提琴、低音提琴
体育:武术、艺术体操
三、报名时间及地点
报名时间:5 月 16日— 5 月 29 日(周六日不休息)
报名地点:教学楼一楼西114室 音体特长生报名处
资审及报名办法:考生报名时必须本人携带户口本或身份证,三张一寸免冠照片,按要求如实填写报名表的各项内容。(音乐考生携带乐器需演奏一段)
五、体育测试
时间:6 月 14 日
地点:北重三中体育馆
六、考试要求
艺术体操考生服装、音乐自备。
武术考生考试时需穿正式武术比赛服装,器械自备,太极考生可配乐。
七、录取原则
体育类考生:凡参加北重三中体育类考试并取得专业合格证的考生,具备提档资格均可报考我校,依据包头市中考招生办公室制定的招生政策,实施网报,统一录取。
音乐类考生:必须参加包头市教育局统一组织的专业课考试并依据包头市中考招生办公室制定的招生政策,实施网报,统一录取。
八、咨询电话:3103945
招生电话:郎主任 18104727278
包头四中2020体育特长生招生简章
一、招生类别
拟计划招收体育特长生,分别包括足球、田径、游泳。
二、招生对象
2020应届初中毕业生。
三、体育特长生专业考试报名办法
1. 报名要求:携带户口或身份证、三张二寸近期正面免冠照片。
2. 报名时间:2020年5月20日—5月29日(周一至周六上午8:00—11:30、下午15:00—17:30)
3. 报名地点:包头四中辅仁楼一楼招生办公室。
四、考试时间与地点
考试时间:2020年6月7日上午8:00
考试地点:包头四中学校操场
五、考试内容
足球:打点、过杆、5X5往返跑、比赛
田径:100米、200米、400米、800米;
跳类:跳高、跳远、三级跳
游泳:根据体校录取成绩参定。
六、考试联系人
田径:李主任(电话15947525114)
足球:高主任(电话15947528977)
包头三十三中2020年高中体育、艺术特长生招生简章
一、招生对象及专业
1、招生对象:全市范围内具有体、音、美特长的应届初中毕业生。
2、招收专业:
美术:市教育局统一组织报名(共20人)
体育:男篮、女篮(共15人)
音乐:声乐5人、舞蹈10人、器乐20(钢琴2人、笛子2人、二胡4人、扬琴2人、琵琶2人、中阮2人、大提琴2人、倍大提琴2人、唢呐1人、笙1人)
二、体育、音乐专业考生资格审查时间及测试内容、时间
1. 报名资格审查时间:5月13日起开始报名,5月29日截止(上午8~11点,下午3~5点)。
2. 考生报名时需要提供:同一底片一寸近期免冠照片2张和身份证原件及复印件,获奖证书原件及复印件。(本人需亲自来校报名),音乐特长生还需提供“音乐特长生报名登记表”。
3. 体育专业测试内容、时间:
男女篮:身高、摸高、运球、投篮。测试时间:6月7日上午8:00~11:30(学校组织测试)。
4. 报名地点及联系人:包头三十三中教学主楼一楼。
联系人:王军主任(电话13948828984)
三、音乐特长生报名条件
1. 舞蹈生要求身体健康,五官端正,身高不低于160CM。
2. 声乐生要求身体健康,形象好、音准好。
3. 器乐生要求身体健康,专业素养佳,富有表现力。
四、录取办法
美术、音乐专业参加全市统一测试,术科合格后,由市教育局统一录取。体育特长生由我校组织术科测试,术科成绩合格后,报市教育局,由市教育局统一录取。
五、学校招生负责人
陶校长: 18947720881;
杜主任:15847799525
高新二中2020年体育特长生招生计划
一、招生对象
符合包头市教育局2020年高中阶段招生报考条件的全市应届初中毕业生。
二、报名时间
5月20日至5月31日,上午10:00—12:00,下午2:30—4:00。
三、报名办法
1. 携带证件:身份证原件或户口本;
2. 提供三张一寸近期彩色免冠照;
3. 填写报名表,领取准考证。
四、报名地点
高新二中高品楼一楼体育办公室
五、专业类别、人数、考试内容
1. 招收专业:击剑、田径
2. 考试内容:
(1)专项测试(必考);
(2)附项测试。
六、考试时间和地点
1. 考试时间:2020年6月17日,上午9:00—12:00
2. 考试地点:高新一中操场
七、咨询电话
刘老师 电话:0472-6142638
任老师 电话:15049268573
北京师范大学包头附属学校2020年艺术、体育特长生招生简章
一、招生项目
1. 美术专业:按市教育局统一组织报名考试要求,并进行网报统一录取。
2. 音乐专业:声乐专业器乐专业
声乐专业:美声民族
器乐专业:
(1)西洋弦乐:小提琴中提琴大提琴低音提琴
(2)西洋管乐:圆号大号萨克斯单簧管双簧管长笛
(3)民族管弦乐:二胡琵琶扬琴阮笙
(4)键盘:钢琴
(5)打击乐:马林巴
以上音乐招生项目是我校拟招的项目,我们将本着宁缺毋滥的原则,根据学校的需求确定招收项目和人数,由包头市教育局在网上统一录取。
3. 体育专业:健美操、啦啦操
二、招生条件
1. 符合2020年包头市中考报名条件。
2. 体育特长生在参加的市级以上比赛中获得集体项目前三的主力队员优先。
3. 五官端正、形象气质良好。
4. 如发现学生思想品德方面出现问题,一律不予录取。
5. 美术和音乐特长生需参加包头市统一组织的术科考试。
三、考试内容
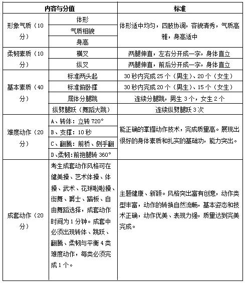
体育

四、考试要求(体育考生)
1. 考生必须着健美*比操**赛服、啦啦操服装或舞蹈服进行考试,考试服装上不可有标识。
2. 化妆要求:考生可以化淡妆,但不能戴假睫毛。
3. 音乐要求:自编成套动作音乐,由考生自行准备,音乐类型为竞技常规音乐格式mp3。
五、录取办法
1. 体育考生,凡术科成绩达到学校要求的学生,依据包头市中考招生办公室制定的招生政策,实施网报,统一录取。
2. 音乐和美术考生按包头市中考招生办公室制定的招生政策统一录取。
3. 凡被我校录取的音乐、美术、体育考生,只能进入艺术班(文科),且不可以转入本校普通文科班和普通理科班。
六、报名时间、地点及报名办法
音乐:2020年5月14日——2020年5月31日
体育:2020年5月14日——2020年5月31日
报名地点:北师大包头附校体卫艺管理中心
报名办法:需携带本人二代身份证及复印件、户口本、报名登记表、与术科考试相应的获奖证书原件及复印件,音乐、体育考生还需要一寸彩色红底近期免冠照片三张。
七、考试时间
体育:拟定6月中旬
八、考试地点:北师大包头附校艺术中心。
九、咨询电话:
体育特长生(啦啦操健美操)咨询电话:杨老师19904726966
音乐音乐特长生咨询电话:王老师18697407717
包头市蒙古族中学2020年高中艺术、体育特长生招生简章
一、招收对象
身体健康,品行端正,具有艺体特长的应届优秀初中毕业生,须参加2020年初中毕业升学考试(中考)。
二、招收计划
1. 体育男足、女足、男篮。
2. 艺术班:舞蹈类(民族舞)、器乐类(民族乐器二胡、扬琴、琵琶、古筝、阮、柳琴、笛子、唢呐、笙、三弦等)、美术
三、报名及资审办法
(一)体育类特长生报名时需带身份证、户口簿、报名登记表、术科考试相应的获奖证书原件及复印件、学生证原件及复印件(没有学生证的由初中学校出具证明,证明须贴上考生本人照片,学校公章部分覆盖照片)、1寸近期标准照2张,照片背面注明学校和姓名到包头市蒙古族中学资审登记手续。报名时请填写《包头市蒙古族中学2020年特长生报名表》。
(二)音乐类特长生须在5月30日前持身份证、户口簿、报名登记表与术科考试相应的获奖证书原件及复印件到我校办理资审登记手续,并按照《包头市2020年特长生招生办法》统一要求实施网报和测试。
(三)美术类特长生按照《包头市2020年特长生招生办法》的相关要求进行报名和测试。
四、体育类报名及测试时间
(一)体育类报名时间:2020年5月30日前。
(二)报名地点:包头市蒙古族中学满德楼206。
(三)测试时间:
足球:2020年6月17日 8:00—18:00
篮球:2020年6月18日 8:00—18:00
(四)测试地点:包头市蒙古族中学足球场、体育馆。
五、录取办法
(一)特长生招生项目是我校拟招的项目,我校将本着宁缺毋滥的原则,根据确定的招收项目和人数,按照《包头市2020年特长生招生办法》录取。
(二)凡被我校录取的音乐、美术的特长生,只能进入艺术班。
(三)凡被我校录取的体育特长生,只能进入体育班。
六、联系电话
刘主任:13171445504 0472-5990922
七、学校地址
包头市滨河新区文昌路7号(机场高速与210国道交叉处,乘16路、43路公交车万水泉站下车)
固阳一中2020年特长生招生简章
一、招生项目
音乐(声乐、舞蹈)、美术、体育(田径)。
二、报名条件
1. 思想品德好,遵纪守法,身体健康。
2. 有兴趣爱好,有一定基础的初中毕业生。
三、术科报名资格审查
音乐特长生报名、资审时间:按普通考生要求网上报名,实施集中测试。音乐特长生须在5月30日前持身份证、户口簿、报名登记表与术科考试相应的获奖证书原件及复印件到固阳一中办理资审登记手续。
美术特长生按普通考生要求网上报名,实施集中测试。
体育特长生报名、审核时间:报考体育特长生的考生除按普通考生要求网上报名,还须在5月30日前到固阳一中办理术科报名登记手续。
报名地点:固阳县第一中学体育办公室(艺术楼)
报名要求:自带免冠1寸相片2张,身份证原件复印件和相应的获奖证书原件及复印件。
四、术科考试
1. 音乐、美术特长生参加全市统一考试。
2. 体育特长生参加校考,由县教育局普教股负责,固阳一中具体组织实施,普教股、体卫艺股全程参与考试过程,市中招办、县纪委监委第三派驻组全程督查。
3. 体育考试时间、地点及内容
(1)考试时间:待定。
(2)考试地点:体育(田径场)
(3)考试内容:100米、铅球原地(男:5kg 女:4kg)、立定三级跳远、800m
五、录取办法
报考音乐、美术一批次学校特长生的考生文化课成绩不得低于全市普通高中城镇录取最低分数控制线下20分;报考二批次音乐、美术特长生的考生文化课成绩不得低于全市普通高中农牧区录取最低控制线下20分。在同一批次中,网报只允许填报一个志愿。
报考一、二批次体育特长生的考生文化课成绩不得低于全市普通高中农牧区录取最低控制线下20分。
六、联系人及联系电话
李龙主任:13644825589
董政主任:15048150850
