提供者 前瞻网 | 41 分钟以前 (2019年5月31日 11:14)
已保存。查看收藏列表。
此文章已保存至您的收藏列表
- 文章(87)
- 我的主页
足球俱乐部发展尚不成熟
在足球产业价值链上,足球俱乐部是最为核心的组成部分。足球俱乐部接受投资方的资本注入,发现及培养运动员,并组成赛事联盟,通过销售赛事门票、出售转播权、衍生品开发授权、赞助商赞助等方式实现足球产业价值变现。
目前,我国已初步建立起中超、中甲、中乙为主体的职业联赛框架,职业俱乐部达到52个。国内除安徽、福建、广西、甘肃、青海、山西、陕西以及*藏西**没有足球俱乐部外,其余的省市均有俱乐部。其中,广东有6家,为俱乐部最多的省份。

图表1:中国各省份足球俱乐部数量(单位:家)
我国足球俱乐部数量虽然已有一定规模,但盈利渠道开发不尽合理。国外发展较为成熟的足球俱乐部的收入中,主要包括商业开发、比赛日收入以及电视转播收入。根据德勤数据显示,2017/18赛季中,全球足球财富榜前二十大俱乐部总营收达到83亿欧元,其中比赛日收入占40%,转播收入占43%,商业收入占17%。而国内足球俱乐部的主要收入来源则是商业收入(赞助费),占比高达60%左右,其次是球员转会收入(10%左右)和门票收入(6%左右),电视转播权收入仅占营收的1%左右。

图表2:2017/18赛季全球足球俱乐部TOP20总收入构成(单位:%)
正因此,中国足球俱乐部运营基本处于亏损状态。以国内顶级俱乐部广州恒大淘宝足球俱乐部为例,2014-2016年,恒大淘宝俱乐部的支出远远大于收入,净利润也一直为负数,直到2017年才实现正的净利润9.87亿元;但2018年上半年,恒大淘宝的运营情况再次变差,出现6.30亿元的亏损。

图表3:2014-2018年上半年恒大淘宝足球俱乐部净利润情况(单位:亿元)
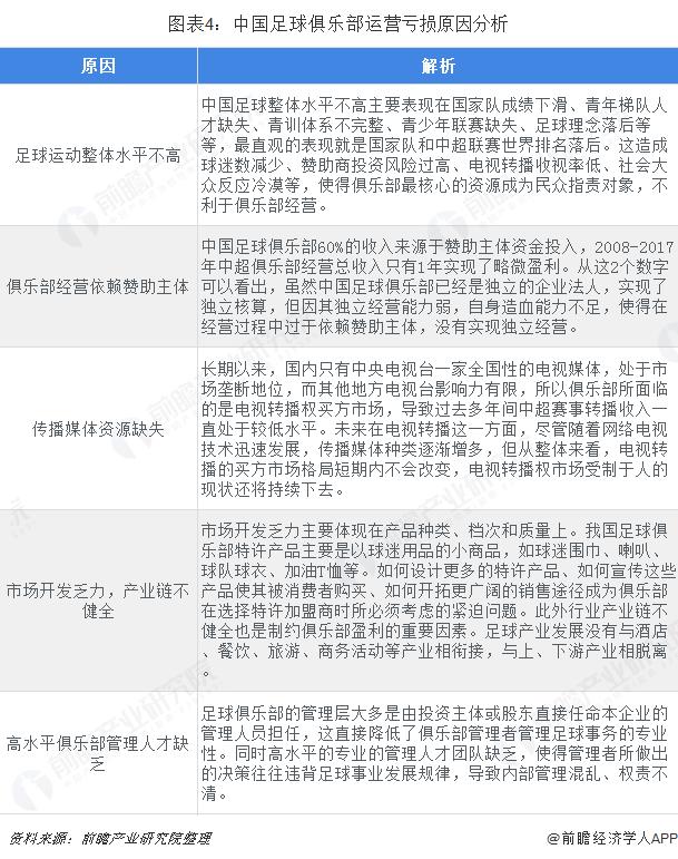
我国足球俱乐部运营不利,其原因较多,包括足球运动整体水平不高、俱乐部经营依赖赞助主体、传播媒体资源缺失、市场开发乏力、产业链不健全、高水平俱乐部管理人才缺乏等。

图表4:中国足球俱乐部运营亏损原因分析
此外,中国足球球员薪资水平过高,也拖累了俱乐部的发展。根据Sporting Intelligence数据,中超球员平均薪资高达105万美元,在世界足球联赛中仅次于英超、西甲、意甲、德甲和法甲这五大联赛,远高于日本J联赛(31.5万美元)、韩国K联赛(13.3万美元)薪酬水平。中超16支球队中,广州恒大淘宝以219万美元的平均年薪位居榜首。

图表5:2018年中超16支俱乐部人均年薪排名(单位:美元/年)
总体而言,我国足球俱乐部发展尚不成熟,自身赛事运营营利渠道的开发还非常不完善。同时,政府在有关职业体育俱乐部管理、发展政策等方面尚存在空白,部门规章也未出台等法律缺陷。
政策推动足球俱乐部发展
2016年4月11日,国家发改委印发《中国足球中长期发展规划(2016-2050年)》,“壮大足球产业”被列入《规划》,并辅以多项配套政策。《规划》提出,在“十三五”期间,培养两到三家“亚洲一流、世界知名”的足球俱乐部,打造中国足球品牌,扩大世界影响力;加强职业俱乐部梯队建设,扩大职业联赛影响力;积极引入境外资本,优化本土俱乐部等足球企业的股权结构,提高运营管理水平和多元化盈利能力;足球俱乐部及相关企业发生的符合条件的广告费支出,符合税法规定的可在税前扣除。
这为我国足球俱乐部发展提供了政策强大政策保障,足球俱乐部发展前景可期。此外,《规划》提出要推动和培育具备条件的足球俱乐部上市。在政策的助推下,足球俱乐部的融资环境或将得到改善,在资本市场上先走一步的恒大淘宝未来或将在转板、融资等方面得到较大的扶持,未来或许将有更多的俱乐部实现上市。
以上数据和分析参考前瞻产业研究院发布的《全球足球产业商业价值与投资战略规划研究报告》。
相关文章
2018年中国足球行业俱乐部发展现状与市场前景分析 整体发展尚不成熟
添加评论
评论指南
我们鼓励您使用评论,与用户沟通,共享您的观点并向作者及互相提问。 但是,为了获得有价值和期待的高水平评论,请注意以下标准:
- 丰富对话
- 保持关注及正确方向。 只发布与所讨论话题相关的材料。
- 保持尊重。 即使是负面的意见,也可以用积极的外交辞令进行组织。
- 用标准书写风格。包括标点和大小写。
- 注: 评论中如有垃圾和/或促销信息和链接都将被删除。
- 避免*渎亵**、*谤诽**或人身攻击,对于作者或其他用户。
- 仅允许中文评论。
垃圾邮件或滥发信息的肇事者都将被从网站删除并禁止以后进行注册,这由Investing.com自由决定。
我已经阅读Investing.com评论指南并同意所述条款。
在这里写出您的想法
确定删除此图表?
用新图表更换现在所附的图表?
1000
由于有用户举报,您暂时无法发表评论。我们的编辑将对于您的状况进行审核。
请等待一分钟后再次发表评论
非常感谢您的评论!您的评论正在进行版主审核,可能需要一段时间才会发布在网站上。
在评论中添加图表
确认屏蔽
确定屏蔽%USER_NAME%?
如果屏蔽,您和%USER_NAME%都无法看到相互在Investing.com上发布的信息。
%USER_NAME%已成功添加至屏蔽列表
由于您刚刚取消屏蔽此人,因此必须等待48小时才能重新屏蔽。
举报该评论
您举报该评论的原因为:
商业推销
言语冒犯
该评论已被标注
谢谢您!
您的举报将会被发送到管理员进行审核
Fusion Mediaor anyone involved with Fusion Media will not accept any liability for loss or damage as a result of reliance on the information including data, quotes, charts and buy/sell signals contained within this website. Please be fully informed regarding the risks and costs associated with trading the financial markets, it is one of the riskiest investment forms possible.