(报告出品方/作者:东莞证券 卢立亭)
1 *土稀**行业再开新局,中重*土稀**标的介绍——广晟有色
1.1. 公司基本情况
公司由始建于1953年的广东省冶金厅、1983年成立的中国有色金属工业广州公司、2002年改制而成的广东广晟有色金属集团有限公司沿革而来,于2009年 1 月借壳海南兴业聚酯有限公司在上海证券交易所上市。

公司主要从事*土稀**矿开采、冶炼分离、深加工以及有色金属贸易业务,生产产品包括*土稀**精矿、混合*土稀**、*土稀**氧化物、*土稀**金属、*土稀**永磁材料等。
公司系国家6大*土稀**产业集团之一广东*土稀**集团的唯一上市平台,旗下控制3家*土稀**矿企业、4 家*土稀**分离厂及1家*土稀**金属加工厂,控股2家并参股了2家*土稀**永磁材料生产企业,目前已形成了较为完整的*土稀**产业链,*土稀**资源储量丰富,具备*土稀**全元素分离能力,在中重*土稀**领域具有较为突出的竞争优势。
公司于2020年 1 月 9 日收到控股股东广东省广晟控股集团有限公司通知,为做强做优做大广东省*土稀**产业,实现*土稀**牌照和产业的深度融合,并以此加快公司下属*土稀**矿山开发进程,广东省广晟控股集团有限公司拟将所持有的公司129,372,517股股份(占公司总股本的42.87%),无偿划转给广东省*土稀**产业集团有限公司。
本次股权无偿划转完成后,广东省*土稀**产业集团有限公司直接持有公司129,372,517股股份,占公司总股本的42.87%,成为公司控股股东,广东省广晟控股集团有限公司不再直接持有公司股份,但公司的实际控制人未发生变化,仍为广东省人民政府国有资产监督管理委员会。

1.2. 主要业务介绍
公司主要从事*土稀**矿开采、冶炼分离、深加工以及有色金属贸易业务。
*土稀**业务方面,公司以离子吸附型中重*土稀**为主业,建立起了涵盖采矿选矿、冶炼分离、精深加工、科研应用、进出口贸易流通为一体较为完备的*土稀**产业体系。
公司在广东省拥有全部*土稀**采矿权以及总分离能力达 14000 吨/年的 4 家*土稀**冶炼分离企业;在梅州拥有一条衔接上游冶炼分离和下游深加工磁性材料的*土稀**金属生产线。
下游深加工方面,公司投资 6 亿元与世界500强企业日本TDK株式会社合资建成年产4000 吨/年的高端磁材生产线。
目前,公司正在筹建高端*土稀**永磁材料等*土稀**功能材料及应用项目,以增强服务粤港澳大湾区建设发展的能力和水平,满足国内新能源汽车、5G、高端装备制造、电子信息以及国防军工、航天航空等高科技领域对*土稀**材料的强劲需求。
贸易业务方面,公司商贸业务主要平台包括广东广晟有色金属进出口公司和广东省南方*土稀**储备供应链管理有限公司。
前者是专业从事有色金属产品进出口贸易逾 40 年历史的大型贸易企业,除了做大做优做强*土稀**贸易业务外,还不断拓展大宗金属、铜锌矿产品、小金属、塑料、不锈钢等有色金属业务渠道。后者主要代表广东省*土稀**产业集团参加*土稀**国家收储和商业收储。
2016-2020年,公司营业收入波动较大,其中2018年收入同比大幅下降56.13%,主要是由于(1)2018年*土稀**产品市场需求疲软,市场价格低迷,公司产销量下降;(2)2017年公司参加了国家*土稀**收储业务,基数较高;(3)公司削减了毛利率较低的贸易业务。
收入结构方面,虽然近年来*土稀**及相关产品在公司收入结构中占比波动较大,尤其是2019、2020年,其他有色金属贸易业务规模的增长导致*土稀**及相关产品收入占比明显下降,但*土稀**及相关产品毛利占比始终高于50%。

2016-2020年,公司盈利能力的大幅波动也表现在2018年毛利率、净利率和净资产收益率的明显下降。
2018年,*土稀**产品市场结构失衡,主要产品供过于求,产品价格持续低迷;而钨产业方面,公司钨矿资源逐步枯竭、品位下降、开采成本攀升,导致公司盈利能力大幅下滑。
2018年公司毛利率、净利率和净资产收益率(摊薄)分别是2.16%、-12.25%和-15.83%。其余年份,公司的毛利率一般在3%-6%之间,净利率一般在0.5%左右。

2021年前三季度,公司实现营业收入111.50亿元,同比增长70.93%,实现归母净利润1.26 亿元,同比大幅增长3.06倍,实现扣非归母净利1.5亿元,同比大增50.43倍。
前三季度公司毛利率、净利率分别是3.78%和1.26%,均同比提升0.91个百分点。公司前三季度抓住市场机遇,加强组织生产运营,同时扩大贸易业务致业绩同比大增。
2 矿源丰富,优势凸显——公司*土稀**矿资源及分布介绍
2.1 公司*土稀**资源储备及分布
中国作为全球*土稀**储备最大的国家,*土稀**储备量占到全球37%,其余*土稀**储备集中于越南、巴西、俄罗斯、印度等地。

我国常年贡献了全球*土稀**矿产量的主要部分,近年来缅甸、澳大利亚、越南等地*土稀**矿产量增速较快。
2020年全球*土稀**矿产量总计24万吨,我国为14万吨,占比达到58%。根据*土稀**元素结构和矿物共生性质可将*土稀**分为轻*土稀**与中重*土稀**。全球中重*土稀**与轻*土稀**相比,储量更少,单位价值更高。

纵观我国*土稀**分布,呈现“南重北轻”的特点,中重*土稀**主要分布在江西、福建和广东等地,轻*土稀**主要分布在内蒙古和四川。
广东省内中重离子型*土稀**资源丰富,中重*土稀**资源大部分分布在粤西北。
公司作为广东*土稀**集团唯一上市公司,同时是省内唯一合法*土稀**开采主体,充分挖掘勘探现有矿山,加速收购省外其他矿产资源(公司目前尚未涉及海外*土稀**产品业务)。
目前公司拥有平远仁居*土稀**矿(平远黄畲*土稀**矿已合并)、大埔五丰*土稀**矿两座自有*土稀**矿,年产量分别可达75.5吨及55吨;另有红岭钨矿、石人嶂钨矿两座钨精矿(梅子窝钨矿由于常年亏损,已完成100%股权转让),年产量分别为128吨和12.8吨

目前公司正强化资源控制,盘活资产并加速矿产收购、矿山*证办**。
一. 华企公司仁居*土稀**矿项目:
所属两个离子型*土稀**矿山仁居*土稀**矿与黄畲*土稀**矿的扩界整合工作已顺利完成,成功取得自然资源部颁发的新采矿证,增加*土稀**资源储量11806吨,进一步增强公司对*土稀**资源的控制力。
据公司2021年半年报披露,目前控股子公司华企公司的仁居*土稀**矿山开发项目安全设施设计审查已经通过国家矿山安全监察局专家组评审,预计仁居*土稀**矿产量将大幅增加,使得未来公司自产矿量迈上新的台阶。
二. 新丰*土稀**项目:新丰*土稀**是目前国内大型的南方离子型*土稀**矿山,探明储量丰富。
目前新丰*土稀**公司已顺利取得*土稀**探矿证,完成储量评审,新增大量*土稀**资源,未来新丰*土稀**将成为公司重要的利润增长点。新丰公司下属左坑*土稀**矿内资源丰富,矿区划定范围已获得自然资源部的批复,有望在年内取得*土稀**采矿证,左坑矿未来将大幅增加公司矿山资源储量,提升公司自有矿量。
三. 大宝山公司项目:
公司 2020 年下半年以 4.37 亿元现金完成了对华南地区已探明的最大铜硫矿大宝山矿40%股权的收购,大宝山公司拥有丰富的铜硫矿产资源储量,且伴生丰富的钼、钨等矿产资源,资源潜力大。
四. 剥离梅子窝矿:
公司将长期亏损、资不抵债的梅子窝公司的100%股权及债权公开挂牌转让,及时减亏止损,并收回历史债务,避免坏账回笼资金。
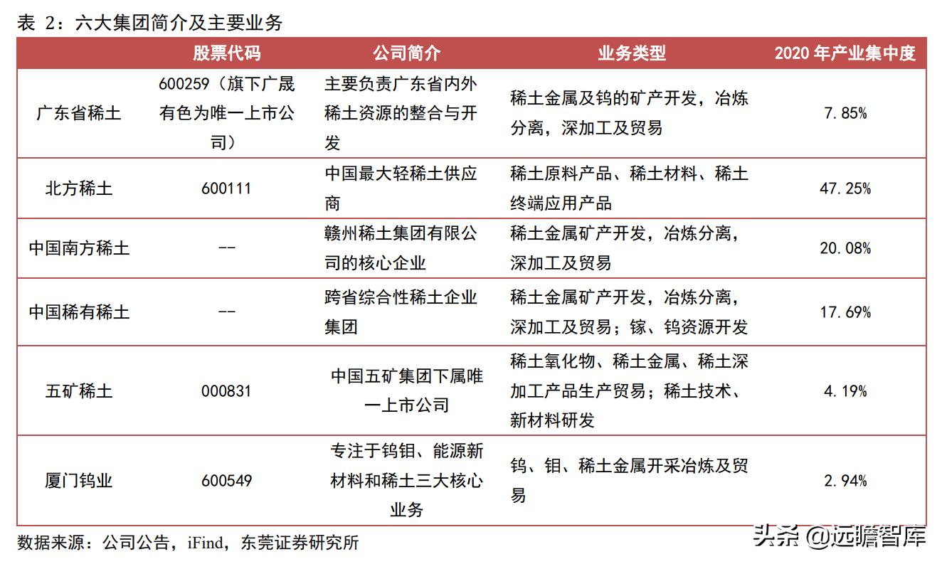
2.2 六大集团竞争格局——供不应求,有序开采
六大集团集中开采冶炼。我国*土稀**资源主要分布在内蒙古、江西、四川、广东等地,并具有“南重北轻”的分布特点。轻*土稀**矿主要分布在内蒙古包头等北方地区,离子型中重*土稀**矿主要分布在江西赣州、广东粤北及福建龙岩等南方地区。
2014年初,由工信部牵头主导的“1+5”全国大型*土稀**集团的方案获国务院批准,明确包钢集团、中国五矿、中铝公司、赣州*土稀**、广东*土稀**和厦门钨业分别牵头推进兼并重组,组建大型*土稀**企业集团;2016年,六大*土稀**集团组建完成并集中进行我国*土稀**开采、冶炼分离。

六大集团分别是:
中国北方*土稀**(集团)高科技股份有限公司、中国南方*土稀**集团有限公司、中国稀有*土稀**股份有限公司、广东省*土稀**产业集团有限公司、五矿*土稀**集团有限公司和厦门钨业股份有限公司。
北方*土稀**集团地处内蒙,实际控制人为内蒙古人民政府,拥有世界上最大的*土稀**矿——白云鄂博矿的开采权。五矿*土稀**及中国稀有*土稀**公司地处山西省。
广东*土稀**集团、中国南方*土稀**集团及厦门钨业分别地处广东省、江西省和福建省,主要开采冶炼中重型*土稀**矿石。我国的*土稀**供给量主要来自于六大集团开采冶炼总量,未来*土稀**行业供给增量将主要来源于国家指标配额的上调,海外方面由于美国*土稀**矿山产能已达上限,缅甸封关以及当地资源有限,澳洲等地环保污染等问题,海外*土稀**产量受限,预计未来不会带来我国*土稀**进口明显增量。

近年来,*土稀**行业政策不断出台,国家开展了环保督察、秩序整顿等一系列工作,黑*土稀**自 2016年基本退出历史舞台。
2021年1月15日,工业和信息化部起草了《*土稀**管理条例(征求意见稿)》并向社会公开征求意见,旨在明确*土稀**项目核准制度并加强全产业链管理。
《*土稀**管理条例》有望在2021年年底完成,届时将进一步规范*土稀**行业向高质量发展。
在国家高度管制下,*土稀**行业将保证有序开采,防止恶性压价等现象。
我国轻*土稀**储量虽多,但国家严格管控指标,未来指标总量增幅或不会太大;中重*土稀**开采指标仍有限制,中重*土稀**由于资源稀缺、矿山安全环保等原因,短期内难以形成大量有效产能补给。
而海外方面,受环保、出口限制诸多因素干扰,海外*土稀**矿山产能、产量短期内难以大幅增加,未来国内将基本维持*土稀**六大集团开采冶炼的模式。

2.3 可比公司业绩对比
选取同属*土稀**行业且业务结构相似的北方*土稀**、盛和资源、五矿*土稀**、厦门钨业作为公司的可比公司进行财务对比。
2020年,公司实现营业总收入101.86亿元,同比增长125.89%,营收规模在五家公司中排名第三,营收增速排名第一;实现归母净利润0.51亿元,同比增长15.16%,公司归母净利润规模及同比增速在五家公司中均排名第五。
营业收入复合增速方面,2016年-2020年,广晟有色、北方*土稀**、盛和资源、五矿*土稀**、厦门钨业营业收入年复合增长率分别为16.68%、42.77%、56.18%、38.69%和22.11%,公司排名第五。

销售毛利率方面,2016年-2020年公司销售毛利率分别为3.34%、5.70%、2.16%、5.72%、3.09%。公司销售毛利率总体略低于行业可比公司平均水平。
销售净利率方面,2016年-2020年公司的净利率分别为0.23%、0.48%、-12.25%、0.83%、0.42%。
近五年公司销售净利率均低于行业可比公司平均水平。2021年前三季度,公司销售净利率为 1.26%,较去年同期上升0.91个百分点,预计主要受益于*土稀**氧化物产品价格上涨和去年收购的大宝山公司40%股权带来的投资收益。

3 磁性材料未来可期,*土稀**产品前途光明
3.1 公司主要*土稀**产品
目前公司*土稀**产品包括*土稀**精矿、混合*土稀**、*土稀**氧化物、*土稀**金属。*土稀**产品主要集中在中重*土稀**氧化物,包括氧化铽、氧化镝、氧化钇、氧化镥、氧化镱、氧化铥、氧化铒、氧化钬。
我们预计公司轻*土稀**业务所生产氧化镨钕的原料或主要来自于外购,以及少部分来自自有的离子型*土稀**冶炼分离。
根据公司往年业务数据,公司产销量较大的业务有氧化镨、氧化镧、氧化钇、镨钕金属、氧化镝、氧化铈和氧化铽。
其中氧化铽与氧化镝可用于高端磁材生产、抛光材料及催化材料,未来需求会随着钕铁硼磁性材料需求持续加大而增长。
而国家对中重*土稀**管控严格,可能造成镝、铽的供不应求。
氧化钇主要用作制造微波用磁性材料和军工用重要材料,也用作光学材料,目前公司多家子公司均有生产氧化钇。氧化镧添加于各种特质合金精密光学玻璃、高折射光学纤维板以及催化剂,公司拥有高效萃取氧化镧的专利技术。
高纯氧化铈用于生产稀士发光材料,还用于陶瓷电工、化工等行业,公司拥有高纯二氧化铈环保萃取方法的专利。

三大*土稀**中,氧化镨钕近几年在国内经济发展中的作用凸显,高性能钕铁硼材料主要*土稀**原料为轻*土稀**氧化镨钕。
得益于下游新能源汽车、工业机器人、节能电器、高效电机等对磁性材料需求暴增,氧化镨钕价格大幅上涨。
截止2021年11月30日,上海有色现货氧化镨钕价格由年初409,000元/吨上涨至857,500元/吨,涨幅达到109.66%;氧化镨价格自年初上涨142.76%,上升至362500元/吨;氧化钕价格自年初上涨69.61%,上升至510000元/吨。
目前公司开采仅为离子型*土稀**(重),其中包含少量镨钕元素。根据百川盈孚统计,目前全国氧化镨钕来自离子型*土稀**(重)仅占8%,大部分来自于岩矿型*土稀**(轻)以及*土稀**产品综合回收利用。

重*土稀**氧化镝及氧化铽主要运用于钕铁硼材料的添加剂。
同样受钕铁硼磁性材料需求的拉动,重*土稀**价格相应走高,但涨幅没有轻*土稀**亮眼。截止2021年11月30日,上海有色现货氧化铽价格自年初上涨51.70%,上升至11150元/千克、氧化镝价格上涨50.00%,上升至2910元/千克。
公司及下属各子公司所拥有矿源地处离子型*土稀**丰富的粤西北地区,公司拥有多项重*土稀**环保萃取专利技术,近期主营的重*土稀**产品价格快速提升,公司有望受益。
我国目前氧化镝、氧化铽出口增量逐年减少,往年由于黑*土稀**泛滥以及行业管理不规范,使得*土稀**没有卖出“稀”的价格,而是卖出“土”的价格。
近几年由于国家为保障自身*土稀**战略资源,稳定*土稀**价格,限制*土稀**出口,自2020年*土稀**出口均价缓慢回升。
2020年我国出口氧化镝147.53吨、氧化铽73.77吨。
3.2 下游多领域驱动,需求有望爆发
*土稀**是战略性稀缺资源,具有独特的光、电、磁特性,被广泛应用于新能源、新材料、节能环保、电子信息技术、先进制造、生物工程等战略性新兴产业。
2020年 4 月开始,新一轮*土稀**涨价启动,主要驱动力来自下游需求。过去作为周期性强的*土稀**行业,其价格波动幅度较大,但如今*土稀**供需格局正在悄然重塑,行业有望在中长期保持高景气度。
2021年11月23日,工信部、市场监督总局联合印发《电机能效提升计划(2021-2023年)》并指出到2023年高效节能电机年产量将达到1.7亿千瓦,在役高效节能电机占比达到20%以上,实现年节电量490亿千瓦时,相当于年节约标准煤1500万吨,减排二氧化碳2800万吨。传统异步电机本身效率提升存在天花板,且耗能巨大。
*土稀**永磁电机具有效率高、寿命长以及使用清洁能源等特点,不仅为我国工业添砖加瓦,也助推国家完成碳达峰碳中和目标。截止2020年底,全国高效节能电机占比约为8%,若要在2023年使节能电机占比达到20%以上,对磁性材料的需求将会是井喷式的增长。
其他终端需求方面,新能源汽车、风电、节能电器等下游需求的快速增长,赋予*土稀**板块较快的成长性。据2019年中国*土稀**工业协会数据显示,钕铁硼磁性材料下游应用广泛,2019 年新能源汽车占钕铁硼需求6.90%。
根据中国有色金属工业协会的数据统计,一辆高级轿车约需消耗*土稀**钕铁硼永磁体0.5~3.5kg(传统燃油车单车用量少,电动车单车用量大),*土稀**消耗大部分集中于氧化镨钕以及少量氧化铽、氧化镝。
我们预计2025年新能源汽车销量有望达到1800万辆,假设按照钕铁硼材料单车用量3kg进行计算,则到2025年新能源汽车对钕铁硼磁材将形成约5.4万吨的需求。此外,风电及其他工业机器人、节能电器等对磁材需求预计将稳步增加。以氧化镨钕、氧化铽、氧化镝为代表的*土稀**价格有望继续拔高。

3.3 搭乘*土稀**发展快班车,进军钕铁硼磁性材料
在全球碳减排大背景下,新能源汽车、风能、节能家电等将迎来长期广阔的市场发展空间,对*土稀**及高性能钕铁硼磁材的需求将保持高增长,而我国已经逐渐发展成为全球钕铁硼永磁材料的生产和消费大国。公司作为国内六大*土稀**集团之一的广东*土稀**产业集团旗下上市公司,高举进军*土稀**产业链下游旗帜,重点开发下游磁性材料等高景气赛道。
2021年8月公司公告称,拟非公开发行总金额不超过13.96亿元的 A 股股票,主要将用于“广东晟源永磁材料公司8,000t/a高性能钕铁硼永磁材料项目”,“富远公司5,000吨中钇富铕混合*土稀**矿异地搬迁升级改造项目”,以及补充流动资金。
根据公司定增募集资金使用的可行性报告,钕铁硼永磁材料项目达产后年销售收入预计为24.68亿元,净利润预计为2.51亿元,是未来公司利润增长新亮点;中钇富铕*土稀**升级改造项目完工后年销售收入预计8.72亿元,净利润预计0.35亿元。
以上两个项目若顺利达产,将为公司带来丰厚盈利。
自2020年下半年以来,*土稀**行业发展迅猛,板块价值潜力巨大。新能源汽车、风电机组、工业机器人、变频空调等行业发展前景广阔,有望进一步拉动*土稀**需求。公司为补全上下游产业链,顺应行业发展趋势,决定大力发展钕铁硼磁性材料项目。
2021年4月13日,公司在河源注资 1 亿元设立全资子公司——广东晟源永磁材料有限责任公司,负责本次募投的8000t高性能钕铁硼永磁材料项目。
该项目建成后将成为国内工艺先进、智能现代的*土稀**分离厂标杆,并以此开展公司钕铁硼功能材料业务,延伸下游磁性材料板块。
项目产品磁能积在263~438kJ/m³,矫顽力达到875-1,990kA/m,均为高性能产品,并且拟分为两期建设,第一期4,000t/a高性能钕铁硼永磁材料生产设施及项目辅助设施建设周期为18 个月,第二期4,000t/a高性能钕铁硼永磁材料生产设施在第一期4,000t/a投料试车后即启动建设,项目周期为12个月。
据《广晟有色金属股份有限公司8000t/a高性能钕铁硼永磁材料项目可行性研究报告》,项目建成达产后预计年销售收入为24.68亿元,年均税后净利润2.51亿元,内部收益率(税后)为 24.15%,投资回收期为6.50年(税后含建设期1.5年),具有较好的经济可行性,有望帮助公司营业收入和净利润实现大幅增长。
11月29日,公司 A 股股票非公开发行已获中国证监会批准。目前该项目已获河源市政府项目许可,进入到第一期工程建设项目招标阶段。
4 报告总结
公司作为广东省*土稀**集团唯一上市公司,近年来充分挖掘现有矿山,同时加速收购省内省外各矿产项目,加强自身资源优势、矿源供给。目前公司拥有平远仁居*土稀**矿、大埔五丰*土稀**矿两座自有*土稀**矿,以及红岭钨矿、石人嶂钨矿两座钨精矿。
公司管理层坚定发展壮大公司的决心,坚持做大做强上游资源开发和*土稀**下游功能材料等高附加值产业,积极改善产品业务结构,将亏损的梅子窝钨矿项目剥离,重点发展势头强劲的*土稀**产品业务。
此外,终端新能源汽车、风电机组、工业机器人等领域对*土稀**需求大幅提升,*土稀**磁性材料发展迅猛。公司抓住行业发展机遇,拟定增募投年产8000t高性能钕铁硼永磁材料项目,目前该项目已已获中国证监会批准,进入一期工程招标阶段。
总的来看,国家对*土稀**供应管控严格,未来*土稀**开采、冶炼分离的分配指标大幅增加可能性较小;同时为防止*土稀**厂商之间*土稀**价格恶性竞争,国家出台一系列政策对*土稀**保供稳价,我们预计*土稀**价格波动性或减小。
此外,下游工业电机、新能源汽车、风电等领域中长期景气度高,将大幅提升*土稀**需求。公司定增募投钕铁硼磁性材料项目,有望成为公司新的业绩增长点,预计或在2023-2024年开始为公司贡献盈利。
5 风险提示
(1)下游新能源汽车、高效工业电机等领域发展受限,使得对磁性材料需求减弱;
(2)*土稀**价格波动风险;
(3)公司矿山*证办**不及时,审批手续以及环保安全等因素或影响公司项目进程;
(4)项目招标进展不顺风险;
(5)天灾*祸人**等不可抗力事件的发生。
—————————————————————
请您关注,了解每日最新的行业分析报告!
报告属于原作者,我们不做任何投资建议!
如有侵权,请私信删除,谢谢!
获取更多精选报告请登录【远瞻智 库官网】或点击:智库官网|文库首页-远瞻智库·为三亿人打造的有用知识平台