
开题啦
9月10日下午,在县局三楼会议室召开了《校园足球试点县建设规范与特色学校评价》开题论证会。参加此次活动的有局*党**委书记、局长郭孟俊、副主任科员张德强、校足办全体、专家组及全县中小学主管体育工作的副校长共计40余人。
开题论证会

局*党**委书记、局长郭孟俊
作重要讲话。

◇◆◇◆◇◆◇◆◇◆◇◆◇◆◇◆◇◆◇◆◇◆◇◆◇◆◇◆◇◆◇◆◇◆◇◆◇◆◇◆◇◆◇◆◇◆◇◆◇◆◇◆◇◆◇◆
{开题 }
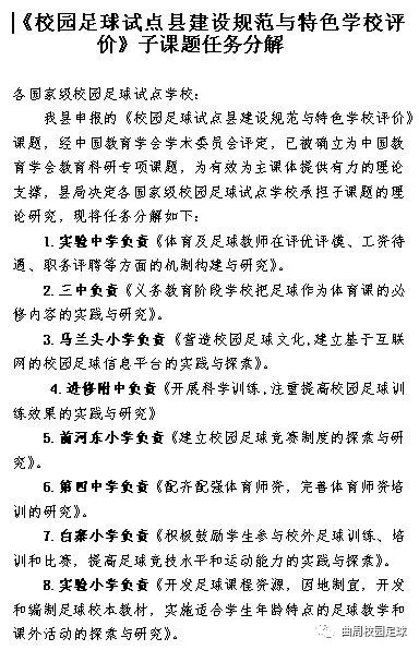
校足办从课题研究的背景、现状、内容、方法、步骤、预期成果和保障条件,以及子课题的任务分解等方面进行开题陈述。

{ 专家组 }
专家组从课题的研究方向、研究重点、理论依据、实施步骤等方面给出了诸多宝贵的建议。
此次课题的正式开题,意味着我县校园足球工作,从实践到理论的又一个提升,必将有效助推我县校园足球工作健康稳步发展。
传递教育正能量,传播教育好声音
我们从未停止前进的脚步!
有您支持
教育更美
编辑:志敏
审核:建波