初中语文 2019-03-10
于老师说:
成语运用是常考题型。本文按照常考的错误类型“修饰特定对象”“容易望文生义”“容易褒贬失当”“容易语义重复”“容易谦敬错位”进行归类整理,同学们认真背背,希望对你们有帮助哟~
一、修饰特定对象




提分小练
下列划线成语,运用正确的打“√”,有误的打“×”。
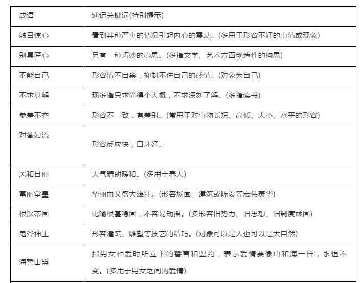
1.在中考誓师大会上,校长那激情四射、惟妙惟肖的演讲让同学们夺取中考胜利的信心更足了。( )
2.语文课堂上,王老师经常妙语连珠,那些成语故事,诗词典故,名言警句更是信手拈来。( )
3. 2018年度国家公务员考试报名出现了400多个“零报考职位”,这些职位真的无人问津吗?( )
4.不一会儿,妈妈就把脏乱不堪的房间收拾得干净整齐,简直是妙手回春。( )
5.上下班高峰时,拥挤的车辆常把道路堵得严严实实的,场面令人叹为观止。( )
6.*京大南***杀屠**这一骇人听闻的反人类罪行,是人类历史上黑暗的一页,是中华民族永远的伤痛。( )
7.《经典咏流传》将诗词和音乐相融合,古典高雅的韵味和现代优美的旋律相得益彰,让传统文化在古今观照中得到传承和发扬。( )
8.当壮族姑娘唱起热情的山歌,远道而来的客人也因地制宜,用欢快的歌声来应和。( )
9.外出三年的李波回到家乡,与同学好友欢聚一堂,尽享天伦之乐。( )
10. 一场雨过后,空气清新的龙虎山上草木葱郁,鲜花绽放,呈现出一种“世外桃源”的神秘感。( )
11.由于司机反应迅速,高速行驶的汽车在悬崖边戛然而止,避免了灾难的发生。( )
12.那些模样都差不多的院落令人眼花缭乱,使人不能立刻找到自己的家。( )
13.生猛海鲜、时鲜蔬菜,一年四季络绎不绝地供应市场,丰富了市民的菜篮子。( )
14.无论是高深莫测的星空,还是不值一提的灰尘,都是大自然巧夺天工的艺术品。( )
15.我感到一种不可名状的恐惧,一种同亲人隔绝、同大地分离的孤独感油然而生。( )
答案:1. × 2. √ 3. √ 4. × 5. × 6. √ 7. √ 8. × 9. × 10. √ 11. × 12. × 13. × 14.× 15. √
三、容易褒贬失当
褒用:

贬用:


提分小练
下列划线成语,运用正确的打“√”,有误的打“×”。
1.南宁各界人士在人民公园革命烈士纪念碑前隆重举行向烈士敬献花篮仪式,深切缅怀先烈的丰功伟绩。( )
2.一些用心不良的人处心积虑地宣扬西方的价值观念和政治文化,企图混淆视听、误导大众。( )
3.知识愈浅薄的人愈是夸夸其谈,知识渊博的人则往往出言谨慎。( )
4.他在中考誓师会上的即兴讲话逻辑严密、语无伦次,博得了老师和同学们的一致好评。( )
5.有些不良媒体为吸引眼球,不惜断章取义,制造噱头,失实报道,不仅误导了舆论,还对当事人造成了伤害。( )
6.做学问一定要有严谨求实的科学态度,即对每个问题都追根究底,吹毛求疵。( )
7.时下的店名和商品名常吸收外来词,以求时髦,哗众取宠,令人费解。( )
8.作为青少年的我们要有不迷信权威的意识,只要认为是错误的,我们就要敢于强词夺理。( )
9.古往今来凡成大事者,不惟有惊世之才,更兼有坚韧之志,因此,面对学习上的困难,我们应有锲而不舍的精神。( )
答案:1. √ 2. √ 3. √ 4. × 5. √ 6. × 7. √ 8. × 9. √
四、容易语义重复

提分小练
下列划线成语,运用正确的打“√”,有误的打“×”。
1.在寒凉的淡雾中,每一朵绽放的迎春花都似乎忍俊不禁地笑了起来,告诉人们春天来了。( )
2.虽然道路不是平坦的,但只要我们不放弃,以持之以恒的毅力坚持下去,就一定会成功。( )
3.许多同学读完《学生危机自救手册》后恍然大悟:学会自救可以躲过许多灾难!( )
4.对众多莘莘学子来说,中考既是三年初中学业的终点,又是攀登人生之塔的另一个起点。( )
5.北国的春天姗姗来迟,当江南遍地桃李笑春风的时候,塞北依然是“绿柳才黄半未匀”的景色。( )
答案:1. × 2. × 3. √ 4. × 5. √
五、容易谦敬错位
谦辞:只能用于自己

敬辞:只能用于别人

六、其他

提分小练
1.下列划线成语运用有误的一项是( )
A.科技引领发展,倘若人工智能技术得以广泛应用,我国走进人工智能时代计日可待。
B.介绍广西风物、故事妙趣横生的《广西逸事》丛书,是献给自治区成立六十周年的厚礼。
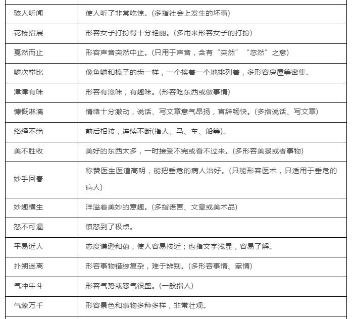
C.原是当年最高建筑的电视塔,如今隐没在鳞次栉比的高楼大厦中,已无一技之长。
D.这天风和日丽,南湖沿岸紫荆怒放,游人如织,让人不禁感叹:“人间最美四月天。”
2. 下列划线成语运用有误的一项是( )
A. 坐落在广西北部湾经济区的国家森林公园——十万大山,蔚然深秀,气象万千。
B.《诗词大会》竞答过程扣人心弦,主持人风趣幽默,选手对答如流,嘉宾妙语连珠。
C.面对五花八门的早教机构和课程,家长不应盲目跟风,而应理性判断,科学选择。
D.毕业典礼那天,男女同学打扮得花枝招展,意气风发,灵动的青春在校园里尽情飞扬。
3. 下列句子划线成语使用正确的一项是( )
A. 儿童文学家曹文轩获得本年度“ 国际安徒生奖”后,多家媒体强聒不舍地争先报道。
B.刚刚落成的畅游阁巍然立于邕江北岸,飞檐斗拱鳞次栉比,为邕城增添了悠悠古韵。
C. 在“ 中国诗词大会”赛场,选手们自信满满,对答如流,精彩的表现折服了观众。
D.南宁六月的天气周而复始:有时骄阳似火,热浪扑人;有时乌云密布,暴雨浇城。
4.下列句子划线成语使用正确的一项是( )
A.学习犹如登山,要脚踏实地,循序渐进,不能指望一步登顶,这个道理是不可名状的。
B.邕江上架起的桥梁愈见其美,造型独特的桥身与两岸美丽的景色彼此呼应,相得益彰。
C. 开展“ 护苗行动”,创建书香校园。让师生在浸润书香的环境里以书为伴,尽享天伦之乐。
D.古有替父从军,今有背母求学,孝顺的美德重蹈覆辙,引发人们对传统礼义更深层的思考。
5.下列句子划线成语使用正确的一项是( )
A.在这场演讲比赛中,有一位选手引经据典,口若悬河,给观众留下了深刻的印象。
B.连日来,暴雨袭击邕城,相关部门在各个易涝点虚张声势,细心排查安全隐患。
C.我花了大半天的功夫才给妈妈做好这几道菜,谁知道吃起来让人觉得味同嚼蜡。
D.教育部及各级学校立下海誓山盟,严打网络乱象,还青少年一个清朗的网络空间。
6. 下列划线成语使用正确的一项是( )
A. “臂章事件”凸显土美分歧,但分析人士认为土耳其和美国还没到各自分道扬镳的时候。
B.危急关头,南海救助局北海基地首当其冲派出救助艇,成功将遇险快艇救回北海内港。
C. 调查数据显示,广西一所样板小学学生的近视患病率高达25%,这真是危言耸听!
D. 北海市是自治区命名的“ 足球城”,足球运动有悠久历史,青少年足球运动蔚然成风。
7. 下列划线成语运用有误的一项是( )
A.惊闻毕节留守儿童的悲剧,我不能自已,流下了痛惜的眼泪。
B.在新时代,传承中华民族优秀的传统文化,我们青少年义不容辞。
C. 最近,老师告诉我们关于电梯“吃人”的事件,这绝不是危言耸听。
D. 重提勇救被囚小女孩之事,荣登“中国好人榜”的劳高智鄙夷不屑地说:“这是我应该做的。”
答案:
1.C 【解析】C项“ 一技之长” 指某一种技术特长,原句中要表达原本最高建筑的电视塔隐没在周围新建的许多高楼大厦中,已经不再具有高度优势,对象误用。
2.D 【解析】D项“ 花枝招展”形容女子打扮得十分艳丽,不适用于男生,对象误用。
3.C 【解析】A项“ 强聒不舍”指硬是絮絮叨叨个不停。用在句中形容媒体争相报道曹文轩获奖的事情,语含贬义,褒贬失当。B项“ 鳞次栉比”指像鱼鳞和梳子的齿一样,一个挨着一个地排列着,多形容房屋等密集。用在句中形容飞檐斗拱,对象误用。D项“ 周而复始”指不断循环,有规律性。用在句中形容六月份的天气变化无常,不合语境,望文生义。
4.B 【解析】A项“ 不可名状”是指不能够用语言形容。在句中形容“ 学习犹如登山”的道理,不恰当。C项“ 天伦之乐”是指家庭中亲人团聚的快乐。用在句中形容师生“ 以书为伴”的快乐,对象误用。D项“ 重蹈覆辙”比喻不吸取失败的教训,重犯过去的错误。用在句中形容“孝顺的美德”在延续,褒贬失当。
5.A 【解析】B 项“ 虚张声势”指假装出强大的气势。用在句中形容相关部门细心排查安全隐患,贬褒失当。C项“ 味同嚼蜡”多指文章或讲话枯燥无味。用在句中形容“ 我”给妈妈做的菜,望文生义。D项“ 海誓山盟”指男女相爱时所立下的誓言和盟约,表示爱情要像山和海一样永恒不变。用在句中形容教育部及各级学校立下的约定,属于对象误用。
6.D 【解析】A项“分道扬镳”比喻因目标不同而各奔各的前程或各干各的事情。与句中的“各自”连用,语义重复。B项“ 首当其冲”指最先受到攻击或遭遇灾难。用在句中形容南海救助局北海基地第一时间派出救助艇,对象误用。C项“ 危言耸听”指故意说吓人的话使听的人震惊。用在句中形容小学生的近视患病率高达25%这件事,对象误用。
7.D 【解析】D项“ 鄙夷不屑”是轻视,看不起人的意思。根据句意可知,劳高智对勇救被囚小女孩一事应持有的是谦虚的态度,不合语境。
▼
来源:网络,如有侵权请联系删除,转载请注明出处!