考前必背1:儿童发展理论的主要流派
(一)成熟势力说
代表人物:盖赛尔[美]。
主要观点:儿童自身的生理成熟影响着技能的学习和个性的形成(双生子爬梯实验)
(二)行为主义学说
1.华生的观点
提出“刺激一反应”理论,认为行为是可以预测和控制的,已知刺激能预知反应,已知反应就能推断出刺激。否认遗传的作用。
2.斯金纳的观点
区分出应答*行为性**(即由刺激引起的行为)和操作*行为性**(即个体自发出现的行为)。他更强调操作性或工具性条件反射在儿童心理发展中的作用。斯金纳提出了操作性条件作用的基本规律:强化、消退和惩罚。
(三)精神分析学说
埃里克森的人格发展渐成说(人的发展是自我与社会环境相作用的结果)
(1)婴儿期(0-1岁):基本信任对不信任。
(2)幼儿期(1-3岁):自主对羞愧。
(3)学龄初期(3-6岁):主动对内疚。
(4)学龄期(6-12岁):勤奋对自卑。
(5)青春期(12~18岁);建立自我同一性。
(6)成年早期(18~25岁):亲密对孤独的冲突。
(7)成年期(25~65岁):生育对自我专注的冲突。
(8)成熟期(65岁以上):自我调整与绝望期的冲突。
(四)认知发展学说
代表人物:皮亚杰
儿童认知发展的四个阶段:
(1)感知运动阶段(0-2岁):物体恒存。
(2)前运算阶段(2-7岁)
(3)具体运算阶段(7-12岁)
(4)形式运算阶段(11、12岁以上)

考前必背2:关于婴幼儿心理发展的重要概念
(一)最近发展区[维果斯基]
指主体现有的心理水平与其将要达到的心理水平之间的差距。
(二)关键期
指幼儿在某个时期最容易学习某种知识技能或形成某种心理特征,但过了这个时期,发展的障碍就难以弥补的时期。幼儿心理发展关键期主要表现在语言发展和感知觉方面。
(三)敏感期[蒙台梭利]
指儿童学习某种知识和行为比较容易,儿童心理某个方面发展最为迅速的时期。
(四)转折期或危机期
考前必背3:婴幼儿心理发展的一般特征(趋势)
(一)心理随年龄增长而逐渐发展
(二)认识活动以具体形象性为主,开始向抽象逻辑性发展
(三)心理活动以无意性为主,开始向有意性发展
(四)情感由易外露开始向稳定和有意控制发展
(五)个性开始形成,向稳定倾向性发展
考前必背4:婴幼儿发展的影响因素
(一)客观因素:包括生物因素(遗传素质、生理成熟)和社会因素(环境与教育)
(二)主观因素:指婴幼儿自身的心理和活动。新的需要与儿童原有的心理水平之问的矛盾是促进儿童心理发展的决定性因素。


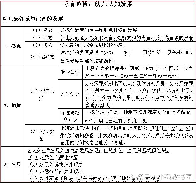
考前必背5 :幼儿认知发展
幼儿感知觉与注意的发展

二、幼儿记忆的发展
1.以无意识记为主导,有意注意逐渐发展
2.以机械识记为主导,意义识记逐步发展
3.形象记忆占优势,语词记忆逐渐发展
4.记忆的恢复现象
5.回忆的发展
三、幼儿想象的发展
1.无意想象占主导地位,有意想象逐渐发展
2.再造想象占主导地位,创造想象开始发展
3.想象的内容由贫乏、零碎逐渐向丰富、完整发展
4.容易把现实与想象混淆,有夸大与虚构的现象
四、幼儿思维的发展
从思维发展的方式来看,幼儿思维的主要特点是具体形象性,它是在直观行动思维的基础上演化而来的。在幼儿期末,抽象逻辑思维开始萌芽。
1.直觉行动思维:幼儿前期(1-2岁),典型方式是“尝试错误”,依靠具体动作展开。
2.具体形象思维(表象思维)(3-6、7岁),依靠表象展开。
3.抽象逻辑思维(6、7岁以后),仅仅开始萌芽,依靠语言进行。

考前必背7:幼儿情绪情感的发展
一、幼儿情感发展的一般特点:
1.情绪和情感的不稳定。
2.情感比较外露。
3.情绪极易冲动。
二、幼儿情感的培养:
1.创设良好的育人环境,培养幼儿良好的情感
2.充分利用各种活动培养幼儿的情感
3.成人的情绪自控
4.正确疏导幼儿的不良情绪
5.成人应该教会孩子调节自己的情绪表现
考前必背8:幼儿个性的发展
一、幼儿自我意识发展的阶段和特点
自我感觉的发展(1岁前):是自我意识的最初形式,即自我感觉阶段。
自我认识的发展(1—2岁)
自我意识的萌芽(2—3岁):掌握代词“我”是自我意识萌芽的重要标志。
二、幼儿气质的发展
根据心理活动的速度、强度及灵活性的不同,一般将人的气质划分为四种:胆汁质、多血质、粘液质及抑郁质。
胆汁质:精力旺盛、表里如一、刚强、易感情用事。
多血质:反应迅速、有朝气、活泼好动、动作敏捷、情绪不稳定、粗枝大叶。
粘液质:稳重有余而又灵活性不足、踏实但有些死板、沉着冷静但缺乏生气。
抑郁质:敏锐、稳重、多愁善感、怯懦、孤独、行动缓慢。
三、幼儿性格的年龄特征
(1)活泼好动
(2)喜欢交往
(3)好奇好问
(4)模仿性强
(5)好冲动

考前必背9:幼儿教育的概念、目的及任务
一、幼儿教育界定
学前教育可以细分为早期教育(0~3岁)和幼儿教育(3~6岁)。
广义的幼儿教育:凡是能够影响幼儿身体成长和认知、情感、性格等方面发展的有目的的活动。
狭义的幼儿教育:特指幼儿园和其他相关幼儿教育机构,对幼儿实施的有目的、有组织、有计划的活动。幼儿园教育在我国属于学校教育系统,具有家庭教育和社会教育所没有的优点,如计划性、系统性等。
二、我国幼儿园教育的目的和任务
1996年原国家教委在颁布的《规程》中明确指出,幼儿园的保教目标是:“实现保育与教育相结合的原则,对幼儿实施体、智、德、美诸方面全面发展的教育,促进其身心和谐发展。幼儿园同时为家长参加工作、学习提供便利条件。”
(一)促进幼儿身心和谐发展
(二)为幼儿家长工作、学习提供便利条件
幼儿园不仅是一个教育机构,也是一个社会福利机构,负有为在园幼儿家长服务的任务。
(三)为提高基础教育的质量打好基础
《规程》明确提出,幼儿教育是“基础教育的有机组成部分,是学校教育制度的基础阶段”。这就决定了它必然承担着为学校教育打基础的任务。《规程》第29条明确规定,“幼儿园与小学应密切联系,互相配合,注意两个阶段的相互衔接”。因此,做好幼小衔接工作,为儿童入小学做好准备,以提高基础教育的质量,是幼儿园的重要任务。
考前必背10:幼儿教育的产生与发展
一、世界上最早的幼儿教育机构
第一所幼儿教育机构:1816年,英国空想社会主义者欧文在苏格兰的纽兰纳克创办。
世界上第一所幼儿园:1837年,福禄贝尔在德国勃兰根堡开办了一所招收1~7岁儿童的教育机构,1840年命名为幼儿园。
我国的第一所幼儿园:1903年,湖北巡抚端方于创办湖北幼稚园,我国第一所学前儿童教育机构正式诞生。
二、对幼儿教育的产生与发展有重要影响的教育家


考前必背11:幼儿园教育的原则和特点
一、幼儿园教育的原则
教育的一般原则:
(一)尊重儿童的人格尊严和合法权益的原则
(二)发展适宜性原则
(三)目标性原则
(四)主体性原则
(五)科学性、思想性原则
(六)充分发掘教育资源,坚持开放办学的原则
(七)整合性原则
学前教育的特殊原则:
(一)保教合一的原则
(二)以游戏为基本活动的原则
(三)教育的活动性和直观性原则
(四)生活化和一日活动整体性的原则
二、幼儿园教育的特点
启蒙性、生活化、游戏性、活动性、潜在性
考前必背12:幼儿园一日生活的主要环节
一、晨间接待
(一)幼儿入园晨检
(二)入园前的清洁、通风工作
(三)以热情、亲切的态度接待幼儿
(四)要求幼儿衣着整洁、快乐入园、礼貌待人
二、晨间锻炼
(一)早操
1.检查衣物,轻装上阵。
2.准备场地,摆放器械。
3.有序入场,精神饱满。
(二)晨间活动:事先摆放,儿童自选,密切关注,防止意外。
三、如 厕
(一)要求自理,个别帮助
(二)培养卫生习惯
四、盥 洗
(一)有序组织,分批盥洗
(二)学习自理,养成习惯
五、进 餐
(一)餐前清洁,摆放准备,定时定量
(二)使用餐具,养成习惯,专心进餐
(三)餐后卫生,轮流值日,养成习惯
六、午 睡
一般整日制幼儿园,3-6岁儿童,中午安排一次午睡,寄宿制,3-6岁一昼夜需要12小时左右睡眠。
(一)睡前如厕,安静入睡,整齐收纳
(二)睡姿正确,不玩东西,不吮手指
(三)安静起床,学会自理,迅速穿衣
七、户外活动与体育锻炼
正常情况下,户外活动每天不得少于2小时,寄宿制幼儿园不得少于3小时,高寒、高温地区可酌情增减。
(一)户外活动,保证时间,创设环境
(二)指定场地,愉悦活动,遵守规则
(三)视线之内,注意安全,密度适中
(四)活动结束,儿童参与,玩具收纳
八、游 戏
(一)面向全体,注意差异,适时引导
(二)自愿选择,遵守规则,自主创造
(三)友爱谦让,合作互助,正确使用
九、教学活动
(一)室内卫生,明亮清新,定期换座
(二)坐立行握,姿势正确,保护视力
(三)根据年龄,合理安排,注意差异
(四)幼儿主体,启发学习,习惯主动
(五)教态亲切,语言清晰,生动形象
十、离 园
(一)离园检查,注意提醒
(二)主动介绍,愉快返家
(三)组织离园,防止走失
(四)离园清洁、门窗闭锁
在一天的活动中,应给幼儿安排自由活动的时间,让幼儿按个人意愿和兴趣,自由选择有益的活动,允许他们自由结伴,自由交谈,自由活动。

考前必背13:幼儿常见传染病的预防
一、传染病发生流行的三个环节
(一)传染源
1.病人;2.病原携带者;3.受感染的动物
(二)传播途径
1.空气飞沫传播;2.饮食传播;3.日常生活接触传;4.虫媒传播;5.医源性传播。
(三)易感者
易感者是指对某种传染病缺乏免疫力,被传染后易发病的人。

考前必背14:常见意外事故的原因及处理
(一)外伤
1.擦伤
观察伤口的深浅,若仅蹭破了表皮,只需将伤口处的泥沙清理干净即可。如果伤口较深有出血,应该用自来水或生理盐水清洁伤口,消毒水消毒伤口,处理后无须包扎。若伤势较严重,要去医院治疗。
2.扎刺
将伤口用自来水或生理盐水清洗,然后,用消毒过的针或镊子顺着刺的方向把刺全部挑、拔出来,不应有残留,挤出淤血,随后再用酒精消毒伤口。如果刺扎在了指甲里或难以拔除,应送医院处理。
3.划伤
用干净的纱布按压伤口止血,止血后,用75%的酒精由里向外消毒,敷上消毒纱布,用绷带包扎。如果是玻璃器皿扎伤,应先用清水清理伤口,用镊子清除碎玻璃片,消毒后进行包扎。
4.挤伤
若无破损,进行冷敷。若有出血,应消毒,包扎,冷敷。若指甲掀开或脱落,应立即去医院。
5.跌伤
如果没有破皮,迅速采用冷敷的方法,防止皮下继续出血,以达到止血、消肿、止痛的目的。破皮先清创并检查伤口深度,一般浅表性破皮处理用生理盐水清创,然后敷创可贴,如果跌倒后,出现意识丧失,几秒十几秒后才有反应,注意观察有无呕吐、嗜睡等脑震荡症状,同时送到医院检查处理。教育幼儿摔伤头部后务必及时告诉老师。
(二)骨折
注意观察受伤部位,不要牵拉或强行抱起幼儿。如不能站立行走,应尽量保持原样,送到医院,防止二次受伤。
(三)脱臼
尽可能保持原状,迅速送医院,切不可贸然试行复位。
(四)烫伤
发生烫伤,迅速进行冷却处理。轻度烫伤,涂抹烫伤药膏。不要自行挑破水泡,防止皮肤感染。重度烫伤,则脱掉衣服,用干净床单包裹,迅速送医院。
注意:如被生石灰烫伤,必须将其除去,才可用水冲洗。
(五)鼻出血
安慰幼儿不要紧张,用口呼吸,头略低。捏住鼻翼5—10分钟,同时用湿毛巾冷敷鼻部和前额。若无法止血或幼儿经常出鼻血,应去医院诊治。
(六)晕厥
让患病幼儿平躺,松开衣领、腰带,头部略低。病儿清醒后,可喝些热饮料。
(七)惊厥(抽风)
幼儿惊厥后,成人千万不可惊慌失措,不可大声呼叫或用力摇晃、拍打幼儿。
(1)让患病幼儿侧卧,便于及时排出分泌物,防止异物入气管。同时,松开衣领、裤带,保持血液循环的畅通。
(2)轻按幼儿抽动的上下肢,防止幼儿从床上摔下。
(3)将毛巾或手绢拧成麻花状放于上下牙之间,以免幼儿咬伤舌头。但如果病儿牙关紧闭,无法塞入毛巾,不可硬撬。
(4)重压人中穴,即唇沟的上三分之一处。
注意:幼儿发烧时,切忌包裹过严过厚,否则会使体温持续上升,导致惊厥。
(八)异物入体
1.眼内异物
沙粒粘在眼结膜表面和角膜时,教师清洁双手后,用干净柔软的手绢或棉签,轻轻拭出。若嵌入眼睑结膜囊内,则需要翻开眼皮方能拭去。切不可揉搓眼睛,以免损伤角膜。
平时应注意培养幼儿形成爱护眼睛的意识,不用脏手揉眼,不互相扔沙子,眼睛不舒服时应立即告诉老师。
2.口腔异物
不要用吃大口饭或喝口醋等方法强行咽下,这样会划伤食道,引起其他疾患。仔细观察,了解情况,用镊子将卡在咽部的刺或异物取出。不易取出的,则应请医生处理。
(九)中暑
①将患病儿童移至阴凉、通风处,解开其衣扣,让其躺下休息。
②用凉毛巾冷敷头部,用扇子扇风,帮助散热。
③喝些清凉饮料,或口服十滴水、仁丹等。
(十)冻伤
(1)易受冻伤的部位要多加保暖。
(2)加强运动,经常按摩手、脚、耳、鼻等处,促进血液循环。
(3)不穿挤脚的鞋子,保持鞋内干燥。
(十一)触电
用干燥的木棒、竹竿或关电源的方法,争分夺秒让幼儿脱离电源,速送医院。
注意:切不可直接拖拉接触者。
(十二)食物中毒
(1)立即向有关卫生防疫部门报告。
(2)尽快送往医院进行急救。
(十三)误服药物
应立即喝生鸡蛋、牛奶、稠米汤或豆浆之类可以附着在食道和胃黏膜上的食物,起到保护作用,并立即送往医院处理。
考前必背15:幼儿园环境创设的原则
幼儿园环境创设的原则是指教师创设幼儿园环境时应遵循的基本要求。这些要求是根据幼儿教育的原则、任务和幼儿发展的特点提出来的。幼儿园环境创设必须遵循的基本原则是:
(一)目标导向性原则
幼儿园环境是幼儿园课程的一部分,在创设幼儿园环境时,要考虑它的教育性,应使环境创设的目标与幼儿园教育目标相一致。要注重环境为教育目标服务,应该考虑两点:
1.环境创设要有利于教育目标的实现。
2.依据幼儿园教育目标,对环境设置作系统规划。
(二)发展适宜性原则
幼儿正处在身体、智力迅速发展以及个性形成的重要时期,有多方面的发展需要。幼儿园环境创设应与幼儿身心发展的特点和发展需要相适宜。
(三)幼儿参与性原则
环境创设的过程是幼儿与教师共同参与合作的过程。
(四)开放性原则
指创设幼儿园环境,不仅要考虑幼儿园内环境要素,也要重视园外环境的各要素,两者有机结合,协同一致地对幼儿施加影响。
(五)经济性原则
创设幼儿园环境应考虑不同地区、不同条件园所的实际情况,做到因地制宜、因陋就简。
考前必背16:活动区材料投放的原则
区域活动的材料是幼儿主动建构知识的媒介,区域活动的教育功能主要是通过材料来实现的。活动区材料投放的原则有:
1.目的性原则
2.适宜性原则
3.丰富性原则
4.层次性原则
5.操作性原则
考前必背17:幼儿园环境创设的基本方法
(一)讨论法
讨论法是指教师引导全班幼儿通过讨论的方法,选择或确定环境创设的主题和内容以及与环境材料互动的方法等。幼儿园环境创设的主题和内容往往是从一日生活中幼儿感兴趣的活动中派生出来的。
(二)探索法
探索法是让幼儿自己在环境中发现问题,独立地解决问题,同时获得知识。这种方法可以培养幼儿学习的内在动机,提高他们与环境和材料交往的积极性。幼儿园环境中隐藏了幼儿探索的无限“机密”,幼儿尝试用各种不同的方法,对墙饰、活动区域、材料、游戏、活动设施设备进行探索,发现事物的变化。
(三)操作法
操作法是教师指导幼儿动手操作,让幼儿掌握知识,形成技能技巧和习惯的基本方法。操作法的运用依赖于操作材料。幼儿把各种材料视为最美好的材料,通过操作了解材料的性质,实现自己的目的。于是,摸摸看看、敲敲打打、拆拆弄弄、粘粘贴贴、拼拼装装等各种作用于材料的方法都成为了幼儿的操作行为。
(四)评价法
幼儿园环境的评价是对环境质量的评价,包括对幼儿适应环境的评价,对幼儿的环境创设和互动行为的评价,对教师的环境创设效果的评价等。幼儿园环境评价贯穿环境创设的整个过程,它不仅能了解幼儿发展状况,还能了解环境与幼儿行为的相互影响。同时,环境评价对教师的行为具有明显的导向作用,评价过程的信息反馈能强化教师的教育行为,从而更好地完善和优化环境创设。
考前必背18:幼儿园与家庭的配合
一、家庭教育的地位和作用
(一)家庭教育是奠基性教育:父母是幼儿的第一任教师,肩负起了对孩子教育的重任。
(二)家庭教育是长久性教育
(三)家庭教育是学校教育的有力助手和必要补充
二、幼儿园的家长工作
(一)幼儿园家长工作的原则
1.尊重家长的原则。尊重家长是做好家长工作的前提。
2.要求适度的原则
3.双向反馈的原则
(二)幼儿园家长工作的方式方法
1.入园之前的家访工作
2.上午入园,下午离园
3.各类活动
4.家园之窗
5.家长委员会
6.家园联系手册
7.家长学校
考前必背19:幼小衔接
一、幼儿园教育与小学教育的差别

二、幼小衔接的工作内容
(一)培养幼儿对小学生活的热爱和向往
(二)培养幼儿对小学生活的适应性
1、培养幼儿的主动性
2、培养独立性
3、发展人际交往能力
4、培养幼儿的规则意识和任务意识
(三)帮助幼儿做好入学前的学习准备
1、培养良好的学习习惯
2、培养良好的非智力品质
3、发展思维能力和基础能力
考前必背20:游戏活动的指导
一、游戏的概念
游戏是学前儿童的基本活动和权利,是学前儿童喜爱的、主动的活动,是学前儿童反映现实生活的活动。
席勒[德]、斯宾塞[英]:游戏是消耗剩余精力。
拉察鲁斯和裴茄克[德]:游戏是恢复精力,放松的一种方式。
霍尔[美]:游戏是对远祖灵长类动物活动的一种复演。
格鲁斯[德]:游戏是儿童对未来生活的预演。游戏的目的就是提供儿童一种安全的方法,帮助他们去预演成人生活所需要的本能。
精神分析学派:游戏是对情绪的发泄。
二、游戏的特征
1.游戏是儿童自主自愿的活动
2.游戏是儿童感到快乐的活动
3.游戏是充满想象和创造的活动
4.游戏是虚构与现实统一的活动
5.游戏是具体的活动
三、游戏的分类
皮亚杰根据游戏与认知发展的关系,把游戏分为四类。

(二)按社会性发展分类
这种分类以帕登的研究为代表。帕登认为儿童之间的社会性互动随着年龄的增长而增加,他把游戏分为以下六种。
1.偶然的行为:东游西逛,行为缺乏目标,注视碰巧引起兴趣的事情,玩弄身体,在椅子上爬上爬下。这种行为不属于游戏。
2.游戏的旁观者:观看同伴的游戏,偶尔同他们交谈,有时向他们提出问题,但行为上并不介入他人的游戏。
3.独自游戏:是指儿童用与其他孩子不同的玩具独自玩耍,很少注意或关心他人的接近或他人的游戏。
4.平行游戏:是指儿童相互模仿,操作相同或相近的玩具或开展类同的活动,相互交往时有发生,但主要仍是独自游戏,没有合作行为。
5.联合游戏:指和同伴一起游戏,谈论共同的活动,但没有围绕具体目标进行组织,也没有建立集体的共同目标,虽然时有借还玩具,但每个儿童仍以自己的兴趣和愿望为中心。
6.合作游戏:是指以集体共同的目标为中心活动,有达到目标的方法和严格的组织分工,常有较明显的组织者或领导者。
(三)按教育目的(作用)分类
这种分类是按游戏的教育作用来分类,是我国较多采用的一种分类方法。
创造*游戏性**
1.角色游戏:以模仿和想象,通过角色扮演创造性反映周围生活的游戏。
2.结构游戏:利用结构材料进行建造的游戏。
3.表演游戏:按照童话、故事中的角色、情节和语言进行的游戏。
规则游戏
4.智力游戏:使幼儿在自愿和愉快情绪下增进知识,发展智力的游戏。
5.体育游戏:以发展基本动作为主的游戏。
6.音乐游戏:在音乐伴奏或歌曲伴唱下进行的游戏。
7.娱乐游戏:以娱乐为主的游戏。
四、幼儿游戏的发展价值
(一)在身体发展中的作用
(二)在智力发展中的作用
(三)在社会性发展中的作用
(四)在情感发展中的作用
五、教师对幼儿游戏的指导策略
(一)指导以观察为依据
只有通过观察,了解儿童对当前活动的兴趣,已有的经验或问题,方能准确地作出是否介人以及如何指导的判断。
(二)确定指导的方式方法
1.以自身为媒介
(1)游戏者:教师通过游戏的语言和行为进行儿童游戏指导,可采取平行游戏(教师通过模仿儿童的游戏来对游戏施加影响)和共同游戏(教师直接参与儿童的游戏中,与其共同玩耍)等方式。
(2)旁观者:教师站在儿童游戏之外,以现实的教师身份干预儿童游戏。
2.以材料为媒介:
教师通过提供材料的方式来影响儿童,支持和引导儿童在游戏中的学习和发展。
3.以儿童伙伴为媒介:教师利用儿童伙伴互动这一因素支持和引导儿童的游戏和发展。
(三)确定指导的时机
(四)把握好指导的对象范围
应将重点与一般、个别与集体、局部与整体结合起来,针对具体情境去灵活把握。
(五)把握好互动的节奏

考前必背21:幼儿园健康教育
一、幼儿园健康教育的总目标
1.身体健康,在集体生活中情绪安定,愉快。
2.生活卫生习惯良好,有基本的生活自理能力。
3.知道必要的安全保健常识,学习保护自己。
4.喜欢参加体育活动,动作协调,灵活。
二、幼儿园健康教育的方法
(一)身体保健教育活动常用的方法
1.动作与行为练习法。
2.讲解演示法。
3.情景表演法。
4.讨论评议法。
5.感知体验法。
(二)身体锻炼活动常采用的方法
1.讲解示范法。
2.练习法:①重复练习法;②条件练习法;③完整练习和分解练习法;④循环练习法
3.语言提示和具体帮助法。
4.游戏法。

考前必背22:幼儿园语言教育
一、幼儿园语言教育总目标
《幼儿园教育指导纲要(试行)》中对语言领域提出了以下目标:
(1)乐意与人交谈,讲话礼貌;
(2)注意倾听对方讲话,能理解日常用语;
(3)能清楚地说出自己想说的事;
(4)喜欢听故事,看图书;
(5)能听懂和会说普通话。
二、幼儿园语言教育的方法
(一)示范模仿法
指教师通过自身规范化的语言,为幼儿提供语言学习模仿的榜样,让幼儿始终在良好的语言环境中自然地模仿学习。教师的示范是幼儿进行语言模仿的基础。
(二)视听讲做结合法
视听讲做结合法的四个方面必须有机地结合,“视”、“听”、“做”都是为“讲”服务的,在“讲”的过程中,促使幼儿语言能力的发展。
(三)游戏法
指教师运用有规则的游戏,训练幼儿正确发音,丰富幼儿词汇和学习句式的一种方法。游戏符合幼儿的年龄特点,目的在于提高幼儿学习兴趣,集中幼儿的注意,促进幼儿各种感官和大脑的积极活动。游戏法是幼儿语言教育中常见的活动方式之一。
(四)表演法
指在教师的指导下,幼儿扮演文学作品中的人物,根据作品情节的发展,通过对话、动作表情等再现文学作品,以提高口语表现力的一种方法。
(五)练习法
指有意识地让幼儿多次使用同一个言语因素(如语音、词汇、句子等),或训练幼儿某方面言语技能技巧的一种方法。通过练习,学前儿童可以加深理解语言教育中的有关内容,牢固掌握有关的语言知识,熟练运用语言技能。
三、幼儿园语言教育活动的主要类型
(一)幼儿园文学作品教育活动
(二)幼儿谈话活动
(三)幼儿讲述活动
(四)幼儿听说游戏活动
(五)幼儿早期阅读教育活动

考前必背23:幼儿园社会教育
一、幼儿园社会教育的目标
1.能主动地参与各项活动,有自信心;
2.乐意与人交往,学习互助、合作和分享,有同情心;
3.理解并遵守日常生活中基本的社会行为规则;
4.能努力做好力所能及的事,不怕困难,有初步的责任感;
5.爱父母、长辈、老师和同伴,爱集体,爱家乡,爱祖国。
以上5条目标,主要涉及三个方面:1.人际关系;2.社会环境;3.社会行为规范。
二、幼儿园社会教育的方法
幼儿园社会教育的一般方法:
(一)语言法,包括讲解法、谈话法和讨论法
1.讲解法:是社会教育活动中运用得非常普遍的方法。
2.谈话法
3.讨论法
(二)直观法,主要包括演示法、参观法
(三)行为练习法
(四)行为评价法
(五)陶冶法:主要利用人际关系、行为环境、社会风气、情感气氛等来陶冶幼儿的性情,培养幼儿良好的社会公德、社会行为和亲社会情感。它包括环境陶冶法和艺术感染法。
幼儿园社会教育的特殊方法:
(一)移情训练法
移情是指设身处地地站在他人的位置和立场上考虑问题,理解他人的感情和需要。移情训练法是通过故事、情景表演等形式使幼儿理解和分享别人的情绪体验,使幼儿在日后生活中对他人类似的情绪体验会主动地、“习惯性”地产生理解和分享的教育方法。它在幼儿社会教育活动中是一种很重要的教育方法。
(二)角色扮演法
(三)观察学习法

考前必背24:幼儿园科学教育
一、幼儿园科学教育总目标
1.对周围的事物、现象感兴趣,有好奇心和求知欲。
2.能运用各种感官,动手动脑,探究问题。
3.能用适当的方式表达、交流探索的过程和结果。
4.能从生活和游戏中感受事物的数量关系并体验到数学的重要和有趣。
5.爱护动植物,关心周围环境,亲近大自然,珍惜自然资源,有初步的环保意识。
二、幼儿园科学教育内容选择的要求
(一)科学性和启蒙性
(二)广泛性和代表性
(三)地方性和季节性
(四)时代性和民族性
三、幼儿园科学教育的方法
1.观察法2.实验法3.劳动与实践法4.测量法5.分类法6.信息交流法7.早期科学阅读法8.游戏法

考前必背25:幼儿园艺术教育
一、幼儿园艺术领域的目标
《幼儿园教育指导纲要(试行)》中对艺术领域的目标作了如下规定:
1.能初步感受并喜爱环境、生活和艺术中的美。
2.喜欢参加艺术活动,并能大胆地表现自己的情感和体验。
3.能用自己喜欢的方式进行艺术表现活动。
二、幼儿园音乐教育的类型
1.歌唱活动
2.韵律活动
3.打击乐器演奏活动
4.音乐欣赏活动
三、幼儿园音乐教育的方法
1.示范法
2.语言法
3.角色变换法
4.整体教学法
5.多通道参与法
四、幼儿园美术教育的类型
1.绘画活动
2.手工活动
3.美术欣赏活动
五、幼儿园美术教育活动的方法
1.观察欣赏法
在教师的引导下,幼儿有意识、有目的地感知、欣赏周围生活、美术作品和大自然中的美的人、物、事,并用头脑进行思考和比较的方法。利用观察欣赏法引导幼儿观察欣赏物象的形状、颜色、结构等主要特征以及该事物与相关事物之间的关系,了解对称、均衡美,感受其形式美和内容美,从而丰富幼儿的审美经验,培养幼儿的审美情感和评价能力。
2.图式预知法
通过各种方法和手段,帮助幼儿在头脑里获得对物象的鲜明的、深刻的图式,以便引导幼儿在创作中形成对图式的分化能力、联想能力,以及对图式的组合能力,为幼儿的创作积累原材料。
3.讲解示范法
实际示范操作与语言解释有机结合,把操作的过程和方法展示出来。如对工具材料的理解和运用、对外界信息的掌握以及对形状、颜色和空间的认识与使用、手眼的协调能力与手的控制能力等必要的技能是通过教师的讲解示范而习得的。
4.范例教学法
运用范例进行美术教学,使幼儿能够依靠这些范例,掌握一般的美术技能和方法。幼儿美术活动中的范例是指为了便于幼儿掌握某项美术活动的技能或方法而专门提供的相关样式,这种样式是多样化的(只要能够表现对象的形状、颜色、结构等)。
5.游戏练习法
在娱乐和玩耍中进行美术活动,使幼儿在自然、轻松、愉快中饶有兴致地反复学习和操作,在获得情感体验的同时获取知识技能。美术活动是幼儿手眼脑并用、自我构建的实践操作活动,无论是手部肌肉的发育、手的动作的灵活性,还是视觉记忆与视觉思维的发展,都需要一个逐渐进步的过程。
6.启发探索法
教师在活动中依靠幼儿已有的知识经验,启发他们去探索并获得新的知识和操作经验。这是幼儿在教师指导下进行创造性美术活动的重要方法。启发探索法最大的优点是激发幼儿操作的主动性,独立探索并获得成功体验。
7.丰富联想法
教师在幼儿的美术活动中引导他们以感知事物为基础,根据自己的所见、所闻、所想,围绕着活动主题回忆、联想与之有关的人、事、物,不断丰富自己的作品内容的方法,这种方法对丰富幼儿操作的构思以及内容的想象具有重要作用。鼓励幼儿大胆联想,以联想目标激励幼儿创新,启发幼儿改组、迁移、综合运用美术的工具材料和知识技能。
